Rhusflavone Modulates Osteoclastogenesis Through RANKL-Induced AKT Signaling in Bone Marrow-Derived Macrophages
Abstract
1. Introduction
2. Results
2.1. Extractoin and Characterization of Rhus and Its Cytotoxicity
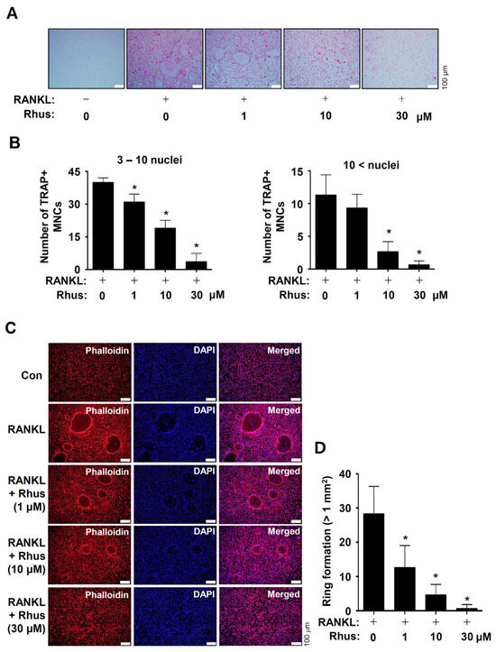
2.2. Rhus Inhibits the Formation of RANKL-Induced TRAP (+) MNCs and F-Actin Rings
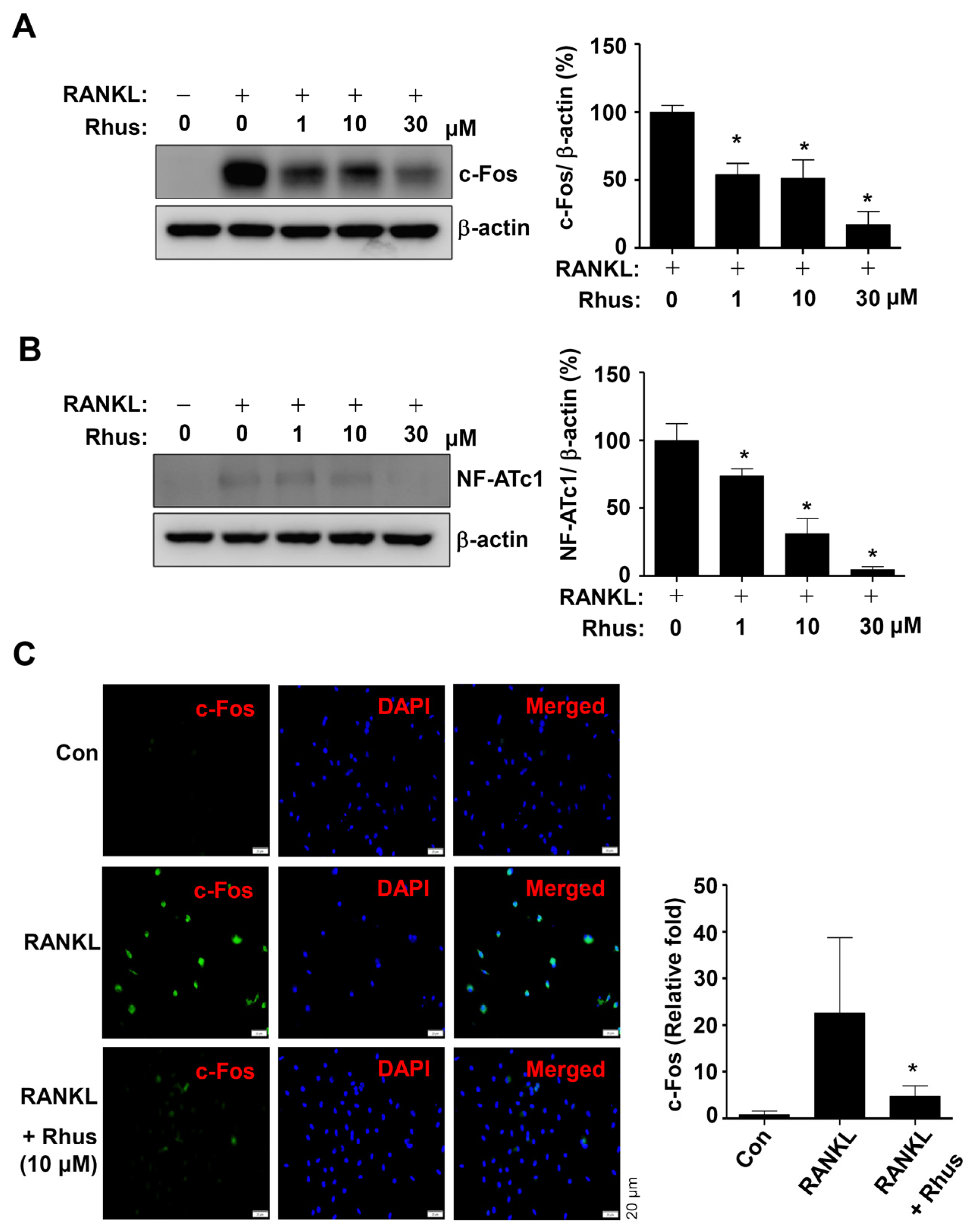
2.3. Rhus Suppresses RANKL-Induced Osteoclast-Specific Transcription Factors Induced by RANKL
2.4. Rhus Suppresses RANKL-Induced Intracellular Signaling Pathways
2.5. Rhus Inhibits Osteoclastogenesis via Suppressing AKT Activation
3. Discussion
4. Materials and Methods
4.1. Plant Material
4.2. General Experimental Procedures
4.3. Extraction from Dried Rhus succedanea Roots
4.4. Live Subject Statement
4.5. Primary BMM Culture and Osteoclast Differentiation
4.6. Cell Viability
4.7. TRAP Staining
4.8. F-Actin-Ring Formation Staining
4.9. Western Blot Analysis
4.10. Immunocytochemistry
4.11. Statistical Analysis
Author Contributions
Funding
Institutional Review Board Statement
Informed Consent Statement
Data Availability Statement
Acknowledgments
Conflicts of Interest
Abbreviations
| AP-1 | Activator protein-1 |
| BMMs | Bone marrow-derived macrophages |
| HPLC | High-performance liquid chromatography |
| MAPK | Mitogen-activated protein kinase |
| M-CSF | Macrophage colony-stimulating factor |
| MNCs | Multinucleated osteoclasts |
| NF-ATc1 | Nuclear factor of activated T-cells cytoplasmic 1 |
| NMR | Nuclear magnetic resonance |
| RANKL | Receptor activator of NF-κB ligand |
| Rhus | Rhusflavone |
| TNF | Tumor necrosis factor |
| TRAP | Tartrate-resistant acid phosphatase |
References
- Amin, U.; McPartland, A.; O’Sullivan, M.; Silke, C. An overview of the management of osteoporosis in the aging female population. Womens Health 2023, 19, 17455057231176655. [Google Scholar]
- Sozen, T.; Ozisik, L.; Basaran, N.C. An overview and management of osteoporosis. Eur. J. Rheumatol. 2017, 4, 46–56. [Google Scholar]
- Teitelbaum, S.L.; Ross, F.P. Genetic regulation of osteoclast development and function. Nat. Rev. Genet. 2003, 4, 638–649. [Google Scholar]
- Luo, G.; Li, F.; Li, X.; Wang, Z.G.; Zhang, B. TNF-alpha and RANKL promote osteoclastogenesis by upregulating RANK via the NF-kappaB pathway. Mol. Med. Rep. 2018, 17, 6605–6611. [Google Scholar]
- Wada, T.; Nakashima, T.; Hiroshi, N.; Penninger, J.M. RANKL-RANK signaling in osteoclastogenesis and bone disease. Trends Mol. Med. 2006, 12, 17–25. [Google Scholar] [PubMed]
- Feng, X. RANKing intracellular signaling in osteoclasts. IUBMB Life 2005, 57, 389–395. [Google Scholar] [PubMed]
- Park, J.H.; Lee, N.K.; Lee, S.Y. Current Understanding of RANK Signaling in Osteoclast Differentiation and Maturation. Mol. Cells 2017, 40, 706–713. [Google Scholar]
- Al-Bari, A.A.; Al Mamun, A. Current advances in regulation of bone homeostasis. FASEB Bioadv. 2020, 2, 668–679. [Google Scholar]
- Riggs, B.L.; Parfitt, A.M. Drugs used to treat osteoporosis: The critical need for a uniform nomenclature based on their action on bone remodeling. J. Bone Miner. Res. 2005, 20, 177–184. [Google Scholar]
- Maraka, S.; Kennel, K.A. Bisphosphonates for the prevention and treatment of osteoporosis. BMJ 2015, 351, h3783. [Google Scholar]
- Yuk, J.S.; Kim, T.; Cho, H.; Gwak, G. Breast cancer risk association with postmenopausal hormone therapy: Health Insurance Database in South Korea-based cohort study. Eur. J. Endocrinol. 2024, 190, 1–11. [Google Scholar]
- Nakamura, M.; Ohba, T.; Sasaki, R.; Saito, F.; Yamaguchi, M.; Motohara, T.; Mabe, H.; Lu, X.; Katabuchi, H.; Kondoh, E. Advantages and limitations of estrogen replacement therapy on hypogonadal survivors of childhood cancer. Int. J. Clin. Oncol. 2023, 28, 1563–1572. [Google Scholar] [PubMed]
- Spanou, A.; Lyritis, G.P.; Chronopoulos, E.; Tournis, S. Management of bisphosphonate-related osteonecrosis of the jaw: A literature review. Oral Dis. 2015, 21, 927–936. [Google Scholar]
- Kim, D.H.; Lee, S.J.; Oh, D.S.; Lee, I.D.; Eom, J.S.; Park, H.Y.; Choi, S.H.; Lee, S.S. In vitro evaluation of Rhus succedanea extracts for ruminants. Asian-Australas J. Anim. Sci. 2018, 31, 1635–1642. [Google Scholar] [PubMed]
- Lokhande, K.; Nawani, N.; Venkateswara, S.; Pawar, S. Biflavonoids from Rhus succedanea as probable natural inhibitors against SARS-CoV-2: A molecular docking and molecular dynamics approach. J. Biomol. Struct. Dyn. 2022, 40, 4376–4388. [Google Scholar] [PubMed]
- Lin, Y.M.; Chen, F.C.; Lee, K.H. Hinokiflavone, a cytotoxic principle from Rhus succedanea and the cytotoxicity of the related biflavonoids. Planta Med. 1989, 55, 166–168. [Google Scholar]
- Shrestha, S.; Park, J.H.; Lee, D.Y.; Cho, J.G.; Cho, S.; Yang, H.J.; Yong, H.I.; Yoon, M.S.; Han, D.S.; Baek, N.I. Rhus parviflora and its biflavonoid constituent, rhusflavone, induce sleep through the positive allosteric modulation of GABA(A)-benzodiazepine receptors. J. Ethnopharmacol. 2012, 142, 213–220. [Google Scholar]
- Wei, G.; Liang, X.; Wu, F.; Cheng, C.; Huang, S.; Zeng, Y. Ginkgetin attenuates bone loss in OVX mice by inhibiting the NF-kappaB/IkappaBalpha signaling pathway. PeerJ 2024, 12, e17722. [Google Scholar]
- Zhang, Z.; Zhao, S.; Li, X.; Zhuo, X.; Zhang, W.; Nie, Q.; Wang, S.; Yan, L.; Sun, Y. Amentoflavone Inhibits Osteoclastogenesis and Wear Debris-Induced Osteolysis via Suppressing NF-kappaB and MAPKs Signaling Pathways. Planta Med. 2018, 84, 759–767. [Google Scholar]
- Cao, J.; Lu, Q.; Liu, N.; Zhang, Y.X.; Wang, J.; Zhang, M.; Wang, H.B.; Sun, W.C. Sciadopitysin suppresses RANKL-mediated osteoclastogenesis and prevents bone loss in LPS-treated mice. Int. Immunopharmacol. 2017, 49, 109–117. [Google Scholar]
- Teti, A. Bone development: Overview of bone cells and signaling. Curr. Osteoporos. Rep. 2011, 9, 264–273. [Google Scholar] [PubMed]
- Kim, H.; Choi, H.K.; Shin, J.H.; Kim, K.H.; Huh, J.Y.; Lee, S.A.; Ko, C.Y.; Kim, H.S.; Shin, H.I.; Lee, H.J.; et al. Selective inhibition of RANK blocks osteoclast maturation and function and prevents bone loss in mice. J. Clin. Investig. 2009, 119, 813–825. [Google Scholar] [PubMed]
- Aoki, K.; Saito, H.; Itzstein, C.; Ishiguro, M.; Shibata, T.; Blanque, R.; Mian, A.H.; Takahashi, M.; Suzuki, Y.; Yoshimatsu, M.; et al. A TNF receptor loop peptide mimic blocks RANK ligand-induced signaling, bone resorption, and bone loss. J. Clin. Investig. 2006, 116, 1525–1534. [Google Scholar]
- Dennison, E.M.; Laskou, F.; Westbury, L.D.; Bevilacqua, G.; Fuggle, N.R.; Iidaka, T.; Horii, C.; Tanaka, S.; Yoshimura, N.; Cooper, C. Do lifestyle, anthropometric and demographic factors associated with muscle strength differ in a UK and Japanese cohort? An exploratory analysis. Aging Clin. Exp. Res. 2023, 35, 3097–3104. [Google Scholar]
- Wang, C.; Shu, X.; Tao, J.; Zhang, Y.; Yuan, Y.; Wu, C. Seasonal Variation and Global Public Interest in the Internet Searches for Osteoporosis. Biomed. Res. Int. 2021, 2021, 6663559. [Google Scholar]
- Dahl, C.; Madsen, C.; Omsland, T.K.; Sogaard, A.J.; Tell, G.S.; Holvik, K.; Meyer, H.E. Contribution of elevation and residential proximity to the coast in explaining geographic variations in hip fracture incidence. A Norwegian Epidemiologic Osteoporosis Studies (NOREPOS) study. Osteoporos. Int. 2021, 32, 1001–1006. [Google Scholar]
- Niculescu, D.A.; Capatina, C.A.M.; Dusceac, R.; Caragheorgheopol, A.; Ghemigian, A.; Poiana, C. Seasonal variation of serum vitamin D levels in Romania. Arch. Osteoporos. 2017, 12, 113. [Google Scholar]
- Dalskov, S.M.; Ritz, C.; Larnkjaer, A.; Damsgaard, C.T.; Petersen, R.A.; Sorensen, L.B.; Hjorth, M.F.; Ong, K.K.; Astrup, A.; Molgaard, C.; et al. Seasonal variations in growth and body composition of 8-11-y-old Danish children. Pediatr. Res. 2016, 79, 358–363. [Google Scholar]
- Takegahara, N.; Kim, H.; Choi, Y. Unraveling the intricacies of osteoclast differentiation and maturation: Insight into novel therapeutic strategies for bone-destructive diseases. Exp. Mol. Med. 2024, 56, 264–272. [Google Scholar]
- Blumer, M.J.; Hausott, B.; Schwarzer, C.; Hayman, A.R.; Stempel, J.; Fritsch, H. Role of tartrate-resistant acid phosphatase (TRAP) in long bone development. Mech. Dev. 2012, 129, 162–176. [Google Scholar]
- Kirstein, B.; Chambers, T.J.; Fuller, K. Secretion of tartrate-resistant acid phosphatase by osteoclasts correlates with resorptive behavior. J. Cell. Biochem. 2006, 98, 1085–1094. [Google Scholar] [PubMed]
- Zaidi, M. Skeletal remodeling in health and disease. Nat. Med. 2007, 13, 791–801. [Google Scholar] [CrossRef] [PubMed]
- Park, K.R.; Kim, E.C.; Hong, J.T.; Yun, H.M. Dysregulation of 5-hydroxytryptamine 6 receptor accelerates maturation of bone-resorbing osteoclasts and induces bone loss. Theranostics 2018, 8, 3087–3098. [Google Scholar]
- Lian, C.; Gong, W.; Zhao, X.; Sun, P.; Hu, S.; Zhou, G.; Zhang, Q.; Qin, L. Orcinol gentiobioside inhibits RANKL-induced osteoclastogenesis by promoting apoptosis and suppressing autophagy via the JNK1 signaling. J. Ethnopharmacol. 2024, 328, 118060. [Google Scholar] [PubMed]
- Portes, M.; Mangeat, T.; Escallier, N.; Dufrancais, O.; Raynaud-Messina, B.; Thibault, C.; Maridonneau-Parini, I.; Verollet, C.; Poincloux, R. Nanoscale architecture and coordination of actin cores within the sealing zone of human osteoclasts. Elife 2022, 11, e75610. [Google Scholar]
- Angel, N.Z.; Walsh, N.; Forwood, M.R.; Ostrowski, M.C.; Cassady, A.I.; Hume, D.A. Transgenic mice overexpressing tartrate-resistant acid phosphatase exhibit an increased rate of bone turnover. J. Bone Miner. Res. 2000, 15, 103–110. [Google Scholar]
- Hayman, A.R.; Jones, S.J.; Boyde, A.; Foster, D.; Colledge, W.H.; Carlton, M.B.; Evans, M.J.; Cox, T.M. Mice lacking tartrate-resistant acid phosphatase (Acp 5) have disrupted endochondral ossification and mild osteopetrosis. Development 1996, 122, 3151–3162. [Google Scholar]
- Lakkakorpi, P.T.; Vaananen, H.K. Cytoskeletal changes in osteoclasts during the resorption cycle. Microsc. Res. Tech. 1996, 33, 171–181. [Google Scholar]
- Han, G.; Zuo, J.; Holliday, L.S. Specialized Roles for Actin in Osteoclasts: Unanswered Questions and Therapeutic Opportunities. Biomolecules 2019, 9, 17. [Google Scholar] [CrossRef]
- Destaing, O.; Sanjay, A.; Itzstein, C.; Horne, W.C.; Toomre, D.; De Camilli, P.; Baron, R. The tyrosine kinase activity of c-Src regulates actin dynamics and organization of podosomes in osteoclasts. Mol. Biol. Cell 2008, 19, 394–404. [Google Scholar] [CrossRef]
- Takayanagi, H.; Kim, S.; Koga, T.; Nishina, H.; Isshiki, M.; Yoshida, H.; Saiura, A.; Isobe, M.; Yokochi, T.; Inoue, J.; et al. Induction and activation of the transcription factor NFATc1 (NFAT2) integrate RANKL signaling in terminal differentiation of osteoclasts. Dev. Cell 2002, 3, 889–901. [Google Scholar]
- Kwak, H.B.; Lee, B.K.; Oh, J.; Yeon, J.T.; Choi, S.W.; Cho, H.J.; Lee, M.S.; Kim, J.J.; Bae, J.M.; Kim, S.H.; et al. Inhibition of osteoclast differentiation and bone resorption by rotenone, through down-regulation of RANKL-induced c-Fos and NFATc1 expression. Bone 2010, 46, 724–731. [Google Scholar] [CrossRef] [PubMed]
- Matsuo, K.; Galson, D.L.; Zhao, C.; Peng, L.; Laplace, C.; Wang, K.Z.; Bachler, M.A.; Amano, H.; Aburatani, H.; Ishikawa, H.; et al. Nuclear factor of activated T-cells (NFAT) rescues osteoclastogenesis in precursors lacking c-Fos. J. Biol. Chem. 2004, 279, 26475–26480. [Google Scholar]
- Kim, J.H.; Kim, N. Regulation of NFATc1 in Osteoclast Differentiation. J. Bone Metab. 2014, 21, 233–241. [Google Scholar] [PubMed]
- Tang, C.Y.; Wang, H.; Zhang, Y.; Wang, Z.; Zhu, G.; McVicar, A.; Li, Y.P.; Chen, W. GPR125 positively regulates osteoclastogenesis potentially through AKT-NF-kappaB and MAPK signaling pathways. Int. J. Biol. Sci. 2022, 18, 2392–2405. [Google Scholar] [PubMed]
- Wu, M.; Chen, W.; Lu, Y.; Zhu, G.; Hao, L.; Li, Y.P. Author Correction: Galpha13 negatively controls osteoclastogenesis through inhibition of the Akt-GSK3beta-NFATc1 signalling pathway. Nat. Commun. 2019, 10, 5341. [Google Scholar]
- Zhu, M.; Shan, J.; Xu, H.; Xia, G.; Xu, Q.; Quan, K.; Liu, X.; Dai, M. Glaucocalyxin A suppresses osteoclastogenesis induced by RANKL and osteoporosis induced by ovariectomy by inhibiting the NF-kappaB and Akt pathways. J. Ethnopharmacol. 2021, 276, 114176. [Google Scholar]
- Xu, H.; Jia, Y.; Li, J.; Huang, X.; Jiang, L.; Xiang, T.; Xie, Y.; Yang, X.; Liu, T.; Xiang, Z.; et al. Niloticin inhibits osteoclastogenesis by blocking RANKL-RANK interaction and suppressing the AKT, MAPK, and NF-kappaB signaling pathways. Biomed. Pharmacother. 2022, 149, 112902. [Google Scholar]
- Jemtland, R.; Holden, M.; Reppe, S.; Olstad, O.K.; Reinholt, F.P.; Gautvik, V.T.; Refvem, H.; Frigessi, A.; Houston, B.; Gautvik, K.M. Molecular disease map of bone characterizing the postmenopausal osteoporosis phenotype. J. Bone Miner. Res. 2011, 26, 1793–1801. [Google Scholar]
- Hansen, M.S.; Madsen, K.; Price, M.; Soe, K.; Omata, Y.; Zaiss, M.M.; Gorvin, C.M.; Frost, M.; Rauch, A. Transcriptional reprogramming during human osteoclast differentiation identifies regulators of osteoclast activity. Bone Res. 2024, 12, 5. [Google Scholar]
- Coates, B.A.; McKenzie, J.A.; Buettmann, E.G.; Liu, X.; Gontarz, P.M.; Zhang, B.; Silva, M.J. Transcriptional profiling of intramembranous and endochondral ossification after fracture in mice. Bone 2019, 127, 577–591. [Google Scholar] [PubMed]
- Moon, J.B.; Kim, J.H.; Kim, K.; Youn, B.U.; Ko, A.; Lee, S.Y.; Kim, N. Akt induces osteoclast differentiation through regulating the GSK3beta/NFATc1 signaling cascade. J. Immunol. 2012, 188, 163–169. [Google Scholar] [PubMed]
- Pizzimenti, C.; Fiorentino, V.; Ruggeri, C.; Franchina, M.; Ercoli, A.; Tuccari, G.; Ieni, A. Autophagy Involvement in Non-Neoplastic and Neoplastic Endometrial Pathology: The State of the Art with a Focus on Carcinoma. Int. J. Mol. Sci. 2024, 25, 12118. [Google Scholar] [CrossRef]
- Giaccari, C.; Antonouli, S.; Anifandis, G.; Cecconi, S.; Di Nisio, V. An Update on Physiopathological Roles of Akt in the ReprodAKTive Mammalian Ovary. Life 2024, 14, 722. [Google Scholar] [CrossRef] [PubMed]
- Pizzimenti, C.; Fiorentino, V.; Franchina, M.; Martini, M.; Giuffre, G.; Lentini, M.; Silvestris, N.; Di Pietro, M.; Fadda, G.; Tuccari, G.; et al. Autophagic-Related Proteins in Brain Gliomas: Role, Mechanisms, and Targeting Agents. Cancers 2023, 15, 2622. [Google Scholar] [CrossRef]
- Nitulescu, G.M.; Van De Venter, M.; Nitulescu, G.; Ungurianu, A.; Juzenas, P.; Peng, Q.; Olaru, O.T.; Gradinaru, D.; Tsatsakis, A.; Tsoukalas, D.; et al. The Akt pathway in oncology therapy and beyond (Review). Int. J. Oncol. 2018, 53, 2319–2331. [Google Scholar]
- Abeyrathna, P.; Su, Y. The critical role of Akt in cardiovascular function. Vasc. Pharmacol. 2015, 74, 38–48. [Google Scholar]
- Hers, I.; Vincent, E.E.; Tavare, J.M. Akt signalling in health and disease. Cell. Signal. 2011, 23, 1515–1527. [Google Scholar]
- Park, K.R.; Park, J.I.; Lee, S.; Yoo, K.; Kweon, G.R.; Kwon, I.K.; Yun, H.M.; Hong, J.T. Chi3L1 is a therapeutic target in bone metabolism and a potential clinical marker in patients with osteoporosis. Pharmacol. Res. 2022, 184, 106423. [Google Scholar]
- Guc, E.; Brownlie, D.; Rodriguez-Tirado, C.; Kitamura, T.; Pollard, J.W. Generation of mouse bone marrow-derived macrophages using tumor coculture assays to mimic the tumor microenvironment. Methods Enzymol. 2020, 632, 91–111. [Google Scholar]
- Park, K.R.; Kim, J.Y.; Kim, E.C.; Yun, H.M.; Hong, J.T. RANKL-induced osteoclastogenesis is suppressed by 4-O-methylhonokiol in bone marrow-derived macrophages. Arch. Pharm. Res. 2017, 40, 933–942. [Google Scholar] [PubMed]
- Yun, H.M.; Kwon, H.S.; Lee, J.Y.; Park, K.R. Vitexicarpin Induces Apoptosis and Inhibits Metastatic Properties via the AKT-PRAS40 Pathway in Human Osteosarcoma. Int. J. Mol. Sci. 2024, 25, 3582. [Google Scholar] [CrossRef] [PubMed]
- Yun, H.M.; Kim, S.H.; Kwon, Y.J.; Park, K.R. Effect of Spicatoside a on Anti-Osteosarcoma MG63 Cells through Reactive Oxygen Species Generation and the Inhibition of the PI3K-AKT-mTOR Pathway. Antioxidants 2024, 13, 1162. [Google Scholar] [CrossRef] [PubMed]





Disclaimer/Publisher’s Note: The statements, opinions and data contained in all publications are solely those of the individual author(s) and contributor(s) and not of MDPI and/or the editor(s). MDPI and/or the editor(s) disclaim responsibility for any injury to people or property resulting from any ideas, methods, instructions or products referred to in the content. |
© 2025 by the authors. Licensee MDPI, Basel, Switzerland. This article is an open access article distributed under the terms and conditions of the Creative Commons Attribution (CC BY) license (https://creativecommons.org/licenses/by/4.0/).
Share and Cite
Yun, H.-M.; Kim, B.; Kim, E.; Park, K.-R. Rhusflavone Modulates Osteoclastogenesis Through RANKL-Induced AKT Signaling in Bone Marrow-Derived Macrophages. Int. J. Mol. Sci. 2025, 26, 3025. https://doi.org/10.3390/ijms26073025
Yun H-M, Kim B, Kim E, Park K-R. Rhusflavone Modulates Osteoclastogenesis Through RANKL-Induced AKT Signaling in Bone Marrow-Derived Macrophages. International Journal of Molecular Sciences. 2025; 26(7):3025. https://doi.org/10.3390/ijms26073025
Chicago/Turabian StyleYun, Hyung-Mun, Bomi Kim, Eonmi Kim, and Kyung-Ran Park. 2025. "Rhusflavone Modulates Osteoclastogenesis Through RANKL-Induced AKT Signaling in Bone Marrow-Derived Macrophages" International Journal of Molecular Sciences 26, no. 7: 3025. https://doi.org/10.3390/ijms26073025
APA StyleYun, H.-M., Kim, B., Kim, E., & Park, K.-R. (2025). Rhusflavone Modulates Osteoclastogenesis Through RANKL-Induced AKT Signaling in Bone Marrow-Derived Macrophages. International Journal of Molecular Sciences, 26(7), 3025. https://doi.org/10.3390/ijms26073025

