Understanding of Benzophenone UV Absorber-Induced Damage and Apoptosis in Human Hepatoma Cells
Abstract
1. Introduction
2. Results and Discussion
2.1. Cell Viability and Morphology
2.2. Cell Apoptosis
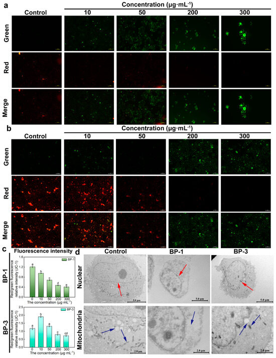
2.3. Changes in Mitochondrial Membrane Potential and Ultrastructure
2.4. Level of Antioxidant Defense System
2.5. Gene Expression and Protein Expression
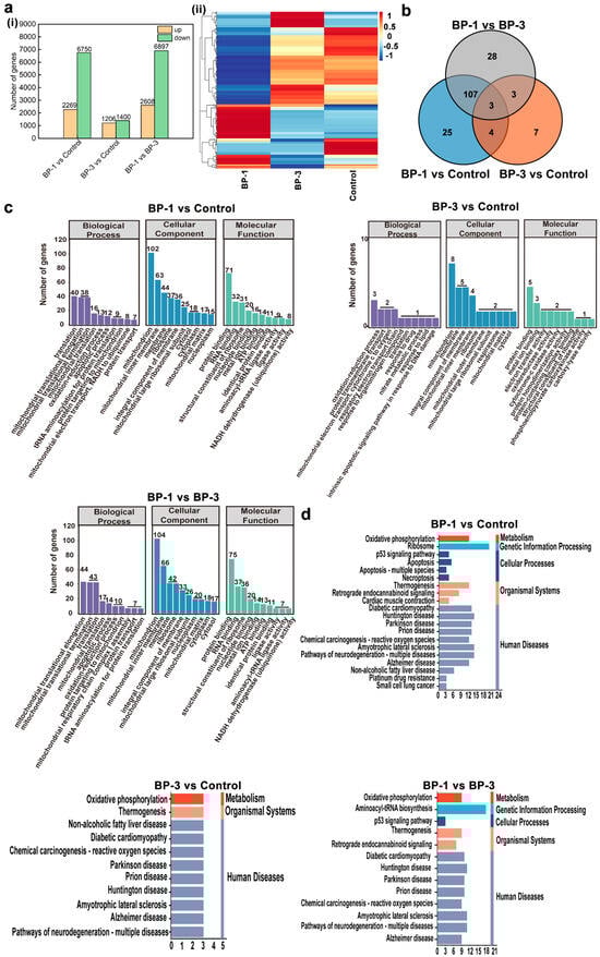
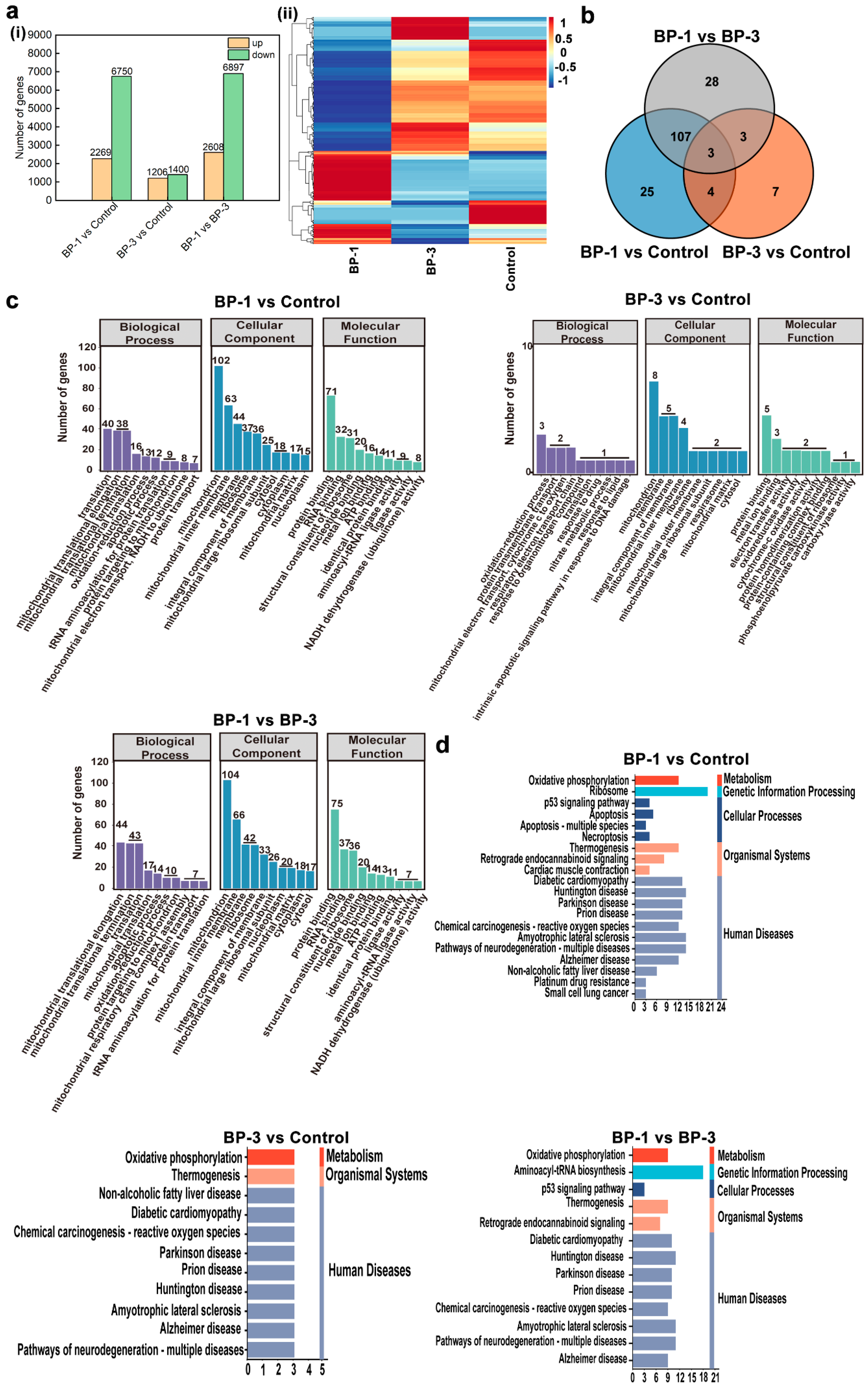
2.6. RNA Sequencing Analysis
3. Materials and Methods
3.1. Materials and Equipment
3.2. CCK-8 Assay
3.3. Cytomorphology Analysis
3.4. Apoptosis Assay
3.5. ROS Assay
3.6. MMP Assay
3.7. Electron Microscopy
3.8. Measuring the Activity of Antioxidant Enzymes and the Content of the Active Substance
3.9. Molecular Docking
3.10. Evaluation of Gene Expression
3.11. Evaluation of Protein Expression
3.12. RNA Sequencing Assay
3.13. Statistical Analysis
4. Conclusions
Supplementary Materials
Author Contributions
Funding
Institutional Review Board Statement
Informed Consent Statement
Data Availability Statement
Acknowledgments
Conflicts of Interest
References
- Janjua, N.R.; Mogensen, B.; Andersson, A.-M.; Petersen, J.H.; Henriksen, M.; Skakkebæk, N.E.; Wulf, H.C. Systemic absorption of the sunscreens benzophenone-3, octyl-methoxycinnamate, and 3-(4-methyl-benzylidene) camphor after whole-body topical application and reproductive hormone levels in humans. J. Investig. Dermatol. 2004, 123, 57–61. [Google Scholar] [CrossRef] [PubMed]
- Pai, C.-W.; Leong, D.; Chen, C.-Y.; Wang, G.-S. Occurrences of pharmaceuticals and personal care products in the drinking water of Taiwan and their removal in conventional water treatment processes. Chemosphere 2020, 256, 127002. [Google Scholar] [CrossRef]
- Pomierny, B.; Krzyżanowska, W.; Broniowska, Ż.; Strach, B.; Bystrowska, B.; Starek-Świechowicz, B.; Maciejska, A.; Skórkowska, A.; Wesołowska, J.; Walczak, M.; et al. Benzophenone-3 passes through the blood-brain barrier, increases the level of extracellular glutamate, and induces apoptotic processes in the hippocampus and frontal cortex of rats. Toxicol. Sci. 2019, 171, 485–500. [Google Scholar] [CrossRef] [PubMed]
- Carstensen, L.; Beil, S.; Börnick, H.; Stolte, S. Structure-related endocrine-disrupting potential of environmental transformation products of benzophenone-type UV filters: A review. J. Hazard. Mater. 2022, 430, 128495. [Google Scholar] [CrossRef]
- Blüthgen, N.; Zucchi, S.; Fent, K. Effects of the UV filter benzophenone-3 (oxybenzone) at low concentrations in zebrafish (Danio rerio). Toxicol. Appl. Pharmacol. 2012, 263, 184–194. [Google Scholar] [CrossRef]
- Kim, S.; Jung, D.; Kho, Y.; Choi, K. Effects of benzophenone-3 exposure on endocrine disruption and reproduction of Japanese medaka (Oryzias latipes)—A two generation exposure study. Aquat. Toxicol. 2014, 155, 244–252. [Google Scholar] [CrossRef] [PubMed]
- Krzyżanowska, W.; Pomierny, B.; Starek-Świechowicz, B.; Broniowska, Ż.; Strach, B.; Budziszewska, B. The effects of benzophenone-3 on apoptosis and the expression of sex hormone receptors in the frontal cortex and hippocampus of rats. Toxicol. Lett. 2018, 296, 63–72. [Google Scholar] [CrossRef]
- Zhang, Y.; Qin, Y.; Ju, H.; Liu, J.; Chang, F.; Junaid, M.; Duan, D.; Zhang, J.; Diao, X. Mechanistic toxicity and growth abnormalities mediated by subacute exposure to environmentally relevant levels of benzophenone-3 in clown anemonefish (Amphiprion ocellaris). Sci. Total Environ. 2023, 902, 166308. [Google Scholar] [CrossRef]
- Wnuk, A.; Rzemieniec, J.; Litwa, E.; Lasoń, W.; Kajta, M. Prenatal exposure to benzophenone-3 (BP-3) induces apoptosis, disrupts estrogen receptor expression and alters the epigenetic status of mouse neurons. J. Steroid Biochem. Mol. Biol. 2018, 182, 106–118. [Google Scholar] [CrossRef]
- Liu, X.; Zhan, T.; Gao, Y.; Cui, S.; Liu, W.; Zhang, C.; Zhuang, S. Benzophenone-1 induced aberrant proliferation and metastasis of ovarian cancer cells via activated ERα and Wnt/β-catenin signaling pathways. Environ. Pollut. 2022, 292, 118370. [Google Scholar] [CrossRef]
- Meng, Q.; Yeung, K.; Kwok, M.L.; Chung, C.T.; Hu, X.L.; Chan, K.M. Toxic effects and transcriptome analyses of zebrafish (Danio rerio) larvae exposed to benzophenones. Environ. Pollut. 2020, 265, 114857. [Google Scholar] [CrossRef] [PubMed]
- Song, Y.; Liu, S.; Jiang, X.; Ren, Q.; Deng, H.; Paudel, Y.N.; Wang, B.; Liu, K.; Jin, M. Benzoresorcinol induces developmental neurotoxicity and injures exploratory, learning and memorizing abilities in zebrafish. Sci. Total Environ. 2022, 834, 155268. [Google Scholar] [CrossRef]
- Li, Y.; Kuwahara, H.; Yang, P.; Song, L.; Gao, X. PGCN: Disease gene prioritization by disease and gene embedding through graph convolutional neural networks. bioRxiv 2019, 532226. [Google Scholar] [CrossRef]
- Guo, M.; Gu, Y.; Fan, X. Chlorinated phosphorus flame retardants exert oxidative damage to SMMC-7721 human hepatocarcinoma cells. Sci. Total Environ. 2020, 705, 135777. [Google Scholar] [CrossRef]
- Romero-Chapol, O.; Varela-Pérez, A.; Castillo-Olmos, A.; García, H.; Singh, J.; García-Ramírez, P.; Viveros-Contreras, R.; Figueroa-Hernández, C.; Cano-Sarmiento, C. Encapsulation of Lacticaseibacillus rhamnosus GG: Probiotic survival, in vitro digestion and viability in apple juice and yogurt. Appl. Sci. 2022, 12, 2141. [Google Scholar] [CrossRef]
- Lee, J.; Hwang, B.H. Evaluation of the effects, causes, and risks of gold nanorods promoting cell proliferation. Biotechnol. Bioprocess Eng. 2022, 27, 213–220. [Google Scholar] [CrossRef]
- Sun, H.; Zheng, M.; Song, J.; Huang, S.; Pan, Y.; Gong, R.; Lin, Z. Multiple-species hormetic phenomena induced by indole: A case study on the toxicity of indole to bacteria, algae and human cells. Sci. Total Environ. 2019, 657, 46–55. [Google Scholar] [CrossRef]
- Reczek, C.R.; Chandel, N.S. ROS-dependent signal transduction. Curr. Opin. Cell Biol. 2015, 33, 8–13. [Google Scholar] [CrossRef]
- Yu, Q.; Zhang, B.; Li, J.; Zhang, B.; Wang, H.; Li, M. Endoplasmic reticulum-derived reactive oxygen species (ROS) is involved in toxicity of cell wall stress to Candida albicans. Free Radic. Biol. Med. 2016, 99, 572–583. [Google Scholar] [CrossRef]
- Simon, H.-U.; Haj-Yehia, A.; Levi-Schaffer, F. Role of reactive oxygen species (ROS) in apoptosis induction. Apoptosis 2000, 5, 415–418. [Google Scholar] [CrossRef]
- Esperanza, M.; Seoane, M.; Rioboo, C.; Herrero, C.; Cid, Á. Differential toxicity of the UV-filters BP-3 and BP-4 in Chlamydomonas reinhardtii: A flow cytometric approach. Sci. Total Environ. 2019, 669, 412–420. [Google Scholar] [CrossRef]
- Xie, C.; Ge, M.; Jin, J.; Xu, H.; Mao, L.; Geng, S.; Wu, J.; Zhu, J.; Li, X.; Zhong, C. Mechanism investigation on bisphenol S-induced oxidative stress and inflammation in murine RAW264.7 cells: The role of NLRP3 inflammasome, TLR4, Nrf2 and MAPK. J. Hazard. Mater. 2020, 394, 122549. [Google Scholar] [CrossRef]
- Meng, F.; Cheng, J.; Sang, P.; Wang, J. Effects of bronchoalveolar lavage with ambroxol hydrochloride on treating pulmonary infection in patients with cerebral infarction and on serum proinflammatory cytokines, MDA and SOD. Comput. Math. Methods Med. 2020, 2020, 7984565. [Google Scholar] [CrossRef]
- Legras, S.; Mouneyrac, C.; Amiard, J.C.; Amiard-Triquet, C.; Rainbow, P.S. Changes in metallothionein concentrations in response to variation in natural factors (salinity, sex, weight) and metal contamination in crabs from a metal-rich estuary. J. Exp. Mar. Biol. Ecol. 2022, 246, 259–279. [Google Scholar] [CrossRef]
- Mouneyrac, C.; Amiard-Triquet, C.; Amiard, J.C.; Rainbow, P.S. Comparison of metallothionein concentrations and tissue distribution of trace metals in crabs (Pachygrapsus marmoratus) from a metal-rich estuary, in and out of the reproductive season. Comp. Biochem. Physiol. Part C: Toxicol. Pharmacol. 2001, 129, 193–209. [Google Scholar] [CrossRef]
- Liu, H.; Sun, P.; Liu, H.; Yang, S.; Wang, L.; Wang, Z. Hepatic oxidative stress biomarker responses in freshwater fish Carassius auratus exposed to four benzophenone UV filters. Ecotoxicol. Environ. Saf. 2015, 119, 116–122. [Google Scholar] [CrossRef] [PubMed]
- Velanganni, S.; Miltonprabu, S. Effect of benzophenone-3 at the environmentally relevant concentration on the liver of Zebra fish (Danio rerio (Hamilton)). Int. J. Ecol. Environ. Sci. 2020, 2, 640–646. [Google Scholar]
- Delbridge, A.R.D.; Grabow, S.; Strasser, A.; Vaux, D.L. Thirty years of BCL-2: Translating cell death discoveries into novel cancer therapies. Nat. Rev. Cancer 2016, 16, 99–109. [Google Scholar] [CrossRef] [PubMed]
- Günther, C.; Martini, E.; Wittkopf, N.; Amann, K.; Weigmann, B.; Neumann, H.; Waldner, M.J.; Hedrick, S.M.; Tenzer, S.; Neurath, M.F.; et al. Caspase-8 regulates TNF-α-induced epithelial necroptosis and terminal ileitis. Nature 2011, 477, 335–339. [Google Scholar] [CrossRef]
- Zhong, G.; Wan, F.; Wu, S.; Jiang, X.; Tang, Z.; Zhang, X.; Huang, R.; Hu, L. Arsenic or/and antimony induced mitophagy and apoptosis associated with metabolic abnormalities and oxidative stress in the liver of mice. Sci. Total Environ. 2021, 777, 146082. [Google Scholar] [CrossRef]
- Amar, S.K.; Goyal, S.; Dubey, D.; Srivastav, A.K.; Chopra, D.; Singh, J.; Shankar, J.; Chaturvedi, R.K.; Ray, R.S. Benzophenone 1 induced photogenotoxicity and apoptosis via release of cytochrome c and Smac/DIABLO at environmental UV radiation. Toxicol. Lett. 2015, 239, 182–193. [Google Scholar] [CrossRef] [PubMed]
- Tao, J.; Bai, C.; Chen, Y.; Zhou, H.; Liu, Y.; Shi, Q.; Pan, W.; Dong, H.; Li, L.; Xu, H.; et al. Environmental relevant concentrations of benzophenone-3 induced developmental neurotoxicity in zebrafish. Sci. Total Environ. 2020, 721, 137686. [Google Scholar] [CrossRef] [PubMed]
- Sandoval-Gío, J.J.; Noreña-Barroso, E.; Escalante-Herrera, K.; Rodríguez-Fuentes, G. Effect of Benzophenone-3 to Acetylcholinesterase and Antioxidant System in Zebrafish (Danio rerio) Embryos. Bull. Environ. Contam. Toxicol. 2021, 107, 814–819. [Google Scholar] [CrossRef]
- Wu, S.; González, M.T.; Huber, R.; Grunder, S.; Mayor, M.; Schönenberger, C.; Calame, M. Molecular junctions based on aromatic coupling. Nat. Nanotechnol. 2008, 3, 569–574. [Google Scholar] [CrossRef] [PubMed]
- Zhang, X.-F.; Luan, M.-Z.; Yan, W.-B.; Zhao, F.-L.; Hou, Y.; Hou, G.-G.; Meng, Q.-G. Anti-neuroinflammatory effects of novel 5,6-dihydrobenzo[h]quinazolin-2-amine derivatives in lipopolysaccharide-stimulated BV2 microglial cells. Eur. J. Med. Chem. 2022, 235, 114322. [Google Scholar] [CrossRef]
- Akshatha, C.; Vaidya, G.; Dharmashekara, C.; Shreevatsa, B.; Vikas, H.S.; Bhavana, H.H.; Prasad, K.S.; Srinivasa, C.; Patil, S.S.; Bindya, S.; et al. Comparative Study of Drug Likeness and Pharmacokinetic Properties of Synthetic Antiviral Drugs to that of Remdesivir: In-silico Approach. J. Pharm. Res. Int. 2021, 33, 879–891. [Google Scholar] [CrossRef]
- Martin, M. Cutadapt removes adapter sequences from high-throughput sequencing reads. EMBnet J. 2011, 17, 10–12. [Google Scholar] [CrossRef]
- Kim, D.; Paggi, J.M.; Park, C.; Bennett, C.; Salzberg, S.L. Graph-based genome alignment and genotyping with HISAT2 and HISAT-genotype. Nat. Biotechnol. 2019, 37, 907–915. [Google Scholar] [CrossRef]
- Pertea, M.; Pertea, G.M.; Antonescu, C.M.; Chang, T.-C.; Mendell, J.T.; Salzberg, S.L. StringTie enables improved reconstruction of a transcriptome from RNA-seq reads. Nat. Biotechnol. 2015, 33, 290–295. [Google Scholar] [CrossRef]
- Pertea, M.; Kim, D.; Pertea, G.M.; Leek, J.T.; Salzberg, S.L. Transcript-level expression analysis of RNA-seq experiments with HISAT, StringTie and Ballgown. Nat. Protoc. 2016, 11, 1650–1667. [Google Scholar] [CrossRef]
- Love, M.I.; Huber, W.; Anders, S. Moderated estimation of fold change and dispersion for RNA-seq data with DESeq2. Genome Biol. 2014, 15, 550. [Google Scholar] [CrossRef]
- Huang, B.; Cui, Y.; Guo, W.; Yang, L.; Miao, A. Regulation of cadmium bioaccumulation in zebrafish by the aggregation state of TiO2 nanoparticles. J. Hazard. 2021, 419, 126510. [Google Scholar] [CrossRef]
- Besseling, E.; Wegner, A.; Foekema, E.M.; van den Heuvel-Greve, M.J.; Koelmans, A.A. Effects of microplastic on Fitness and PCB bioaccumulation by the Lugworm Arenicola marina (L.). Environ. Sci. Technol. 2013, 47, 593–600. [Google Scholar] [CrossRef]
- Asimakopoulos, A.G.; Thomaidis, N.S.; Kannan, K. Widespread occurrence of bisphenol A diglycidyl ethers, p-hydroxybenzoic acid esters (parabens), benzophenone type-UV filters, triclosan, and triclocarban in human urine from Athens, Greece. Sci. Total Environ. 2014, 470, 1243–1249. [Google Scholar] [CrossRef] [PubMed]
- Tarazona, I.; Chisvert, A.; León, Z.; Salvador, A. Determination of hydroxylated benzophenone UV filters in sea water samples by dispersive liquid–liquid microextraction followed by gas chromatography–mass spectrometry. J. Chromatogr. A. 2010, 127, 4771–4778. [Google Scholar] [CrossRef]
- Iribarne-Durán, L.M.; Peinado, F.M.; Freire, C.; Castillero-Rosales, I.; Artacho-Cordón, F.; Olea, N. Concentrations of bisphenols, parabens, and benzophenones in human breast milk: A systematic review and meta-analysis. Sci. Total Environ. 2022, 806. [Google Scholar] [CrossRef]




Disclaimer/Publisher’s Note: The statements, opinions and data contained in all publications are solely those of the individual author(s) and contributor(s) and not of MDPI and/or the editor(s). MDPI and/or the editor(s) disclaim responsibility for any injury to people or property resulting from any ideas, methods, instructions or products referred to in the content. |
© 2025 by the authors. Licensee MDPI, Basel, Switzerland. This article is an open access article distributed under the terms and conditions of the Creative Commons Attribution (CC BY) license (https://creativecommons.org/licenses/by/4.0/).
Share and Cite
Tian, L.; Wu, Y.; Jia, Y.; Guo, M. Understanding of Benzophenone UV Absorber-Induced Damage and Apoptosis in Human Hepatoma Cells. Int. J. Mol. Sci. 2025, 26, 2990. https://doi.org/10.3390/ijms26072990
Tian L, Wu Y, Jia Y, Guo M. Understanding of Benzophenone UV Absorber-Induced Damage and Apoptosis in Human Hepatoma Cells. International Journal of Molecular Sciences. 2025; 26(7):2990. https://doi.org/10.3390/ijms26072990
Chicago/Turabian StyleTian, Luwei, Yanan Wu, Yankun Jia, and Ming Guo. 2025. "Understanding of Benzophenone UV Absorber-Induced Damage and Apoptosis in Human Hepatoma Cells" International Journal of Molecular Sciences 26, no. 7: 2990. https://doi.org/10.3390/ijms26072990
APA StyleTian, L., Wu, Y., Jia, Y., & Guo, M. (2025). Understanding of Benzophenone UV Absorber-Induced Damage and Apoptosis in Human Hepatoma Cells. International Journal of Molecular Sciences, 26(7), 2990. https://doi.org/10.3390/ijms26072990

