Proteomic Profiling of Donkey Milk Exosomes Highlights Bioactive Proteins with Immune-Related Functions
Abstract
1. Introduction
2. Results
2.1. Extraction and Characterization of Exosomes from Donkey Milk
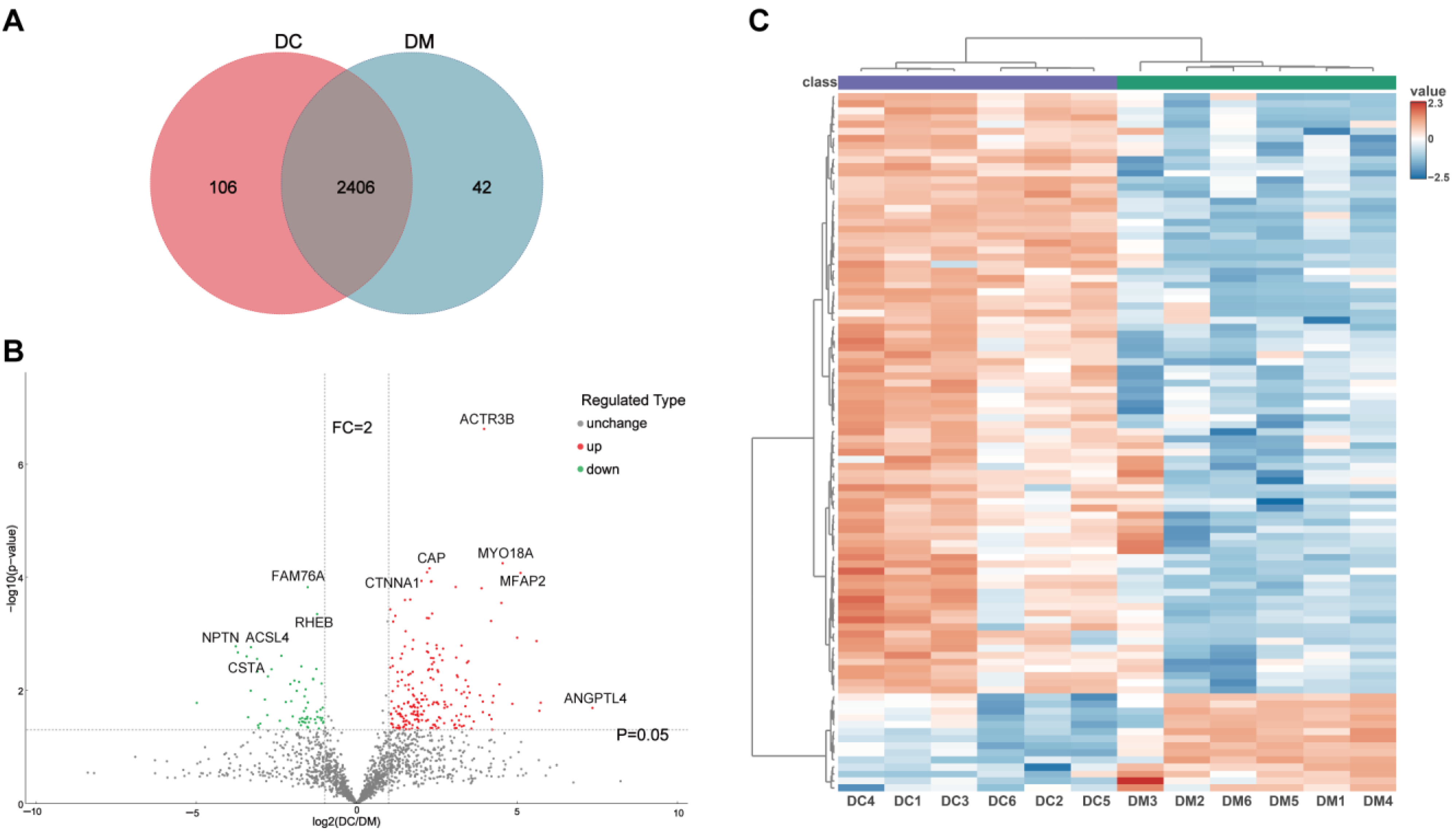
2.2. Proteomic Profiling of Exosomal Proteins from Donkey Milk
2.3. GO Annotation and KEGG Enrichment Analysis of DEEPs in Donkey Colostrum and Mature Milk
2.4. Protein–Protein Interaction Network Analysis of DEEPs in Donkey Colostrum and Mature Milk
3. Discussion
4. Materials and Methods
4.1. Animals and Sample Collection
4.2. Isolation and Characterization of Exosomes from Donkey Milk
4.3. Protein Extraction and Digestion
4.4. LC-MS/MS Analysis
4.5. Protein Identification and Quantification
4.6. Bioinformatic and Statistical Analysis
5. Conclusions
Supplementary Materials
Author Contributions
Funding
Institutional Review Board Statement
Informed Consent Statement
Data Availability Statement
Conflicts of Interest
References
- Meena, S.; Meena, G.S.; Gautam, P.B.; Rai, D.C.; Kumari, S. A comprehensive review on donkey milk and its products: Composition, functionality and processing aspects. Food Chem. Adv. 2024, 4, 100647. [Google Scholar] [CrossRef]
- Li, Y.; Ma, Q.; Liu, G.; Wang, C. Effects of donkey milk on oxidative stress and inflammatory response. J. Food Biochem. 2022, 46, e13935. [Google Scholar] [CrossRef] [PubMed]
- Martini, M.; Altomonte, I.; Tricò, D.; Lapenta, R.; Salari, F. Current Knowledge on Functionality and Potential Therapeutic Uses of Donkey Milk. Animals 2021, 11, 1382. [Google Scholar] [CrossRef] [PubMed]
- Albertos, I.; López, M.; Jiménez, J.-M.; Cao, M.J.; Corell, A.; Castro-Alija, M.J. Characterisation of Zamorano-Leonese Donkey Milk as an Alternative Sustainably Produced Protein Food. Front. Nutr. 2022, 9, 872409. [Google Scholar] [CrossRef]
- Trinchese, G.; Cimmino, F.; Cavaliere, G.; Rosati, L.; Catapano, A.; Sorriento, D.; Murru, E.; Bernardo, L.; Pagani, L.; Bergamo, P.; et al. Heart Mitochondrial Metabolic Flexibility and Redox Status Are Improved by Donkey and Human Milk Intake. Antioxidants 2021, 10, 1807. [Google Scholar] [CrossRef]
- Živkov Baloš, M.; Ljubojević Pelić, D.; Jakšić, S.; Lazić, S. Donkey Milk: An Overview of its Chemical Composition and Main Nutritional Properties or Human Health Benefit Properties. J. Equine Vet. Sci 2023, 121, 104225. [Google Scholar] [CrossRef]
- Shang, J.; Ning, J.; Bai, X.; Cao, X.; Yue, X.; Yang, M. Identification and analysis of miRNAs expression profiles in human, bovine, and donkey milk exosomes. Int. J. Biol. Macromol. 2023, 252, 126321. [Google Scholar] [CrossRef]
- Kalluri, R.; LeBleu, V.S. The biology, function, and biomedical applications of exosomes. Science 2020, 367, eaau6977. [Google Scholar] [CrossRef]
- Timofeeva, A.M.; Paramonik, A.P.; Sedykh, S.S.; Nevinsky, G.A. Milk Exosomes: Next-Generation Agents for Delivery of Anticancer Drugs and Therapeutic Nucleic Acids. Int. J. Mol. Sci. 2023, 24, 10194. [Google Scholar] [CrossRef]
- Tkach, M.; Théry, C. Communication by Extracellular Vesicles: Where We Are and Where We Need to Go. Cell 2016, 164, 1226–1232. [Google Scholar] [CrossRef]
- Théry, C. Exosomes: Secreted vesicles and intercellular communications. F1000 Biol. Rep. 2011, 3, 15. [Google Scholar] [CrossRef] [PubMed]
- Santoro, J.; Mukhopadhya, A.; Oliver, C.; Brodkorb, A.; Giblin, L.; O’Driscoll, L. An investigation of extracellular vesicles in bovine colostrum, first milk and milk over the lactation curve. Food Chem. 2023, 401, 134029. [Google Scholar] [CrossRef] [PubMed]
- Zhou, M.; Huang, F.; Du, X.; Liu, G.; Wang, C. Analysis of the Differentially Expressed Proteins in Donkey Milk in Different Lactation Stages. Foods 2023, 12, 4466. [Google Scholar] [CrossRef]
- Ryskaliyeva, A.; Krupova, Z.; Henry, C.; Faye, B.; Konuspayeva, G.; Martin, P. Comprehensive proteomic analysis of camel milk-derived extracellular vesicles. Int. J. Biol. Chem. 2020, 12, 93–104. [Google Scholar] [CrossRef]
- Santos-Coquillat, A.; González, M.I.; Clemente-Moragón, A.; González-Arjona, M.; Albaladejo-García, V.; Peinado, H.; Muñoz, J.; Ximénez Embún, P.; Ibañez, B.; Oliver, E.; et al. Goat Milk Exosomes as Natural Nanoparticles for Detecting Inflammatory Processes by Optical Imaging. Small 2022, 18, e2105421. [Google Scholar] [CrossRef]
- Samuel, M.; Chisanga, D.; Liem, M.; Keerthikumar, S.; Anand, S.; Ang, C.-S.; Adda, C.G.; Versteegen, E.; Jois, M.; Mathivanan, S. Bovine milk-derived exosomes from colostrum are enriched with proteins implicated in immune response and growth. Sci. Rep. 2017, 7, 5933. [Google Scholar] [CrossRef]
- Joshi, M.; Sharma, S.; Onteru, S.K.; Singh, D. Comprehensive proteomic analysis of buffalo milk extracellular vesicles. Int. J. Biol. Macromol. 2024, 282, 136735. [Google Scholar] [CrossRef]
- Yang, M.; Song, D.; Cao, X.; Wu, R.; Liu, B.; Ye, W.; Wu, J.; Yue, X. Comparative proteomic analysis of milk-derived exosomes in human and bovine colostrum and mature milk samples by iTRAQ-coupled LC-MS/MS. Food Res. Int. 2017, 92, 17–25. [Google Scholar] [CrossRef]
- Lv, C.; Zhang, Q.; Zhao, L.; Yang, J.; Zou, Z.; Zhao, Y.; Li, C.; Sun, X.; Lin, X.; Jin, M. African swine fever virus infection activates inflammatory responses through downregulation of the anti-inflammatory molecule C1QTNF3. Front. Immunol. 2022, 13, 1002616. [Google Scholar] [CrossRef]
- Gorelik, A.; Illes, K.; Mazhab-Jafari, M.T.; Nagar, B. Structure of the immunoregulatory sialidase NEU1. Sci. Adv. 2023, 9, eadf8169. [Google Scholar] [CrossRef]
- Nirgude, S.; Choudhary, B. Insights into the role of GPX3, a highly efficient plasma antioxidant, in cancer. Biochem. Pharmacol. 2021, 184, 114365. [Google Scholar] [CrossRef] [PubMed]
- Morris, A. Obesity: ANGPTL4—The link binding obesity and glucose intolerance. Nat. Rev. Endocrinol. 2018, 14, 251. [Google Scholar] [CrossRef] [PubMed]
- Chaube, B.; Citrin, K.M.; Sahraei, M.; Singh, A.K.; de Urturi, D.S.; Ding, W.; Pierce, R.W.; Raaisa, R.; Cardone, R.; Kibbey, R.; et al. Suppression of angiopoietin-like 4 reprograms endothelial cell metabolism and inhibits angiogenesis. Nat. Commun. 2023, 14, 8251. [Google Scholar] [CrossRef] [PubMed]
- Zuo, Y.; He, Z.; Chen, Y.; Dai, L. Dual role of ANGPTL4 in inflammation. Inflamm. Res. 2023, 72, 1303–1313. [Google Scholar] [CrossRef]
- Schmid, D.; Münz, C. Innate and adaptive immunity through autophagy. Immunity 2007, 27, 11–21. [Google Scholar] [CrossRef]
- Ngu, A.; Munir, J.; Zempleni, J. Milk-borne small extracellular vesicles: Kinetics and mechanisms of transport, distribution, and elimination. Extracell. Vesicles Circ. Nucleic Acids. 2023, 4, 339–346. [Google Scholar] [CrossRef]
- Etzold, S.; Bode, L. Glycan-dependent viral infection in infants and the role of human milk oligosaccharides. Curr. Opin. Virol. 2014, 7, 101–107. [Google Scholar] [CrossRef]
- Zhang, Y.; Wang, L.; Ocansey, D.K.W.; Wang, B.; Wang, L.; Xu, Z. Mucin-Type O-Glycans: Barrier, Microbiota, and Immune Anchors in Inflammatory Bowel Disease. J. Inflamm. Res. 2021, 14, 5939–5953. [Google Scholar] [CrossRef]
- Ding, K.; Liu, C.; Li, L.; Yang, M.; Jiang, N.; Luo, S.; Sun, L. Acyl-CoA synthase ACSL4: An essential target in ferroptosis and fatty acid metabolism. Chin. Med. J. 2023, 136, 2521–2537. [Google Scholar] [CrossRef]
- Huh, J.Y.; Reilly, S.M.; Abu-Odeh, M.; Murphy, A.N.; Mahata, S.K.; Zhang, J.; Cho, Y.; Seo, J.B.; Hung, C.W.; Green, C.R.; et al. TANK-Binding Kinase 1 Regulates the Localization of Acyl-CoA Synthetase ACSL1 to Control Hepatic Fatty Acid Oxidation. Cell Metab. 2020, 32, 1012–1027.e1017. [Google Scholar] [CrossRef]
- Tsai, T.H.; Chen, E.; Li, L.; Saha, P.; Lee, H.J.; Huang, L.S.; Shelness, G.S.; Chan, L.; Chang, B.H. The constitutive lipid droplet protein PLIN2 regulates autophagy in liver. Autophagy 2017, 13, 1130–1144. [Google Scholar] [CrossRef] [PubMed]
- Monks, J.; Orlicky, D.J.; Libby, A.E.; Dzieciatkowska, M.; Ladinsky, M.S.; McManaman, J.L. Perilipin-2 promotes lipid droplet-plasma membrane interactions that facilitate apocrine lipid secretion in secretory epithelial cells of the mouse mammary gland. Front. Cell Dev. Biol. 2022, 10, 958566. [Google Scholar] [CrossRef] [PubMed]
- Wallis, R.; Mizen, H.; Bishop, C.L. The bright and dark side of extracellular vesicles in the senescence-associated secretory phenotype. Mech. Ageing Dev. 2020, 189, 111263. [Google Scholar] [CrossRef]
- Kamnev, A.; Lacouture, C.; Fusaro, M.; Dupré, L. Molecular Tuning of Actin Dynamics in Leukocyte Migration as Revealed by Immune-Related Actinopathies. Front. Immunol. 2021, 12, 750537. [Google Scholar] [CrossRef]
- Page, M.J.; Bester, J.; Pretorius, E. The inflammatory effects of TNF-α and complement component 3 on coagulation. Sci. Rep. 2018, 8, 1812. [Google Scholar] [CrossRef]
- Billadeau, D.D.; Nolz, J.C.; Gomez, T.S. Regulation of T-cell activation by the cytoskeleton. Nat. Rev. Immunol. 2007, 7, 131–143. [Google Scholar] [CrossRef]
- C. Wickramarachchi, D.; Theofilopoulos, A.N.; Kono, D.H. Immune pathology associated with altered actin cytoskeleton regulation. Autoimmunity 2010, 43, 64–75. [Google Scholar] [CrossRef]
- Kuijpers, T.W.; Tool, A.T.J.; van der Bijl, I.; de Boer, M.; van Houdt, M.; de Cuyper, I.M.; Roos, D.; van Alphen, F.; van Leeuwen, K.; Cambridge, E.L.; et al. Combined immunodeficiency with severe inflammation and allergy caused by ARPC1B deficiency. J. Allergy Clin. Immun. 2017, 140, 273–277.e10. [Google Scholar] [CrossRef]
- Thrasher, A.J.; Burns, S.O. WASP: A key immunological multitasker. Nat. Rev. Immunol. 2010, 10, 182–192. [Google Scholar] [CrossRef]
- Cui, Z.; Amevor, F.K.; Zhao, X.; Mou, C.; Pang, J.; Peng, X.; Liu, A.; Lan, X.; Liu, L. Potential therapeutic effects of milk-derived exosomes on intestinal diseases. J. Nanobiotechnol. 2023, 21, 496. [Google Scholar] [CrossRef]
- Zhang, Y.; Kuhn, M.; Yung, C.; Kim, B.-J.; Armstrong, R.; Dallas, D.; Scottoline, B.; Andres, S. Human milk extracellular vesicles protect protein cargo from human digestion and are taken up by neonatal human enteroids. Physiology 2023, 38, 5733311. [Google Scholar] [CrossRef]
- Lu, M.; Peng, L.; Ming, X.; Wang, X.; Cui, A.; Li, Y.; Wang, X.; Meng, D.; Sun, N.; Xiang, M.; et al. Enhanced wound healing promotion by immune response-free monkey autologous iPSCs and exosomes vs. their allogeneic counterparts. EBioMedicine 2019, 42, 443–457. [Google Scholar] [CrossRef] [PubMed]
- Gupta, S.; Rawat, S.; Arora, V.; Kottarath, S.K.; Dinda, A.K.; Vaishnav, P.K.; Nayak, B.; Mohanty, S. An improvised one-step sucrose cushion ultracentrifugation method for exosome isolation from culture supernatants of mesenchymal stem cells. Stem Cell Res. Ther. 2018, 9, 180. [Google Scholar] [CrossRef] [PubMed]
- Wiśniewski, J.R.; Zougman, A.; Nagaraj, N.; Mann, M. Universal sample preparation method for proteome analysis. Nat. Methods 2009, 6, 359–362. [Google Scholar] [CrossRef]
- Cox, J.; Mann, M. MaxQuant enables high peptide identification rates, individualized p.p.b.-range mass accuracies and proteome-wide protein quantification. Nat. Biotechnol. 2008, 26, 1367–1372. [Google Scholar] [CrossRef]
- Bader, G.D.; Hogue, C.W. An automated method for finding molecular complexes in large protein interaction networks. BMC Bioinform. 2003, 4, 2. [Google Scholar] [CrossRef]




Disclaimer/Publisher’s Note: The statements, opinions and data contained in all publications are solely those of the individual author(s) and contributor(s) and not of MDPI and/or the editor(s). MDPI and/or the editor(s) disclaim responsibility for any injury to people or property resulting from any ideas, methods, instructions or products referred to in the content. |
© 2025 by the authors. Licensee MDPI, Basel, Switzerland. This article is an open access article distributed under the terms and conditions of the Creative Commons Attribution (CC BY) license (https://creativecommons.org/licenses/by/4.0/).
Share and Cite
Liu, Y.; Ma, Q.; Khan, M.Z.; Wang, M.; Xiang, F.; Zhang, X.; Kou, X.; Li, S.; Wang, C.; Li, Y. Proteomic Profiling of Donkey Milk Exosomes Highlights Bioactive Proteins with Immune-Related Functions. Int. J. Mol. Sci. 2025, 26, 2892. https://doi.org/10.3390/ijms26072892
Liu Y, Ma Q, Khan MZ, Wang M, Xiang F, Zhang X, Kou X, Li S, Wang C, Li Y. Proteomic Profiling of Donkey Milk Exosomes Highlights Bioactive Proteins with Immune-Related Functions. International Journal of Molecular Sciences. 2025; 26(7):2892. https://doi.org/10.3390/ijms26072892
Chicago/Turabian StyleLiu, Yihong, Qingshan Ma, Muhammad Zahoor Khan, Menghan Wang, Fokun Xiang, Xinyue Zhang, Xiyan Kou, Shuhuan Li, Changfa Wang, and Yan Li. 2025. "Proteomic Profiling of Donkey Milk Exosomes Highlights Bioactive Proteins with Immune-Related Functions" International Journal of Molecular Sciences 26, no. 7: 2892. https://doi.org/10.3390/ijms26072892
APA StyleLiu, Y., Ma, Q., Khan, M. Z., Wang, M., Xiang, F., Zhang, X., Kou, X., Li, S., Wang, C., & Li, Y. (2025). Proteomic Profiling of Donkey Milk Exosomes Highlights Bioactive Proteins with Immune-Related Functions. International Journal of Molecular Sciences, 26(7), 2892. https://doi.org/10.3390/ijms26072892

