Differential Response and Recovery Dynamics of HSPC Populations Following Plasmodium chabaudi Infection
Abstract
1. Introduction
2. Results
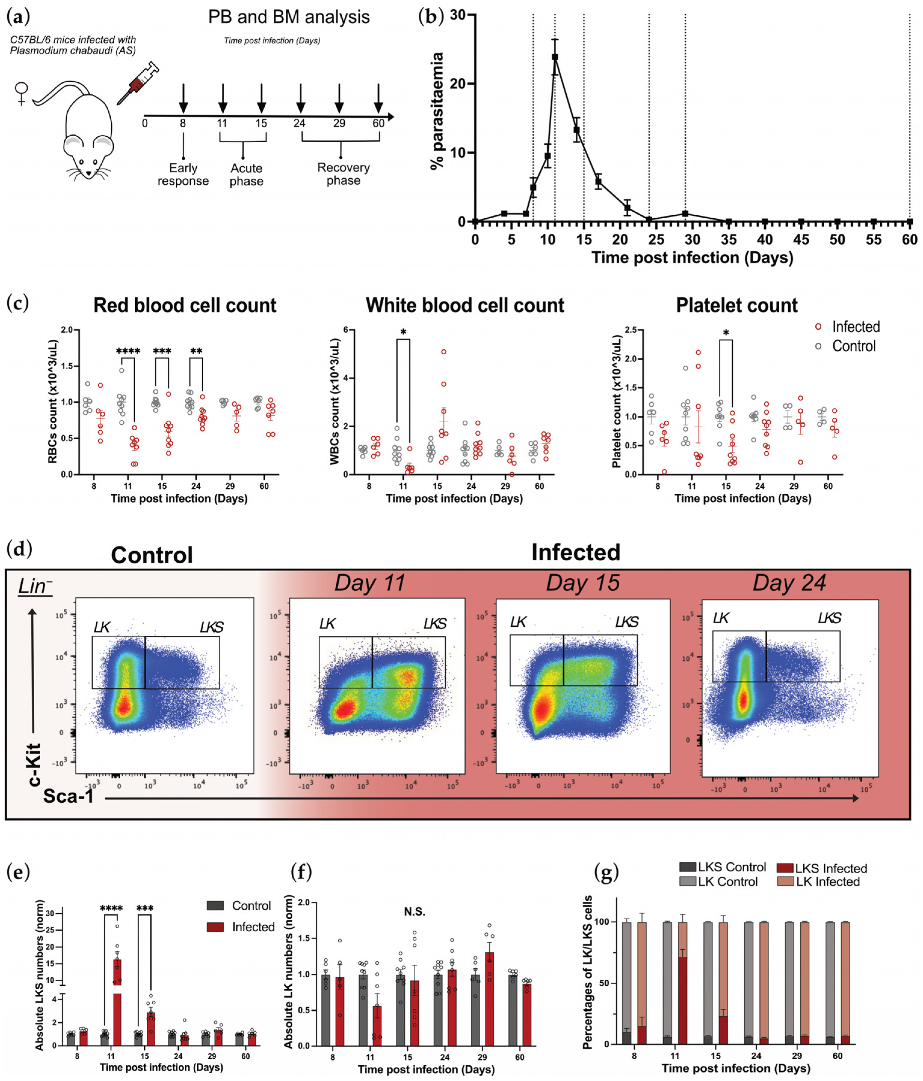
2.1. Plasmodium chabaudi Infection Is an Effective Model to Study Perturbed Hematopoiesis and Its Recovery
2.2. Infection-Induced Alterations in the Size of Primitive Hematopoietic Stem and Progenitor Populations Are Resolved upon Pathogen Clearance
2.3. Heterogeneous Proliferation Dynamics Within the Primitive Haematopoietic Compartment During and Following Infection
2.4. P. chabaudi Infection Dramatically Affects Oligopotent Progenitor Numbers
2.5. Oligopotent Progenitors’ Proliferation Is Minimally Affected During P. chabaudi Infection
2.6. Primitive and Committed Hematopoietic Progenitor Populations Respond to and Recover from P. chabaudi Infection Differently
3. Discussion
4. Materials and Methods
4.1. Animals
4.2. P. chabaudi Experimental Model
4.3. Blood Cell Count Analysis
4.4. Enzyme-Linked Immunosorbent Assay (ELISA)
4.5. EdU Incorporation Assay
4.6. Flow Cytometry
4.7. Statistical Analysis
Supplementary Materials
Author Contributions
Funding
Institutional Review Board Statement
Data Availability Statement
Acknowledgments
Conflicts of Interest
References
- Caiado, F.; Pietras, E.M.; Manz, M.G. Inflammation as a regulator of hematopoietic stem cell function in disease, aging, and clonal selection. J. Exp. Med. 2021, 218, e20201541. [Google Scholar] [CrossRef] [PubMed]
- Sezaki, M.; Hayashi, Y.; Wang, Y.; Johansson, A.; Umemoto, T.; Takizawa, H. Immuno-Modulation of Hematopoietic Stem and Progenitor Cells in Inflammation. Front. Immunol. 2020, 11, 585367. [Google Scholar] [CrossRef]
- Purton, L.E. Adult murine hematopoietic stem cells and progenitors: An update on their identities, functions, and assays. Exp. Hematol. 2022, 116, 1–14. [Google Scholar] [CrossRef]
- Kondo, M.; Wagers, A.J.; Manz, M.G.; Prohaska, S.S.; Scherer, D.C.; Beilhack, G.F.; Shizuru, J.A.; Weissman, I.L. Biology of Hematopoietic Stem Cells and Progenitors: Implications for Clinical Application. Annu. Rev. Immunol. 2003, 21, 759–806. [Google Scholar] [CrossRef]
- Takizawa, H.; Fritsch, K.; Kovtonyuk, L.V.; Saito, Y.; Yakkala, C.; Jacobs, K.; Ahuja, A.K.; Lopes, M.; Hausmann, A.; Hardt, W.-D.; et al. Pathogen-Induced TLR4-TRIF Innate Immune Signaling in Hematopoietic Stem Cells Promotes Proliferation but Reduces Competitive Fitness. Cell Stem Cell 2017, 21, 225–240.e5. [Google Scholar] [CrossRef]
- Baldridge, M.T.; King, K.Y.; Boles, N.C.; Weksberg, D.C.; Goodell, M.A. Quiescent hematopoietic stem cells are activated by IFNγ in response to chronic infection. Nature 2010, 465, 793–797. [Google Scholar] [CrossRef]
- Vainieri, M.L.; Blagborough, A.M.; MacLean, A.L.; Haltalli, M.L.R.; Ruivo, N.; Fletcher, H.A.; Stumpf, M.P.H.; Sinden, R.E.; Lo Celso, C. Systematic tracking of altered haematopoiesis during sporozoite-mediated malaria development reveals multiple response points. Open Biol. 2016, 6, 160038. [Google Scholar] [CrossRef]
- Hormaechea-Agulla, D.; Le, D.T.; King, K.Y. Common Sources of Inflammation and Their Impact on Hematopoietic Stem Cell Biology. Curr. Stem Cell Rep. 2020, 6, 96–107. [Google Scholar] [CrossRef]
- King, K.Y.; Goodell, M.A. Inflammatory modulation of HSCs: Viewing the HSC as a foundation for the immune response. Nat. Rev. Immunol. 2011, 11, 685–692. [Google Scholar] [CrossRef]
- Bogeska, R.; Mikecin, A.-M.; Kaschutnig, P.; Fawaz, M.; Büchler-Schäff, M.; Le, D.; Ganuza, M.; Vollmer, A.; Paffenholz, S.V.; Asada, N.; et al. Inflammatory exposure drives long-lived impairment of hematopoietic stem cell self-renewal activity and accelerated aging. Cell Stem Cell 2022, 29, 1273–1284.e8. [Google Scholar] [CrossRef]
- Pietras, E.M.; Lakshminarasimhan, R.; Techner, J.-M.; Fong, S.; Flach, J.; Binnewies, M.; Passegué, E. Re-entry into quiescence protects hematopoietic stem cells from the killing effect of chronic exposure to type I interferons. J. Exp. Med. 2014, 211, 245–262. [Google Scholar] [CrossRef] [PubMed]
- Essers, M.A.G.; Offner, S.; Blanco-Bose, W.E.; Waibler, Z.; Kalinke, U.; Duchosal, M.A.; Trumpp, A. IFNα activates dormant haematopoietic stem cells in vivo. Nature 2009, 458, 904–908. [Google Scholar] [CrossRef]
- Wilson, A.; Laurenti, E.; Oser, G.; Van Der Wath, R.C.; Blanco-Bose, W.; Jaworski, M.; Offner, S.; Dunant, C.F.; Eshkind, L.; Bockamp, E.; et al. Hematopoietic Stem Cells Reversibly Switch from Dormancy to Self-Renewal during Homeostasis and Repair. Cell 2008, 135, 1118–1129. [Google Scholar] [CrossRef] [PubMed]
- Esplin, B.L.; Shimazu, T.; Welner, R.S.; Garrett, K.P.; Nie, L.; Zhang, Q.; Humphrey, M.B.; Yang, Q.; Borghesi, L.A.; Kincade, P.W. Chronic Exposure to a TLR Ligand Injures Hematopoietic Stem Cells. J. Immunol. 2011, 186, 5367–5375. [Google Scholar] [CrossRef] [PubMed]
- Hormaechea-Agulla, D.; Matatall, K.A.; Le, D.T.; Kain, B.; Long, X.; Kus, P.; Jaksik, R.; Challen, G.A.; Kimmel, M.; King, K.Y. Chronic infection drives Dnmt3a-loss-of-function clonal hematopoiesis via IFNγ signaling. Cell Stem Cell 2021, 28, 1428–1442.e6. [Google Scholar] [CrossRef]
- Matatall, K.A.; Jeong, M.; Chen, S.; Sun, D.; Chen, F.; Mo, Q.; Kimmel, M.; King, K.Y. Chronic Infection Depletes Hematopoietic Stem Cells through Stress-Induced Terminal Differentiation. Cell Rep. 2016, 17, 2584–2595. [Google Scholar] [CrossRef]
- Pietras, E.M.; Mirantes-Barbeito, C.; Fong, S.; Loeffler, D.; Kovtonyuk, L.V.; Zhang, S.; Lakshminarasimhan, R.; Chin, C.P.; Techner, J.-M.; Will, B.; et al. Chronic interleukin-1 exposure drives haematopoietic stem cells towards precocious myeloid differentiation at the expense of self-renewal. Nat. Cell Biol. 2016, 18, 607–618. [Google Scholar] [CrossRef]
- WHO. World Malaria Report 2023; WHO: Geneva, Switzerland, 2023; p. 287. [Google Scholar]
- Phillips, M.A.; Burrows, J.N.; Manyando, C.; van Huijsduijnen, R.H.; Van Voorhis, W.C.; Wells, T.N.C. Malaria. Nat. Rev. Dis. Primers 2017, 3, 17050. [Google Scholar] [CrossRef]
- Coban, C.; Lee, M.S.J.; Ishii, K.J. Tissue-specific immunopathology during malaria infection. Nat. Rev. Immunol. 2018, 18, 266–278. [Google Scholar] [CrossRef]
- Balaji, S.N.; Deshmukh, R.; Trivedi, V. Severe malaria: Biology, clinical manifestation, pathogenesis and consequences. J. Vector Borne Dis. 2020, 57, 1–13. [Google Scholar] [CrossRef]
- de Sousa, L.P.; de Almeida, R.F.; Ribeiro-Gomes, F.L.; de Moura Carvalho, L.J.; E Souza, T.M.; de Souza, D.O.G.; Daniel-Ribeiro, C.T. Long-term effect of uncomplicated Plasmodium berghei ANKA malaria on memory and anxiety-like behaviour in C57BL/6 mice. Parasit. Vectors 2018, 11, 191. [Google Scholar] [CrossRef] [PubMed]
- Lee, M.S.J.; Maruyama, K.; Fujita, Y.; Konishi, A.; Lelliott, P.M.; Itagaki, S.; Horii, T.; Lin, J.; Khan, S.M.; Kuroda, E.; et al. Plasmodium products persist in the bone marrow and promote chronic bone loss. Sci. Immunol. 2017, 2, eaam8093. [Google Scholar] [CrossRef] [PubMed]
- Alfred Mavondo, G.; Nkazimulo Mkhwanazi, B.; Louis Mzingwane, M.; Dangarembizi, R.; Zambuko, B.; Moyo, O.; Musiwaro, P.; Farai Chikuse, F.; Rakabopa, C.; Mpofu, T.; et al. Malarial Inflammation-Driven Pathophysiology and Its Attenuation by Triterpene Phytotherapeutics. In Parasitology and Microbiology Research; Antonio Bastidas Pacheco, G., Ali Kamboh, A., Eds.; IntechOpen: London, UK, 2020; ISBN 978-1-78985-901-0. [Google Scholar]
- Belyaev, N.N.; Brown, D.E.; Diaz, A.-I.G.; Rae, A.; Jarra, W.; Thompson, J.; Langhorne, J.; Potocnik, A.J. Induction of an IL7-R+c-Kithi myelolymphoid progenitor critically dependent on IFN-γ signaling during acute malaria. Nat. Immunol. 2010, 11, 477–485. [Google Scholar] [CrossRef] [PubMed]
- Haltalli, M.L.R.; Watcham, S.; Wilson, N.K.; Eilers, K.; Lipien, A.; Ang, H.; Birch, F.; Anton, S.G.; Pirillo, C.; Ruivo, N.; et al. Manipulating niche composition limits damage to haematopoietic stem cells during Plasmodium infection. Nat. Cell Biol. 2020, 22, 1399–1410. [Google Scholar] [CrossRef]
- Spence, P.J.; Jarra, W.; Lévy, P.; Reid, A.J.; Chappell, L.; Brugat, T.; Sanders, M.; Berriman, M.; Langhorne, J. Vector transmission regulates immune control of Plasmodium virulence. Nature 2013, 498, 228–231. [Google Scholar] [CrossRef]
- Achtman, A.H.; Stephens, R.; Cadman, E.T.; Harrison, V.; Langhorne, J. Malaria-specific antibody responses and parasite persistence after infection of mice with Plasmodium chabaudi chabaudi. Parasite Immunol. 2007, 29, 435–444. [Google Scholar] [CrossRef]
- Pérez-Mazliah, D.; Ng, D.H.L.; Freitas do Rosário, A.P.; McLaughlin, S.; Mastelic-Gavillet, B.; Sodenkamp, J.; Kushinga, G.; Langhorne, J. Disruption of IL-21 signaling affects T cell-B cell interactions and abrogates protective humoral immunity to malaria. PLoS Pathog. 2015, 11, e1004715. [Google Scholar] [CrossRef]
- Belyaev, N.N.; Biró, J.; Langhorne, J.; Potocnik, A.J. Extramedullary Myelopoiesis in Malaria Depends on Mobilization of Myeloid-Restricted Progenitors by IFN-γ Induced Chemokines. PLoS Pathog. 2013, 9, e1003406. [Google Scholar] [CrossRef]
- Pietras, E.M.; Reynaud, D.; Kang, Y.-A.; Carlin, D.; Calero-Nieto, F.J.; Leavitt, A.D.; Stuart, J.M.; Göttgens, B.; Passegué, E. Functionally Distinct Subsets of Lineage-Biased Multipotent Progenitors Control Blood Production in Normal and Regenerative Conditions. Cell Stem Cell 2015, 17, 35–46. [Google Scholar] [CrossRef]
- Sommerkamp, P.; Romero-Mulero, M.C.; Narr, A.; Ladel, L.; Hustin, L.; Schönberger, K.; Renders, S.; Altamura, S.; Zeisberger, P.; Jäcklein, K.; et al. Mouse multipotent progenitor 5 cells are located at the interphase between hematopoietic stem and progenitor cells. Blood 2021, 137, 3218–3224. [Google Scholar] [CrossRef]
- Akinduro, O.; Weber, T.S.; Ang, H.; Haltalli, M.L.R.; Ruivo, N.; Duarte, D.; Rashidi, N.M.; Hawkins, E.D.; Duffy, K.R.; Lo Celso, C. Proliferation dynamics of acute myeloid leukaemia and haematopoietic progenitors competing for bone marrow space. Nat. Commun. 2018, 9, 519. [Google Scholar] [CrossRef] [PubMed]
- Lin, J.; Sodenkamp, J.; Cunningham, D.; Deroost, K.; Tshitenge, T.C.; McLaughlin, S.; Lamb, T.J.; Spencer-Dene, B.; Hosking, C.; Ramesar, J.; et al. Signatures of malaria-associated pathology revealed by high-resolution whole-blood transcriptomics in a rodent model of malaria. Sci. Rep. 2017, 7, 41722. [Google Scholar] [CrossRef]
- Takizawa, H.; Boettcher, S.; Manz, M.G. Demand-adapted regulation of early hematopoiesis in infection and inflammation. Blood 2012, 119, 2991–3002. [Google Scholar] [CrossRef] [PubMed]
- Challen, G.A.; Boles, N.; Lin, K.K.; Goodell, M.A. Mouse Hematopoietic Stem Cell Identification and Analysis. Cytom. A 2009, 75, 14–24. [Google Scholar] [CrossRef]
- Isringhausen, S.; Mun, Y.; Kovtonyuk, L.; Kräutler, N.J.; Suessbier, U.; Gomariz, A.; Spaltro, G.; Helbling, P.M.; Wong, H.C.; Nagasawa, T.; et al. Chronic viral infections persistently alter marrow stroma and impair hematopoietic stem cell fitness. J. Exp. Med. 2021, 218, e20192070. [Google Scholar] [CrossRef]
- de Bruin, A.M.; Voermans, C.; Nolte, M.A. Impact of interferon-γ on hematopoiesis. Blood 2014, 124, 2479–2486. [Google Scholar] [CrossRef]
- Furusawa, J.; Mizoguchi, I.; Chiba, Y.; Hisada, M.; Kobayashi, F.; Yoshida, H.; Nakae, S.; Tsuchida, A.; Matsumoto, T.; Ema, H.; et al. Promotion of Expansion and Differentiation of Hematopoietic Stem Cells by Interleukin-27 into Myeloid Progenitors to Control Infection in Emergency Myelopoiesis. PLoS Pathog. 2016, 12, e1005507. [Google Scholar] [CrossRef]
- Haas, S.; Hansson, J.; Klimmeck, D.; Loeffler, D.; Velten, L.; Uckelmann, H.; Wurzer, S.; Prendergast, Á.M.; Schnell, A.; Hexel, K.; et al. Inflammation-Induced Emergency Megakaryopoiesis Driven by Hematopoietic Stem Cell-like Megakaryocyte Progenitors. Cell Stem Cell 2015, 17, 422–434. [Google Scholar] [CrossRef]
- Mooney, J.P.; DonVito, S.M.; Jahateh, M.; Bittaye, H.; Keith, M.; Galloway, L.J.; Ndow, M.; Cunnington, A.J.; D’Alessandro, U.; Bottomley, C.; et al. ‘Bouncing Back’ From Subclinical Malaria: Inflammation and Erythrocytosis After Resolution of P. falciparum Infection in Gambian Children. Front. Immunol. 2022, 13, 780525. [Google Scholar] [CrossRef]
- Cunnington, A.J.; Njie, M.; Correa, S.; Takem, E.N.; Riley, E.M.; Walther, M. Prolonged neutrophil dysfunction after Plasmodium falciparum malaria is related to hemolysis and heme oxygenase-1 induction. J. Immunol. 2012, 189, 5336–5346. [Google Scholar] [CrossRef]
- Pronk, C.J.H.; Rossi, D.J.; Månsson, R.; Attema, J.L.; Norddahl, G.L.; Chan, C.K.F.; Sigvardsson, M.; Weissman, I.L.; Bryder, D. Elucidation of the Phenotypic, Functional, and Molecular Topography of a Myeloerythroid Progenitor Cell Hierarchy. Cell Stem Cell 2007, 1, 428–442. [Google Scholar] [CrossRef] [PubMed]
- Wu, Q.; Zhang, J.; Kumar, S.; Shen, S.; Kincaid, M.; Johnson, C.B.; Zhang, Y.S.; Turcotte, R.; Alt, C.; Ito, K.; et al. Resilient anatomy and local plasticity of naive and stress haematopoiesis. Nature 2024, 627, 839–846. [Google Scholar] [CrossRef] [PubMed]
- Hérault, A.; Binnewies, M.; Leong, S.; Calero-Nieto, F.J.; Zhang, S.Y.; Kang, Y.-A.; Wang, X.; Pietras, E.M.; Chu, S.H.; Barry-Holson, K.; et al. Myeloid progenitor cluster formation drives emergency and leukaemic myelopoiesis. Nature 2017, 544, 53–58. [Google Scholar] [CrossRef] [PubMed]
- Walter, D.; Lier, A.; Geiselhart, A.; Thalheimer, F.B.; Huntscha, S.; Sobotta, M.C.; Moehrle, B.; Brocks, D.; Bayindir, I.; Kaschutnig, P.; et al. Exit from dormancy provokes DNA-damage-induced attrition in haematopoietic stem cells. Nature 2015, 520, 549–552. [Google Scholar] [CrossRef]
- Yamashita, M.; Passegué, E. TNF-α Coordinates Hematopoietic Stem Cell Survival and Myeloid Regeneration. Cell Stem Cell 2019, 25, 357–372.e7. [Google Scholar] [CrossRef]
- Kang, Y.-A.; Paik, H.; Zhang, S.Y.; Chen, J.J.; Olson, O.C.; Mitchell, C.A.; Collins, A.; Swann, J.W.; Warr, M.R.; Fan, R.; et al. Secretory MPP3 reinforce myeloid differentiation trajectory and amplify myeloid cell production. J. Exp. Med. 2023, 220, e20230088. [Google Scholar] [CrossRef]
- Johnson, N.B.; Posluszny, J.A.; He, L.K.; Szilagyi, A.; Gamelli, R.L.; Shankar, R.; Muthumalaiappan, K. Perturbed MafB/GATA1 axis after burn trauma bares the potential mechanism for immune suppression and anemia of critical illness. J. Leukoc. Biol. 2016, 100, 725–736. [Google Scholar] [CrossRef]
- Lin, F.; Karwan, M.; Saleh, B.; Hodge, D.L.; Chan, T.; Boelte, K.C.; Keller, J.R.; Young, H.A. IFN-γ causes aplastic anemia by altering hematopoietic stem/progenitor cell composition and disrupting lineage differentiation. Blood 2014, 124, 3699–3708. [Google Scholar] [CrossRef]
- Shi, X.; Wei, S.; Simms, K.J.; Cumpston, D.N.; Ewing, T.J.; Zhang, P. Sonic Hedgehog Signaling Regulates Hematopoietic Stem/Progenitor Cell Activation during the Granulopoietic Response to Systemic Bacterial Infection. Front. Immunol. 2018, 9, 349. [Google Scholar] [CrossRef]
- Martínez, A.; Bono, C.; Megías, J.; Yáñez, A.; Gozalbo, D.; Gil, M.L. Systemic Candidiasis and TLR2 Agonist Exposure Impact the Antifungal Response of Hematopoietic Stem and Progenitor Cells. Front. Cell. Infect. Microbiol. 2018, 8, 309. [Google Scholar] [CrossRef]
- Hümmer, J.; Kraus, S.; Brändle, K.; Lee-Thedieck, C. Nitric Oxide in the Control of the in vitro Proliferation and Differentiation of Human Hematopoietic Stem and Progenitor Cells. Front. Cell Dev. Biol. 2021, 8, 610369. [Google Scholar] [CrossRef] [PubMed]
- Le, D.T.; Florez, M.A.; Kus, P.; Tran, B.T.; Kain, B.; Zhu, Y.; Christensen, K.; Jain, A.; Malovannaya, A.; King, K.Y. BATF2 promotes HSC myeloid differentiation by amplifying IFN response mediators during chronic infection. iScience 2023, 26, 106059. [Google Scholar] [CrossRef] [PubMed]
- Torre, D.; Speranza, F.; Giola, M.; Matteelli, A.; Tambini, R.; Biondi, G. Role of Th1 and Th2 Cytokines in Immune Response to Uncomplicated Plasmodium falciparum Malaria. Clin. Vaccine Immunol. 2002, 9, 348–351. [Google Scholar] [CrossRef] [PubMed]
- Luty, A.J.F.; Lell, B.; Schmidt-Ott, R.; Lehman, L.G.; Luckner, D.; Greve, B.; Matousek, P.; Herbich, K.; Schmid, D.; Migot-Nabias, F.; et al. Interferon-γ Responses Are Associated with Resistance to Reinfection with Plasmodium falciparum in Young African Children. J. Infect. Dis. 1999, 179, 980–988. [Google Scholar] [CrossRef]
- Takem, E.N.; Roca, A.; Cunnington, A. The association between malaria and non-typhoid Salmonella bacteraemia in children in sub-Saharan Africa: A literature review. Malar. J. 2014, 13, 400. [Google Scholar] [CrossRef]
- Spence, P.J.; Jarra, W.; Lévy, P.; Nahrendorf, W.; Langhorne, J. Mosquito transmission of the rodent malaria parasite Plasmodium chabaudi. Malar. J. 2012, 11, 407. [Google Scholar] [CrossRef]
- Chen, S.-Y.; Feng, Z.; Yi, X. A general introduction to adjustment for multiple comparisons. J. Thorac. Dis. 2017, 9, 1725–1729. [Google Scholar] [CrossRef]
- Bruno, F.; Georgiou, C.; Cunningham, D.; Atkinson, S.; Bett, L.; Secchi, M.; Gonzalez Anton, S.; Birch, F.; Langhorne, J.; Celso, C.L. Differential Responses and Recovery Dynamics of HSPC Populations Following Plasmodium chabaudi Infection [Data Set]. Zenodo. 2025. Available online: https://zenodo.org/records/15019058 (accessed on 13 March 2025).






Disclaimer/Publisher’s Note: The statements, opinions and data contained in all publications are solely those of the individual author(s) and contributor(s) and not of MDPI and/or the editor(s). MDPI and/or the editor(s) disclaim responsibility for any injury to people or property resulting from any ideas, methods, instructions or products referred to in the content. |
© 2025 by the authors. Licensee MDPI, Basel, Switzerland. This article is an open access article distributed under the terms and conditions of the Creative Commons Attribution (CC BY) license (https://creativecommons.org/licenses/by/4.0/).
Share and Cite
Bruno, F.; Georgiou, C.; Cunningham, D.; Bett, L.; Secchi, M.A.; Atkinson, S.; González Antón, S.; Birch, F.; Langhorne, J.; Lo Celso, C. Differential Response and Recovery Dynamics of HSPC Populations Following Plasmodium chabaudi Infection. Int. J. Mol. Sci. 2025, 26, 2816. https://doi.org/10.3390/ijms26062816
Bruno F, Georgiou C, Cunningham D, Bett L, Secchi MA, Atkinson S, González Antón S, Birch F, Langhorne J, Lo Celso C. Differential Response and Recovery Dynamics of HSPC Populations Following Plasmodium chabaudi Infection. International Journal of Molecular Sciences. 2025; 26(6):2816. https://doi.org/10.3390/ijms26062816
Chicago/Turabian StyleBruno, Federica, Christiana Georgiou, Deirdre Cunningham, Lucy Bett, Marine A. Secchi, Samantha Atkinson, Sara González Antón, Flora Birch, Jean Langhorne, and Cristina Lo Celso. 2025. "Differential Response and Recovery Dynamics of HSPC Populations Following Plasmodium chabaudi Infection" International Journal of Molecular Sciences 26, no. 6: 2816. https://doi.org/10.3390/ijms26062816
APA StyleBruno, F., Georgiou, C., Cunningham, D., Bett, L., Secchi, M. A., Atkinson, S., González Antón, S., Birch, F., Langhorne, J., & Lo Celso, C. (2025). Differential Response and Recovery Dynamics of HSPC Populations Following Plasmodium chabaudi Infection. International Journal of Molecular Sciences, 26(6), 2816. https://doi.org/10.3390/ijms26062816

