The Aldehyde Dehydrogenase Superfamily in Brassica napus L.: Genome-Wide Identification and Expression Analysis Under Low-Temperature Conditions
Abstract
1. Introduction
2. Results
2.1. Identification and Characterization of the ALDH Superfamily of Brassica napus L.
2.2. Distribution and Phylogenetic Analysis of the ALDH Superfamily in Brassica napus L., Arabidopsis, and Soybean
2.3. Conserved Motifs and Gene Structure Analysis in the ALDH Superfamily of Brassica napus L.
2.4. Genetic Collinearity of ALDH Genes in Brassica napus L.
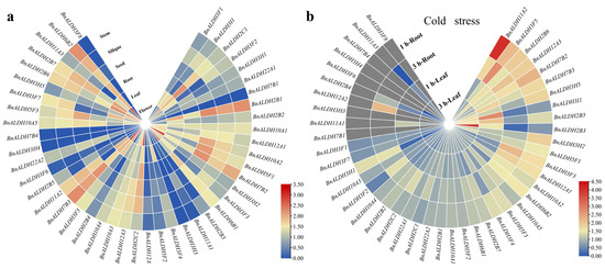
2.5. Tissue Expression Analysis of the ALDH Family in Brassica napus L.
2.6. Expression Pattern of BnALDHs in Response to Cold Stress
2.7. Promoter Variations and Salt Tolerance of BnALDH11A2
3. Discussion
4. Materials and Methods
4.1. Identification and Physicochemical Properties Analysis of the ALDH Superfamily in Brassica napus L.
4.2. Phylogenetic Analysis of the ALDH Superfamily
4.3. Conserved Motifs and Gene Structure Analysis
4.4. Chromosomal Mapping and Collinearity Analysis
4.5. Expression Patterns in Different Tissues Under Cold Stress
4.6. Assessment of Cold Tolerance in Brassica napus L. at the Seedling Stage
4.7. Materials Cultivation, RNA Extraction, and qRT-PCR
4.8. Gene Cloning and Cis-Acting Elements Analysis of BnALDH11A2 Gene
4.9. Examining Promoter Activity
5. Conclusions
Supplementary Materials
Author Contributions
Funding
Institutional Review Board Statement
Informed Consent Statement
Data Availability Statement
Conflicts of Interest
Abbreviations
| ALDH | Aldehyde dehydrogenase |
| ARE | Antioxidant response element |
| ARFs | Auxin response factors |
| BLAST | Basic local alignment search tool |
| GSAL | Glutamic semialdehyde |
| GSALDH | Glutarate semialdehyde dehydrogenase |
| LUC | Luciferase |
| LUC/REN | Firefly luciferase/renilla luciferase |
| MRE | Metal response element |
| NJ | Neighbor-joining |
| qRT-PCR | Quantitative real-time polymerase chain reaction |
| ROS | Reactive oxygen species |
| SNP | Single-nucleotide polymorphism |
| TMD | Transmembrane domain |
| ZS11 | Zhongshuang11 |
References
- Nurbekova, Z.; Srivastava, S.; Standing, D.; Kurmanbayeva, A.; Bekturova, A.; Soltabayeva, A.; Oshanova, D.; Turečková, V.; Strand, M.; Biswas, M.S.; et al. Arabidopsis aldehyde oxidase 3, known to oxidize abscisic aldehyde to abscisic acid, protects leaves from aldehyde toxicity. Plant J. Cell Mol. Biol. 2021, 108, 1439–1455. [Google Scholar] [CrossRef]
- Tagnon, M.D.; Simeon, K.O. Aldehyde dehydrogenases may modulate signaling by lipid peroxidation-derived bioactive aldehydes. Plant Signal. Behav. 2017, 12, e1387707. [Google Scholar] [CrossRef]
- Schober, L.; Dobiašová, H.; Jurkaš, V.; Parmeggiani, F.; Rudroff, F.; Winkler, M. Enzymatic reactions towards aldehydes: An overview. Flavour Fragr. J. 2023, 38, 221–242. [Google Scholar] [CrossRef]
- Wu, J.; Kamanga, B.M.; Zhang, W.; Xu, Y.; Xu, L. Research progress of aldehyde oxidases in plants. PeerJ 2022, 10, e13119. [Google Scholar] [CrossRef]
- Raza, H.; Khan, M.R.; Zafar, S.A.; Kirch, H.H.; Bartles, D. Aldehyde dehydrogenase 3I1 gene is recruited in conferring multiple abiotic stress tolerance in plants. Plant Biol. 2022, 24, 85–94. [Google Scholar] [CrossRef]
- Liang, X.; Qian, R.; Wang, D.; Liu, L.; Sun, C.; Lin, X. Lipid-derived aldehydes: New key mediators of plant growth and stress responses. Biology 2022, 11, 1590. [Google Scholar] [CrossRef]
- Tola, A.J.; Jaballi, A.; Germain, H.; Missihoun, T.D. Recent development on plant aldehyde dehydrogenase enzymes and their functions in plant development and stress signaling. Genes 2020, 12, 51. [Google Scholar] [CrossRef]
- Ghosh, U.K.; Islam, M.N.; Siddiqui, M.N.; Khan, M.A.R. Understanding the roles of osmolytes for acclimatizing plants to changing environment: A review of potential mechanism. Plant Signal. Behav. 2021, 16, 1913306. [Google Scholar] [CrossRef]
- Hasanuzzaman, M.; Nahar, K.; Hossain, M.S.; Mahmud, J.A.; Rahman, A.; Inafuku, M.; Oku, H.; Fujita, M. Coordinated actions of glyoxalase and antioxidant defense systems in conferring abiotic stress tolerance in plants. Int. J. Mol. Sci. 2017, 18, 200. [Google Scholar] [CrossRef]
- Islam, M.S.; Ghosh, A. Evolution, family expansion, and functional diversification of plant aldehyde dehydrogenases. Gene 2022, 829, 146522. [Google Scholar] [CrossRef]
- Jimenez-Lopez, J.C.; Gachomo, E.W.; Seufferheld, M.J.; Kotchoni, S.O. The maize ALDH protein superfamily: Linking structural features to functional specificities. BMC Struct. Biol. 2010, 10, 43. [Google Scholar] [CrossRef]
- Kirch, H.H.; Bartels, D.; Wei, Y.; Schnable, P.S.; Wood, A.J. The ALDH gene superfamily of Arabidopsis. Trends Plant Sci. 2004, 9, 371–377. [Google Scholar] [CrossRef] [PubMed]
- Gao, C.; Han, B. Evolutionary and expression study of the aldehyde dehydrogenase (ALDH) gene superfamily in rice (Oryza sativa). Gene 2009, 431, 86–94. [Google Scholar] [CrossRef]
- Kotchoni, S.O.; Jimenez-Lopez, J.C.; Gao, D.; Edwards, V.; Gachomo, E.W.; Margam, V.M.; Seufferheld, M.J. Modeling-dependent protein characterization of the rice aldehyde dehydrogenase (ALDH) superfamily reveals distinct functional and structural features. PLoS ONE 2010, 5, e11516. [Google Scholar] [CrossRef]
- Brocker, C.; Vasiliou, M.; Carpenter, S.; Carpenter, C.; Zhang, Y.; Wang, X.; Kotchoni, S.O.; Wood, A.J.; Kirch, H.H.; Kopečný, D.; et al. Aldehyde dehydrogenase (ALDH) superfamily in plants: Gene nomenclature and comparative genomics. Planta 2013, 237, 189–210. [Google Scholar] [CrossRef]
- Ziegler, T.L.; Vasiliou, V. Aldehyde dehydrogenase gene superfamily. Adv. Exp. Med. Biol. 1999, 463, 255–263. [Google Scholar] [CrossRef]
- Guan, Y.; Tanwar, U.K.; Sobieszczuk-Nowicka, E.; Floryszak-Wieczorek, J.; Arasimowicz-Jelonek, M. Comparative genomic analysis of the aldehyde dehydrogenase gene superfamily in Arabidopsis thaliana—Searching for the functional key to hypoxia tolerance. Front. Plant Sci. 2022, 13, 1000024. [Google Scholar] [CrossRef]
- Hou, Q.; Bartels, D. Comparative study of the aldehyde dehydrogenase (ALDH) gene superfamily in the glycophyte Arabidopsis thaliana and Eutrema halophytes. Ann. Bot. 2015, 115, 465–479. [Google Scholar] [CrossRef]
- Apel, K.; Hirt, H. Reactive oxygen species: Metabolism, oxidative stress, and signal transduction. Annu. Rev. Plant Biol. 2004, 55, 373–399. [Google Scholar] [CrossRef]
- Ravi, B.; Foyer, C.H.; Pandey, G.K. The integration of reactive oxygen species (ROS) and calcium signalling in abiotic stress responses. Plant Cell Environ. 2023, 46, 1985–2006. [Google Scholar] [CrossRef]
- Wang, P.; Liu, W.C.; Han, C.; Wang, S.; Bai, M.Y.; Song, C.P. Reactive oxygen species: Multidimensional regulators of plant adaptation to abiotic stress and development. J. Integr. Plant Biol. 2024, 66, 330–367. [Google Scholar] [CrossRef] [PubMed]
- Kirch, H.H.; Schlingensiepen, S.; Kotchoni, S.; Sunkar, R.; Bartels, D. Detailed expression analysis of selected genes of the aldehyde dehydrogenase (ALDH) gene superfamily in Arabidopsis thaliana. Plant Mol. Biol. 2005, 57, 315–332. [Google Scholar] [CrossRef]
- Du, H.M.; Liu, C.; Jin, X.W.; Du, C.F.; Yu, Y.; Luo, S.; He, W.Z.; Zhang, S.Z. Overexpression of the aldehyde dehydrogenase gene ZmALDH confers aluminum tolerance in Arabidopsis thaliana. Int. J. Mol. Sci. 2022, 23, 477. [Google Scholar] [CrossRef]
- Missihoun, T.D.; Kotchoni, S.O.; Bartels, D. Aldehyde dehydrogenases function in the homeostasis of pyridine nucleotides in Arabidopsis thaliana. Sci. Rep. 2018, 8, 2936. [Google Scholar] [CrossRef]
- Shin, J.H.; Kim, S.R.; An, G. Rice aldehyde dehydrogenase7 is needed for seed maturation and viability. Plant Physiol. 2009, 149, 905–915. [Google Scholar] [CrossRef]
- Yang, H.; Yang, Q.; Zhang, D.; Wang, J.; Cao, T.; Bozorov, T.A.; Cheng, L.; Zhang, D. Transcriptome reveals the molecular mechanism of the ScALDH21 gene from the desert moss Syntrichia caninervis conferring resistance to salt stress in cotton. Int. J. Mol. Sci. 2023, 24, 5822. [Google Scholar] [CrossRef]
- Gu, H.; Pan, Z.; Jia, M.; Fang, H.; Li, J.; Qi, Y.; Yang, Y.; Feng, W.; Gao, X.; Ditta, A.; et al. Genome-wide identification and analysis of the cotton ALDH gene family. BMC Genom. 2024, 25, 513. [Google Scholar] [CrossRef]
- Bhuya, A.R.; Shuvo, M.R.K.; Nahid, A.A.; Ghosh, A. Genome-wide identification, classification, and expression profiling of the aldehyde dehydrogenase gene family in pepper. Plant Physiol. Biochem. PPB 2024, 219, 109413. [Google Scholar] [CrossRef]
- Cao, J.; Qin, Z.; Cui, G.; Chen, Z.; Cheng, X.; Peng, H.; Yao, Y.; Hu, Z.; Guo, W.; Ni, Z.; et al. Natural variation of STKc_GSK3 kinase TaSG-D1 contributes to heat stress tolerance in Indian dwarf wheat. Nat. Commun. 2024, 15, 2097. [Google Scholar] [CrossRef]
- Nakano, Y.; Kusunoki, K.; Hoekenga, O.A.; Tanaka, K.; Iuchi, S.; Sakata, Y.; Kobayashi, M.; Yamamoto, Y.Y.; Koyama, H.; Kobayashi, Y. Genome-wide association study and genomic prediction elucidate the distinct genetic architecture of aluminum and proton tolerance in Arabidopsis thaliana. Front. Plant Sci. 2020, 11, 405. [Google Scholar] [CrossRef]
- Qi, X.; Li, M.W.; Xie, M.; Liu, X.; Ni, M.; Shao, G.; Song, C.; Kay-Yuen Yim, A.; Tao, Y.; Wong, F.L.; et al. Identification of a novel salt tolerance gene in wild soybean by whole-genome sequencing. Nat. Commun. 2014, 5, 4340. [Google Scholar] [CrossRef]
- Guan, R.; Qu, Y.; Guo, Y.; Yu, L.; Liu, Y.; Jiang, J.; Chen, J.; Ren, Y.; Liu, G.; Tian, L.; et al. Salinity tolerance in soybean is modulated by natural variation in GmSALT3. Plant J. Cell Mol. Biol. 2014, 80, 937–950. [Google Scholar] [CrossRef]
- Li, Y.; Ye, H.; Vuong, T.D.; Zhou, L.; Do, T.D.; Satish Chhapekar, S.; Zhao, W.; Li, B.; Jin, T.; Gu, J.; et al. A novel natural variation in the promoter of GmCHX1 regulates conditional gene expression to improve salt tolerance in soybean. J. Exp. Bot. 2024, 75, 1051–1062. [Google Scholar] [CrossRef]
- Liang, X.; Wang, L.; Pan, Y.; Jing, W.; Wang, H.; Liu, F.; Jiang, C. The natural variation in shoot Na+ content and salt tolerance in maize is attributed to various minor-effect variants, including an SNP located in the promoter of ZmHAK11. Plant Biotechnol. J. 2025, 23, 983–985, Epub ahead of print. [Google Scholar] [CrossRef] [PubMed]
- Privitera, G.F.; Treccarichi, S.; Nicotra, R.; Branca, F.; Pulvirenti, A.; Piero, A.R.L.; Sicilia, A. Comparative transcriptome analysis of B. oleracea L. var. italica and B. macrocarpa Guss. genotypes under drought stress: De novo vs reference genome assembly. Plant Stress. 2024, 14, 100657. [Google Scholar] [CrossRef]
- Grabherr, M.G.; Haas, B.J.; Yassour, M.; Levin, J.Z.; Thompson, D.A.; Amit, I.; Adiconis, X.; Fan, L.; Raychowdhury, R.; Zeng, Q.; et al. Full-length transcriptome assembly from RNA-Seq data without a reference genome. Nat. Biotechnol. 2011, 29, 644–652. [Google Scholar] [CrossRef]
- Raghavan, V.; Kraft, L.; Mesny, F.; Rigerte, L. A simple guide to de novo transcriptome assembly and annotation. Brief. Bioinform. 2022, 23, bbab563. [Google Scholar] [CrossRef]
- Chen, G.; Shi, T.; Shi, L. Characterizing and annotating the genome using RNA-seq data. Sci. China Life Sci. 2017, 60, 116–125. [Google Scholar] [CrossRef]
- Góngora-Castillo, E.; Buell, C.R. Bioinformatics challenges in de novo transcriptome assembly using short read sequences in the absence of a reference genome sequence. Nat. Prod. Rep. 2013, 30, 490–500. [Google Scholar] [CrossRef]
- Kumar, V.; Sharma, H.; Saini, L.; Tyagi, A.; Jain, P.; Singh, Y.; Balyan, P.; Kumar, S.; Jan, S.; Mir, R.R.; et al. Phylogenomic analysis of 20S proteasome gene family reveals stress-responsive patterns in rapeseed (Brassica napus L.). Front. Plant Sci. 2022, 13, 1037206. [Google Scholar] [CrossRef]
- Lee, J.S.; Adams, K.L. Global insights into duplicated gene expression and alternative splicing in polyploid Brassica napus under heat, cold, and drought stress. Plant Genome 2020, 13, e20057. [Google Scholar] [CrossRef]
- Liu, Z.; Dong, X.; Zheng, G.; Xu, C.; Wei, J.; Cui, J.; Cao, X.; Li, H.; Fang, X.; Wang, Y.; et al. Integrate QTL mapping and transcription profiles reveal candidate genes regulating flowering time in Brassica napus. Front. Plant Sci. 2022, 13, 904198. [Google Scholar] [CrossRef] [PubMed]
- Wang, H.; Li, X.; Meng, B.; Fan, Y.; Khan, S.U.; Qian, M.; Zhang, M.; Yang, H.; Lu, K. Exploring silique number in Brassica napus L.: Genetic and molecular advances for improving yield. Plant Biotechnol. J. 2024, 22, 1897–1912. [Google Scholar] [CrossRef]
- Tileuberdi, N.; Turgumbayeva, A.; Yeskaliyeva, B.; Sarsenova, L.; Issayeva, R. Extraction, isolation of bioactive compounds and therapeutic potential of rapeseed (Brassica napus L.). Molecules 2022, 27, 8824. [Google Scholar] [CrossRef]
- Jankovska-Bortkevič, E.; Jurkonienė, S.; Gavelienė, V.; Šveikauskas, V.; Mockevičiūtė, R.; Vaseva, I.; Todorova, D.; Žižytė-Eidetienė, M.; Šneideris, D.; Prakas, P. Dynamics of polyamines, proline, and ethylene metabolism under increasing cold in winter oilseed rape. Int. J. Mol. Sci. 2023, 24, 11402. [Google Scholar] [CrossRef]
- Zandalinas, S.I.; Balfagón, D.; Gómez-Cadenas, A.; Mittler, R. Plant responses to climate change: Metabolic changes under combined abiotic stresses. J. Exp. Bot. 2022, 73, 3339–3354. [Google Scholar] [CrossRef]
- Brown, J.K.M.; Beeby, R.; Penfield, S. Yield instability of winter oilseed rape modulated by early winter temperature. Sci. Rep. 2019, 9, 6953. [Google Scholar] [CrossRef]
- Wang, W.; Jiang, W.; Liu, J.; Li, Y.; Gai, J.; Li, Y. Genome-wide characterization of the aldehyde dehydrogenase gene superfamily in soybean and its potential role in drought stress response. BMC Genom. 2017, 18, 518. [Google Scholar] [CrossRef]
- Xu, G.; Guo, C.; Shan, H.; Kong, H. Divergence of duplicate genes in exon-intron structure. Proc. Natl. Acad. Sci. USA 2012, 109, 1187–1192. [Google Scholar] [CrossRef]
- Tsuji, H.; Meguro, N.; Suzuki, Y.; Tsutsumi, N.; Hirai, A.; Nakazono, M. Induction of mitochondrial aldehyde dehydrogenase by submergence facilitates oxidation of acetaldehyde during re-aeration in rice. FEBS Lett. 2003, 546, 369–373. [Google Scholar] [CrossRef]
- Liu, F.; Schnable, P.S. Functional specialization of maize mitochondrial aldehyde dehydrogenases. Plant Physiol. 2002, 130, 1657–1674. [Google Scholar] [CrossRef][Green Version]
- Ke, Y.; Yuan, M.; Liu, H.; Hui, S.; Qin, X.; Chen, J.; Zhang, Q.; Li, X.; Xiao, J.; Zhang, Q.; et al. The versatile functions of OsALDH2B1 provide a genic basis for growth-defense trade-offs in rice. Proc. Natl. Acad. Sci. USA 2020, 117, 3867–3873. [Google Scholar] [CrossRef]
- Xu, J.; Liu, L.; Huang, H.; Shang, C.; Pan, H.; Fan, H.; Han, X.; Qiu, W.; Lu, Z.; Qiao, G.; et al. Genome-wide characterization and gene expression analyses of ALDH gene family in response to drought stress in moso bamboo (Phyllostachys edulis). Plant Physiol. Biochem. PPB 2023, 202, 107954. [Google Scholar] [CrossRef]
- Yang, M.; Teng, Y.; Yue, T.; Wang, Z.; Feng, G.; Ruan, J.; Yan, S.; Zheng, Y.; Zhang, L.; Chen, Q.; et al. The overexpression of peanut (Arachis hypogaea L.) AhALDH2B6 in soybean enhances cold resistance. Plants 2023, 12, 2928. [Google Scholar] [CrossRef]
- Cao, Y.; Wang, J.; Zhao, S.; Fang, Q.; Ruan, J.; Li, S.; Liu, T.; Qi, Y.; Zhang, L.; Zhang, X.; et al. Overexpression of the aldehyde dehydrogenase AhALDH3H1 from Arachis hypogaea in soybean increases saline-alkali stress tolerance. Front. Plant Sci. 2023, 14, 1165384. [Google Scholar] [CrossRef]
- Li, L.; Yang, L.; Fan, D.; Jin, J.; Xiaokelaiti, S.; He, Y.; Hao, Q. Genome-wide analysis of ALDH gene family in jujube and identification of ZjALDH3F3 for its important role in high-temperature tolerance. Plant Physiol. Biochem. PPB 2023, 205, 108196. [Google Scholar] [CrossRef] [PubMed]
- Chen, J.; Wei, B.; Li, G.; Fan, R.; Zhong, Y.; Wang, X.; Zhang, X. TraeALDH7B1-5A, encoding aldehyde dehydrogenase 7 in wheat, confers improved drought tolerance in Arabidopsis. Planta 2015, 242, 137–151. [Google Scholar] [CrossRef]
- Rodrigues, S.M.; Andrade, M.O.; Gomes, A.P.S.; DaMatta, F.M.; Baracat-Pereira, M.C.; Fontes, E.P.B. Arabidopsis and tobacco plants ectopically expressing the soybean antiquitin-like ALDH7 gene display enhanced tolerance to drought, salinity, and oxidative stress. J. Exp. Bot. 2006, 57, 1909–1918. [Google Scholar] [CrossRef]
- Simkin, A.J.; Alqurashi, M.; Lopez-Calcagno, P.E.; Headland, L.R.; Raines, C.A. Glyceraldehyde-3-phosphate dehydrogenase subunits A and B are essential to maintain photosynthetic efficiency. Plant Physiol. 2023, 192, 2989–3000. [Google Scholar] [CrossRef]
- Korasick, D.A.; Končitíková, R.; Kopečná, M.; Hájková, E.; Vigouroux, A.; Moréra, S.; Becker, D.F.; Šebela, M.; Tanner, J.J.; Kopečný, D. Structural and biochemical characterization of aldehyde dehydrogenase 12, the last enzyme of proline catabolism in plants. J. Mol. Biol. 2019, 431, 576–592. [Google Scholar] [CrossRef]
- Liu, Z.; Dong, X.; Cao, X.; Xu, C.; Wei, J.; Zhen, G.; Wang, J.; Li, H.; Fang, X.; Wang, Y.; et al. QTL mapping for cold tolerance and higher overwintering survival rate in winter rapeseed (Brassica napus). J. Plant Physiol. 2022, 275, 153735. [Google Scholar] [CrossRef]
- Song, J.; Chen, Y.; Jiang, G.; Zhao, J.; Wang, W.; Hong, X. Integrated analysis of transcriptome and metabolome reveals insights for low-temperature germination in hybrid rapeseeds (Brassica napus L.). J. Plant Physiol. 2023, 291, 154120. [Google Scholar] [CrossRef]
- Yan, L.; Shah, T.; Cheng, Y.; Lü, Y.; Zhang, X.K.; Zou, X.L. Physiological and molecular responses to cold stress in rapeseed (Brassica napus L.). J. Integr. Agric. 2019, 18, 2742–2752. [Google Scholar] [CrossRef]
- Raza, A.; Su, W.; Jia, Z.; Luo, D.; Zhang, Y.; Gao, A.; Hussain, M.A.; Mehmood, S.S.; Cheng, Y.; Lv, Y.; et al. Mechanistic insights into trehalose-mediated cold stress tolerance in rapeseed (Brassica napus L.) seedlings. Front. Plant Sci. 2022, 13, 857980. [Google Scholar] [CrossRef]
- Hampf, M.; Gossen, M. Promoter crosstalk effects on gene expression. J. Mol. Biol. 2007, 365, 911–920. [Google Scholar] [CrossRef]
- Haberle, V.; Stark, A. Eukaryotic core promoters and the functional basis of transcription initiation. Nat. Rev. Mol. Cell Biol. 2018, 19, 621–637. [Google Scholar] [CrossRef]
- Xin, S.; Tao, C.; Li, H. Cloning and functional analysis of the promoter of an Ascorbate Oxidase gene from Gossypium hirsutum. PLoS ONE 2016, 11, e0161695. [Google Scholar] [CrossRef]
- Huang, K.L.; Ma, G.J.; Zhang, M.L.; Xiong, H.; Wu, H.; Zhao, C.Z.; Liu, C.S.; Jia, H.X.; Chen, L.; Kjorven, J.O.; et al. The ARF7 and ARF19 transcription factors positively regulate PHOSPHATE STARVATION RESPONSE1 in Arabidopsis roots. Plant Physiol. 2018, 178, 413–427. [Google Scholar] [CrossRef]
- Zhou, M.; Wu, L.; Liang, J.; Shen, C.; Lin, J. Expression analysis and functional characterization of a novel cold-responsive gene CbCOR15a from Capsella bursa-pastoris. Mol. Biol. Rep. 2012, 39, 5169–5179. [Google Scholar] [CrossRef]
- Xue, Y.; Wang, J.; Mao, X.; Li, C.; Li, L.; Yang, X.; Hao, C.; Chang, X.; Li, R.; Jing, R. Association analysis revealed that TaPYL4 genes are linked to plant growth related traits in multiple environment. Front. Plant Sci. 2021, 12, 641087. [Google Scholar] [CrossRef]
- Chen, C.; Chen, H.; Zhang, Y.; Thomas, H.R.; Frank, M.H.; He, Y.; Xia, R. TBtools: An integrative toolkit developed for interactive analyses of big biological data. Mol. Plant 2020, 13, 1194–1202. [Google Scholar] [CrossRef]
- Chou, K.C.; Shen, H.B. Cell-PLoc: A package of Web servers for predicting subcellular localization of proteins in various organisms. Nat. Protoc. 2008, 3, 153–162. [Google Scholar] [CrossRef]
- Tamura, K.; Stecher, G.; Peterson, D.; Filipski, A.; Kumar, S. MEGA6: Molecular Evolutionary Genetics Analysis version 6.0. Mol. Biol. Evol. 2013, 30, 2725–2729. [Google Scholar] [CrossRef]
- Saitou, N.; Nei, M. The neighbor-joining method: A new method for reconstructing phylogenetic trees. Mol. Biol. Evol. 1987, 4, 406–425. [Google Scholar] [CrossRef] [PubMed]
- Letunic, I.; Bork, P. Interactive Tree Of Life (iTOL) v5: An online tool for phylogenetic tree display and annotation. Nucleic Acids Res. 2021, 49, W293–W296. [Google Scholar] [CrossRef]
- Yang, Z.; Wang, S.; Wei, L.; Huang, Y.; Liu, D.; Jia, Y.; Luo, C.; Lin, Y.; Liang, C.; Hu, Y.; et al. BnIR: A multi-omics database with various tools for Brassica napus research and breeding. Mol. Plant 2023, 16, 775–789. [Google Scholar] [CrossRef]
- Liu, D.; Yu, L.; Wei, L.; Yu, P.; Wang, J.; Zhao, H.; Zhang, Y.; Zhang, S.; Yang, Z.; Chen, G.; et al. BnTIR: An online transcriptome platform for exploring RNA-seq libraries for oil crop Brassica napus. Plant Biotechnol. J. 2021, 19, 1895–1897. [Google Scholar] [CrossRef]
- Yang, H.; Liu, J.; Huang, S.; Guo, T.; Deng, L.; Hua, W. Selection and evaluation of novel reference genes for quantitative reverse transcription PCR (qRT-PCR) based on genome and transcriptome data in Brassica napus L. Gene 2014, 538, 113–122. [Google Scholar] [CrossRef]
- Livak, K.J.; Schmittgen, T.D. Analysis of relative gene expression data using real-time quantitative PCR and the 2−ΔΔCt method. Methods 2001, 25, 402–408. [Google Scholar] [CrossRef]







Disclaimer/Publisher’s Note: The statements, opinions and data contained in all publications are solely those of the individual author(s) and contributor(s) and not of MDPI and/or the editor(s). MDPI and/or the editor(s) disclaim responsibility for any injury to people or property resulting from any ideas, methods, instructions or products referred to in the content. |
© 2025 by the authors. Licensee MDPI, Basel, Switzerland. This article is an open access article distributed under the terms and conditions of the Creative Commons Attribution (CC BY) license (https://creativecommons.org/licenses/by/4.0/).
Share and Cite
Jin, T.; Wu, C.; Huang, Z.; Zhang, X.; Li, S.; Ding, C.; Long, W. The Aldehyde Dehydrogenase Superfamily in Brassica napus L.: Genome-Wide Identification and Expression Analysis Under Low-Temperature Conditions. Int. J. Mol. Sci. 2025, 26, 2373. https://doi.org/10.3390/ijms26052373
Jin T, Wu C, Huang Z, Zhang X, Li S, Ding C, Long W. The Aldehyde Dehydrogenase Superfamily in Brassica napus L.: Genome-Wide Identification and Expression Analysis Under Low-Temperature Conditions. International Journal of Molecular Sciences. 2025; 26(5):2373. https://doi.org/10.3390/ijms26052373
Chicago/Turabian StyleJin, Ting, Chunhua Wu, Zhen Huang, Xingguo Zhang, Shimeng Li, Chao Ding, and Weihua Long. 2025. "The Aldehyde Dehydrogenase Superfamily in Brassica napus L.: Genome-Wide Identification and Expression Analysis Under Low-Temperature Conditions" International Journal of Molecular Sciences 26, no. 5: 2373. https://doi.org/10.3390/ijms26052373
APA StyleJin, T., Wu, C., Huang, Z., Zhang, X., Li, S., Ding, C., & Long, W. (2025). The Aldehyde Dehydrogenase Superfamily in Brassica napus L.: Genome-Wide Identification and Expression Analysis Under Low-Temperature Conditions. International Journal of Molecular Sciences, 26(5), 2373. https://doi.org/10.3390/ijms26052373

