MELK as a Mediator of Stemness and Metastasis in Aggressive Subtypes of Breast Cancer
Abstract
1. Introduction
2. Results
2.1. High MELK Expression Correlates with Poor Survival Outcomes in Breast Cancer
2.2. Knockdown or Inhibition of MELK Reduces Mammosphere Formation Efficiency and Growth
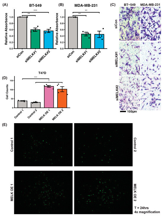
2.3. Knockdown of MELK Reduces Invasion In Vitro and Metastasis In Vivo
2.4. Overexpression of MELK Increases Invasion Efficiency In Vitro
2.5. Inhibition of MELK Reduces Migration In Vitro
2.6. Overexpression of MELK Increases Metastasis In Vivo
3. Discussion
4. Materials and Methods
4.1. Cell Culture
4.2. Stable Cell Line Generation, Transfections, siRNAs, and Plasmids
4.3. Flow Cytometry
4.4. Western Blot Analysis
4.5. qPCR
4.6. Mammosphere Formation Assay
4.7. Modified Invasion Assay
4.8. Invasion Assay
4.9. Scratch-Wound Assay
4.10. Chorioallantoic Membrane (CAM) Assay
4.11. Drug Information
4.12. Statistical Analyses
4.13. Kaplan–Meier Analysis
4.14. Transcriptomics Analysis
Supplementary Materials
Author Contributions
Funding
Institutional Review Board Statement
Informed Consent Statement
Data Availability Statement
Acknowledgments
Conflicts of Interest
Abbreviations
| TNBC | Triple-negative breast cancer |
| MELK | Maternal embryonic leucine zipper kinase |
| BCSC | Breast cancer stem cell |
| OS | Overall survival |
| RFS | Recurrence-free survival |
| DMFS | Distant metastasis-free survival |
| KEGG | Kyoto Encyclopedia of Genes and Genomes |
| ORA | Overrepresentation Analysis |
| MFE | Mammosphere Formation Efficiency |
| OE | Overexpression |
| CAM | Chorioallantoic Membrane |
References
- Siegel, R.L.; Miller, K.D.; Wagle, N.S.; Jemal, A. Cancer Statistics, 2023. CA Cancer J. Clin. 2023, 73, 17–48. [Google Scholar] [CrossRef]
- Howlader, N.; Altekruse, S.F.; Li, C.I.; Chen, V.W.; Clarke, C.A.; Ries, L.A.G.; Cronin, K.A. US Incidence of Breast Cancer Subtypes Defined by Joint Hormone Receptor and HER2 Status. J. Natl. Cancer Inst. 2014, 106, dju055. [Google Scholar] [CrossRef]
- Malorni, L.; Shetty, P.B.; De Angelis, C.; Hilsenbeck, S.; Rimawi, M.F.; Elledge, R.; Osborne, C.K.; De Placido, S.; Arpino, G. Clinical and Biologic Features of Triple-Negative Breast Cancers in a Large Cohort of Patients with Long-Term Follow-Up. Breast Cancer Res. Treat. 2012, 136, 795–804. [Google Scholar] [CrossRef] [PubMed]
- Sharma, P. Biology and Management of Patients with Triple-Negative Breast Cancer. Oncologist 2016, 21, 1050–1062. [Google Scholar] [CrossRef] [PubMed]
- Kassam, F.; Enright, K.; Dent, R.; Dranitsaris, G.; Myers, J.; Flynn, C.; Fralick, M.; Kumar, R.; Clemons, M. Survival Outcomes for Patients with Metastatic Triple-Negative Breast Cancer: Implications for Clinical Practice and Trial Design. Clin. Breast Cancer 2009, 9, 29–33. [Google Scholar] [CrossRef] [PubMed]
- Dent, R.; Trudeau, M.; Pritchard, K.I.; Hanna, W.M.; Kahn, H.K.; Sawka, C.A.; Lickley, L.A.; Rawlinson, E.; Sun, P.; Narod, S.A. Triple-Negative Breast Cancer: Clinical Features and Patterns of Recurrence. Clin. Cancer Res. 2007, 13, 4429–4434. [Google Scholar] [CrossRef]
- Kvokačková, B.; Remšík, J.; Jolly, M.K.; Souček, K. Phenotypic Heterogeneity of Triple-Negative Breast Cancer Mediated by Epithelial-Mesenchymal Plasticity. Cancers 2021, 13, 2188. [Google Scholar] [CrossRef]
- Fultang, N.; Chakraborty, M.; Peethambaran, B. Resistance Regulation of Cancer Stem Cells in Triple Negative Breast Cancer. Cancer Drug Resist. 2021, 4, 321–342. [Google Scholar] [CrossRef]
- Speers, C.; Tsimelzon, A.; Sexton, K.; Herrick, A.M.; Gutierrez, C.; Culhane, A.; Quackenbush, J.; Hilsenbeck, S.; Chang, J.; Brown, P. Identification of Novel Kinase Targets for the Treatment of Estrogen Receptor-Negative Breast Cancer. Clin. Cancer Res. 2009, 15, 6327–6340. [Google Scholar] [CrossRef]
- Xie, X.; Chauhan, G.B.; Edupuganti, R.; Kogawa, T.; Park, J.; Tacam, M.; Tan, A.W.; Mughees, M.; Vidhu, F.; Liu, D.D.; et al. Maternal Embryonic Leucine Zipper Kinase Is Associated with Metastasis in Triple-Negative Breast Cancer. Cancer Res. Commun. 2023, 3, 1078–1092. [Google Scholar] [CrossRef]
- Wang, Y.; Lee, Y.M.; Baitsch, L.; Huang, A.; Xiang, Y.; Tong, H.; Lako, A.; Von, T.; Choi, C.; Lim, E.; et al. MELK Is an Oncogenic Kinase Essential for Mitotic Progression in Basal-like Breast Cancer Cells. Elife 2014, 2014, e01763. [Google Scholar] [CrossRef] [PubMed]
- Pickard, M.R.; Green, A.R.; Ellis, I.O.; Caldas, C.; Hedge, V.L.; Mourtada-Maarabouni, M.; Williams, G.T. Dysregulated Expression of Fau and MELK Is Associated with Poor Prognosis in Breast Cancer. Breast Cancer Res. 2009, 11, R60. [Google Scholar] [CrossRef]
- Maes, A.; Maes, K.; Vlummens, P.; De Raeve, H.; Devin, J.; Szablewski, V.; De Veirman, K.; Menu, E.; Moreaux, J.; Vanderkerken, K.; et al. Maternal Embryonic Leucine Zipper Kinase Is a Novel Target for Diffuse Large B Cell Lymphoma and Mantle Cell Lymphoma. Blood Cancer J. 2019, 9, 87. [Google Scholar] [CrossRef]
- Xia, H.; Kong, S.N.; Chen, J.; Shi, M.; Sekar, K.; Seshachalam, V.P.; Rajasekaran, M.; Goh, B.K.P.; Ooi, L.L.; Hui, K.M. MELK Is an Oncogenic Kinase Essential for Early Hepatocellular Carcinoma Recurrence. Cancer Lett. 2016, 383, 85–93. [Google Scholar] [CrossRef] [PubMed]
- Ye, J.; Deng, W.; Zhong, Y.; Liu, H.; Guo, B.; Qin, Z.; Li, P.; Zhong, X.; Wang, L. MELK Predicts Poor Prognosis and Promotes Metastasis in Esophageal Squamous Cell Carcinoma via Activating the NF-ΚB Pathway. Int. J. Oncol. 2022, 61, 94. [Google Scholar] [CrossRef]
- Ma, X.J.; Dahiya, S.; Richardson, E.; Erlander, M.; Sgroi, D.C. Gene Expression Profiling of the Tumor Microenvironment during Breast Cancer Progression. Breast Cancer Res. 2009, 11, R7. [Google Scholar] [CrossRef] [PubMed]
- Speers, C.; Zhao, S.G.; Kothari, V.; Santola, A.; Liu, M.; Wilder-Romans, K.; Evans, J.; Batra, N.; Bartelink, H.; Hayes, D.F.; et al. Maternal Embryonic Leucine Zipper Kinase (MELK) as a Novel Mediator and Biomarker of Radioresistance in Human Breast Cancer. Clin. Cancer Res. 2016, 22, 5864–5875. [Google Scholar] [CrossRef]
- Győrffy, B. Survival Analysis across the Entire Transcriptome Identifies Biomarkers with the Highest Prognostic Power in Breast Cancer. Comput. Struct. Biotechnol. J. 2021, 19, 4101–4109. [Google Scholar] [CrossRef]
- Kalimutho, M.; Sinha, D.; Jeffery, J.; Nones, K.; Srihari, S.; Fernando, W.C.; Duijf, P.H.; Vennin, C.; Raninga, P.; Nanayakkara, D.; et al. CEP 55 Is a Determinant of Cell Fate during Perturbed Mitosis in Breast Cancer. EMBO Mol. Med. 2018, 10, e8566. [Google Scholar] [CrossRef]
- Yan, S.M.; Liu, L.; Gu, W.Y.; Huang, L.Y.; Yang, Y.; Huang, Y.H.; Luo, R.Z. CEP55 Positively Affects Tumorigenesis of Esophageal Squamous Cell Carcinoma and Is Correlated with Poor Prognosis. J. Oncol. 2021, 2021, 8890715. [Google Scholar] [CrossRef]
- Liu, Y.; Zhan, P.; Zhou, Z.; Xing, Z.; Zhu, S.; Ma, C.; Li, Q.; Zhu, Q.; Miao, Y.; Zhang, J.; et al. The Overexpression of KIFC1 Was Associated with the Proliferation and Prognosis of Non-Small Cell Lung Cancer. J. Thorac. Dis. 2016, 8, 2911–2923. [Google Scholar] [CrossRef]
- Yu, B.Y.; Shi, L.G.; Jiang, C.; Wang, G.K.; Liu, J.; Wu, T.Y. Kinesin Family Member C1 Overexpression Exerts Tumor-Promoting Properties in Head and Neck Squamous Cell Carcinoma via the Rac1/Wnt/β-Catenin Pathway. Lab. Investig. 2023, 103, 100134. [Google Scholar] [CrossRef]
- Zhang, B.; Zhang, M.; Li, Q.; Yang, Y.; Shang, Z.; Luo, J. TPX2 Mediates Prostate Cancer Epithelial-Mesenchymal Transition through CDK1 Regulated Phosphorylation of ERK/GSK3β/SNAIL Pathway. Biochem. Biophys. Res. Commun. 2021, 546, 1–6. [Google Scholar] [CrossRef]
- Zhou, F.; Wang, M.; Aibaidula, M.; Zhang, Z.; Aihemaiti, A.; Aili, R.; Chen, H.; Dong, S.; Wei, W.; Maimaitiaili, A. TPX2 Promotes Metastasis and Serves as a Marker of Poor Prognosis in Non-Small Cell Lung Cancer. Med. Sci. Monit. 2020, 26, e925147-1. [Google Scholar] [CrossRef]
- Matsumoto, Y.; Saito, M.; Saito, K.; Kanke, Y.; Watanabe, Y.; Onozawa, H.; Hayase, S.; Sakamoto, W.; Ishigame, T.; Momma, T.; et al. Enhanced Expression of KIF4A in Colorectal Cancer Is Associated with Lymph Node Metastasis. Oncol. Lett. 2018, 15, 2188–2194. [Google Scholar] [CrossRef]
- Hou, G.; Dong, C.; Dong, Z.; Liu, G.; Xu, H.; Chen, L.; Liu, L.; Wang, H.; Zhou, W. Upregulate KIF4A Enhances Proliferation, Invasion of Hepatocellular Carcinoma and Indicates Poor Prognosis Across Human Cancer Types. Sci. Rep. 2017, 7, 4148. [Google Scholar] [CrossRef]
- Wu, Y. NCAPG-Mediated CDK1 Promotes Malignant Progression of Non-Small Cell Lung Cancer via ERK Signaling Activation. Am. J. Cancer Res. 2024, 14, 5338–5350. [Google Scholar] [CrossRef]
- Chen, T.; Zhou, L.; Zhou, Y.; Zhou, W.; Huang, H.; Yin, S.; Xie, H.; Zhou, L.; Zheng, S. HJURP Promotes Epithelial-to-Mesenchymal Transition via Upregulating SPHK1 in Hepatocellular Carcinoma. Int. J. Biol. Sci. 2019, 15, 1139–1147. [Google Scholar] [CrossRef]
- Wang, C.J.; Li, X.; Shi, P.; Ding, H.Y.; Liu, Y.P.; Li, T.; Lin, P.P.; Wang, Y.S.; Zhang, G.Q.; Cao, Y. Holliday Junction Recognition Protein Promotes Pancreatic Cancer Growth and Metastasis via Modulation of the MDM2/P53 Signaling. Cell Death Dis. 2020, 11, 386. [Google Scholar] [CrossRef]
- Du, H.; Zhang, L.; Chen, J.; Chen, X.; Qiang, R.; Ding, X.; Wang, Y.; Yang, X. Upregulation of TTK Expression Is Associated with Poor Prognosis and Immune Infiltration in Endometrial Cancer Patients. Cancer Cell Int. 2024, 24, 20. [Google Scholar] [CrossRef]
- King, J.L.; Zhang, B.; Li, Y.; Li, K.P.; Ni, J.J.; Saavedra, H.I.; Dong, J.T. TTK Promotes Mesenchymal Signaling via Multiple Mechanisms in Triple Negative Breast Cancer. Oncogenesis 2018, 7, 69. [Google Scholar] [CrossRef]
- Wang, Q.; Xu, J.; Xiong, Z.; Xu, T.; Liu, J.; Liu, Y.; Chen, J.; Shi, J.; Shou, Y.; Yue, C.; et al. CENPA Promotes Clear Cell Renal Cell Carcinoma Progression and Metastasis via Wnt/β-Catenin Signaling Pathway. J. Transl. Med. 2021, 19, 417. [Google Scholar] [CrossRef]
- Yi, B.; Fu, Q.; Zheng, Z.; Zhang, M.; Liu, D.; Liang, Z.; Xu, S.; Zhang, Z. Pan-Cancer Analysis Reveals the Prognostic and Immunotherapeutic Value of Cytoskeleton-Associated Protein 2-Like. Sci. Rep. 2023, 13, 8368. [Google Scholar] [CrossRef]
- Zhou, F.; Deng, Z.; Shen, D.; Lu, M.; Li, M.; Yu, J.; Xiao, Y.; Wang, G.; Qian, K.; Ju, L.; et al. DLGAP5 Triggers Proliferation and Metastasis of Bladder Cancer by Stabilizing E2F1 via USP11. Oncogene 2024, 43, 594–607. [Google Scholar] [CrossRef]
- Han, J.Y.; Han, Y.K.; Park, G.Y.; Kim, S.D.; Kim, J.S.; Jo, W.S.; Geun Lee, C. Bub1 Is Required for Maintaining Cancer Stem Cells in Breast Cancer Cell Lines. Sci. Rep. 2015, 5, 15993. [Google Scholar] [CrossRef]
- Liu, Q.; Yuan, Y.; Shang, X.; Xin, L. Cyclin B2 Impairs the P53 Signaling in Nasopharyngeal Carcinoma. BMC Cancer 2024, 24, 25. [Google Scholar] [CrossRef]
- Aljohani, A.I.; Toss, M.S.; El-Sharawy, K.A.; Mirza, S.; Ball, G.R.; Green, A.R.; Rakha, E.A. Upregulation of Cyclin B2 (CCNB2) in Breast Cancer Contributes to the Development of Lymphovascular Invasion. Am. J. Cancer Res. 2022, 12, 469–489. [Google Scholar]
- Qian, X.; Song, X.; He, Y.; Yang, Z.; Sun, T.; Wang, J.; Zhu, G.; Xing, W.; You, C. CCNB2 Overexpression Is a Poor Prognostic Biomarker in Chinese NSCLC Patients. Biomed. Pharmacother. 2015, 74, 222–227. [Google Scholar] [CrossRef]
- Mao, Y.; Xi, L.; Li, Q.; Zhang, X.; Yu, C. Polo-like Kinase 1 Is Involved in Apoptosis, Invasion, and Metastasis of Pancreatic Ductal Adenocarcinoma. Transl. Cancer Res. 2020, 9, 6672–6682. [Google Scholar] [CrossRef]
- Kneisel, L.; Strebhardt, K.; Bernd, A.; Wolter, M.; Binder, A.; Kaufmann, R. Expression of Polo-like Kinase (PLK1) in Thin Melanomas: A Novel Marker of Metastatic Disease. J. Cutan. Pathol. 2002, 29, 354–358. [Google Scholar] [CrossRef]
- Song, Y.; Zhao, C.; Dong, L.; Fu, M.; Xue, L.; Huang, Z.; Tong, T.; Zhou, Z.; Chen, A.; Yang, Z.; et al. Overexpression of Cyclin B1 in Human Esophageal Squamous Cell Carcinoma Cells Induces Tumor Cell Invasive Growth and Metastasis. Carcinogenesis 2008, 29, 307–315. [Google Scholar] [CrossRef] [PubMed]
- Nakano, I.; Paucar, A.A.; Bajpai, R.; Dougherty, J.D.; Zewail, A.; Kelly, T.K.; Kim, K.J.; Ou, J.; Groszer, M.; Imura, T.; et al. Maternal Embryonic Leucine Zipper Kinase (MELK) Regulates Multipotent Neural Progenitor Proliferation. J. Cell Biol. 2005, 170, 413–427. [Google Scholar] [CrossRef]
- Tang, Q.; Li, W.; Zheng, X.; Ren, L.; Liu, J.; Li, S.; Wang, J.; Du, G. MELK Is an Oncogenic Kinase Essential for Metastasis, Mitotic Progression, and Programmed Death in Lung Carcinoma. Signal Transduct. Target. Ther. 2020, 5, 279. [Google Scholar] [CrossRef] [PubMed]
- Li, B.; Xu, X.; Bin, X.; Zhou, J.; Tang, Z. Ectopic Expression of MELK in Oral Squamous Cell Carcinoma and Its Correlation with Epithelial Mesenchymal Transition. Aging 2021, 13, 13048–13060. [Google Scholar] [CrossRef]
- Saito, R.; Tabata, Y.; Muto, A.; Arai, K.; Watanabe, S. Melk-Like Kinase Plays a Role in Hematopoiesis in the Zebra Fish. Mol. Cell Biol. 2005, 25, 6682–6693. [Google Scholar] [CrossRef] [PubMed]
- Li, W.; Ma, H.; Zhang, J.; Zhu, L.; Wang, C.; Yang, Y. Unraveling the Roles of CD44/CD24 and ALDH1 as Cancer Stem Cell Markers in Tumorigenesis and Metastasis. Sci. Rep. 2017, 7, 13856. [Google Scholar] [CrossRef]
- Tang, B.F.; Yan, R.C.; Wang, S.W.; Zeng, Z.C.; Du, S.S. Maternal Embryonic Leucine Zipper Kinase in Tumor Cells and Tumor Microenvironment: An Emerging Player and Promising Therapeutic Opportunity. Cancer Lett. 2023, 560, 216126. [Google Scholar] [CrossRef]
- Hebbard, L.W.; Maurer, J.; Miller, A.; Lesperance, J.; Hassell, J.; Oshima, R.G.; Terskikh, A.V. Maternal Embryonic Leucine Zipper Kinase Is Upregulated and Required in Mammary Tumor-Initiating Cells in Vivo. Cancer Res. 2010, 70, 8863–8873. [Google Scholar] [CrossRef]
- Li, Z.; Zhou, H.; Zhai, X.; Gao, L.; Yang, M.; An, B.; Xia, T.; Du, G.; Li, X.; Wang, W.; et al. MELK Promotes HCC Carcinogenesis through Modulating Cuproptosis-Related Gene DLAT-Mediated Mitochondrial Function. Cell Death Dis. 2023, 14, 733. [Google Scholar] [CrossRef]
- Gray, D.; Jubb, A.M.; Hogue, D.; Dowd, P.; Kljavin, N.; Yi, S.; Bai, W.; Frantz, G.; Zhang, Z.; Koeppen, H.; et al. Maternal Embryonic Leucine Zipper Kinase/Murine Protein Serine-Threonine Kinase 38 Is a Promising Therapeutic Target for Multiple Cancers. Cancer Res. 2005, 65, 9751–9761. [Google Scholar] [CrossRef]
- Du, T.; Qu, Y.; Li, J.; Li, H.; Su, L.; Zhou, Q.; Yan, M.; Li, C.; Zhu, Z.; Liu, B. Maternal Embryonic Leucine Zipper Kinase Enhances Gastric Cancer Progression via the FAK/Paxillin Pathway. Mol. Cancer 2014, 13, 100. [Google Scholar] [CrossRef]
- Xu, Q.; Ge, Q.; Zhou, Y.; Yang, B.; Yang, Q.; Jiang, S.; Jiang, R.; Ai, Z.; Zhang, Z.; Teng, Y. MELK Promotes Endometrial Carcinoma Progression via Activating MTOR Signaling Pathway. EBioMedicine 2020, 51, 102609. [Google Scholar] [CrossRef]
- Hardeman, A.A.; Han, Y.J.; Grushko, T.A.; Mueller, J.; Gomez, M.J.; Zheng, Y.; Olopade, O.I. Subtype-Specific Expression of MELK Is Partly Due to Copy Number Alterations in Breast Cancer. PLoS ONE 2022, 17, e0268693. [Google Scholar] [CrossRef]
- Bollu, L.R.; Shepherd, J.; Zhao, D.; Ma, Y.; Tahaney, W.; Speers, C.; Mazumdar, A.; Mills, G.B.; Brown, P.H. Mutant P53 Induces MELK Expression by Release of Wild-Type P53-Dependent Suppression of FOXM1. NPJ Breast Cancer 2020, 6, 2. [Google Scholar] [CrossRef]
- Ganguly, R.; Mohyeldin, A.; Thiel, J.; Kornblum, H.I.; Beullens, M.; Nakano, I. MELK—A Conserved Kinase: Functions, Signaling, Cancer, and Controversy. Clin. Transl. Med. 2015, 4, 11. [Google Scholar] [CrossRef]
- Joshi, K.; Banasavadi-Siddegowda, Y.; Mo, X.; Kim, S.H.; Mao, P.; Kig, C.; Nardini, D.; Sobol, R.W.; Chow, L.M.L.; Kornblum, H.I.; et al. MELK-Dependent FOXM1 Phosphorylation Is Essential for Proliferation of Glioma Stem Cells. Stem Cells 2013, 31, 1051–1063. [Google Scholar] [CrossRef] [PubMed]
- Parker, J.S.; Mullins, M.; Cheung, M.C.U.; Leung, S.; Voduc, D.; Vickery, T.; Davies, S.; Fauron, C.; He, X.; Hu, Z.; et al. Supervised Risk Predictor of Breast Cancer Based on Intrinsic Subtypes. J. Clin. Oncol. 2009, 27, 1160–1167. [Google Scholar] [CrossRef]
- Ren, L.; Guo, J.S.; Li, Y.H.; Dong, G.; Li, X.Y. Structural Classification of MELK Inhibitors and Prospects for the Treatment of Tumor Resistance: A Review. Biomed. Pharmacother. 2022, 156, 113965. [Google Scholar] [CrossRef]
- Oshi, M.; Gandhi, S.; Huyser, M.R.; Tokumaru, Y.; Yan, L.; Yamada, A.; Matsuyama, R.; Endo, I.; Takabe, K. MELK Expression in Breast Cancer Is Associated with Infiltration of Immune Cell and Pathological Compete Response (PCR) after Neoadjuvant Chemotherapy. Am. J. Cancer Res. 2021, 11, 4421. [Google Scholar] [CrossRef]
- Malik, R.; Patel, L.; Prensner, J.R.; Shi, Y.; Iyer, M.K.; Subramaniyan, S.; Carley, A.; Niknafs, Y.S.; Sahu, A.; Han, S.; et al. The LncRNA PCAT29 Inhibits Oncogenic Phenotypes in Prostate Cancer. Mol. Cancer Res. 2014, 12, 1081–1087. [Google Scholar] [CrossRef]
- Van Der Horst, E.H.; Leupold, J.H.; Schubbert, R.; Ullrich, A.; Allgayer, H. TaqMan®-Based Quantification of Invasive Cells in the Chick Embryo Metastasis Assay. Biotechniques 2004, 37, 940–946. [Google Scholar] [CrossRef] [PubMed]
- Colaprico, A.; Silva, T.C.; Olsen, C.; Garofano, L.; Cava, C.; Garolini, D.; Sabedot, T.S.; Malta, T.M.; Pagnotta, S.M.; Castiglioni, I.; et al. TCGAbiolinks: An R/Bioconductor Package for Integrative Analysis of TCGA Data. Nucleic Acids Res. 2016, 44, e71. [Google Scholar] [CrossRef]
- Silva, T.C.; Colaprico, A.; Olsen, C.; D’Angelo, F.; Bontempi, G.; Ceccarelli, M.; Noushmehr, H. TCGA Workflow: Analyze Cancer Genomics and Epigenomics Data Using Bioconductor Packages. F1000Research 2016, 5, 1542. [Google Scholar] [CrossRef]
- Korotkevich, G.; Sukhov, V.; Sergushichev, A. Fast gene set enrichment analysis. bioRxiv 2019. [Google Scholar] [CrossRef]






Disclaimer/Publisher’s Note: The statements, opinions and data contained in all publications are solely those of the individual author(s) and contributor(s) and not of MDPI and/or the editor(s). MDPI and/or the editor(s) disclaim responsibility for any injury to people or property resulting from any ideas, methods, instructions or products referred to in the content. |
© 2025 by the authors. Licensee MDPI, Basel, Switzerland. This article is an open access article distributed under the terms and conditions of the Creative Commons Attribution (CC BY) license (https://creativecommons.org/licenses/by/4.0/).
Share and Cite
McBean, B.; Abou Zeidane, R.; Lichtman-Mikol, S.; Hauk, B.; Speers, J.; Tidmore, S.; Flores, C.L.; Rana, P.S.; Pisano, C.; Liu, M.; et al. MELK as a Mediator of Stemness and Metastasis in Aggressive Subtypes of Breast Cancer. Int. J. Mol. Sci. 2025, 26, 2245. https://doi.org/10.3390/ijms26052245
McBean B, Abou Zeidane R, Lichtman-Mikol S, Hauk B, Speers J, Tidmore S, Flores CL, Rana PS, Pisano C, Liu M, et al. MELK as a Mediator of Stemness and Metastasis in Aggressive Subtypes of Breast Cancer. International Journal of Molecular Sciences. 2025; 26(5):2245. https://doi.org/10.3390/ijms26052245
Chicago/Turabian StyleMcBean, Breanna, Reine Abou Zeidane, Samuel Lichtman-Mikol, Benjamin Hauk, Johnathan Speers, Savannah Tidmore, Citlally Lopez Flores, Priyanka S. Rana, Courtney Pisano, Meilan Liu, and et al. 2025. "MELK as a Mediator of Stemness and Metastasis in Aggressive Subtypes of Breast Cancer" International Journal of Molecular Sciences 26, no. 5: 2245. https://doi.org/10.3390/ijms26052245
APA StyleMcBean, B., Abou Zeidane, R., Lichtman-Mikol, S., Hauk, B., Speers, J., Tidmore, S., Flores, C. L., Rana, P. S., Pisano, C., Liu, M., Santola, A., Montero, A., Boyle, A. P., & Speers, C. W. (2025). MELK as a Mediator of Stemness and Metastasis in Aggressive Subtypes of Breast Cancer. International Journal of Molecular Sciences, 26(5), 2245. https://doi.org/10.3390/ijms26052245

