Determining Sex-Specific Gene Expression Differences in Human Chorion Trophoblast Cells
Abstract
1. Introduction
2. Results
2.1. Confirmation of Genotypic Sex of CTCs
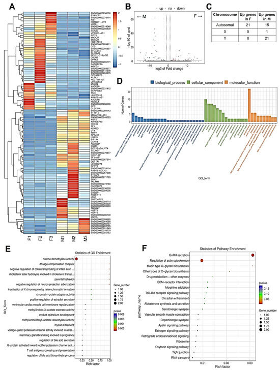
2.2. Baseline Sex-Specific Differences in CTC Gene Expression
2.3. Sex-Specific Differences in CTCs in Response to LPS
3. Discussion
4. Methods
4.1. Ethics Statement
4.2. Isolation and Immortalization of Chorion Trophoblasts from Male and Female Placentas
4.3. SRY Gene Detection via Gel Electrophoresis
4.4. Treatment of CTCs with LPS
4.5. Immunofluorescence Staining of CTCs
4.6. Luminex IL-6 and IL-8 Detection
4.7. Competitive Progesterone Enzyme-Linked Immunosorbent Assay (ELISA)
4.8. RNA Extraction from CTCs for RNAseq
4.9. RNA Library Construction and Sequencing
4.10. Filtering of Clean Reads and Alignment with Reference Genome
4.11. Quantification of Gene Abundance
4.12. Differentially Expressed Gene (DEG) Analysis
4.13. Other Bioinformatics Analysis
4.14. Statistical Analysis
Author Contributions
Funding
Institutional Review Board Statement
Informed Consent Statement
Data Availability Statement
Acknowledgments
Conflicts of Interest
References
- Clarke, J. Observations on Some Causes of the Excess of the Mortality of Males above That of Females. Lond. Med. J. 1788, 9, 179–200. [Google Scholar] [PubMed]
- Papageorgiou, A.N.; Colle, E.; Farri-Kostopoulos, E.; Gelfand, M.M. Incidence of respiratory distress syndrome following antenatal betamethasone: Role of sex, type of delivery, and prolonged rupture of membranes. Pediatrics 1981, 67, 614–617. [Google Scholar] [CrossRef] [PubMed]
- Stevenson, D.K.; Verter, J.; Fanaroff, A.A.; Oh, W.; Ehrenkranz, R.A.; Shankaran, S.; Donovan, E.F.; Wright, L.L.; Lemons, J.A.; Tyson, J.E.; et al. Sex differences in outcomes of very low birthweight infants: The newborn male disadvantage. Arch. Dis. Child. Fetal Neonatal Ed. 2000, 83, F182–F185. [Google Scholar] [CrossRef]
- Vatten, L.J.; Skjaerven, R. Offspring sex and pregnancy outcome by length of gestation. Early Hum. Dev. 2004, 76, 47–54. [Google Scholar] [CrossRef]
- Di Renzo, G.C.; Rosati, A.; Sarti, R.D.; Cruciani, L.; Cutuli, A.M. Does fetal sex affect pregnancy outcome? Gend. Med. 2007, 4, 19–30. [Google Scholar] [CrossRef]
- Eriksson, J.G.; Kajantie, E.; Osmond, C.; Thornburg, K.; Barker, D.J. Boys live dangerously in the womb. Am. J. Hum. Biol. 2010, 22, 330–335. [Google Scholar] [CrossRef]
- Meakin, A.S.; Cuffe, J.S.M.; Darby, J.R.T.; Morrison, J.L.; Clifton, V.L. Let’s Talk about Placental Sex, Baby: Understanding Mechanisms That Drive Female- and Male-Specific Fetal Growth and Developmental Outcomes. Int. J. Mol. Sci. 2021, 22, 6386. [Google Scholar] [CrossRef] [PubMed]
- Baines, K.J.; West, R.C. Sex differences in innate and adaptive immunity impact fetal, placental, and maternal health†. Biol. Reprod. 2023, 109, 256–270. [Google Scholar] [CrossRef]
- Clifton, V.L. Review: Sex and the human placenta: Mediating differential strategies of fetal growth and survival. Placenta 2010, Suppl. 31, S33–S39. [Google Scholar] [CrossRef]
- Richardson, L.; Menon, R. Fetal membrane at the feto-maternal interface: An underappreciated and understudied intrauterine tissue. Placenta Reprod. Med. 2022, 1, 10–54844. [Google Scholar] [CrossRef]
- Menon, R.; Richardson, L.S.; Lappas, M. Fetal membrane architecture, aging and inflammation in pregnancy and parturition. Placenta 2019, 79, 40–45. [Google Scholar] [CrossRef] [PubMed]
- Menon, R.; Moore, J.J. Fetal Membranes, Not a Mere Appendage of the Placenta, but a Critical Part of the Fetal-Maternal Interface Controlling Parturition. Obstet. Gynecol. Clin. North. Am. 2020, 47, 147–162. [Google Scholar] [CrossRef] [PubMed]
- Kammala, A.K.; Lintao, R.C.V.; Vora, N.; Mosebarger, A.; Khanipov, K.; Golovko, G.; Yaklic, J.L.; Peltier, M.R.; Conrads, T.P.; Menon, R. Expression of CYP450 enzymes in human fetal membranes and its implications in xenobiotic metabolism during pregnancy. Life Sci. 2022, 307, 120867. [Google Scholar] [CrossRef] [PubMed]
- Aye, I.L.; Paxton, J.W.; Evseenko, D.A.; Keelan, J.A. Expression, localisation and activity of ATP binding cassette (ABC) family of drug transporters in human amnion membranes. Placenta 2007, 28, 868–877. [Google Scholar] [CrossRef]
- Ganguly, E.; Kammala, A.K.; Benson, M.; Richardson, L.S.; Han, A.; Menon, R. Organic Anion Transporting Polypeptide 2B1 in Human Fetal Membranes: A Novel Gatekeeper for Drug Transport During Pregnancy? Front. Pharmacol. 2021, 12, 771818. [Google Scholar] [CrossRef]
- Kammala, A.; Benson, M.; Ganguly, E.; Richardson, L.; Menon, R. Functional role and regulation of permeability-glycoprotein (P-gp) in the fetal membrane during drug transportation. Am. J. Reprod. Immunol. 2022, 87, e13515. [Google Scholar] [CrossRef]
- Kammala, A.; Benson, M.; Ganguly, E.; Radnaa, E.; Kechichian, T.; Richardson, L.; Menon, R. Fetal Membranes Contribute to Drug Transport across the Feto-Maternal Interface Utilizing the Breast Cancer Resistance Protein (BCRP). Life 2022, 12, 166. [Google Scholar] [CrossRef]
- Lintao, R.C.V.; Kammala, A.K.; Vora, N.; Yaklic, J.L.; Menon, R. Fetal membranes exhibit similar nutrient transporter expression profiles to the placenta. Placenta 2023, 135, 33–42. [Google Scholar] [CrossRef]
- Ramuta, T.; Šket, T.; Starčič Erjavec, M.; Kreft, M.E. Antimicrobial Activity of Human Fetal Membranes: From Biological Function to Clinical Use. Front. Bioeng. Biotechnol. 2021, 9, 691522. [Google Scholar] [CrossRef]
- Menon, R.; Behnia, F.; Polettini, J.; Richardson, L.S. Novel pathways of inflammation in human fetal membranes associated with preterm birth and preterm pre-labor rupture of the membranes. Semin. Immunopathol. 2020, 42, 431–450. [Google Scholar] [CrossRef]
- Jacobs, S.O.; Sheller-Miller, S.; Richardson, L.S.; Urrabaz-Garza, R.; Radnaa, E.; Menon, R. Characterizing the immune cell population in the human fetal membrane. Am. J. Reprod. Immunol. 2021, 85, e13368. [Google Scholar] [CrossRef]
- Sun, T.; Gonzalez, T.L.; Deng, N.; DiPentino, R.; Clark, E.L.; Lee, B.; Tang, J.; Wang, Y.; Stripp, B.R.; Yao, C.; et al. Sexually Dimorphic Crosstalk at the Maternal-Fetal Interface. J. Clin. Endocrinol. Metab. 2020, 105, e4831–e4847. [Google Scholar] [CrossRef] [PubMed]
- Cvitic, S.; Longtine, M.S.; Hackl, H.; Wagner, K.; Nelson, M.D.; Desoye, G.; Hiden, U. The human placental sexome differs between trophoblast epithelium and villous vessel endothelium. PLoS ONE 2013, 8, e79233. [Google Scholar] [CrossRef]
- Vidal, M.S.; Radnaa, E.; Vora, N.; Khanipov, K.; Antich, C.; Ferrer, M.; Urrabaz-Garza, R.; Jacob, J.E.; Menon, R. Establishment and comparison of human term placenta-derived trophoblast cells†. Biol. Reprod. 2024, 110, 950–970. [Google Scholar] [CrossRef]
- Severino, M.E.L.; Richardson, L.; Kammala, A.K.; Radnaa, E.; Khanipov, K.; Dalmacio, L.M.M.; Mysorekar, I.U.; Kacerovsky, M.; Menon, R. Autophagy Determines Distinct Cell Fates in Human Amnion and Chorion Cells. Autophagy Rep. 2024, 3, 2306086. [Google Scholar] [CrossRef]
- Richardson, L.; Radnaa, E.; Lintao, R.C.V.; Urrabaz-Garza, R.; Maredia, R.; Han, A.; Sun, J.; Menon, R. A Microphysiological Device to Model the Choriodecidual Interface Immune Status during Pregnancy. J. Immunol. 2023, 210, 1437–1446. [Google Scholar] [CrossRef]
- Gonzalez, T.L.; Sun, T.; Koeppel, A.F.; Lee, B.; Wang, E.T.; Farber, C.R.; Rich, S.S.; Sundheimer, L.W.; Buttle, R.A.; Chen, Y.I.; et al. Sex differences in the late first trimester human placenta transcriptome. Biol. Sex. Differ. 2018, 9, 4. [Google Scholar] [CrossRef] [PubMed]
- Osei-Kumah, A.; Smith, R.; Jurisica, I.; Caniggia, I.; Clifton, V.L. Sex-specific differences in placental global gene expression in pregnancies complicated by asthma. Placenta 2011, 32, 570–578. [Google Scholar] [CrossRef] [PubMed]
- Sood, R.; Zehnder, J.L.; Druzin, M.L.; Brown, P.O. Gene expression patterns in human placenta. Proc. Natl. Acad. Sci. USA 2006, 103, 5478–5483. [Google Scholar] [CrossRef]
- Yeganegi, M.; Watson, C.S.; Martins, A.; Kim, S.O.; Reid, G.; Challis, J.R.; Bocking, A.D. Effect of Lactobacillus rhamnosus GR-1 supernatant and fetal sex on lipopolysaccharide-induced cytokine and prostaglandin-regulating enzymes in human placental trophoblast cells: Implications for treatment of bacterial vaginosis and prevention of preterm labor. Am. J. Obstet. Gynecol. 2009, 200, 532.e1–532.e8. [Google Scholar] [CrossRef]
- Goldman, B.; Radnaa, E.; Kechichian, T.; Menon, R. Silencing P38 MAPK reduces cellular senescence in human fetal chorion trophoblast cells. Am. J. Reprod. Immunol. 2023, 89, e13648. [Google Scholar] [CrossRef]
- Marsh, B.; Zhou, Y.; Kapidzic, M.; Fisher, S.; Blelloch, R. Regionally distinct trophoblast regulate barrier function and invasion in the human placenta. Elife 2022, 11, e78829. [Google Scholar] [CrossRef]
- Richardson, L.; Kim, S.; Menon, R.; Han, A. Organ-On-Chip Technology: The Future of Feto-Maternal Interface Research? Front. Physiol. 2020, 11, 715. [Google Scholar] [CrossRef] [PubMed]
- Menon, R.; Radnaa, E.; Behnia, F.; Urrabaz-Garza, R. Isolation and characterization human chorion membrane trophoblast and mesenchymal cells. Placenta 2020, 101, 139–146. [Google Scholar] [CrossRef] [PubMed]
- Radnaa, E.; Urrabaz-Garza, R.; Elrod, N.D.; de Castro Silva, M.; Pyles, R.; Han, A.; Menon, R. Generation and characterization of human Fetal membrane and Decidual cell lines for reproductive biology experiments†. Biol. Reprod. 2022, 106, 568–582. [Google Scholar] [CrossRef] [PubMed]
- Martin, M. Cutadapt removes adapter sequences from high-throughput sequencing reads. EMBnet. J. 2011, 17, 10–12. [Google Scholar] [CrossRef]
- Kim, D.; Langmead, B.; Salzberg, S.L. HISAT: A fast spliced aligner with low memory requirements. Nat. Methods 2015, 12, 357–360. [Google Scholar] [CrossRef]
- Pertea, M.; Pertea, G.M.; Antonescu, C.M.; Chang, T.C.; Mendell, J.T.; Salzberg, S.L. StringTie enables improved reconstruction of a transcriptome from RNA-seq reads. Nat. Biotechnol. 2015, 33, 290–295. [Google Scholar] [CrossRef]
- Love, M.I.; Huber, W.; Anders, S. Moderated estimation of fold change and dispersion for RNA-seq data with DESeq2. Genome Biol. 2014, 15, 550. [Google Scholar] [CrossRef]
- Robinson, M.D.; McCarthy, D.J.; Smyth, G.K. edgeR: A Bioconductor package for differential expression analysis of digital gene expression data. Bioinformatics 2010, 26, 139–140. [Google Scholar] [CrossRef]




Disclaimer/Publisher’s Note: The statements, opinions and data contained in all publications are solely those of the individual author(s) and contributor(s) and not of MDPI and/or the editor(s). MDPI and/or the editor(s) disclaim responsibility for any injury to people or property resulting from any ideas, methods, instructions or products referred to in the content. |
© 2025 by the authors. Licensee MDPI, Basel, Switzerland. This article is an open access article distributed under the terms and conditions of the Creative Commons Attribution (CC BY) license (https://creativecommons.org/licenses/by/4.0/).
Share and Cite
Goncharov, D.D.A.; Lintao, R.C.V.; Urrabaz-Garza, R.; Radnaa, E.; Kammala, A.K.; Richardson, L.S.; Menon, R. Determining Sex-Specific Gene Expression Differences in Human Chorion Trophoblast Cells. Int. J. Mol. Sci. 2025, 26, 2239. https://doi.org/10.3390/ijms26052239
Goncharov DDA, Lintao RCV, Urrabaz-Garza R, Radnaa E, Kammala AK, Richardson LS, Menon R. Determining Sex-Specific Gene Expression Differences in Human Chorion Trophoblast Cells. International Journal of Molecular Sciences. 2025; 26(5):2239. https://doi.org/10.3390/ijms26052239
Chicago/Turabian StyleGoncharov, Daphne D. Arena, Ryan C. V. Lintao, Rheanna Urrabaz-Garza, Enkhtuya Radnaa, Ananth K. Kammala, Lauren S. Richardson, and Ramkumar Menon. 2025. "Determining Sex-Specific Gene Expression Differences in Human Chorion Trophoblast Cells" International Journal of Molecular Sciences 26, no. 5: 2239. https://doi.org/10.3390/ijms26052239
APA StyleGoncharov, D. D. A., Lintao, R. C. V., Urrabaz-Garza, R., Radnaa, E., Kammala, A. K., Richardson, L. S., & Menon, R. (2025). Determining Sex-Specific Gene Expression Differences in Human Chorion Trophoblast Cells. International Journal of Molecular Sciences, 26(5), 2239. https://doi.org/10.3390/ijms26052239

