Scutellarin Alleviates Neuronal Apoptosis in Ischemic Stroke via Activation of the PI3K/AKT Signaling Pathway
Abstract
1. Introduction
2. Results
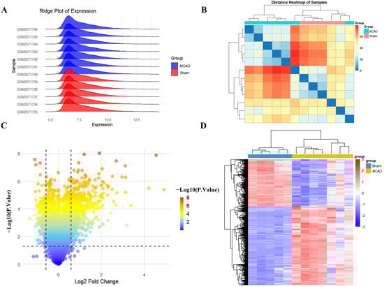
2.1. Screening of Differentially Expressed Gene Targets in IS
2.2. Screening of Intersection Gene Targets Between Scutellarin and IS
2.3. Go Function and KEGG Pathway Annotation Analysis
2.4. Molecular Docking of Core Targets with Scutellarin
2.5. Evaluation of Scutellarin’s Neuroprotective Effects in MCAO-Induced Cortical Ischemia
2.6. Assessment of Nissl Body Alterations in MCAO Rat Cortical Tissue Following 3-Day Scutellarin Administration
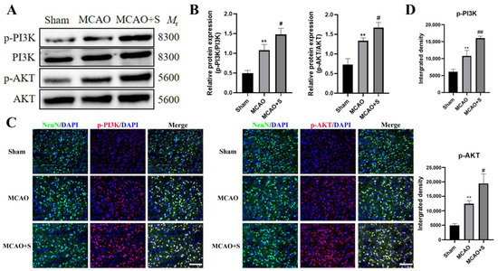
2.7. Effects of Scutellarin on the Phosphorylation Levels of PI3K and AKT in the Ischemic Cortex of MCAO Rats at 3 Days
2.8. Effects of Scutellarin on the Expression of Apoptosis-Related Proteins in the Ischemic Cortex of MCAO Rats at 3 Days
2.9. Modulatory Effects of Scutellarin on the Transcriptional Regulation of Pathway-Enriched Genes in PC12 Cellular Model
2.10. Effect of Scutellarin Combined with the PI3K Inhibitor LY294002 on PI3K, AKT Phosphorylation Levels, and Apoptosis-Related Protein Expression in PC12 Cells
3. Discussion
4. Materials and Methods
4.1. Data Sources
4.2. Screening and Visualization of Differentially Expressed Genes
4.3. Screening of Potential Scutellarin Targets and Venn Diagram Construction
4.4. Protein–Protein Interaction (PPI) Network Construction and Core Target Screening
4.5. GO Functional and KEGG Pathway Enrichment Analysis
4.6. Molecular Docking
4.7. Experimental Animals and Grouping
4.8. Drugs and Reagents Consumables
4.9. Cell Culture
4.10. Cell Grouping
4.11. Detection of Apoptosis and Nissl Staining
4.12. Western Blot Analysis
4.13. Immunofluorescence Staining
4.14. Real-Time Reverse Transcription Polymerase Chain Reaction (RT-PCR)
4.15. Statistical Analysis
Author Contributions
Funding
Institutional Review Board Statement
Informed Consent Statement
Data Availability Statement
Acknowledgments
Conflicts of Interest
References
- Wu, P.; Cheng, L.H.; Liu, Y.L.; Zhang, J.L.; Dong, X.M.; Chen, L.; Xu, Y.X.; Ren, Y.Y.; Zhang, H.M.; Liu, Z.Q.; et al. Elemene mitigates oxidative stress and neuronal apoptosis induced by cerebral ischemia-reperfusion injury through the regulation of glutathione metabolism. J. Ethnopharmacol. 2024, 340, 119166. [Google Scholar] [CrossRef] [PubMed]
- Li, Y.; Ye, Q.; Li, J.; Zhang, L.; Yu, C.; Xue, S.; Li, S.; Duan, X.; Peng, D. Exploring the mechanism of Taohong Siwu Decoction in treating ischemic stroke injury via the circDnajc1/miR-27a-5p/C1qc signaling axis. Phytomedicine 2024, 136, 156305. [Google Scholar] [CrossRef] [PubMed]
- Duan, Z.; Chen, H.; Miao, W.; He, J.; Xu, D.; Qi, Z.; Yang, L.; Jia, W.; Wu, C. Scutellarin alleviates microglia-mediated neuroinflammation and apoptosis after ischemic stroke through the PI3K/AKT/GSK3β signaling pathway. J. Cell Commun. Signal 2024, 18, e12023. [Google Scholar] [CrossRef]
- Lv, L.; Qian, J.; Sang, J.; Li, J.; Liu, T. Protective effects of PIK3CG knockdown against OGD/R-induced neuronal damage via inhibition of autophagy through the AMPK/mTOR pathway. Neuroscience 2024, 565, 91–98. [Google Scholar] [CrossRef]
- Wu, C.; Wu, C.; Peng, L.; Wu, M.; Li, Z.; Chen, J. Multi-omics approaches for the understanding of therapeutic mechanism for Huang-Qi-Long-Dan Granule against ischemic stroke. Pharmacol. Res. 2024, 205, 107229. [Google Scholar] [CrossRef]
- Zhao, C.; Bai, X.; Wen, A.; Wang, J.; Ding, Y. The therapeutic effects of salvianolic acids on ischemic stroke: From molecular mechanisms to clinical applications. Pharmacol. Res. 2024, 210, 107527. [Google Scholar] [CrossRef]
- Yu, C.C.; Liu, L.B.; Chen, S.Y.; Wang, X.F.; Wang, L.; Du, Y.J. Ancient Chinese Herbal Recipe Huanglian Jie Du Decoction for Ischemic Stroke: An Overview of Current Evidence. Aging Dis. 2022, 13, 1733–1744. [Google Scholar] [CrossRef]
- Song, X.; Gong, Z.; Liu, K.; Kou, J.; Liu, B.; Liu, K. Baicalin combats glutamate excitotoxicity via protecting glutamine synthetase from ROS-induced 20S proteasomal degradation. Redox Biol. 2020, 34, 101559. [Google Scholar] [CrossRef] [PubMed]
- Duan, Z.D.; Zheng, L.Y.; Jia, Q.Y.; Chen, H.L.; Xu, D.Y.; Yang, Y.J.; Qi, Z.; Yang, L.; Wu, C.Y. Effect of scutellarin on BV-2 microglial-mediated apoptosis in PC12 cells via JAK2/STAT3 signalling pathway. Sci. Rep. 2024, 14, 13430. [Google Scholar] [CrossRef]
- Wang, L.; Ma, Q. Clinical benefits and pharmacology of scutellarin: A comprehensive review. Pharmacol. Ther. 2018, 190, 105–127. [Google Scholar] [CrossRef]
- Tuo, Q.Z.; Zhang, S.T.; Lei, P. Mechanisms of neuronal cell death in ischemic stroke and their therapeutic implications. Med. Res. Rev. 2022, 42, 259–305. [Google Scholar] [CrossRef] [PubMed]
- Uzdensky, A.B. Apoptosis regulation in the penumbra after ischemic stroke: Expression of pro- and antiapoptotic proteins. Apoptosis 2019, 24, 687–702. [Google Scholar] [CrossRef] [PubMed]
- Iadecola, C.; Anrather, J. Stroke research at a crossroad: Asking the brain for directions. Nat. Neurosci. 2011, 14, 1363–1368. [Google Scholar] [CrossRef] [PubMed]
- Thorén, M.; Dixit, A.; Escudero-Martínez, I.; Gdovinová, Z.; Klecka, L.; Rand, V.M.; Toni, D.; Vilionskis, A.; Wahlgren, N.; Ahmed, N. Effect of Recanalization on Cerebral Edema in Ischemic Stroke Treated With Thrombolysis and/or Endovascular Therapy. Stroke 2020, 51, 216–223. [Google Scholar] [CrossRef]
- Tang, H.; Gamdzyk, M.; Huang, L.; Gao, L.; Lenahan, C.; Kang, R.; Tang, J.; Xia, Y.; Zhang, J.H. Delayed recanalization after MCAO ameliorates ischemic stroke by inhibiting apoptosis via HGF/c-Met/STAT3/Bcl-2 pathway in rats. Exp. Neurol. 2020, 330, 113359. [Google Scholar] [CrossRef] [PubMed]
- Li, H.Q.; Xia, S.N.; Xu, S.Y.; Liu, P.Y.; Gu, Y.; Bao, X.Y.; Xu, Y.; Cao, X. γ-Glutamylcysteine Alleviates Ischemic Stroke-Induced Neuronal Apoptosis by Inhibiting ROS-Mediated Endoplasmic Reticulum Stress. Oxid. Med. Cell Longev. 2021, 2021, 2961079. [Google Scholar] [CrossRef]
- Song, N.N.; Zhao, Y.; Sun, C.; Zhang, J.; Lin, G.J.; Yin, X.W.; Ma, C.Y. DUSP10 alleviates ischemic stroke-induced neuronal damage by restricting p38/JNK pathway. Behav. Brain Res. 2023, 450, 114478. [Google Scholar] [CrossRef] [PubMed]
- Cai, D.; Fraunfelder, M.; Fujise, K.; Chen, S.Y. ADAR1 exacerbates ischemic brain injury via astrocyte-mediated neuron apoptosis. Redox Biol. 2023, 67, 102903. [Google Scholar] [CrossRef] [PubMed]
- Ding, Y.; Lang, Y.; Zhang, H.; Li, Y.; Liu, X.; Li, M. Candesartan Reduces Neuronal Apoptosis Caused by Ischemic Stroke via Regulating the FFAR1/ITGA4 Pathway. Mediat. Inflamm. 2022, 2022, 2356507. [Google Scholar] [CrossRef] [PubMed]
- Zhang, L.; Zhou, T.; Ji, Q.; He, L.; Lan, Y.; Ding, L.; Li, L.; Wang, Z. Myricetin improves apoptosis after ischemic stroke via inhibiting MAPK-ERK pathway. Mol. Biol. Rep. 2023, 50, 2545–2557. [Google Scholar] [CrossRef] [PubMed]
- Li, L.; Song, J.J.; Zhang, M.X.; Zhang, H.W.; Zhu, H.Y.; Guo, W.; Pan, C.L.; Liu, X.; Xu, L.; Zhang, Z.Y. Oridonin ameliorates caspase-9-mediated brain neuronal apoptosis in mouse with ischemic stroke by inhibiting RIPK3-mediated mitophagy. Acta Pharmacol. Sin. 2023, 44, 726–740. [Google Scholar] [CrossRef]
- Yuan, Y.; Fang, M.; Wu, C.Y.; Ling, E.A. Scutellarin as a Potential Therapeutic Agent for Microglia-Mediated Neuroinflammation in Cerebral Ischemia. Neuromol. Med. 2016, 18, 264–273. [Google Scholar] [CrossRef]
- Chen, H.L.; Jia, W.J.; Li, H.E.; Han, H.; Li, F.; Zhang, X.L.; Li, J.J.; Yuan, Y.; Wu, C.Y. Scutellarin Exerts Anti-Inflammatory Effects in Activated Microglia/Brain Macrophage in Cerebral Ischemia and in Activated BV-2 Microglia Through Regulation of MAPKs Signaling Pathway. Neuromol. Med. 2020, 22, 264–277. [Google Scholar] [CrossRef] [PubMed]
- Zhao, L.; Zhang, H.; Li, N.; Chen, J.; Xu, H.; Wang, Y.; Liang, Q. Network pharmacology, a promising approach to reveal the pharmacology mechanism of Chinese medicine formula. J. Ethnopharmacol. 2023, 309, 116306. [Google Scholar] [CrossRef] [PubMed]
- Ye, J.; Li, L.; Hu, Z. Exploring the Molecular Mechanism of Action of Yinchen Wuling Powder for the Treatment of Hyperlipidemia, Using Network Pharmacology, Molecular Docking, and Molecular Dynamics Simulation. Biomed. Res. Int. 2021, 2021, 9965906. [Google Scholar] [CrossRef] [PubMed]
- Zhang, H.; Zhang, Y.; Li, Y.; Wang, Y.; Yan, S.; Xu, S.; Deng, Z.; Yang, X.; Xie, H.; Li, J. Bioinformatics and Network Pharmacology Identify the Therapeutic Role and Potential Mechanism of Melatonin in AD and Rosacea. Front. Immunol. 2021, 12, 756550. [Google Scholar] [CrossRef] [PubMed]
- Li, Z.; Xiao, G.; Wang, H.; He, S.; Zhu, Y. A preparation of Ginkgo biloba L. leaves extract inhibits the apoptosis of hippocampal neurons in post-stroke mice via regulating the expression of Bax/Bcl-2 and Caspase-3. J. Ethnopharmacol. 2021, 280, 114481. [Google Scholar] [CrossRef]
- Esteban-Fernández de Ávila, B.; Ramírez-Herrera, D.E.; Campuzano, S.; Angsantikul, P.; Zhang, L.; Wang, J. Nanomotor-Enabled pH-Responsive Intracellular Delivery of Caspase-3: Toward Rapid Cell Apoptosis. ACS Nano 2017, 11, 5367–5374. [Google Scholar] [CrossRef]
- Fan, W.; Dai, Y.; Xu, H.; Zhu, X.; Cai, P.; Wang, L.; Sun, C.; Hu, C.; Zheng, P.; Zhao, B.Q. Caspase-3 modulates regenerative response after stroke. Stem Cells 2014, 32, 473–486. [Google Scholar] [CrossRef]
- Zhou, Z.; Dun, L.; Yang, Q.; Tao, J.; Yu, P.; Xu, H.; Zhao, N.; Zheng, N.; An, H.; Yi, P. Tongqiao Huoxue decoction alleviates neurological impairment following ischemic stroke via the PTGS2/NF-kappa B axis. Brain Res. 2023, 1805, 148247. [Google Scholar] [CrossRef]
- Zhuang, J.; Chen, Z.; Cai, P.; Wang, R.; Yang, Q.; Li, L.; Yang, H.; Zhu, R. Targeting MicroRNA-125b Promotes Neurite Outgrowth but Represses Cell Apoptosis and Inflammation via Blocking PTGS2 and CDK5 in a FOXQ1-Dependent Way in Alzheimer Disease. Front. Cell. Neurosci. 2020, 14, 587747. [Google Scholar] [CrossRef]
- Lv, S.; Zhao, K.; Li, R.; Meng, C.; Li, G.; Yin, F. EGFR-Activated JAK2/STAT3 Pathway Confers Neuroprotection in Spinal Cord Ischemia-Reperfusion Injury: Evidence from High-Throughput Sequencing and Experimental Models. Mol. Neurobiol. 2024, 61, 646–661. [Google Scholar] [CrossRef] [PubMed]
- Nakano, F.; Kanamaru, H.; Kawakita, F.; Liu, L.; Nakatsuka, Y.; Nishikawa, H.; Okada, T.; Suzuki, H. Epidermal Growth Factor Receptor Mediates Neuronal Apoptosis After Subarachnoid Hemorrhage in Mice. Stroke 2023, 54, 1616–1626. [Google Scholar] [CrossRef] [PubMed]
- Garg, A.; Bandyopadhyay, S. Role of an interdependent Wnt, GSK3-β/β-catenin and HB-EGF/EGFR mechanism in arsenic-induced hippocampal neurotoxicity in adult mice. Chemosphere 2024, 352, 141375. [Google Scholar] [CrossRef] [PubMed]
- Geng, H.; Chen, L.; Tang, J.; Chen, Y.; Wang, L. The Role of CCL2/CCR2 Axis in Cerebral Ischemia-Reperfusion Injury and Treatment: From Animal Experiments to Clinical Trials. Int. J. Mol. Sci. 2022, 23, 3485. [Google Scholar] [CrossRef]
- Li, J.; Zhang, L.; Xue, S.; Yu, C.; Li, Y.; Li, S.; Ye, Q.; Duan, X.; Peng, D. Exploration of the mechanism of Taohong Siwu Decoction for the treatment of ischemic stroke based on CCL2/CCR2 axis. Front. Pharmacol. 2024, 15, 1428572. [Google Scholar] [CrossRef]
- Li, Q.; Dai, Z.; Cao, Y.; Wang, L. Caspase-1 inhibition mediates neuroprotection in experimental stroke by polarizing M2 microglia/macrophage and suppressing NF-κB activation. Biochem. Biophys. Res. Commun. 2019, 513, 479–485. [Google Scholar] [CrossRef]
- Pan, L.; Tang, W.D.; Wang, K.; Fang, Q.F.; Liu, M.R.; Wu, Z.X.; Wang, Y.; Cui, S.L.; Hu, G.; Hou, T.J.; et al. Novel Caspase-1 inhibitor CZL80 improves neurological function in mice after progressive ischemic stroke within a long therapeutic time-window. Acta Pharmacol. Sin. 2022, 43, 2817–2827. [Google Scholar] [CrossRef] [PubMed]
- Liang, Y.; Song, P.; Chen, W.; Xie, X.; Luo, R.; Su, J.; Zhu, Y.; Xu, J.; Liu, R.; Zhu, P.; et al. Inhibition of Caspase-1 Ameliorates Ischemia-Associated Blood-Brain Barrier Dysfunction and Integrity by Suppressing Pyroptosis Activation. Front. Cell. Neurosci. 2020, 14, 540669. [Google Scholar] [CrossRef]
- Gu, C.; Zhang, Q.; Li, Y.; Li, R.; Feng, J.; Chen, W.; Ahmed, W.; Soufiany, I.; Huang, S.; Long, J.; et al. The PI3K/AKT Pathway-The Potential Key Mechanisms of Traditional Chinese Medicine for Stroke. Front. Med. 2022, 9, 900809. [Google Scholar] [CrossRef] [PubMed]
- Lee, S.E.; Lim, C.; Cho, S. Angelica gigas root ameliorates ischaemic stroke-induced brain injury in mice by activating the PI3K/AKT/mTOR and MAPK pathways. Pharm. Biol. 2021, 59, 662–671. [Google Scholar] [CrossRef]
- Liu, X.; Xiao, X.; Han, X.; Yao, L.; Lan, W. A New Therapeutic Trend: Natural Medicine for Ameliorating Ischemic Stroke via PI3K/Akt Signaling Pathway. Molecules 2022, 27, 7963. [Google Scholar] [CrossRef] [PubMed]
- Liu, T.; Li, X.; Zhou, X.; Chen, W.; Wen, A.; Liu, M.; Ding, Y. PI3K/AKT signaling and neuroprotection in ischemic stroke: Molecular mechanisms and therapeutic perspectives. Neural Regen. Res. 2025, 20, 2758–2775. [Google Scholar] [CrossRef] [PubMed]
- Hawkins, B.T.; Davis, T.P. The blood-brain barrier/neurovascular unit in health and disease. Pharmacol. Rev. 2005, 57, 173–185. [Google Scholar] [CrossRef] [PubMed]
- Fan, W.; Li, X.; Huang, L.; He, S.; Xie, Z.; Fu, Y.; Fang, W.; Li, Y. S-oxiracetam ameliorates ischemic stroke induced neuronal apoptosis through up-regulating α7 nAChR and PI3K/Akt/GSK3β signal pathway in rats. Neurochem. Int. 2018, 115, 50–60. [Google Scholar] [CrossRef] [PubMed]
- Tian, B.; Huang, P.; Pan, Y.; Gu, H.; Yang, K.; Wei, Z.; Zhang, X. Tea Polyphenols Reduced Obesity by Modulating Gut Microbiota-SCFAs-Barrier and Inflammation in High-Fat Diet-Induced Mice. Mol. Nutr. Food Res. 2024, 68, e2400685. [Google Scholar] [CrossRef]
- Tian, B.; Geng, Y.; Wang, P.; Cai, M.; Neng, J.; Hu, J.; Xia, D.; Cao, W.; Yang, K.; Sun, P. Ferulic acid improves intestinal barrier function through altering gut microbiota composition in high-fat diet-induced mice. Eur. J. Nutr. 2022, 61, 3767–3783. [Google Scholar] [CrossRef]










| Gene Name | Protein Name | Betweenness | Closeness | Degree |
|---|---|---|---|---|
| CASP3 | Caspase-3 | 0.1774088 | 0.73076923 | 13 |
| PTGS2 | Prostaglandin G/H synthase 2 | 0.19056669 | 0.7037037 | 12 |
| EGFR | Epidermal growth factor receptor | 0.16846979 | 0.7037037 | 12 |
| CCL2 | C-C motif chemokine 2 | 0.03793512 | 0.67857143 | 11 |
| CASP1 | Caspase-1 | 0.09090783 | 0.65517241 | 10 |
| Target Name | PDB | Binding Energy (kcal/mol) | Amino Acid Residues |
|---|---|---|---|
| CASP1 | 3E4C | −12.7 | LEU-258,GLN-257,GLU-241,ARG-391,THR-388,MET-386,SER-333,SER-298,PRO-290 |
| CASP3 | 1CP3 | −7.9 | TYR-197 |
| CCL2 | 1DOK | −7.4 | ASN-14,THR-32,THR-10,ARG-29 |
| EGFR | 1IVO | −9.0 | ARG-84,ASN-86,ARG-228,ASN-247 |
| PTGS2 | 5F19 | −9.9 | SER-49,ASN-34,TRP-323,GLN-327,ASP-325,GLU-326 |
| Gene | Forward Primer (5′–3′) | Reverse Primer (5′–3′) |
|---|---|---|
| EGFR | AGGAGGTGGCTGGCTATGTTCT | AGGACGGCTAAGGCGTAGGT |
| EIF4EBP1 | CCCAAAGGACCTGCCAACCATT | CACCACCTGCCCGCTTATCTTC |
| FGF2 | AAGAGCGACCCACACGTCAAAC | CAGCAGCCGTCCATCTTCCTTC |
| β-Actin | TGCTATGTTGCCCTAGACTTCG | GTTGGCATAGAGGTCTTTACGG |
Disclaimer/Publisher’s Note: The statements, opinions and data contained in all publications are solely those of the individual author(s) and contributor(s) and not of MDPI and/or the editor(s). MDPI and/or the editor(s) disclaim responsibility for any injury to people or property resulting from any ideas, methods, instructions or products referred to in the content. |
© 2025 by the authors. Licensee MDPI, Basel, Switzerland. This article is an open access article distributed under the terms and conditions of the Creative Commons Attribution (CC BY) license (https://creativecommons.org/licenses/by/4.0/).
Share and Cite
Duan, Z.; Peng, Y.; Xu, D.; Yang, Y.; Wu, Y.; Wu, C.; Yan, S.; Yang, L. Scutellarin Alleviates Neuronal Apoptosis in Ischemic Stroke via Activation of the PI3K/AKT Signaling Pathway. Int. J. Mol. Sci. 2025, 26, 2175. https://doi.org/10.3390/ijms26052175
Duan Z, Peng Y, Xu D, Yang Y, Wu Y, Wu C, Yan S, Yang L. Scutellarin Alleviates Neuronal Apoptosis in Ischemic Stroke via Activation of the PI3K/AKT Signaling Pathway. International Journal of Molecular Sciences. 2025; 26(5):2175. https://doi.org/10.3390/ijms26052175
Chicago/Turabian StyleDuan, Zhaoda, Yingqi Peng, Dongyao Xu, Yujia Yang, Yuke Wu, Chunyun Wu, Shan Yan, and Li Yang. 2025. "Scutellarin Alleviates Neuronal Apoptosis in Ischemic Stroke via Activation of the PI3K/AKT Signaling Pathway" International Journal of Molecular Sciences 26, no. 5: 2175. https://doi.org/10.3390/ijms26052175
APA StyleDuan, Z., Peng, Y., Xu, D., Yang, Y., Wu, Y., Wu, C., Yan, S., & Yang, L. (2025). Scutellarin Alleviates Neuronal Apoptosis in Ischemic Stroke via Activation of the PI3K/AKT Signaling Pathway. International Journal of Molecular Sciences, 26(5), 2175. https://doi.org/10.3390/ijms26052175
