Age-Related Differences in Lipopolysaccharide-Induced Delirium-like Behavior Implicate the Distinct Microglial Composition in the Hippocampus
Abstract
1. Introduction
2. Results
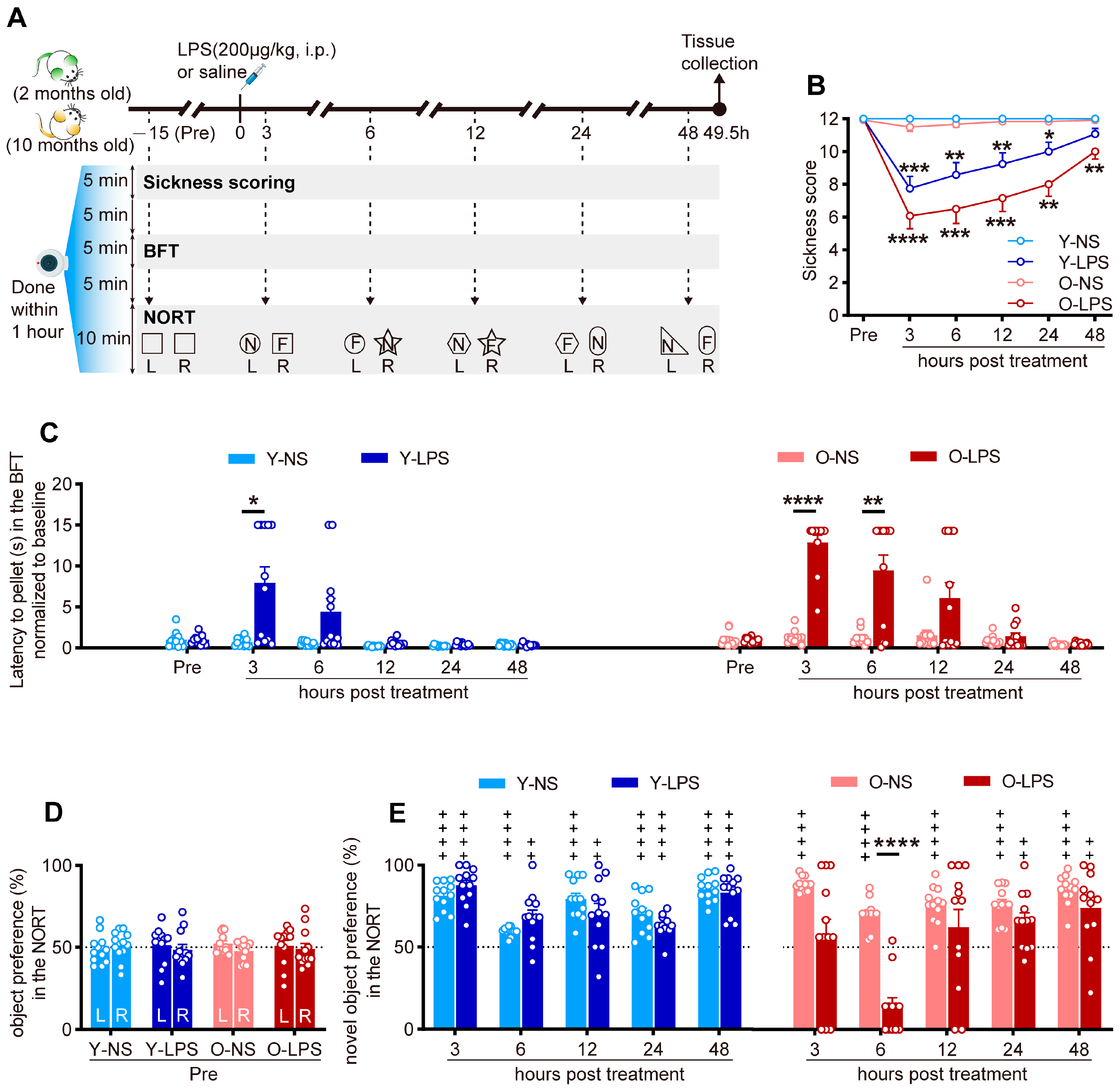
2.1. Age-Related Differences in Lipopolysaccharide-Induced Delirium-like Behavior
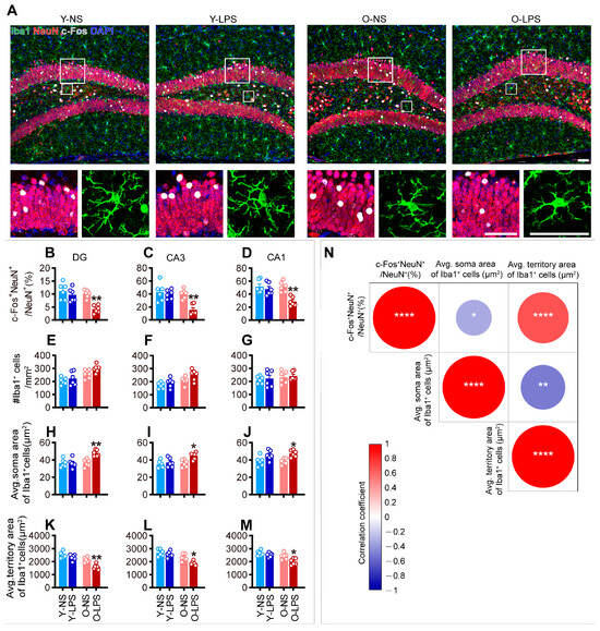
2.2. Aberrant Neuronal Activity Associated with Prolonged Microglial Activation in the Hippocampus of Old Mice
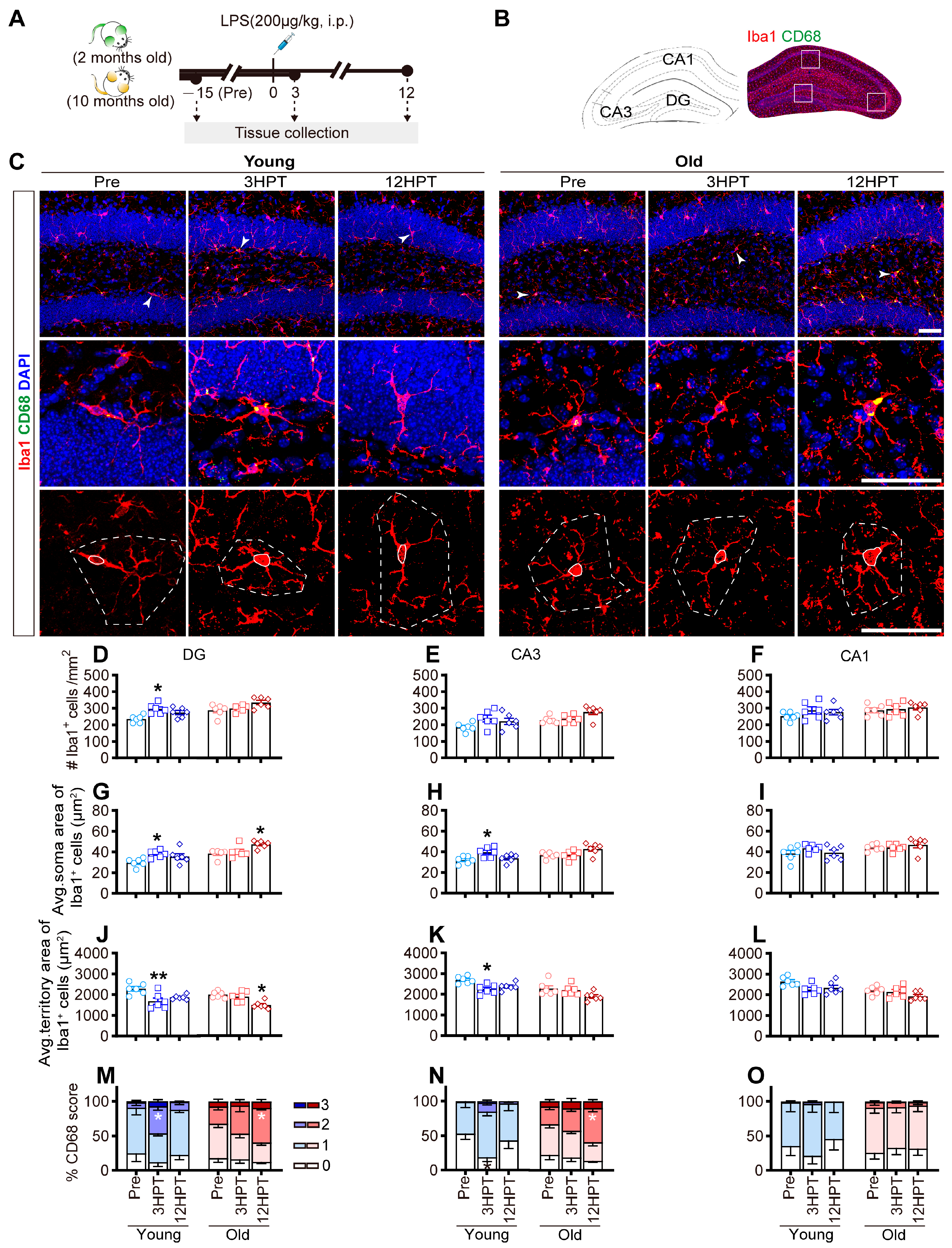
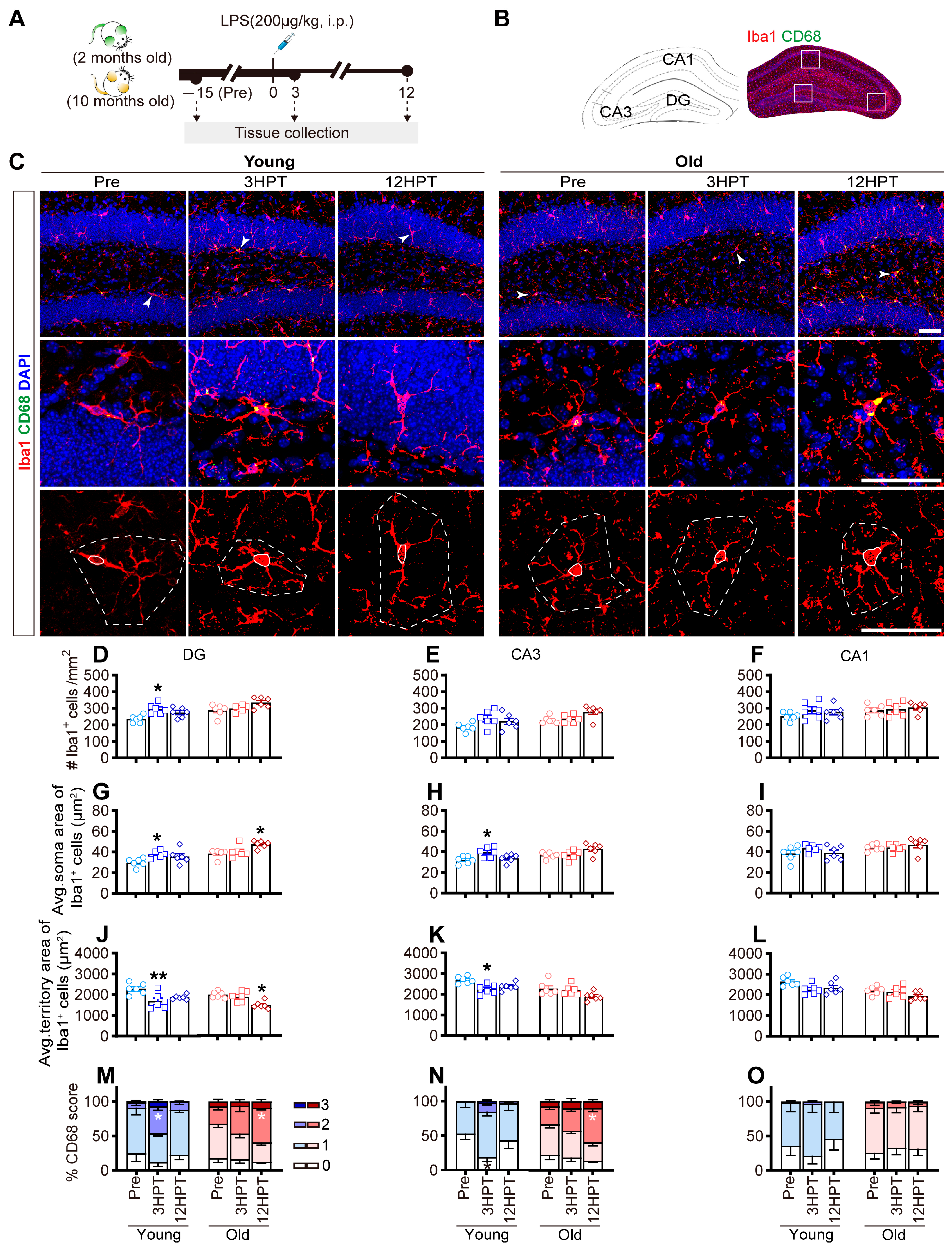
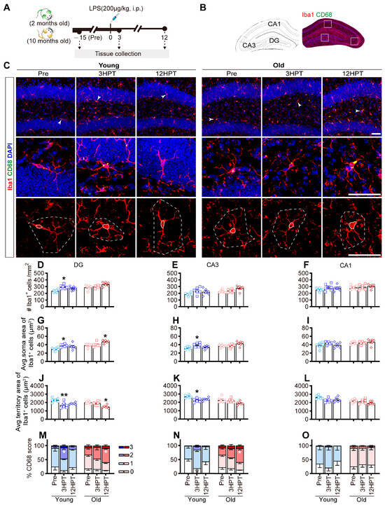
2.3. Age-Related Differences in the Time-Course Profiles of the Hippocampal Microglial Response
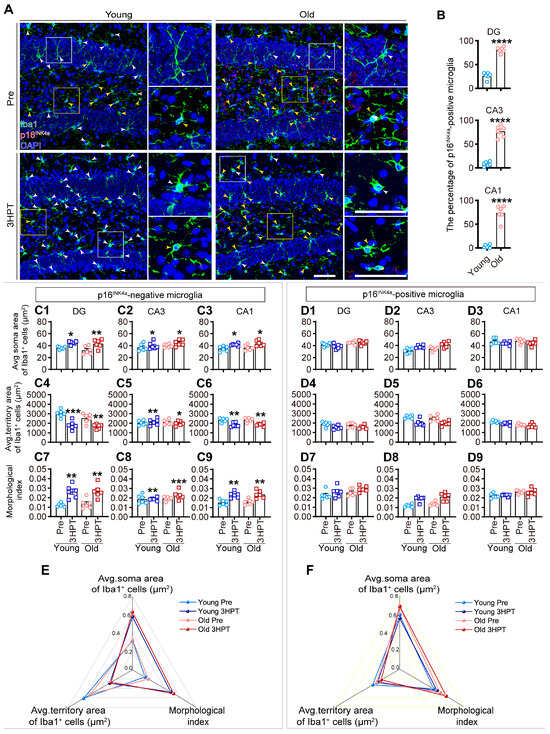
2.4. P16INK4a-Positive Senescent Micorglia Accumulate in the Hippocampus with Age but Are Resistant to Modulation
3. Discussion
4. Materials and Methods
4.1. Animals and Experimental Design
4.2. LPS/NS Treatment
4.3. Evaluation of Sickness Score
4.4. Behavioral Tests
4.4.1. BFT
4.4.2. NORT
4.5. Tissue Collection
4.6. Immunohistochemistry
4.7. Quantitative Immunohistochemistry Image Analysis
4.8. Statistical Analysis
Supplementary Materials
Author Contributions
Funding
Institutional Review Board Statement
Informed Consent Statement
Data Availability Statement
Acknowledgments
Conflicts of Interest
References
- Thom, R.P.; Levy-Carrick, N.C.; Bui, M.; Silbersweig, D. Delirium. Am. J. Psychiatry 2019, 176, 785–793. [Google Scholar] [CrossRef] [PubMed]
- Cerejeira, J.; Firmino, H.; Vaz-Serra, A.; Mukaetova-Ladinska, E.B. The neuroinflammatory hypothesis of delirium. Acta Neuropathol. 2010, 119, 737–754. [Google Scholar] [CrossRef]
- Wilson, J.E.; Mart, M.F.; Cunningham, C.; Shehabi, Y.; Girard, T.D.; MacLullich, A.M.J.; Slooter, A.J.C.; Ely, E.W. Delirium. Nat. Rev. Dis. Primers. 2020, 6, 91. [Google Scholar] [CrossRef] [PubMed]
- Mattison, M.L.P. Delirium. Ann. Intern. Med. 2020, 173, ITC49–ITC64. [Google Scholar] [CrossRef] [PubMed]
- Inouye, S.K.; Westendorp, R.G.; Saczynski, J.S. Delirium in elderly people. Lancet 2014, 383, 911–922. [Google Scholar] [CrossRef]
- Li, Q.; Barres, B.A. Microglia and macrophages in brain homeostasis and disease. Nat. Rev. Immunol. 2018, 18, 225–242. [Google Scholar] [CrossRef] [PubMed]
- Salter, M.W.; Stevens, B. Microglia emerge as central players in brain disease. Nat. Med. 2017, 23, 1018–1027. [Google Scholar] [CrossRef] [PubMed]
- Stopper, L.; Bălşeanu, T.A.; Cătălin, B.O.G.D.A.N.; Rogoveanu, O.C.; Mogoantă, L.; Scheller, A. Microglia morphology in the physiological and diseased brain—From fixed tissue to in vivo conditions. Rom. J. Morphol. Embryol. 2018, 59, 7–12. [Google Scholar] [PubMed]
- Yao, X.; Yang, C.; Jia, X.; Yu, Z.; Wang, C.; Zhao, J.; Chen, Y.; Xie, B.; Zhuang, H.; Sun, C.; et al. High-fat diet consumption promotes adolescent neurobehavioral abnormalities and hippocampal structural alterations via microglial overactivation accompanied by an elevated serum free fatty acid concentration. Brain Behav. Immun. 2024, 119, 236–250. [Google Scholar] [CrossRef] [PubMed]
- Wang, C.; Li, H.; Chen, C.; Yao, X.; Yang, C.; Yu, Z.; Ren, J.; Ming, Y.; Huang, Y.; Rong, Y.; et al. High-Fat Diet Consumption Induces Neurobehavioral Abnormalities and Neuronal Morphological Alterations Accompanied by Excessive Microglial Activation in the Medial Prefrontal Cortex in Adolescent Mice. Int. J. Mol. Sci. 2023, 24, 9394. [Google Scholar] [CrossRef] [PubMed]
- Li, Q.; Kang, X.; Liu, L.; Xiao, Y.; Xu, D.; Zhuang, H.; Liu, H.; Zhao, J.; Zou, H.; Yang, J.; et al. Adult mice with noise-induced hearing loss exhibited temporal ordering memory deficits accompanied by microglia-associated neuroplastic changes in the medial prefrontal cortex. Neurobiol. Dis. 2023, 183, 106181. [Google Scholar] [CrossRef] [PubMed]
- Antignano, I.; Liu, Y.; Offermann, N.; Capasso, M. Aging microglia. Cell. Mol. Life Sci. 2023, 80, 126. [Google Scholar] [CrossRef] [PubMed]
- Streit, W.J.; Sammons, N.W.; Kuhns, A.J.; Sparks, D.L. Dystrophic microglia in the aging human brain. Glia 2004, 45, 208–212. [Google Scholar] [CrossRef]
- Zhuang, H.; Li, Q.; Sun, C.; Xu, D.; Gan, G.; Zhang, C.; Chen, C.; Yuan, Y.; Liu, L.; Xiao, Y.; et al. Voluntary wheel exercise ameliorates cognitive impairment, hippocampal neurodegeneration and microglial abnormalities preceded by demyelination in a male mouse model of noise-induced hearing loss. Brain Behav. Immun. 2023, 114, 325–348. [Google Scholar] [CrossRef] [PubMed]
- Leng, F.; Edison, P. Neuroinflammation and microglial activation in Alzheimer disease where do we go from here. Nat. Rev. Neurol. 2021, 17, 157–172. [Google Scholar] [CrossRef] [PubMed]
- Gao, C.; Jiang, J.; Tan, Y.; Chen, S. Microglia in neurodegenerative diseases: Mechanism and potential therapeutic targets. Signal Transduct. Target Ther. 2023, 8, 359. [Google Scholar] [CrossRef] [PubMed]
- Hickman, S.; Izzy, S.; Sen, P.; Morsett, L.; El Khoury, J. Microglia in neurodegeneration. Nat. Neurosci. 2018, 21, 1359–1369. [Google Scholar] [CrossRef] [PubMed]
- Munster, B.C.; Aronica, E.; Zwinderman, A.H.; Eikelenboom, P.; Cunningham, C.; Rooij, S.E. Neuroinflammation in delirium: A postmortem case-control study. Rejuvenation Res. 2011, 14, 615–622. [Google Scholar] [CrossRef]
- Hoogland, I.C.; Houbolt, C.; van Westerloo, D.J.; van Gool, W.A.; van de Beek, D. Systemic inflammation and microglial activation: Systematic review of animal experiments. J. Neuroinflamm. 2015, 12, 114. [Google Scholar] [CrossRef] [PubMed]
- Rim, C.; You, M.-J.; Nahm, M.; Kwon, M.-S. Emerging role of senescent microglia in brain aging-related neurodegenerative diseases. Transl. Neurodegener. 2024, 13, 10. [Google Scholar] [CrossRef] [PubMed]
- Javanmehr, N.; Saleki, K.; Alijanizadeh, P.; Rezaei, N. Microglia dynamics in aging-related neurobehavioral and neuroinflammatory diseases. J. Neuroinflamm. 2022, 19, 273. [Google Scholar] [CrossRef] [PubMed]
- Kealy, J.; Murray, C.; Griffin, E.W.; Lopez-Rodriguez, A.B.; Healy, D.; Tortorelli, L.S.; Lowry, J.P.; Watne, L.O.; Cunningham, C. Acute Inflammation Alters Brain Energy Metabolism in Mice and Humans: Role in Suppressed Spontaneous Activity, Impaired Cognition, and Delirium. J. Neurosci. 2020, 40, 5681–5696. [Google Scholar] [CrossRef] [PubMed]
- Kumar, M.; Arora, P.; Sandhir, R. Hydrogen Sulfide Reverses LPS-Induced Behavioral Deficits by Suppressing Microglial Activation and Promoting M2 Polarization. J. Neuroimmune. Pharmacol. 2021, 16, 483–499. [Google Scholar] [CrossRef] [PubMed]
- O’Neill, E.; Griffin, E.W.; O’Sullivan, R.; Murray, C.; Ryan, L.; Yssel, J.; Harkin, A.; Cunningham, C. Acute neuroinflammation, sickness behavior and working memory responses to acute systemic LPS challenge following noradrenergic lesion in mice. Brain. Behav. Immun. 2021, 94, 357–368. [Google Scholar] [CrossRef]
- Skelly, D.T.; Griffin, E.W.; Murray, C.L.; Harney, S.; O’Boyle, C.; Hennessy, E.; Dansereau, M.A.; Nazmi, A.; Tortorelli, L.; Rawlins, J.N.; et al. Acute transient cognitive dysfunction and acute brain injury induced by systemic inflammation occur by dissociable IL-1-dependent mechanisms. Mol. Psychiatry 2019, 24, 1533–1548. [Google Scholar] [CrossRef] [PubMed]
- Winterer, J.M.; Ofosu, K.; Borchers, F.; Hadzidiakos, D.; Lammers-Lietz, F.; Spies, C.; Winterer, G.; Zacharias, N. Neurocognitive disorders in the elderly: Altered functional resting-state hyperconnectivities in postoperative delirium patients. Transl. Psychiatry 2021, 11, 213. [Google Scholar] [CrossRef]
- Bird, C.M.; Burgess, N. The hippocampus and memory: Insights from spatial processing. Nat. Rev. Neurosci. 2008, 9, 182–194. [Google Scholar] [CrossRef]
- Frodl, T.; Schaub, A.; Banac, S.; Charypar, M.; Jäger, M.; Kümmler, P.; Bottlender, R.; Zetzsche, T.; Born, C.; Leinsinger, G.; et al. Reduced hippocampal volume correlates with executive dysfunctioning in major depression. J. Psychiatry Neurosci. 2006, 31, 316–323. [Google Scholar]
- Green, H.F.; Nolan, Y.M. Inflammation and the developing brain: Consequences for hippocampal neurogenesis and behavior. Neurosci. Biobehav. Rev. 2014, 40, 20–34. [Google Scholar] [CrossRef] [PubMed]
- Gile, J.; Scott, B.; Eckle, T. The Period 2 Enhancer Nobiletin as Novel Therapy in Murine Models of Circadian Disruption Resembling Delirium. Crit. Care Med. 2018, 46, e600–e608. [Google Scholar] [CrossRef] [PubMed]
- Ang, H.P.; Makpol, S.; Nasaruddin, M.L.; Ahmad, N.S.; Tan, J.K.; Wan Zaidi, W.A.; Embong, H. Lipopolysaccharide-Induced Delirium-like Behaviour in a Rat Model of Chronic Cerebral Hypoperfusion Is Associated with Increased Indoleamine 2,3-Dioxygenase Expression and Endotoxin Tolerance. Int. J. Mol. Sci. 2023, 24, 12248. [Google Scholar] [CrossRef] [PubMed]
- Ren, X.; Zhang, S.; Yang, Y.; Song, A.; Liang, F.; Zhang, Y.; Dong, Y.; Wu, X.; Xie, Z. Ketamine Induces Delirium-Like Behavior and Interferes With Endosomal Tau Trafficking. Anesth. Analg. 2022, 136, 779–788. [Google Scholar] [CrossRef] [PubMed]
- Illendula, M.; Osuru, H.P.; Ferrarese, B.; Atluri, N.; Dulko, E.; Zuo, Z.; Lunardi, N. Surgery, Anesthesia and Intensive Care Environment Induce Delirium-Like Behaviors and Impairment of Synaptic Function-Related Gene Expression in Aged Mice. Front. Aging Neurosci. 2020, 12, 542421. [Google Scholar] [CrossRef] [PubMed]
- Zhang, Y.; Zhu, M.; Sun, Y.; Tang, B.; Zhang, G.; An, P.; Cheng, Y.; Shan, Y.; Merzenich, M.M.; Zhou, X. Environmental noise degrades hippocampus-related learning and memory. Proc. Natl. Acad. Sci. USA 2021, 118, e2017841117. [Google Scholar] [CrossRef] [PubMed]
- Cao, S.; Wu, Y.; Gao, Z.; Tang, J.; Xiong, L.; Hu, J.; Li, C. Automated phenotyping of postoperative delirium-like behaviour in mice reveals the therapeutic efficacy of dexmedetomidine. Commun. Biol. 2023, 6, 807. [Google Scholar] [CrossRef] [PubMed]
- Liu, W.; Jia, M.; Zhang, K.; Chen, J.; Zhu, X.; Li, R.; Xu, Z.; Zang, Y.; Wang, Y.; Pan, J.; et al. Increased A1 astrocyte activation-driven hippocampal neural network abnormality mediates delirium-like behavior in aged mice undergoing cardiac surgery. Aging Cell 2023, 23, e14074. [Google Scholar] [CrossRef] [PubMed]
- Yin, X.Y.; Tang, X.H.; Wang, S.X.; Zhao, Y.C.; Jia, M.; Yang, J.J.; Ji, M.H.; Shen, J.C. HMGB1 mediates synaptic loss and cognitive impairment in an animal model of sepsis-associated encephalopathy. J. Neuroinflamm. 2023, 20, 69. [Google Scholar] [CrossRef]
- Li, H.; Liao, H.; Zhang, C.; Xu, Y.; Xu, X.; Chen, Y.; Song, S.; Li, Q.; Si, Y.; Bao, H. Disrupted metabolic and spontaneous neuronal activity of hippocampus in sepsis associated encephalopathy rats: A study combining magnetic resonance spectroscopy and resting-state functional magnetic resonance imaging. Front. Neurosci. 2022, 16, 1032098. [Google Scholar] [CrossRef]
- Streit, W.J.; Khoshbouei, H.; Bechmann, I. Dystrophic microglia in late-onset Alzheimer’s disease. Glia 2020, 68, 845–854. [Google Scholar] [CrossRef] [PubMed]
- Safaiyan, S.; Kannaiyan, N.; Snaidero, N.; Brioschi, S.; Biber, K.; Yona, S.; Edinger, A.L.; Jung, S.; Rossner, M.J.; Simons, M. Age-related myelin degradation burdens the clearance function of microglia during aging. Nat. Neurosci. 2016, 19, 995–998. [Google Scholar] [CrossRef]
- Fernandez-Mendivil, C.; Luengo, E.; Trigo-Alonso, P.; Garcia-Magro, N.; Negredo, P.; Lopez, M.G. Protective role of microglial HO-1 blockade in aging: Implication of iron metabolism. Redox Biol. 2021, 38, 101789. [Google Scholar] [CrossRef] [PubMed]
- Ebersoldt, M.; Sharshar, T.; Annane, D. Sepsis-associated delirium. Intensive Care Med. 2007, 33, 941–950. [Google Scholar] [CrossRef] [PubMed]
- Ritzel, R.M.; Li, Y.; He, J.; Khan, N.; Doran, S.J.; Faden, A.I.; Wu, J. Sustained neuronal and microglial alterations are associated with diverse neurobehavioral dysfunction long after experimental brain injury. Neurobiol. Dis. 2020, 136, 104713. [Google Scholar] [CrossRef] [PubMed]
- D’Avila, J.C.; Siqueira, L.D.; Mazeraud, A.; Azevedo, E.P.; Foguel, D.; Castro-Faria-Neto, H.C.; Sharshar, T.; Chretien, F.; Bozza, F.A. Age-related cognitive impairment is associated with long-term neuroinflammation and oxidative stress in a mouse model of episodic systemic inflammation. J. Neuroinflamm. 2018, 15, 28. [Google Scholar] [CrossRef]
- Tejera, D.; Mercan, D.; Sanchez-Caro, J.M.; Hanan, M.; Greenberg, D.; Soreq, H.; Latz, E.; Golenbock, D.; Heneka, M.T. Systemic inflammation impairs microglial Abeta clearance through NLRP3 inflammasome. EMBO J. 2019, 38, e101064. [Google Scholar] [CrossRef]
- Neumann, P.; Lenz, D.E.; Streit, W.J.; Bechmann, I. Is microglial dystrophy a form of cellular senescence? An analysis of senescence markers in the aged human brain. Glia 2023, 71, 377–390. [Google Scholar] [CrossRef]
- Hammond, T.R.; Dufort, C.; Dissing-Olesen, L.; Giera, S.; Young, A.; Wysoker, A.; Walker, A.J.; Gergits, F.; Segel, M.; Nemesh, J.; et al. Single-Cell RNA Sequencing of Microglia throughout the Mouse Lifespan and in the Injured Brain Reveals Complex Cell-State Changes. Immunity 2019, 50, 253–271.e6. [Google Scholar] [CrossRef] [PubMed]
- Talma, N.; Gerrits, E.; Wang, B.; Eggen, B.J.L.; Demaria, M. Identification of distinct and age-dependent p16(High) microglia subtypes. Aging Cell 2021, 20, e13450. [Google Scholar] [CrossRef]
- Choi, I.; Wang, M.; Yoo, S.; Xu, P.; Seegobin, S.P.; Li, X.; Han, X.; Wang, Q.; Peng, J.; Zhang, B.; et al. Autophagy enables microglia to engage amyloid plaques and prevents microglial senescence. Nat. Cell Biol. 2023, 25, 963–974. [Google Scholar] [CrossRef] [PubMed]
- Jin, M.; Xu, R.; Wang, L.; Alam, M.M.; Ma, Z.; Zhu, S.; Martini, A.C.; Jadali, A.; Bernabucci, M.; Xie, P.; et al. Type-I-interferon signaling drives microglial dysfunction and senescence in human iPSC models of Down syndrome and Alzheimer’s disease. Cell Stem Cell 2022, 29, 1135–1153.e8. [Google Scholar] [CrossRef] [PubMed]
- Brelstaff, J.H.; Mason, M.; Katsinelos, T.; McEwan, W.A.; Ghetti, B.; Tolkovsky, A.M.; Spillantini, M.G. Microglia become hypofunctional and release metalloproteases and tau seeds when phagocytosing live neurons with P301S tau aggregates. Sci. Adv. 2021, 7, eabg4980. [Google Scholar] [CrossRef] [PubMed]
- Hu, Y.; Fryatt, G.L.; Ghorbani, M.; Obst, J.; Menassa, D.A.; Martin-Estebane, M.; Muntslag, T.A.O.; Olmos-Alonso, A.; Guerrero-Carrasco, M.; Thomas, D.; et al. Replicative senescence dictates the emergence of disease-associated microglia and contributes to Abeta pathology. Cell Rep. 2021, 35, 109228. [Google Scholar] [CrossRef]
- Bussian, T.J.; Aziz, A.; Meyer, C.F.; Swenson, B.L.; van Deursen, J.M.; Baker, D.J. Clearance of senescent glial cells prevents tau-dependent pathology and cognitive decline. Nature 2018, 562, 578–582. [Google Scholar] [CrossRef]
- Zhang, X.; Pearsall, V.M.; Carver, C.M.; Atkinson, E.J.; Clarkson, B.D.S.; Grund, E.M.; Baez-Faria, M.; Pavelko, K.D.; Kachergus, J.M.; White, T.A.; et al. Rejuvenation of the aged brain immune cell landscape in mice through p16-positive senescent cell clearance. Nat. Commun. 2022, 13, 5671. [Google Scholar] [CrossRef] [PubMed]
- Tsalamandris, G.; Hadjivassiliou, M.; Zis, P. The Role of Nutrition in Neurological Disorders. Nutrients 2023, 15, 4713. [Google Scholar] [CrossRef] [PubMed]
- Imdad, K.; Abualait, T.; Kanwal, A.; AlGhannam, Z.T.; Bashir, S.; Farrukh, A.; Khattak, S.H.; Albaradie, R.; Bashir, S. The Metabolic Role of Ketogenic Diets in Treating Epilepsy. Nutrients 2022, 14, 5074. [Google Scholar] [CrossRef]
- Fernando, W.M.A.D.B.; Martins, I.J.; Goozee, K.G.; Brennan, C.S.; Jayasena, V.; Martins, R.N. The role of dietary coconut for the prevention and treatment of Alzheimer’s disease: Potential mechanisms of action. Br. J. Nutr. 2015, 114, 1–14. [Google Scholar] [CrossRef] [PubMed]
- Terao, I.; Kodama, W. Comparative efficacy, tolerability and acceptability of donanemab, lecanemab, aducanumab and lithium on cognitive function in mild cognitive impairment and Alzheimer’s disease: A systematic review and network meta-analysis. Ageing Res. Rev. 2024, 94, 102203. [Google Scholar] [CrossRef] [PubMed]
- Ruggles, A.; Benakis, C. Exposure to Environmental Toxins: Potential Implications for Stroke Risk via the Gut- and Lung-Brain Axis. Cells 2024, 13, 803. [Google Scholar] [CrossRef]
- Vasefi, M.; Ghaboolian-Zare, E.; Abedelwahab, H.; Osu, A. Environmental toxins and Alzheimer’s disease progression. Neurochem. Int. 2020, 141, 104852. [Google Scholar] [CrossRef] [PubMed]
- Milad, M.R.; Igoe, S.A.; Lebron-Milad, K.; Novales, J.E. Estrous cycle phase and gonadal hormones influence conditioned fear extinction. Neuroscience 2009, 164, 887–895. [Google Scholar] [CrossRef]
- Heming, N.; Mazeraud, A.; Verdonk, F.; Bozza, F.A.; Chretien, F.; Sharshar, T. Neuroanatomy of sepsis-associated encephalopathy. Crit. Care 2017, 21, 65. [Google Scholar] [CrossRef]
- GB 14924.3-2010; Laboratory Animals—Nutrients for Formula Feeds. Standardization Administration of China: Beijing, China, 2011.
- Clark, P.J.; Kohman, R.A.; Miller, D.S.; Bhattacharya, T.K.; Haferkamp, E.H.; Rhodes, J.S. Adult hippocampal neurogenesis and c-Fos induction during escalation of voluntary wheel running in C57BL/6J mice. Behav. Brain Res. 2010, 213, 246–252. [Google Scholar] [CrossRef] [PubMed]
- Banks, W.A.; Gray, A.M.; Erickson, M.A.; Salameh, T.S.; Damodarasamy, M.; Sheibani, N.; Meabon, J.S.; Wing, E.E.; Morofuji, Y.; Cook, D.G.; et al. Lipopolysaccharide-induced blood-brain barrier disruption: Roles of cyclooxygenase, oxidative stress, neuroinflammation, and elements of the neurovascular unit. J. Neuroinflamm. 2015, 12, 223. [Google Scholar] [CrossRef] [PubMed]
- Volk Robertson, K.; Schleh, M.W.; Harrison, F.E.; Hasty, A.H. Microglial-specific knockdown of iron import gene, Slc11a2, blunts LPS-induced neuroinflammatory responses in a sex-specific manner. Brain. Behav. Immun. 2024, 116, 370–384. [Google Scholar] [CrossRef]
- Consoli, D.C.; Jesse, J.J.; Klimo, K.R.; Tienda, A.A.; Putz, N.D.; Bastarache, J.A.; Harrison, F.E. A Cecal Slurry Mouse Model of Sepsis Leads to Acute Consumption of Vitamin C in the Brain. Nutrients 2020, 12, 911. [Google Scholar] [CrossRef] [PubMed]
- Leger, M.; Quiedeville, A.; Bouet, V.; Haelewyn, B.; Boulouard, M.; Schumann-Bard, P.; Freret, T. Object recognition test in mice. Nat. Protoc. 2013, 8, 2531–2537. [Google Scholar] [CrossRef]
- Paxinos, G.; Franklin, K.B. Paxinos and Franklin’s the Mouse Brain in Stereotaxic Coordinates; Academic Press: Amsterdam, The Netherland; Boston, MA, USA, 2019. [Google Scholar]
- Yao, X.; Yang, C.; Wang, C.; Li, H.; Zhao, J.; Kang, X.; Liu, Z.; Chen, L.; Chen, X.; Pu, T.; et al. High-Fat Diet Consumption in Adolescence Induces Emotional Behavior Alterations and Hippocampal Neurogenesis Deficits Accompanied by Excessive Microglial Activation. Int. J. Mol. Sci. 2022, 23, 8316. [Google Scholar] [CrossRef] [PubMed]
- Zhuang, H.; Yao, X.; Li, H.; Li, Q.; Yang, C.; Wang, C.; Xu, D.; Xiao, Y.; Gao, Y.; Gao, J.; et al. Long-term high-fat diet consumption by mice throughout adulthood induces neurobehavioral alterations and hippocampal neuronal remodeling accompanied by augmented microglial lipid accumulation. Brain Behav. Immun. 2022, 100, 155–171. [Google Scholar] [CrossRef] [PubMed]
- Hong, S.; Beja-Glasser, V.F.; Nfonoyim, B.M.; Frouin, A.; Li, S.; Ramakrishnan, S.; Merry, K.M.; Shi, Q.; Rosenthal, A.; Barres, B.A.; et al. Complement and microglia mediate early synapse loss in Alzheimermouse models. Science 2016, 352, 712–716. [Google Scholar] [CrossRef]
- Savage, J.C.; St-Pierre, M.-K.; Carrier, M.; El Hajj, H.; Novak, S.W.; Sanchez, M.G.; Cicchetti, F.; Tremblay, M.-È. Microglial physiological properties and interactions with synapses are altered at presymptomatic stages in a mouse model of Huntington’s disease pathology. J. Neuroinflamm. 2020, 17, 98. [Google Scholar] [CrossRef] [PubMed]




| Detection Time Points | Novel Object Description | Novel Object Size |
|---|---|---|
| 3 HPT | A tower made of plastic red and blue Lego bricks | 6 cm high, 3 cm deep, and 3 cm wide |
| 6 HPT | A transparent glass bottle filled with green pieces of paper scraps | 6 cm high, 2.5 cm diameter |
| 12 HPT | A cylinder made of semi-transparent solid rubber with a red core | 4.5 cm high, 4 cm diameter |
| 24 HPT | A tower made of plastic blue and white Lego bricks | 7 cm high, 3 cm deep, and 3 cm wide |
| 48 HPT | A plastic bottle containing water with red and green paper wrapped around the outer surface | 4.5 cm high, 3.5 cm diameter |
Disclaimer/Publisher’s Note: The statements, opinions and data contained in all publications are solely those of the individual author(s) and contributor(s) and not of MDPI and/or the editor(s). MDPI and/or the editor(s) disclaim responsibility for any injury to people or property resulting from any ideas, methods, instructions or products referred to in the content. |
© 2025 by the authors. Licensee MDPI, Basel, Switzerland. This article is an open access article distributed under the terms and conditions of the Creative Commons Attribution (CC BY) license (https://creativecommons.org/licenses/by/4.0/).
Share and Cite
Sun, C.; Kang, X.; Jia, X.; Wang, Y.; Zhao, L.; Sun, X.; Abula, A.; Liu, L. Age-Related Differences in Lipopolysaccharide-Induced Delirium-like Behavior Implicate the Distinct Microglial Composition in the Hippocampus. Int. J. Mol. Sci. 2025, 26, 2055. https://doi.org/10.3390/ijms26052055
Sun C, Kang X, Jia X, Wang Y, Zhao L, Sun X, Abula A, Liu L. Age-Related Differences in Lipopolysaccharide-Induced Delirium-like Behavior Implicate the Distinct Microglial Composition in the Hippocampus. International Journal of Molecular Sciences. 2025; 26(5):2055. https://doi.org/10.3390/ijms26052055
Chicago/Turabian StyleSun, Congli, Xiaomin Kang, Xirui Jia, Yuwei Wang, Lijia Zhao, Xinyu Sun, Anaerguli Abula, and Lijie Liu. 2025. "Age-Related Differences in Lipopolysaccharide-Induced Delirium-like Behavior Implicate the Distinct Microglial Composition in the Hippocampus" International Journal of Molecular Sciences 26, no. 5: 2055. https://doi.org/10.3390/ijms26052055
APA StyleSun, C., Kang, X., Jia, X., Wang, Y., Zhao, L., Sun, X., Abula, A., & Liu, L. (2025). Age-Related Differences in Lipopolysaccharide-Induced Delirium-like Behavior Implicate the Distinct Microglial Composition in the Hippocampus. International Journal of Molecular Sciences, 26(5), 2055. https://doi.org/10.3390/ijms26052055

