Exploration of Conditions for the Scaled Application of Laparoscopic Ovum Pick-Up in Sheep and Comparison of Follicular Development Differences Among Breeds
Abstract
1. Introduction
2. Results
2.1. Effect of CIDR in Simultaneous Estrus on LOPU Efficiency in Altay Sheep
2.2. Effect of Different Hormone Doses in Superovulation Regimen on LOPU Efficiency in Altay Sheep
2.3. Effects of Different Manufacturers of Hormones in Superovulation Regimen on LOPU Efficiency in Altay Sheep
2.4. Effects of Interval Time on LOPU Efficiency in Altay Sheep
2.5. Effects of Different Sheep Breeds on LOPU Efficiency
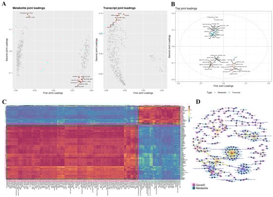
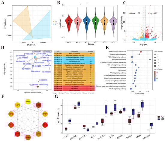
2.6. Transcriptomic Sequencing Analysis of Follicular Contents from Hu Sheep and Altay Sheep
2.7. Metabolomic Analysis of Follicular Fluid in Hu Sheep and Altay Sheep
2.8. Association Analysis of Transcriptome and Metabolome Reveals the Molecular Mechanism of Follicle Development in Hu Sheep and Altay Sheep
3. Discussion
4. Material and Methods
4.1. Animals
4.2. Hormones
4.3. Experimental Design
4.4. Laparoscopic Ovum Pick-Up (LOPU)
4.5. Grading of Oocyte Quality
4.6. Histological Studies
4.7. RNA Library Construction and Sequencing
4.8. Ultra-High Performance Liquid Chromatography-Electrospray Tandem Mass Spectrometry (UHPLC-MS/MS) Analysis
4.9. Functional Annotation of Differentially Expressed Genes (DEGs)
4.10. Statistical Analysis
5. Conclusions
Author Contributions
Funding
Institutional Review Board Statement
Informed Consent Statement
Data Availability Statement
Acknowledgments
Conflicts of Interest
References
- Zhou, J.; Ji, K.; Liu, H.; Zhang, Y.; Degen, A.A.; Jiao, D.; Wang, W.; Xie, Z.; Wang, X.; Zhou, P.; et al. Effect of air temperature on growth performance, apparent digestibilities, rumen fermentation and serum metabolites in Altay and Hu lambs. J. Anim. Physiol. Anim. Nutr. 2020, 104, 1024–1033. [Google Scholar] [CrossRef] [PubMed]
- Eer, H.; Ma, L.; Xie, X.; Ma, J.; Ma, X.; Yue, C.; Ma, Q.; Liang, X.; Ding, W.; Li, Y. Genetic polymorphism association analysis of SNPs on the species conservation genes of Tan sheep and Hu sheep. Trop. Anim. Health Prod. 2020, 52, 915–926. [Google Scholar] [CrossRef]
- Sousa, A.J.O.; Gurgel, H.J.; Coelho, P.S.A.; Silva, C.R.G.; Araújo, L.H.V.; Nascimento, H.S.D.; Rodrigues, I.; Pantoja, L.C.; Cardoso, T.D.S.; Silva, M.D.; et al. Surgical Description of Laparoscopic Ovum Pick-Up in Buffalo Calves. Animals 2022, 13, 102. [Google Scholar] [CrossRef] [PubMed]
- Wieczorek, J.; Koseniuk, J.; Cegla, M. The repeatable method of laparoscopic ovum pick-up (OPU) in sheep: Clinical aspects and efficiency of the method. Pol. J. Vet. Sci. 2018, 21, 803–810. [Google Scholar] [CrossRef]
- Bülbül, B.; Dayanıklı, C.; Şengül, E.; Turan, A.; Aksoy, M.; Nur, Z. Failure of isoxsuprine HCl to increase sheep fertility after cervical versus laparoscopic AI using chilled semen at different durations. Anim. Sci. J. 2024, 95, e13973. [Google Scholar] [CrossRef]
- Chen, X.; Chen, F.; Zhu, W.; Mao, L.; Lv, P.; Zhu, Y. Treatment effects of laparoscopy versus laparotomy on heterotopic pregnancy after in vitro fertilization and embryo transfer. Int. J. Gynaecol. Obstet. 2023, 163, 689–696. [Google Scholar] [CrossRef]
- Crawford, J.L.; Shackell, G.H.; Thompson, E.G.; McLeod, B.J.; Hurst, P.R. Preovulatory follicle development and ovulation in the brushtail possum (Trichosurus vulpecula) monitored by repeated laparoscopy. J. Reprod. Fertil. 1997, 110, 361–370. [Google Scholar] [CrossRef] [PubMed]
- Locatelli, Y.; Hendriks, A.; Vallet, J.C.; Baril, G.; Duffard, N.; Bon, N.; Ortiz, K.; Scala, C.; Maurel, M.C.; Mermillod, P.; et al. Assessment LOPU-IVF in Japanese sika deer (Cervus nippon nippon) and application to Vietnamese sika deer (Cervus nippon pseudaxis) a related subspecies threatened with extinction. Theriogenology 2012, 78, 2039–2049. [Google Scholar] [CrossRef] [PubMed]
- Souza-Fabjan, J.M.G.; Batista, R.; Freitas, V.J.F.; Mermillod, P. In Vitro Culture of Embryos from LOPU-Derived Goat Oocytes. Methods Mol. Biol. 2019, 2006, 141–153. [Google Scholar] [PubMed]
- Cox, J.F.; Alfaro, V. In vitro fertilization and development of OPU derived goat and sheep oocytes. Reprod. Domest. Anim. 2007, 42, 83–87. [Google Scholar] [CrossRef] [PubMed]
- Souza-Fabjan, J.M.G.; Batista, R.; Correia, L.F.L.; Paramio, M.T.; Fonseca, J.F.; Freitas, V.J.F.; Mermillod, P. In vitro production of small ruminant embryos: Latest improvements and further research. Reprod. Fertil. Dev. 2021, 33, 31–54. [Google Scholar] [CrossRef]
- Neglia, G.; Gasparrini, B.; Caracciolo di Brienza, V.; Di Palo, R.; Campanile, G.; Antonio Presicce, G.; Zicarelli, L. Bovine and buffalo in vitro embryo production using oocytes derived from abattoir ovaries or collected by transvaginal follicle aspiration. Theriogenology 2003, 59, 1123–1130. [Google Scholar] [CrossRef] [PubMed]
- Baldassarre, H. Laparoscopic Ovum Pick-Up Followed by In Vitro Embryo Production and Transfer in Assisted Breeding Programs for Ruminants. Animals 2021, 11, 216. [Google Scholar] [CrossRef]
- Baldassarre, H.; Rao, K.M.; Neveu, N.; Brochu, E.; Begin, I.; Behboodi, E.; Hockley, D.K. Laparoscopic ovum pick-up followed by in vitro embryo production for the reproductive rescue of aged goats of high genetic value. Reprod. Fertil. Dev. 2007, 19, 612–616. [Google Scholar] [CrossRef]
- Huijsmans, T.; Hassan, H.A.; Smits, K.; Van Soom, A. Postmortem Collection of Gametes for the Conservation of Endangered Mammals: A Review of the Current State-of-the-Art. Animals 2023, 13, 1360. [Google Scholar] [CrossRef]
- Currin, L.; Baldassarre, H.; Bordignon, V. In Vitro Production of Embryos from Prepubertal Holstein Cattle and Mediterranean Water Buffalo: Problems, Progress and Potential. Animals 2021, 11, 2275. [Google Scholar] [CrossRef] [PubMed]
- Armstrong, D.T.; Kotaras, P.J.; Earl, C.R. Advances in production of embryos in vitro from juvenile and prepubertal oocytes from the calf and lamb. Reprod. Fertil. Dev. 1997, 9, 333–339. [Google Scholar] [CrossRef] [PubMed]
- Kelly, J.M.; Kleemann, D.O.; Walker, S.K. Enhanced efficiency in the production of offspring from 4- to 8-week-old lambs. Theriogenology 2005, 63, 1876–1890. [Google Scholar] [CrossRef]
- Baldassarre, H.; Wang, B.; Pierson, J.; Neveu, N.; Sneek, L.; Lapointe, J.; Cote, F.; Kafidi, N.; Keefer, C.L.; Lazaris, A.; et al. Prepubertal propagation of transgenic cloned goats by laparoscopic ovum pick-up and in vitro embryo production. Cloning Stem Cells 2004, 6, 25–29. [Google Scholar] [CrossRef] [PubMed]
- Baldassarre, H.; Keefer, C.; Wang, B.; Lazaris, A.; Karatzas, C.N. Nuclear transfer in goats using in vitro matured oocytes recovered by laparoscopic ovum pick-up. Cloning Stem Cells 2003, 5, 279–285. [Google Scholar] [CrossRef] [PubMed]
- Baldassarre, H.; Wang, B.; Kafidi, N.; Gauthier, M.; Neveu, N.; Lapointe, J.; Sneek, L.; Leduc, M.; Duguay, F.; Zhou, J.F.; et al. Production of transgenic goats by pronuclear microinjection of in vitro produced zygotes derived from oocytes recovered by laparoscopy. Theriogenology 2003, 59, 831–839. [Google Scholar] [CrossRef] [PubMed]
- Lafontaine, S.; Labrecque, R.; Blondin, P.; Cue, R.I.; Sirard, M.A. Comparison of cattle derived from in vitro fertilization, multiple ovulation embryo transfer, and artificial insemination for milk production and fertility traits. J. Dairy Sci. 2023, 106, 4380–4396. [Google Scholar] [CrossRef] [PubMed]
- King, C.; Osborn, D.; Grupen, C.G. Multiple ovulation and embryo transfer in sheep: Effects of embryo developmental stage and quality on viability in vivo under farm conditions. Aust. Vet. J. 2022, 100, 451–458. [Google Scholar] [CrossRef]
- Abdel Aziz, R.L.; Hussein, M.M.; El-Said, H.; Kamel, S.; Ibrahim, M.A.; Abdel-Wahab, A. Monitoring of health status, performance and transcript abundance of some genes in dairy heifers produced by embryo transfer or artificial insemination. Reprod. Domest. Anim. 2023, 58, 1146–1155. [Google Scholar] [CrossRef]
- Currin, L.; Baldassarre, H.; de Macedo, M.P.; Glanzner, W.G.; Gutierrez, K.; Lazaris, K.; Guay, V.; Herrera, M.E.C.; da Silva, Z.; Brown, C.; et al. Factors Affecting the Efficiency of In Vitro Embryo Production in Prepubertal Mediterranean Water Buffalo. Animals 2022, 12, 3549. [Google Scholar] [CrossRef] [PubMed]
- Baldassarre, H.; Wang, B.; Kafidi, N.; Keefer, C.; Lazaris, A.; Karatzas, C.N. Advances in the production and propagation of transgenic goats using laparoscopic ovum pick-up and in vitro embryo production technologies. Theriogenology 2002, 57, 275–284. [Google Scholar] [CrossRef]
- Baldassarre, H.; De Matos, D.; Furnus, C.; Castro, T.; Fischer, E.C.J.A.R.S. Technique for efficient recovery of sheep oocytes by laparoscopic folliculocentesis. Anim. Reprod. Sci. 1994, 35, 145–150. [Google Scholar] [CrossRef]
- Baldassarre, H.; Bordignon, V.J.A.R. Laparoscopic ovum pick-up for in vitro embryo production from dairy bovine and buffalo calves. Anim. Reprod. 2018, 15, 191. [Google Scholar] [CrossRef]
- Neglia, G.; Gasparrini, B.; Vecchio, D.; Boccia, L.; Varricchio, E.; Di Palo, R.; Zicarelli, L.; Campanile, G. Long term effect of Ovum Pick-up in buffalo species. Anim. Reprod. Sci. 2011, 123, 180–186. [Google Scholar] [CrossRef]
- Broadbent, P.J.; Dolman, D.F.; Watt, R.G.; Smith, A.K.; Franklin, M.F. Effect of frequency of follicle aspiration on oocyte yield and subsequent superovulatory response in cattle. Theriogenology 1997, 47, 1027–1040. [Google Scholar] [CrossRef] [PubMed]
- Cognié, Y.; Poulin, N.; Locatelli, Y.; Mermillod, P. State-of-the-art production, conservation and transfer of in-vitro-produced embryos in small ruminants. Reprod. Fertil. Dev. 2004, 16, 437–445. [Google Scholar] [CrossRef]
- Britt, J.H.; Armstrong, J.D.; Cox, N.M.; Esbenshade, K.L. Control of follicular development during and after lactation in sows. J. Reprod. Fertil. Suppl. 1985, 33, 37–54. [Google Scholar] [CrossRef] [PubMed]
- Gonadotropins. LiverTox: Clinical and Research Information on Drug-Induced Liver Injury; National Institute of Diabetes and Digestive and Kidney Diseases: Bethesda, MD, USA, 2012.
- Sirard, M.A. Somatic environment and germinal differentiation in antral follicle: The effect of FSH withdrawal and basal LH on oocyte competence acquisition in cattle. Theriogenology 2016, 86, 54–61. [Google Scholar] [CrossRef]
- Webb, R.; Nicholas, B.; Gong, J.G.; Campbell, B.K.; Gutierrez, C.G.; Garverick, H.A.; Armstrong, D.G. Mechanisms regulating follicular development and selection of the dominant follicle. Reprod. Suppl. 2003, 61, 71–90. [Google Scholar] [CrossRef][Green Version]
- Berlinguer, F.; Leoni, G.; Bogliolo, L.; Pintus, P.P.; Rosati, I.; Ledda, S.; Naitana, S. FSH different regimes affect the developmental capacity and cryotolerance of embryos derived from oocytes collected by ovum pick-up in donor sheep. Theriogenology 2004, 61, 1477–1486. [Google Scholar] [CrossRef] [PubMed]
- Blondin, P.; Coenen, K.; Guilbault, L.A.; Sirard, M.A. Superovulation can reduce the developmental competence of bovine embryos. Theriogenology 1996, 46, 1191–1203. [Google Scholar] [CrossRef] [PubMed]
- Leoni, G.G.; Succu, S.; Satta, V.; Paolo, M.; Bogliolo, L.; Bebbere, D.; Spezzigu, A.; Madeddu, M.; Berlinguer, F.; Ledda, S.; et al. In vitro production and cryotolerance of prepubertal and adult goat blastocysts obtained from oocytes collected by laparoscopic oocyte-pick-up (LOPU) after FSH treatment. Reprod. Fertil. Dev. 2009, 21, 901–908. [Google Scholar] [CrossRef]
- Pierson, J.; Wang, B.; Neveu, N.; Sneek, L.; Côté, F.; Karatzas, C.N.; Baldassarre, H. Effects of repetition, interval between treatments and season on the results from laparoscopic ovum pick-up in goats. Reprod. Fertil. Dev. 2004, 16, 795–799. [Google Scholar] [CrossRef] [PubMed][Green Version]
- Andersen, C.Y.; Ezcurra, D. Human steroidogenesis: Implications for controlled ovarian stimulation with exogenous gonadotropins. Reprod. Biol. Endocrinol. 2014, 12, 128. [Google Scholar] [CrossRef][Green Version]
- Miller, W.L. Steroidogenic enzymes. Endocr. Dev. 2008, 13, 1–18. [Google Scholar] [PubMed]
- Zheng, M.; Poulsen, L.C.; Wang, N.F.; Mamsen, L.S.; Johannsen, M.L.; Styrishave, B.; Grøndahl, M.L.; Løssl, K.; Englund, A.L.M.; Skouby, S.O.; et al. Progesterone and 17-hydroxy-progesterone concentrations in follicular fluid and serum reflect their production in granulosa and theca cells. Reprod. Biomed. Online 2024, 49, 103853. [Google Scholar] [CrossRef]
- Huang, Q.; Liu, Y.; Yang, Z.; Xie, Y.; Mo, Z. The Effects of Cholesterol Metabolism on Follicular Development and Ovarian Function. Curr. Mol. Med. 2019, 19, 719–730. [Google Scholar] [CrossRef]
- Du, X.; Zhang, L.; Li, X.; Pan, Z.; Liu, H.; Li, Q. TGF-β signaling controls FSHR signaling-reduced ovarian granulosa cell apoptosis through the SMAD4/miR-143 axis. Cell Death Dis. 2016, 7, e2476. [Google Scholar] [CrossRef]
- Yao, X.; Gao, X.; Bao, Y.; El-Samahy, M.A.; Yang, J.; Wang, Z.; Li, X.; Zhang, G.; Zhang, Y.; Liu, W.; et al. lncRNA FDNCR promotes apoptosis of granulosa cells by targeting the miR-543-3p/DCN/TGF-β signaling pathway in Hu sheep. Mol. Ther. Nucleic Acids 2021, 24, 223–240. [Google Scholar] [CrossRef] [PubMed]
- Cai, S.; Chen, M.; Xue, B.; Zhu, Z.; Wang, X.; Li, J.; Wang, H.; Zeng, X.; Qiao, S.; Zeng, X. Retinoic acid enhances ovarian steroidogenesis by regulating granulosa cell proliferation and MESP2/STAR/CYP11A1 pathway. J. Adv. Res. 2024, 58, 163–173. [Google Scholar] [CrossRef] [PubMed]
- Castillo, A.F.; Orlando, U.; Helfenberger, K.E.; Poderoso, C.; Podesta, E.J. The role of mitochondrial fusion and StAR phosphorylation in the regulation of StAR activity and steroidogenesis. Mol. Cell. Endocrinol. 2015, 408, 73–79. [Google Scholar] [CrossRef]
- Yao, Y.C.; Song, X.T.; Zhai, Y.F.; Liu, S.; Lu, J.; Xu, X.; Qi, M.Y.; Zhang, J.N.; Huang, H.; Liu, Y.F.; et al. Transcriptome analysis of sheep follicular development during prerecruitment, dominant, and mature stages after FSH superstimulation. Domest. Anim. Endocrinol. 2021, 74, 106563. [Google Scholar] [CrossRef] [PubMed]
- Hong, J.; Lee, E. Intrafollicular amino acid concentration and the effect of amino acids in a defined maturation medium on porcine oocyte maturation, fertilization, and preimplantation development. Theriogenology 2007, 68, 728–735. [Google Scholar] [CrossRef]
- Sturmey, R.G.; Reis, A.; Leese, H.J.; McEvoy, T.G. Role of fatty acids in energy provision during oocyte maturation and early embryo development. Reprod. Domest. Anim. 2009, 44 (Suppl. S3), 50–58. [Google Scholar] [CrossRef]
- Collado-Fernandez, E.; Picton, H.M.; Dumollard, R. Metabolism throughout follicle and oocyte development in mammals. Int. J. Dev. Biol. 2012, 56, 799–808. [Google Scholar] [CrossRef]
- Jia, Q.; Liu, B.; Dang, X.; Guo, Y.; Han, X.; Song, T.; Cheng, J.C.; Fang, L. Growth differentiation factor-11 downregulates steroidogenic acute regulatory protein expression through ALK5-mediated SMAD3 signaling pathway in human granulosa-lutein cells. Reprod. Biol. Endocrinol. 2022, 20, 34. [Google Scholar] [CrossRef] [PubMed]
- Barbieri, R.L. The endocrinology of the menstrual cycle. Methods Mol. Biol. 2014, 1154, 145–169. [Google Scholar]
- Wu, X.; Li, D.; Chen, Y.; Wu, Y.; Abudureyimu, G.; Zhang, W.; Deng, K.; Huang, Z.; Lin, J.; Wang, L. Study on the Technology of Laparoscopic Ovum Pick-Up and In Vitro Embryo Production in Chongming Goats. Biology 2024, 13, 699. [Google Scholar] [CrossRef]






| Group | No. of Donors | COCs Recovery Rate (%) | No. of Average Ovarian Follicles | No. of Average COCs | No. of Average Available COCs |
|---|---|---|---|---|---|
| Inset CIDR | 15 | 95.65 ± 3.33 | 14.20 ± 0.92 a | 14.13 ± 0.93 a | 12.73 ± 0.83 a |
| No inset CIDR | 11 | 99.58 ± 2.40 | 9.64 ± 0.51 b | 9.09 ± 0.53 b | 7.82 ± 0.50 b |
| Group | No. of Donors | COCs Recovery Rate (%) | No. of Average Ovarian Follicles | No. of Average COCs | No. of Average Available COCs |
|---|---|---|---|---|---|
| 16 mg LR-FSH | 13 | 100.33 ± 2.72 | 13.38 ± 0.75 | 14.46 ± 0.85 | 12.85 ± 0.85 |
| 24 mg LR-FSH | 13 | 97.81 ± 2.38 | 14.23 ± 0.64 | 13.92 ± 0.72 | 12.38 ± 0.58 |
| Group | No. of Donors | COCs Recovery Rate (%) | No. of Average Ovarian Follicles | No. of Average COCs | No. of Average Available COCs |
|---|---|---|---|---|---|
| LR-FSH | 24 | 97.58 ± 1.80 | 14.63 ± 0.60 | 14.21 ± 0.56 | 13.33 ± 0.54 |
| NSBT-FSH | 14 | 98.47 ± 3.64 | 13.14 ± 0.92 | 13.00 ± 1.07 | 12.21 ± 0.96 |
| NSHF-FSH | 12 | 99.46 ± 2.61 | 15.33 ± 0.98 | 15.17 ± 0.99 | 12.92 ± 0.69 |
| Group | No. of Donors | COCs Recovery Rate (%) | No. of Average Ovarian Follicles | No. of Average COCs | No. of Average Available COCs |
|---|---|---|---|---|---|
| 0-day interval | 12 | 99.52 ± 2.78 | 15.75 ± 0.86 a | 15.67 ± 0.89 a | 14.33 ± 1.02 a |
| 7-day interval | 10 | 93.96 ± 4.43 | 8.50 ± 0.52 b | 7.60 ± 0.52 b | 6.50 ± 0.52 b |
| 15-day interval | 12 | 93.57 ± 7.16 | 12.75 ± 0.94 cd | 11.58 ± 0.88 cd | 10.50 ± 0.91 cd |
| 30-day interval | 12 | 99.27 ± 6.56 | 13.50 ± 0.95 ad | 13.33 ± 1.25 ad | 12.25 ± 1.17 ad |
| Group | No. of Donors | COCs Recovery Rate (%) | No. of Average Ovarian Follicles | No. of Average COCs | No. of Average Available COCs |
|---|---|---|---|---|---|
| Hu sheep | 18 | 95.77 ± 1.29 | 23.72 ± 1.36 a | 22.78 ± 1.41 a | 21.72 ± 1.39 a |
| Fine wool sheep | 18 | 96.39 ± 1.60 | 14.56 ± 0.77 b | 14.00 ± 0.76 b | 13.00 ± 0.79 b |
| Altay sheep | 24 | 96.52 ± 2.12 | 12.96 ± 0.52 b | 12.54 ± 0.59 b | 11.75 ± 0.57 b |
Disclaimer/Publisher’s Note: The statements, opinions and data contained in all publications are solely those of the individual author(s) and contributor(s) and not of MDPI and/or the editor(s). MDPI and/or the editor(s) disclaim responsibility for any injury to people or property resulting from any ideas, methods, instructions or products referred to in the content. |
© 2025 by the authors. Licensee MDPI, Basel, Switzerland. This article is an open access article distributed under the terms and conditions of the Creative Commons Attribution (CC BY) license (https://creativecommons.org/licenses/by/4.0/).
Share and Cite
Li, D.; Wu, X.; Chen, Y.; Wu, Y.; Abudureyimu, G.; Liang, H.; Ma, X.; Zhang, W.; Wang, L.; Lin, J. Exploration of Conditions for the Scaled Application of Laparoscopic Ovum Pick-Up in Sheep and Comparison of Follicular Development Differences Among Breeds. Int. J. Mol. Sci. 2025, 26, 1989. https://doi.org/10.3390/ijms26051989
Li D, Wu X, Chen Y, Wu Y, Abudureyimu G, Liang H, Ma X, Zhang W, Wang L, Lin J. Exploration of Conditions for the Scaled Application of Laparoscopic Ovum Pick-Up in Sheep and Comparison of Follicular Development Differences Among Breeds. International Journal of Molecular Sciences. 2025; 26(5):1989. https://doi.org/10.3390/ijms26051989
Chicago/Turabian StyleLi, Dongxu, Xiangli Wu, Ying Chen, Yangsheng Wu, Gulimire Abudureyimu, Hongyang Liang, Xiuling Ma, Wei Zhang, Liqin Wang, and Jiapeng Lin. 2025. "Exploration of Conditions for the Scaled Application of Laparoscopic Ovum Pick-Up in Sheep and Comparison of Follicular Development Differences Among Breeds" International Journal of Molecular Sciences 26, no. 5: 1989. https://doi.org/10.3390/ijms26051989
APA StyleLi, D., Wu, X., Chen, Y., Wu, Y., Abudureyimu, G., Liang, H., Ma, X., Zhang, W., Wang, L., & Lin, J. (2025). Exploration of Conditions for the Scaled Application of Laparoscopic Ovum Pick-Up in Sheep and Comparison of Follicular Development Differences Among Breeds. International Journal of Molecular Sciences, 26(5), 1989. https://doi.org/10.3390/ijms26051989

