Comparative Genomic Analysis of the Poaceae Cytokinin Response Regulator RRB Gene Family and Functional Characterization of OsRRB5 in Drought Stress Tolerance in Rice
Abstract
1. Introduction
2. Results
2.1. Identification and Characterization of the RRB Genes in Poaceae
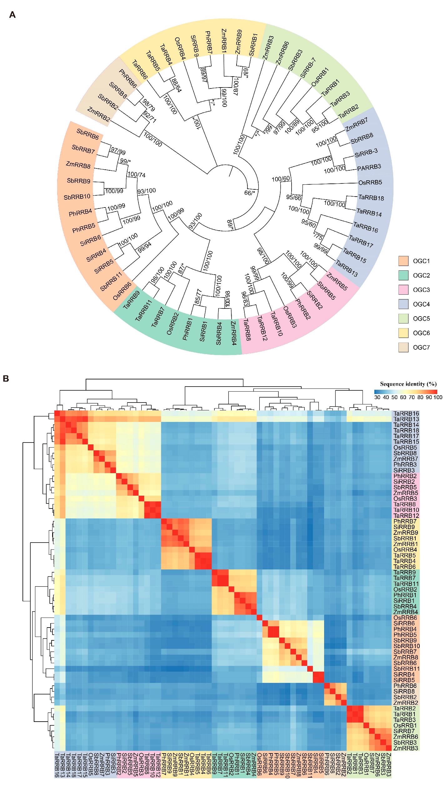
2.2. Phylogenetic Relationships of the RRB Genes in Poaceae
2.3. Conserved Sequence and Structure Analysis of RRB Genes in Poaceae
2.4. Syntenic Relationships and Selective Constraints of the RRB Genes Among the Poaceae Species
2.5. Identification of Cis-Acting Elements in OsRRB Promoters
2.6. Expression Patterns of the RRB Genes in Rice
2.7. Natural Variation in OsRRB5 Might Confer Drought Tolerance to Rice
3. Discussion
4. Materials and Methods
4.1. Identification of RRB Gene Family in Six Poaceae Species
4.2. Phylogenetic Tree and Sequence Identity Analysis
4.3. Conserved Motif, Domain, and Gene Structure Analysis
4.4. Synteny Analysis of RRB Genes and Ka/Ks Analysis
4.5. Detection of Selective Constraints on Each RRB Orthologous Gene Cluster (OGC)
4.6. Analysis of Cis-Acting Elements Targeting the Promoter of Rice OsRRB Genes
4.7. Gene Expression Analysis in Different Tissues of Rice
4.8. Plant Materials and Stress Treatments
4.9. RNA Extraction, cDNA Synthesis, Quantitative Real-Time PCR
4.10. Haplotype Analysis of OsRRB5 Genes
4.11. Data Analyses
5. Conclusions
Supplementary Materials
Author Contributions
Funding
Institutional Review Board Statement
Informed Consent Statement
Data Availability Statement
Conflicts of Interest
References
- Kieber, J.J.; Schaller, G.E. Cytokinins. Arabidopsis Book 2014, 12, e0168. [Google Scholar] [CrossRef] [PubMed]
- Wu, W.Q.; Du, K.; Kang, X.Y.; Wei, H.R. The diverse roles of cytokinins in regulating leaf development. Hortic. Res. 2021, 8, 118. [Google Scholar] [CrossRef]
- Mason, M.G.; Jha, D.; Salt, D.E.; Tester, M.; Hill, K.; Kieber, J.J.; Schaller, G.E. Type-B response regulators ARR1 and ARR12 regulate expression of AtHKT1;1 and accumulation of sodium in Arabidopsis shoots. Plant J. 2010, 64, 753–763. [Google Scholar] [CrossRef] [PubMed]
- O’Brien, J.A.; Benková, E. Cytokinin cross-talking during biotic and abiotic stress responses. Front. Plant Sci. 2013, 4, 451. [Google Scholar] [CrossRef]
- Kabbara, S.; Schmülling, T.; Papon, N. CHASEing Cytokinin Receptors in Plants, Bacteria, Fungi, and Beyond. Trends Plant Sci. 2018, 23, 179–181. [Google Scholar] [CrossRef] [PubMed]
- Mira-Rodado, V. New Insights into Multistep-Phosphorelay (MSP)/Two-Component System (TCS) Regulation: Are Plants and Bacteria that Different? Plants 2019, 8, 590. [Google Scholar] [CrossRef]
- To, J.P.C.; Kieber, J.J. Cytokinin signaling: Two-components and more. Trends Plant Sci. 2008, 13, 85–92. [Google Scholar] [CrossRef] [PubMed]
- Pils, B.; Heyl, A. Unraveling the evolution of cytokinin signaling. Plant Physiol. 2009, 151, 782–791. [Google Scholar] [CrossRef] [PubMed]
- Heyl, A.; Brault, M.; Frugier, F.; Kuderova, A.; Lindner, A.-C.; Motyka, V.; Rashotte, A.M.; Schwartzenberg, K.V.; Vankova, R.; Schaller, G.E. Nomenclature for members of the two-component signaling pathway of plants. Plant Physiol. 2013, 161, 1063–1065. [Google Scholar] [CrossRef] [PubMed]
- He, Y.; Liu, X.; Ye, L.; Pan, C.; Chen, L.; Zou, T.; Lu, G. Genome-wide identification and expression analysis of two-component system genes in tomato. Int. J. Mol. Sci. 2016, 17, 1204. [Google Scholar] [CrossRef]
- Pareek, A.; Singh, A.; Kumar, M.; Kushwaha, H.R.; Lynn, A.M.; Singla-Pareek, S.L. Whole-genome analysis of Oryza sativa reveals similar architecture of two-component signaling machinery with Arabidopsis. Plant Physiol. 2006, 142, 380–397. [Google Scholar] [CrossRef] [PubMed]
- Ito, Y.; Kurata, N. Identification and characterization of cytokinin-signalling gene families in rice. Gene 2006, 382, 57–65. [Google Scholar] [CrossRef]
- Saha, S.R.; Itoh, K. Identification of abiotic stress-responsive genes: A genome-wide analysis of the cytokinin response regulator gene family in rice. Genes Genet. Syst. 2024, 99, 24–00068. [Google Scholar] [CrossRef] [PubMed]
- Ya-Jiao, P.; Di, W.; Ling-Hua, Z.; Bin-Ying, F.; Zhi-Kang, L. Differential expressions of two-component element genes in rice under drought stress. Acta Agron. Sin. 2009, 35, 1628–1636. [Google Scholar]
- Asakura, Y.; Hagino, T.; Ohta, Y.; Aoki, K.; Yonekura-Sakakibara, K.; Deji, A.; Yamaya, T.; Sugiyama, T.; Sakakibara, H. Molecular characterization of His-Asp phosphorelay signaling factors in maize leaves: Implications of the signal divergence by cytokinin-inducible response regulators in the cytosol and the nuclei. Plant Mol. Biol. 2003, 52, 331–341. [Google Scholar] [CrossRef] [PubMed]
- Gahlaut, V.; Mathur, S.; Dhariwal, R.; Khurana, J.P.; Tyagi, A.K.; Balyan, H.S.; Gupta, P.K. A multi-step phosphorelay two-component system impacts on tolerance against dehydration stress in common wheat. Funct. Integr. Genom. 2014, 14, 707–716. [Google Scholar] [CrossRef] [PubMed]
- Mizuno, T. Plant response regulators implicated in signal transduction and circadian rhythm. Curr. Opin. Plant Biol. 2004, 7, 499–505. [Google Scholar] [CrossRef] [PubMed]
- Schaller, G.E.; Doi, K.; Hwang, I.; Kieber, J.J.; Khurana, J.P.; Kurata, N.; Mizuno, T.; Pareek, A.; Shiu, S.-H.; Wu, P. Nomenclature for two-component signaling elements of rice. Plant Physiol. 2007, 143, 555–557. [Google Scholar] [CrossRef]
- Muller, B.; Sheen, J. Advances in cytokinin signaling. Science 2007, 318, 68–69. [Google Scholar] [CrossRef] [PubMed]
- Ha, S.; Vankova, R.; Yamaguchi-Shinozaki, K.; Shinozaki, K.; Tran, L.S.P. Cytokinins: Metabolism and function in plant adaptation to environmental stresses. Trends Plant Sci. 2012, 17, 172–179. [Google Scholar] [CrossRef] [PubMed]
- Mason, M.G.; Mathews, D.E.; Argyros, D.A.; Maxwell, B.B.; Kieber, J.J.; Alonso, J.M.; Ecker, J.R.; Schaller, G.E. Multiple type-B response regulators mediate cytokinin signal transduction in Arabidopsis. Plant Cell 2005, 17, 3007–3018. [Google Scholar] [CrossRef] [PubMed]
- Argueso, C.T.; Raines, T.; Kieber, J.J. Cytokinin signaling and transcriptional networks. Curr. Opin. Plant Biol. 2010, 13, 533–539. [Google Scholar] [CrossRef] [PubMed]
- Nguyen, K.H.; Ha, C.V.; Nishiyama, R.; Watanabe, Y.; Leyva-Gonzalez, M.A.; Fujita, Y.; Tran, U.T.; Li, W.; Tanaka, M.; Seki, M.; et al. Arabidopsis type B cytokinin response regulators ARR1, ARR10, and ARR12 negatively regulate plant responses to drought. Proc. Natl. Acad. Sci. USA 2016, 113, 3090–3095. [Google Scholar] [CrossRef] [PubMed]
- Veerabagu, M.; Kirchler, T.; Elgass, K.; Stadelhofer, B.; Stahl, M.; Harter, K.; Mira-Rodado, V.; Chaban, C. The interaction of the Arabidopsis response regulator ARR18 with bZIP63 mediates the regulation of PROLINE DEHYDROGENASE expression. Mol. Plant 2014, 7, 1560–1577. [Google Scholar] [CrossRef]
- Lv, J.; Dai, C.B.; Wang, W.F.; Sun, Y.H. Genome-wide identification of the ARRs gene family in tobacco (Nicotiana tabacum). Genes Genom. 2021, 43, 601–612. [Google Scholar] [CrossRef] [PubMed]
- Jiang, J.J.; Li, N.; Chen, W.J.; Wang, Y.; Rong, H.; Xie, T.; Wang, Y.P. Genome-Wide Analysis of the Type-B Authentic Response Regulator Gene Family in Brassica napus. Genes 2022, 13, 1449. [Google Scholar] [CrossRef] [PubMed]
- Zeng, J.; Zhu, X.; Haider, M.S.; Wang, X.; Zhang, C.; Wang, C. Genome-Wide Identification and Analysis of the Type-B Authentic Response Regulator Gene Family in Peach (Prunus persica). Cytogenet. Genome Res. 2017, 151, 41–49. [Google Scholar] [CrossRef] [PubMed]
- Wang, J.; Xia, J.; Song, Q.; Liao, X.; Gao, Y.; Zheng, F.; Yang, C. Genome-wide identification, genomic organization and expression profiles of SlARR-B gene family in tomato. J. Appl. Genet. 2020, 61, 391–404. [Google Scholar] [CrossRef] [PubMed]
- Hernandez-Garcia, C.M.; Finer, J.J. Identification and validation of promoters and cis-acting regulatory elements. Plant Sci. 2014, 217–218, 109–119. [Google Scholar] [CrossRef]
- Sun, X.M.; Xiong, H.Y.; Jiang, C.H.; Zhang, D.M.; Yang, Z.L.; Huang, Y.P.; Zhu, W.B.; Ma, S.S.; Duan, J.Z.; Wang, X.; et al. Natural variation of DROT1 confers drought adaptation in upland rice. Nat. Commun. 2022, 13, 4265. [Google Scholar] [CrossRef] [PubMed]
- Magadum, S.; Banerjee, U.; Murugan, P.; Gangapur, D.; Ravikesavan, R. Gene duplication as a major force in evolution. J. Genet. 2013, 92, 155–161. [Google Scholar] [CrossRef] [PubMed]
- Cannon, S.B.; Mitra, A.; Baumgarten, A.; Young, N.D.; May, G. The roles of segmental and tandem gene duplication in the evolution of large gene families in Arabidopsis thaliana. BMC Plant Biol. 2004, 4, 10. [Google Scholar] [CrossRef] [PubMed]
- Yang, Z.; Zhou, Y.; Wang, X.; Gu, S.; Yu, J.; Liang, G.; Yan, C.; Xu, C. Genomewide comparative phylogenetic and molecular evolutionary analysis of tubby-like protein family in Arabidopsis, rice, and poplar. Genomics 2008, 92, 246–253. [Google Scholar] [CrossRef] [PubMed]
- Yang, Z.; Wang, Y.; Gao, Y.; Zhou, Y.; Zhang, E.; Hu, Y.; Yuan, Y.; Liang, G.; Xu, C. Adaptive evolution and divergent expression of heat stress transcription factors in grasses. BMC Evol. Biol. 2014, 14, 147. [Google Scholar] [CrossRef]
- Yang, Z.; Gao, Q.; Sun, C.; Li, W.; Gu, S.; Xu, C. Molecular evolution and functional divergence of HAK potassium transporter gene family in rice (Oryza sativa L.). J. Genet. Genom. 2009, 36, 161–172. [Google Scholar] [CrossRef] [PubMed]
- Tang, H.; Bowers, J.E.; Wang, X.; Paterson, A.H. Angiosperm genome comparisons reveal early polyploidy in the monocot lineage. Proc. Natl. Acad. Sci. USA 2010, 107, 472–477. [Google Scholar] [CrossRef]
- Swigonova, Z.; Lai, J.; Ma, J.; Ramakrishna, W.; Llaca, V.; Bennetzen, J.L.; Messing, J. Close split of sorghum and maize genome progenitors. Genome Res. 2004, 14, 1916–1923. [Google Scholar] [CrossRef] [PubMed]
- Wei, F.; Coe, E.; Nelson, W.; Bharti, A.K.; Engler, F.; Butler, E.; Kim, H.; Goicoechea, J.L.; Chen, M.; Lee, S.; et al. Physical and genetic structure of the maize genome reflects its complex evolutionary history. PLoS Genet. 2007, 3, e123. [Google Scholar] [CrossRef]
- Zhang, C.; Wang, J.; Long, M.; Fan, C. gKaKs: The pipeline for genome-level Ka/Ks calculation. Bioinformatics 2013, 29, 645–646. [Google Scholar] [CrossRef] [PubMed]
- Cvijović, I.; Good, B.H.; Desai, M.M. The effect of strong purifying selection on genetic diversity. Genetics 2018, 209, 1235–1278. [Google Scholar] [CrossRef]
- Chen, K.; Li, G.J.; Bressan, R.A.; Song, C.P.; Zhu, J.K.; Zhao, Y. Abscisic acid dynamics, signaling, and functions in plants. J. Integr. Plant Biol. 2020, 62, 25–54. [Google Scholar] [CrossRef]
- Cheong, J.J.; Choi, Y.D. Methyl jasmonate as a vital substance in plants. Trends Genet. 2003, 19, 409–413. [Google Scholar] [CrossRef]
- Mickelbart, M.V.; Hasegawa, P.M.; Bailey-Serres, J. Genetic mechanisms of abiotic stress tolerance that translate to crop yield stability. Nat. Rev. Genet. 2015, 16, 237–251. [Google Scholar] [CrossRef] [PubMed]
- Goodstein, D.M.; Shu, S.; Howson, R.; Neupane, R.; Hayes, R.D.; Fazo, J.; Mitros, T.; Dirks, W.; Hellsten, U.; Putnam, N.; et al. Phytozome: A comparative platform for green plant genomics. Nucleic Acids Res. 2012, 40, D1178–D1186. [Google Scholar] [CrossRef] [PubMed]
- Larkin, M.A.; Blackshields, G.; Brown, N.P.; Chenna, R.; McGettigan, P.A.; McWilliam, H.; Valentin, F.; Wallace, I.M.; Wilm, A.; Lopez, R.; et al. Clustal W and Clustal X version 2.0. Bioinformatics 2007, 23, 2947–2948. [Google Scholar] [CrossRef] [PubMed]
- Minh, B.Q.; Schmidt, H.A.; Chernomor, O.; Schrempf, D.; Woodhams, M.D.; von Haeseler, A.; Lanfear, R. IQ-TREE 2: New Models and Efficient Methods for Phylogenetic Inference in the Genomic Era. Mol. Biol. Evol. 2020, 37, 1530–1534. [Google Scholar] [CrossRef] [PubMed]
- Kalyaanamoorthy, S.; Minh, B.Q.; Wong, T.K.F.; von Haeseler, A.; Jermiin, L.S. ModelFinder: Fast model selection for accurate phylogenetic estimates. Nat. Methods 2017, 14, 587–589. [Google Scholar] [CrossRef] [PubMed]
- Minh, B.Q.; Nguyen, M.A.; von Haeseler, A. Ultrafast approximation for phylogenetic bootstrap. Mol. Biol. Evol. 2013, 30, 1188–1195. [Google Scholar] [CrossRef] [PubMed]
- Kumar, S.; Stecher, G.; Li, M.; Knyaz, C.; Tamura, K. MEGA X: Molecular Evolutionary Genetics Analysis across Computing Platforms. Mol. Biol. Evol. 2018, 35, 1547–1549. [Google Scholar] [CrossRef]
- Madeira, F.; Madhusoodanan, N.; Lee, J.; Eusebi, A.; Niewielska, A.; Tivey, A.R.N.; Lopez, R.; Butcher, S. The EMBL-EBI Job Dispatcher sequence analysis tools framework in 2024. Nucleic Acids Res. 2024, 52, W521–W525. [Google Scholar] [CrossRef]
- Bailey, T.L.; Williams, N.; Misleh, C.; Li, W.W. MEME: Discovering and analyzing DNA and protein sequence motifs. Nucleic Acids Res. 2006, 34, W369–W373. [Google Scholar] [CrossRef]
- Marchler-Bauer, A.; Zheng, C.; Chitsaz, F.; Derbyshire, M.K.; Geer, L.Y.; Geer, R.C.; Gonzales, N.R.; Gwadz, M.; Hurwitz, D.I.; Lanczycki, C.J.; et al. CDD: Conserved domains and protein three-dimensional structure. Nucleic Acids Res. 2013, 41, D348–D352. [Google Scholar] [CrossRef] [PubMed]
- Hu, B.; Jin, J.; Guo, A.Y.; Zhang, H.; Luo, J.; Gao, G. GSDS 2.0: An upgraded gene feature visualization server. Bioinformatics 2015, 31, 1296–1297. [Google Scholar] [CrossRef] [PubMed]
- Chen, C.J.; Chen, H.; Zhang, Y.; Thomas, H.R.; Frank, M.H.; He, Y.H.; Xia, R. TBtools: An Integrative Toolkit Developed for Interactive Analyses of Big Biological Data. Mol. Plant 2020, 13, 1194–1202. [Google Scholar] [CrossRef]
- Zhang, L.; Gaut, B.S. Does recombination shape the distribution and evolution of tandemly arrayed genes (TAGs) in the Arabidopsis thaliana genome? Genome Res. 2003, 13, 2533–2540. [Google Scholar] [CrossRef] [PubMed]
- Koch, M.A.; Haubold, B.; Mitchell-Olds, T. Comparative evolutionary analysis of chalcone synthase and alcohol dehydrogenase loci in Arabidopsis, Arabis, and related genera (Brassicaceae). Mol. Biol. Evol. 2000, 17, 1483–1498. [Google Scholar] [CrossRef] [PubMed]
- Suyama, M.; Torrents, D.; Bork, P. PAL2NAL: Robust conversion of protein sequence alignments into the corresponding codon alignments. Nucleic Acids Res. 2006, 34, W609–W612. [Google Scholar] [CrossRef] [PubMed]
- Gao, F.L.; Chen, C.J.; Arab, D.A.; Du, Z.G.; He, Y.H.; Ho, S.Y.W. EasyCodeML: A visual tool for analysis of selection using CodeML. Ecol. Evol. 2019, 9, 3891–3898. [Google Scholar] [CrossRef]
- Lescot, M.; Dehais, P.; Thijs, G.; Marchal, K.; Moreau, Y.; Van de Peer, Y.; Rouze, P.; Rombauts, S. PlantCARE, a database of plant cis-acting regulatory elements and a portal to tools for in silico analysis of promoter sequences. Nucleic Acids Res. 2002, 30, 325–327. [Google Scholar] [CrossRef]
- Livak, K.J.; Schmittgen, T.D. Analysis of relative gene expression data using real-time quantitative PCR and the 2(-Delta Delta C(T)) Method. Methods 2001, 25, 402–408. [Google Scholar] [CrossRef] [PubMed]
- Wang, C.C.; Yu, H.; Huang, J.; Wang, W.S.; Faruquee, M.; Zhang, F.; Zhao, X.Q.; Fu, B.Y.; Chen, K.; Zhang, H.L.; et al. Towards a deeper haplotype mining of complex traits in rice with RFGB v2.0. Plant Biotechnol. J. 2020, 18, 14–16. [Google Scholar] [CrossRef] [PubMed]
- Wang, W.S.; Mauleon, R.; Hu, Z.Q.; Chebotarov, D.; Tai, S.S.; Wu, Z.C.; Li, M.; Zheng, T.Q.; Fuentes, R.R.; Zhang, F.; et al. Genomic variation in 3,010 diverse accessions of Asian cultivated rice. Nature 2018, 557, 43–49. [Google Scholar] [CrossRef] [PubMed]
- Rozas, J.; Ferrer-Mata, A.; Sánchez-DelBarrio, J.C.; Guirao-Rico, S.; Librado, P.; Ramos-Onsins, S.E.; Sánchez-Gracia, A. DnaSP 6: DNA Sequence Polymorphism Analysis of Large Data Sets. Mol. Biol. Evol. 2017, 34, 3299–3302. [Google Scholar] [CrossRef] [PubMed]








| Gene ID | Gene Name | Protein Length (aa) | Molecular Weight (Da) | Theoretical Isoelectric Point | Instability Index | Aliphatic Index | Grand Average of Hydropathicity | Predicted Subcellular Localization |
|---|---|---|---|---|---|---|---|---|
| LOC_Os01g67770 | OsRRB1/OsRR26 | 582 | 64,813.48 | 5.04 | 52.76 | 83.21 | −0.426 | nucl |
| LOC_Os02g08500 | OsRRB2/OsRR24 | 626 | 68,399.04 | 6.06 | 35.29 | 75.85 | −0.602 | nucl |
| LOC_Os02g55320 | OsRRB3/OsRR23 | 688 | 74,383.99 | 6.45 | 49.99 | 81.35 | −0.323 | nucl |
| LOC_Os03g12350 | OsRRB4/OsRR21 | 691 | 73,807.04 | 6.06 | 46.47 | 75.77 | −0.399 | nucl |
| LOC_Os06g08440 | OsRRB5/OsRR22 | 696 | 75,949.63 | 6.01 | 48.51 | 82.84 | −0.406 | nucl |
| LOC_Os06g43910 | OsRRB6/OsRR25 | 694 | 76,623.66 | 5.65 | 46.09 | 62.13 | −0.544 | nucl |
| Pahal.A00557 | PhRRB1 | 637 | 69,308.4 | 6.03 | 38.74 | 77.43 | −0.548 | nucl |
| Pahal.A03697 | PhRRB2 | 677 | 73,794.06 | 5.93 | 50.02 | 83.81 | −0.349 | nucl |
| Pahal.F02357 | PhRRB3 | 667 | 72,992.9 | 6.01 | 49.84 | 79.24 | −0.358 | nucl |
| Pahal.D00864 | PhRRB4 | 753 | 81,469.49 | 6.02 | 43.27 | 75.27 | −0.427 | chlo |
| Pahal.E00452 | PhRRB5 | 575 | 64,419.32 | 5.2 | 44.71 | 81.17 | −0.427 | nucl |
| Pahal.I03137 | PhRRB6 | 338 | 38,692.6 | 5.72 | 45.69 | 81.63 | −0.517 | nucl |
| Pahal.B00059 | PhRRB7 | 689 | 73,949.03 | 6.23 | 48.73 | 77.85 | −0.437 | nucl |
| Sobic.001G451000 | SbRRB1 | 686 | 73,679.76 | 6.26 | 49.94 | 77.76 | −0.423 | nucl |
| Sobic.001G227900 | SbRRB2 | 347 | 39,281.32 | 5.57 | 45.99 | 84.55 | −0.404 | nucl |
| Sobic.003G393300 | SbRRB3 | 579 | 64,700.22 | 5.04 | 45.88 | 81.3 | −0.424 | nucl |
| Sobic.004G066600 | SbRRB4 | 631 | 68,631.82 | 6.12 | 39.97 | 77.4 | −0.533 | nucl |
| Sobic.004G330900 | SbRRB5 | 675 | 73,136.19 | 5.96 | 46.1 | 80.99 | −0.341 | nucl |
| Sobic.005G050700 | SbRRB6 | 694 | 75,483.58 | 5.78 | 39.05 | 77.8 | −0.45 | nucl |
| Sobic.008G071200 | SbRRB7 | 551 | 60,852.22 | 5.66 | 36.22 | 80.69 | −0.536 | nucl |
| Sobic.010G064700 | SbRRB8 | 672 | 72,886.35 | 6.01 | 46.69 | 80.45 | −0.331 | nucl |
| Sobic.010G191900 | SbRRB9 | 671 | 72,439.25 | 6.71 | 45.97 | 73.53 | −0.395 | nucl |
| Sobic.010G192200 | SbRRB10 | 668 | 72,765.06 | 6.58 | 42.33 | 77.65 | −0.354 | nucl |
| Sobic.010G208100 | SbRRB11 | 531 | 58,488.74 | 6.08 | 44.59 | 71.02 | −0.522 | vacu |
| Seita.1G061200 | SiRRB1 | 634 | 69,271.5 | 6.16 | 44.78 | 76.28 | −0.578 | nucl |
| Seita.1G351300 | SiRRB2 | 679 | 73,556.54 | 6.24 | 46.58 | 79.25 | −0.38 | nucl |
| Seita.4G050700 | SiRRB3 | 666 | 72,711.52 | 6.13 | 45.16 | 79.07 | −0.321 | nucl |
| Seita.4G198500 | SiRRB4 | 696 | 74,927.51 | 6.06 | 49.66 | 71.29 | −0.41 | nucl |
| Seita.4G198600 | SiRRB5 | 696 | 74,956.4 | 6.02 | 50.71 | 71.29 | −0.415 | nucl |
| Seita.4G215900 | SiRRB6 | 701 | 75,701.3 | 5.46 | 38.48 | 71.37 | −0.485 | nucl |
| Seita.5G419200 | SiRRB7 | 578 | 64,841.78 | 5.12 | 48.87 | 82.92 | −0.433 | nucl |
| Seita.9G231000 | SiRRB8 | 332 | 38,099.01 | 5.76 | 40.24 | 81.33 | −0.502 | nucl |
| Seita.9G485100 | SiRRB9 | 687 | 73,746.87 | 6.38 | 49.82 | 76.26 | −0.432 | nucl |
| Zm00001d028265 | ZmRRB1 | 700 | 75,325.64 | 6.16 | 49.28 | 77.86 | −0.38 | nucl |
| Zm00001d032784 | ZmRRB2 | 337 | 38,292.12 | 5.32 | 45.25 | 82.43 | −0.465 | nucl |
| Zm00001d042463 | ZmRRB3 | 615 | 69,249.43 | 5.13 | 45.98 | 80.93 | −0.424 | nucl |
| Zm00001d015521 | ZmRRB4 | 631 | 68,637.9 | 6.25 | 37.13 | 80.02 | −0.493 | nucl |
| Zm00001d018380 | ZmRRB5 | 616 | 66,308.81 | 6.13 | 47.92 | 83.57 | −0.25 | nucl |
| Zm00001d012128 | ZmRRB6 | 603 | 66,962.82 | 5.04 | 45.1 | 81.92 | −0.4 | nucl |
| Zm00001d045112 | ZmRRB7 | 669 | 72,502.03 | 5.91 | 45.11 | 81.08 | −0.311 | nucl |
| Zm00001d046755 | ZmRRB8 | 671 | 73,467.82 | 7.18 | 44.91 | 79.57 | −0.406 | nucl |
| Zm00001d048046 | ZmRRB9 | 686 | 74,002.02 | 6.12 | 45.98 | 77.03 | −0.435 | pero |
| TraesCS3A02G391600 | TaRRB1 | 519 | 57,469.68 | 5.3 | 57.46 | 71.75 | −0.501 | nucl |
| TraesCS3B02G423600 | TaRRB2 | 558 | 61,882.04 | 5.46 | 52.54 | 77.03 | −0.417 | nucl |
| TraesCS3D02G384500 | TaRRB3 | 491 | 54,106.03 | 5.57 | 56.22 | 73.65 | −0.47 | nucl |
| TraesCS4A02G063100 | TaRRB4 | 684 | 73,659.79 | 6.2 | 47.16 | 75.28 | −0.436 | nucl |
| TraesCS4B02G240100 | TaRRB5 | 684 | 73,606.65 | 6.16 | 47.1 | 75.41 | −0.434 | nucl |
| TraesCS4D02G239900 | TaRRB6 | 684 | 73,603.69 | 6.16 | 47.52 | 75.15 | −0.443 | nucl |
| TraesCS6A02G146200 | TaRRB7 | 619 | 67,064.32 | 6.11 | 36.97 | 72.6 | −0.606 | nucl |
| TraesCS6A02G359200 | TaRRB8 | 676 | 72,702.61 | 6.17 | 50.36 | 77.35 | −0.322 | chlo |
| TraesCS6B02G174400 | TaRRB9 | 591 | 64,329.17 | 6.02 | 39.71 | 71.12 | −0.609 | nucl |
| TraesCS6B02G392000 | TaRRB10 | 616 | 66,160.07 | 5.91 | 50.9 | 75.55 | −0.348 | nucl |
| TraesCS6D02G135500 | TaRRB11 | 624 | 67,472.72 | 6.11 | 39.16 | 72.8 | −0.61 | nucl |
| TraesCS6D02G342200 | TaRRB12 | 617 | 66,248.1 | 5.87 | 52.72 | 75.27 | −0.359 | nucl |
| TraesCS7A02G146500 | TaRRB13 | 258 | 29,667.3 | 6.76 | 42.28 | 92.52 | −0.443 | cyto |
| TraesCS7A02G146700 | TaRRB14 | 659 | 72,307.75 | 5.84 | 46.41 | 82.29 | −0.341 | nucl |
| TraesCS7A02G146400 | TaRRB15 | 618 | 68,018.19 | 6.52 | 42.19 | 83.79 | −0.332 | nucl |
| TraesCS7B02G049000 | TaRRB16 | 284 | 32,613.36 | 6.73 | 36.72 | 87.11 | −0.582 | nucl |
| TraesCS7D02G148000 | TaRRB17 | 601 | 66,309.09 | 5.81 | 42.68 | 82.95 | −0.363 | nucl |
| TraesCS7D02G148200 | TaRRB18 | 659 | 72,017.68 | 5.92 | 49.59 | 84.07 | −0.311 | nucl |
| Seq_1 | Seq_2 | Ka | Ks | Ka/Ks | Data (MYA) |
|---|---|---|---|---|---|
| OsRRB1 | PhRRB5 | 3.4173 | 2.6949 | 1.2681 | 89.83 |
| OsRRB2 | PhRRB1 | 0.1274 | 0.5719 | 0.2227 | 19.06 |
| OsRRB3 | PhRRB2 | 0.1539 | 0.6039 | 0.2548 | 20.13 |
| OsRRB3 | PhRRB3 | 0.231 | 0.8917 | 0.259 | 29.72 |
| OsRRB4 | PhRRB7 | 0.0883 | 0.553 | 0.1598 | 18.43 |
| OsRRB5 | PhRRB2 | 0.2535 | 1.02 | 0.2485 | 34.00 |
| OsRRB5 | PhRRB3 | 0.1416 | 0.6974 | 0.2031 | 23.25 |
| OsRRB6 | PhRRB1 | 0.3996 | 1.2841 | 0.3112 | 42.80 |
| OsRRB1 | SbRRB3 | 0.1119 | 0.5629 | 0.1989 | 18.76 |
| OsRRB2 | SbRRB4 | 0.1275 | 0.6276 | 0.2031 | 20.92 |
| OsRRB2 | SbRRB11 | 0.5467 | 1.4756 | 0.3705 | 49.19 |
| OsRRB3 | SbRRB5 | 0.1599 | 0.6731 | 0.2375 | 22.44 |
| OsRRB3 | SbRRB8 | 0.2332 | 0.8747 | 0.2666 | 29.16 |
| OsRRB4 | SbRRB1 | 0.0889 | 0.6128 | 0.145 | 20.43 |
| OsRRB5 | SbRRB5 | 0.2487 | 1.093 | 0.2275 | 36.43 |
| OsRRB5 | SbRRB8 | 0.1519 | 0.7098 | 0.2141 | 23.66 |
| OsRRB6 | SbRRB4 | 0.4002 | 1.117 | 0.3583 | 37.23 |
| OsRRB6 | SbRRB11 | 0.5331 | 1.2526 | 0.4256 | 41.75 |
| OsRRB1 | SiRRB7 | 0.1047 | 0.7002 | 0.1496 | 23.34 |
| OsRRB2 | SiRRB1 | 0.1216 | 0.6481 | 0.1877 | 21.60 |
| OsRRB3 | SiRRB2 | 0.1538 | 0.5902 | 0.2605 | 19.67 |
| OsRRB3 | SiRRB3 | 0.2397 | 0.9709 | 0.2468 | 32.36 |
| OsRRB4 | SiRRB9 | 0.0955 | 0.5807 | 0.1644 | 19.36 |
| OsRRB5 | SiRRB2 | 0.2468 | 0.9818 | 0.2514 | 32.73 |
| OsRRB5 | SiRRB3 | 0.1477 | 0.6568 | 0.225 | 21.89 |
| OsRRB6 | SiRRB1 | 0.4103 | 1.3571 | 0.3023 | 45.24 |
| OsRRB1 | ZmRRB3 | 0.1252 | 0.5894 | 0.2124 | 19.65 |
| OsRRB1 | ZmRRB6 | 0.1177 | 0.5639 | 0.2088 | 18.80 |
| OsRRB2 | ZmRRB4 | 0.1255 | 0.681 | 0.1843 | 22.70 |
| OsRRB3 | ZmRRB5 | 0.1815 | 0.6716 | 0.2702 | 22.39 |
| OsRRB3 | ZmRRB7 | 0.247 | 1.1929 | 0.2071 | 39.76 |
| OsRRB4 | ZmRRB1 | 0.0971 | 0.6635 | 0.1463 | 22.12 |
| OsRRB4 | ZmRRB9 | 0.1032 | 0.639 | 0.1615 | 21.30 |
| OsRRB5 | ZmRRB5 | 0.2794 | 1.1734 | 0.2381 | 39.11 |
| OsRRB5 | ZmRRB7 | 0.1647 | 0.9428 | 0.1747 | 31.43 |
| OsRRB6 | ZmRRB4 | 0.4282 | 1.2706 | 0.337 | 42.35 |
| OsRRB1 | TaRRB2 | 0.1006 | 0.6258 | 0.1607 | 20.86 |
| OsRRB4 | TaRRB4 | 0.0777 | 0.4441 | 0.1749 | 14.80 |
| OsRRB4 | TaRRB5 | 0.082 | 0.4541 | 0.1805 | 15.14 |
| OsRRB4 | TaRRB6 | 0.0812 | 0.4712 | 0.1723 | 15.71 |
| OsRRB3 | TaRRB17 | 0.2508 | 1.249 | 0.2008 | 41.63 |
| OsRRB5 | TaRRB17 | 0.1651 | 0.8753 | 0.1887 | 29.18 |
| OsRRB3 | TaRRB8 | 0.1297 | 0.55 | 0.2359 | 18.33 |
| OsRRB5 | TaRRB8 | 0.2573 | 1.0863 | 0.2369 | 36.21 |
| OsRRB1 | TaRRB1 | 0.11 | 0.6795 | 0.1619 | 22.65 |
| OsRRB3 | TaRRB15 | 0.2403 | 1.1425 | 0.2103 | 38.08 |
| OsRRB5 | TaRRB15 | 0.1785 | 0.8258 | 0.2161 | 27.53 |
| OsRRB3 | TaRRB16 | 0.1448 | 1.4261 | 0.1015 | 47.54 |
| OsRRB5 | TaRRB16 | 0.1133 | 1.0021 | 0.113 | 33.40 |
| OsRRB2 | TaRRB9 | 0.123 | 0.6119 | 0.2009 | 20.40 |
| OsRRB6 | TaRRB9 | 0.4317 | 1.4272 | 0.3025 | 47.57 |
| OsRRB3 | TaRRB10 | 0.1363 | 0.6138 | 0.222 | 20.46 |
| OsRRB5 | TaRRB10 | 0.2723 | 1.2458 | 0.2185 | 41.53 |
| OsRRB3 | TaRRB12 | 0.1309 | 0.588 | 0.2226 | 19.60 |
| OsRRB5 | TaRRB12 | 0.2671 | 1.1259 | 0.2372 | 37.53 |
| Group | N | dN/dS (ω) Under M0 | 2ΔInL, M3 vs. M0 | 2ΔInL, M8 vs. M7 | 2ΔInL, M8 vs. M8a | Parameter Estimates Under M8 | Positively Selected Sites |
|---|---|---|---|---|---|---|---|
| OGC1 | 12 | 0.4033 | 199.6352 ** | 1.0967 | −2.2265 | p1 = 0.0000, ω = 1.0000 β (p = 0.2460, q = 1.0868) | NAN |
| OGC2 | 8 | 0.2076 | 62.7116 ** | −0.0001 | 0.7052 | p1 = 0.0000, ω = 1.0000 β (p = 0.3902, q = 1.2106) | NAN |
| OGC3 | 8 | 0.2758 | 111.4799 ** | −0.0022 | 0.2532 | p1 = 0.0000, ω = 2.6422 β (p = 0.4916, q = 1.0399) | NAN |
| OGC4 | 11 | 0.1082 | 45.3988 ** | −0.0006 | 2.4848 | p1 = 0.0000, ω = 1.0000 β (p = 0.1741, q = 1.0287) | NAN |
| OGC5 | 8 | 0.2206 | 69.5820 ** | 0.8325 | 0.0546 | p1 = 0.0816, ω = 1.0000 β (p = 0.4221, q = 1.7059) | NAN |
| OGC6 | 9 | 0.2023 | 96.9320 ** | −0.0001 | 1.0639 | p1 = 0.0000, ω = 1.0000 β (p = 0.2726, q = 0.8832) | NAN |
| OGC7 | 4 | 0.2902 | 29.8178 ** | −0.0002 | 7.8491 | p1 = 0.0044, ω = 998.9998 β (p = 0.3026, q = 0.6254) | NAN |
Disclaimer/Publisher’s Note: The statements, opinions and data contained in all publications are solely those of the individual author(s) and contributor(s) and not of MDPI and/or the editor(s). MDPI and/or the editor(s) disclaim responsibility for any injury to people or property resulting from any ideas, methods, instructions or products referred to in the content. |
© 2025 by the authors. Licensee MDPI, Basel, Switzerland. This article is an open access article distributed under the terms and conditions of the Creative Commons Attribution (CC BY) license (https://creativecommons.org/licenses/by/4.0/).
Share and Cite
Chen, R.; Huang, Q.; Xu, Y.; Wang, Z.; Li, N.; Lu, Y.; Tao, T.; Hua, Y.; Wang, G.; Wang, S.; et al. Comparative Genomic Analysis of the Poaceae Cytokinin Response Regulator RRB Gene Family and Functional Characterization of OsRRB5 in Drought Stress Tolerance in Rice. Int. J. Mol. Sci. 2025, 26, 1954. https://doi.org/10.3390/ijms26051954
Chen R, Huang Q, Xu Y, Wang Z, Li N, Lu Y, Tao T, Hua Y, Wang G, Wang S, et al. Comparative Genomic Analysis of the Poaceae Cytokinin Response Regulator RRB Gene Family and Functional Characterization of OsRRB5 in Drought Stress Tolerance in Rice. International Journal of Molecular Sciences. 2025; 26(5):1954. https://doi.org/10.3390/ijms26051954
Chicago/Turabian StyleChen, Rujia, Qianfeng Huang, Yanan Xu, Zhichao Wang, Nian Li, Yue Lu, Tianyun Tao, Yu Hua, Gaobo Wang, Shuting Wang, and et al. 2025. "Comparative Genomic Analysis of the Poaceae Cytokinin Response Regulator RRB Gene Family and Functional Characterization of OsRRB5 in Drought Stress Tolerance in Rice" International Journal of Molecular Sciences 26, no. 5: 1954. https://doi.org/10.3390/ijms26051954
APA StyleChen, R., Huang, Q., Xu, Y., Wang, Z., Li, N., Lu, Y., Tao, T., Hua, Y., Wang, G., Wang, S., Wang, H., Zhou, Y., Xu, Y., Li, P., Xu, C., & Yang, Z. (2025). Comparative Genomic Analysis of the Poaceae Cytokinin Response Regulator RRB Gene Family and Functional Characterization of OsRRB5 in Drought Stress Tolerance in Rice. International Journal of Molecular Sciences, 26(5), 1954. https://doi.org/10.3390/ijms26051954

