Anti-Cancer and Pro-Immune Effects of Lauric Acid on Colorectal Cancer Cells
Abstract
1. Introduction
2. Results
2.1. LAA Inhibits CRC Cell Proliferation
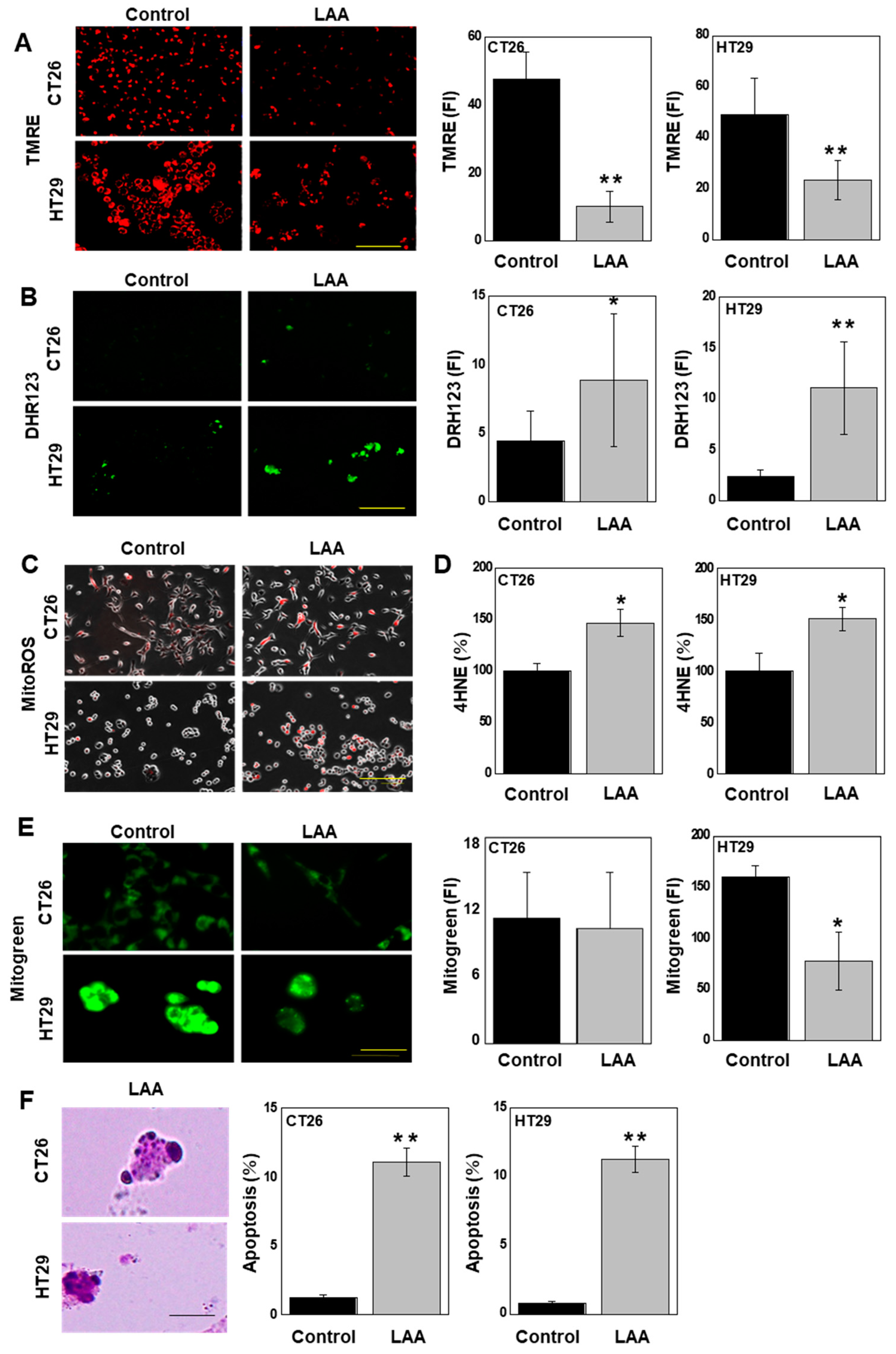
2.2. LAA Decreases Mitochondrial Function
2.3. LAA Suppresses Energy Metabolism in CRC Cells
2.4. LAA Induces Changes in Stemness in CRC Cells
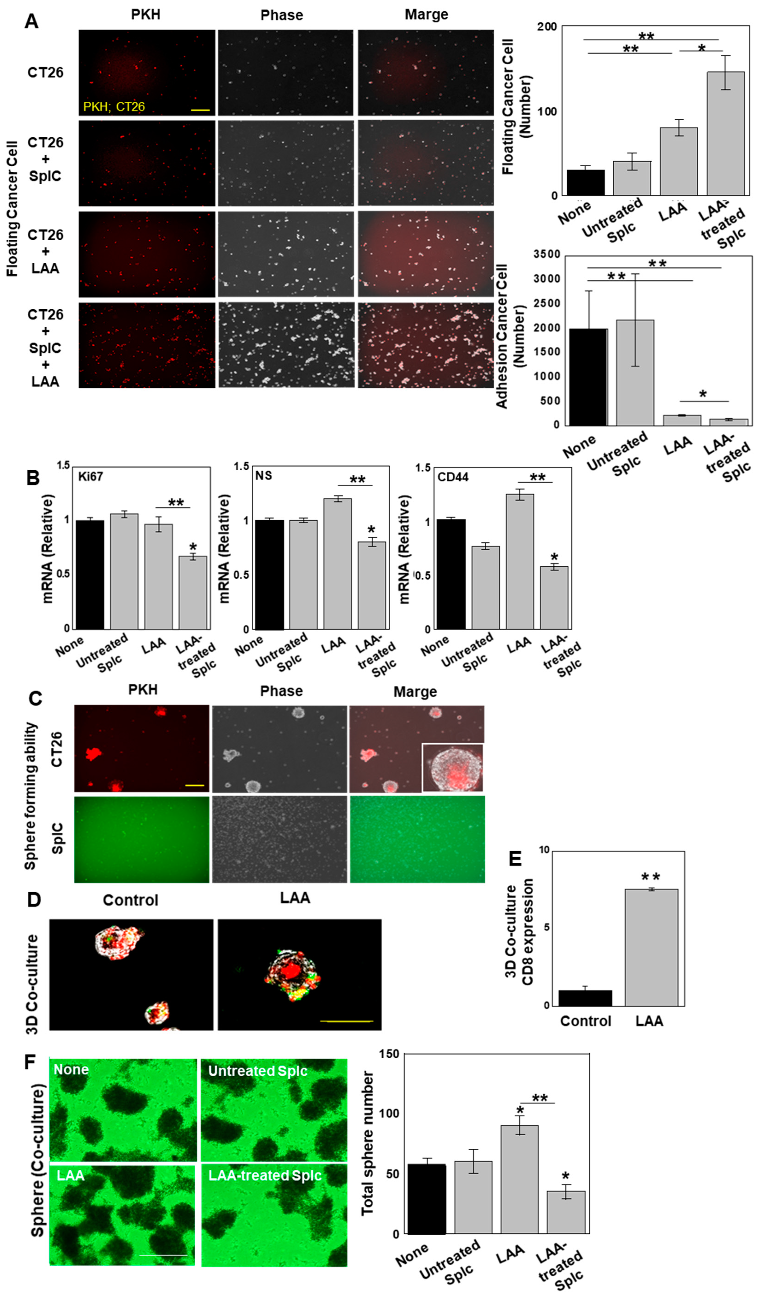
2.5. LAA Inhibits Peritoneal Dissemination in Mouse Colon Cancer
2.6. LAA Effects on CD8+ T Cells in SplCs
2.7. Effects of LAA on Antitumor Cytotoxicity in SplCs
3. Discussion
4. Materials and Methods
4.1. Cell Lines and Reagents
4.2. Fluorescent Labeling of LAA
4.3. MTS [3-(4,5-Dimethylthiazol-2-yl)-5-(3-carboxymethoxyphenyl)-2-(4-sulfophenyl)-2H-tetrazolium] Assay
4.4. Mitochondrial Imaging
4.5. Protein Extraction
4.6. Enzyme-Linked Immunosorbent Assay (ELISA) and Fluorometric Assay
4.7. Sphere Assay
4.8. Mitochondrial Stress Test (Seahorse Assay)
4.9. Animals
4.10. RT-PCR
4.11. Spleen Cell Isolation
4.12. Cell Surface Labeling
4.13. Statistical Analysis
5. Conclusions
Author Contributions
Funding
Institutional Review Board Statement
Informed Consent Statement
Data Availability Statement
Acknowledgments
Conflicts of Interest
Abbreviation
| LAA | lauric acid |
| CRC | colorectal cancer |
| ROS | reactive oxygen species |
| OXPHOS | oxidative phosphorylation |
| LCFA | long-chain fatty acid |
| MCFA | medium-chain fatty acid |
| TMRE | tetramethylrhodamine ethyl ester |
| DHR123 | dihydrorhodamine 123 |
| 4HNE | 4-hydroxynonenal |
| OCR | oxygen consumption rate |
| LGR5 | leucine-rich repeat-containing G-protein coupled receptor 5 |
| RT-PCR | reverse transcription-polymerase chain reaction |
| ConA | concanavalin A |
| TNF | tumor necrosis factor |
| IFN | interderon |
| MCAD | medium-chain acyl-CoA dehydrogenase |
| PGC-1α | peroxisome proliferator-activated receptor gamma coactivator-1α |
| NS | nucleostemin |
| ETC | electron transport chain |
| SplC | spleen cell |
| TME | tumor microenvironment |
References
- Arnold, M.; Sierra, M.S.; Laversanne, M.; Soerjomataram, I.; Jemal, A.; Bray, F. Global patterns and trends in colorectal cancer incidence and mortality. Gut 2017, 66, 683–691. [Google Scholar] [CrossRef] [PubMed]
- Qiu, H.; Cao, S.; Xu, R. Cancer incidence, mortality, and burden in China: A time-trend analysis and comparison with the United States and United Kingdom based on the global epidemiological data released in 2020. Cancer Commun. 2021, 41, 1037–1048. [Google Scholar] [CrossRef] [PubMed]
- Morgan, E.; Arnold, M.; Gini, A.; Lorenzoni, V.; Cabasag, C.J.; Laversanne, M.; Vignat, J.; Ferlay, J.; Murphy, N.; Bray, F. Global burden of colorectal cancer in 2020 and 2040: Incidence and mortality estimates from GLOBOCAN. Gut 2023, 72, 338–344. [Google Scholar] [CrossRef]
- Dagogo-Jack, I.; Shaw, A.T. Tumour heterogeneity and resistance to cancer therapies. Nat. Rev. Clin. Oncol. 2018, 15, 81–94. [Google Scholar] [CrossRef]
- Zhou, H.; Liu, Z.; Wang, Y.; Wen, X.; Amador, E.H.; Yuan, L.; Ran, X.; Xiong, L.; Ran, Y.; Chen, W.; et al. Colorectal liver metastasis: Molecular mechanism and interventional therapy. Signal Transduct. Target. Ther. 2022, 7, 70. [Google Scholar] [CrossRef] [PubMed]
- Akgül, Ö.; Çetinkaya, E.; Ersöz, Ş.; Tez, M. Role of surgery in colorectal cancer liver metastases. World J. Gastroenterol. 2014, 20, 6113–6122. [Google Scholar] [CrossRef]
- Khaliq, A.M.; Erdogan, C.; Kurt, Z.; Turgut, S.S.; Grunvald, M.W.; Rand, T.; Khare, S.; Borgia, J.A.; Hayden, D.M.; Pappas, S.G.; et al. Refining colorectal cancer classification and clinical stratification through a single-cell atlas. Genome Biol. 2022, 23, 113. [Google Scholar] [CrossRef]
- Yang, W.; Zheng, H.; Lv, W.; Zhu, Y. Current status and prospect of immunotherapy for colorectal cancer. Int. J. Colorectal Dis. 2023, 38, 266. [Google Scholar] [CrossRef] [PubMed]
- Hainsworth, J.D.; Meric-Bernstam, F.; Swanton, C.; Hurwitz, H.; Spigel, D.R.; Sweeney, C.; Burris, H.; Bose, R.; Yoo, B.; Stein, A.; et al. Targeted Therapy for Advanced Solid Tumors on the Basis of Molecular Profiles: Results From MyPathway, an Open-Label, Phase IIa Multiple Basket Study. J. Clin. Oncol. 2018, 36, 536–542. [Google Scholar] [CrossRef]
- Xu, M.; Zhao, X.; Wen, T.; Qu, X. Unveiling the role of KRAS in tumor immune microenvironment. Biomed. Pharmacother. 2024, 171, 116058. [Google Scholar] [CrossRef] [PubMed]
- Yang, M.; Davis, T.B.; Pflieger, L.; Nebozhyn, M.V.; Loboda, A.; Wang, H.; Schell, M.J.; Thota, R.; Pledger, W.J.; Yeatman, T.J. An integrative gene expression signature analysis identifies CMS4 KRAS-mutated colorectal cancers sensitive to combined MEK and SRC targeted therapy. BMC Cancer 2022, 22, 256. [Google Scholar] [CrossRef] [PubMed]
- Sun, X.; Ye, G.; Mai, Y.; Shu, Y.; Wang, L.; Zhang, J. Parkin exerts the tumor-suppressive effect through targeting mitochondria. Med. Res. Rev. 2023, 43, 855–871. [Google Scholar] [CrossRef]
- Ponzetti, M.; Rucci, N.; Falone, S. RNA methylation and cellular response to oxidative stress-promoting anticancer agents. Cell Cycle 2023, 22, 870–905. [Google Scholar] [CrossRef] [PubMed]
- Nair, S.; Li, W.; Kong, A.N. Natural dietary anti-cancer chemopreventive compounds: Redox-mediated differential signaling mechanisms in cytoprotection of normal cells versus cytotoxicity in tumor cells. Acta Pharmacol. Sin. 2007, 28, 459–472. [Google Scholar] [CrossRef]
- Zhang, L.X.; Li, C.X.; Kakar, M.U.; Khan, M.S.; Wu, P.F.; Amir, R.M.; Dai, D.F.; Naveed, M.; Li, Q.Y.; Saeed, M.; et al. Resveratrol (RV): A pharmacological review and call for further research. Biomed. Pharmacother. 2021, 143, 112164. [Google Scholar] [CrossRef] [PubMed]
- Nishiguch, Y.; Fujiwara-Tani, R.; Nukaga, S.; Nishida, R.; Ikemoto, A.; Sasaki, R.; Mori, S.; Ogata, R.; Kishi, S.; Hojo, Y.; et al. Pterostilbene Induces Apoptosis from Endoplasmic Reticulum Stress Synergistically with Anticancer Drugs That Deposit Iron in Mitochondria. Int. J. Mol. Sci. 2024, 25, 2611. [Google Scholar] [CrossRef]
- Mori, S.; Fujiwara-Tani, R.; Gyoten, M.; Nukaga, S.; Sasaki, R.; Ikemoto, A.; Ogata, R.; Kishi, S.; Fujii, K.; Kuniyasu, H. Berberine Induces Combined Cell Death in Gastrointestinal Cell Lines. Int. J. Mol. Sci. 2023, 24, 6588. [Google Scholar] [CrossRef] [PubMed]
- Hojo, Y.; Kishi, S.; Mori, S.; Fujiwara-Tani, R.; Sasaki, T.; Fujii, K.; Nishiguchi, Y.; Nakashima, C.; Luo, Y.; Shinohara, H.; et al. Sunitinib and Pterostilbene Combination Treatment Exerts Antitumor Effects in Gastric Cancer via Suppression of PDZD8. Int. J. Mol. Sci. 2022, 23, 4002. [Google Scholar] [CrossRef] [PubMed]
- Takagi, T.; Fujiwara-Tani, R.; Mori, S.; Kishi, S.; Nishiguchi, Y.; Sasaki, T.; Ogata, R.; Ikemoto, A.; Sasaki, R.; Ohmori, H.; et al. Lauric Acid Overcomes Hypoxia-Induced Gemcitabine Chemoresistance in Pancreatic Ductal Adenocarcinoma. Int. J. Mol. Sci. 2023, 24, 7506. [Google Scholar] [CrossRef]
- Kadochi, Y.; Mori, S.; Fujiwara-Tani, R.; Luo, Y.; Nishiguchi, Y.; Kishi, S.; Fujii, K.; Ohmori, H.; Kuniyasu, H. Remodeling of energy metabolism by a ketone body and medium-chain fatty acid suppressed the proliferation of CT26 mouse colon cancer cells. Oncol. Lett. 2017, 14, 673–680. [Google Scholar] [CrossRef]
- Fauser, J.K.; Matthews, G.M.; Cummins, A.G.; Howarth, G.S. Induction of apoptosis by the medium-chain length fatty acid lauric acid in colon cancer cells due to induction of oxidative stress. Chemotherapy 2013, 59, 214–224. [Google Scholar] [CrossRef]
- Huang, Q.; Feng, D.; Liu, K.; Wang, P.; Xiao, H.; Wang, Y.; Zhang, S.; Liu, Z. A medium-chain fatty acid receptor Gpr84 in zebrafish: Expression pattern and roles in immune regulation. Dev. Comp. Immunol. 2014, 45, 252–258. [Google Scholar] [CrossRef]
- Grimble, R.F. Immunonutrition. Curr. Opin. Gastroenterol. 2005, 21, 216–222. [Google Scholar] [CrossRef] [PubMed]
- Wallace, T.C. Health Effects of Coconut Oil-A Narrative Review of Current Evidence. J. Am. Coll. Nutr. 2019, 38, 97–107. [Google Scholar] [CrossRef] [PubMed]
- Sandhya, S.; Talukdar, J.; Gogoi, G.; Dey, K.S.; Das, B.; Baishya, D. Impact of coconut kernel extract on carcinogen-induced skin cancer model: Oxidative stress, C-MYC proto-oncogene and tumor formation. Heliyon 2024, 10, e29385. [Google Scholar] [CrossRef]
- Verma, P.; Naik, S.; Nanda, P.; Banerjee, S.; Ghosh, A. In Vitro Anticancer Activity of Virgin Coconut Oil and its Fractions in Liver and Oral Cancer Cells. Anticancer Agents Med. Chem. 2019, 19, 2223–2230. [Google Scholar] [CrossRef] [PubMed]
- Sheela, D.L.; Narayanankutty, A.; Nazeem, P.A.; Raghavamenon, A.C.; Muthangaparambil, S.R. Lauric acid induce cell death in colon cancer cells mediated by the epidermal growth factor receptor downregulation: An in silico and in vitro study. Hum. Exp. Toxicol. 2019, 38, 753–761. [Google Scholar] [CrossRef]
- Weng, W.H.; Leung, W.H.; Pang, Y.J.; Hsu, H.H. Lauric acid can improve the sensitization of Cetuximab in KRAS/BRAF mutated colorectal cancer cells by retrievable microRNA-378 expression. Oncol. Rep. 2016, 35, 107–116. [Google Scholar] [CrossRef] [PubMed]
- Verma, P.; Ghosh, A.; Ray, M.; Sarkar, S. Lauric Acid Modulates Cancer-Associated microRNA Expression and Inhibits the Growth of the Cancer Cell. Anticancer Agents Med. Chem. 2020, 20, 834–844. [Google Scholar] [CrossRef]
- Ramya, V.; Shyam, K.P.; Angelmary, A.; Kadalmani, B. Lauric acid epigenetically regulates lncRNA HOTAIR by remodeling chromatin H3K4 tri-methylation and modulates glucose transport in SH-SY5Y human neuroblastoma cells: Lipid switch in macrophage activation. Biochim. Biophys. Acta Mol. Cell Biol. Lipids 2024, 1869, 159429. [Google Scholar] [CrossRef] [PubMed]
- Mori, T.; Ohmori, H.; Luo, Y.; Mori, S.; Miyagawa, Y.; Nukaga, S.; Goto, K.; Fujiwara-Tani, R.; Kishi, S.; Sasaki, T.; et al. Giving combined medium-chain fatty acids and glucose protects against cancer-associated skeletal muscle atrophy. Cancer Sci. 2019, 110, 3391–3399. [Google Scholar] [CrossRef]
- Nukaga, S.; Mori, T.; Miyagawa, Y.; Fujiwara-Tani, R.; Sasaki, T.; Fujii, K.; Mori, S.; Goto, K.; Kishi, S.; Nakashima, C.; et al. Combined administration of lauric acid and glucose improved cancer-derived cardiac atrophy in a mouse cachexia model. Cancer Sci. 2020, 111, 4605–4615. [Google Scholar] [CrossRef]
- Fujiwara-Tani, R.; Luo, Y.; Ogata, R.; Fujii, K.; Sasaki, T.; Sasaki, R.; Nishiguchi, Y.; Mori, S.; Ohmori, H.; Kuniyasu, H. Energy Metabolism and Stemness and the Role of Lauric Acid in Reversing 5-Fluorouracil Resistance in Colorectal Cancer Cells. Int. J. Mol. Sci. 2025, 26, 664. [Google Scholar] [CrossRef]
- Palacios, M.G.; Bronikowski, A.M. Immune variation during pregnancy suggests immune component-specific costs of reproduction in a viviparous snake with disparate life-history strategies. J. Exp. Zool. A Ecol. Integr. Physiol. 2017, 327, 513–522. [Google Scholar] [CrossRef]
- van der Bliek, A.M.; Sedensky, M.M.; Morgan, P.G. Cell Biology of the Mitochondrion. Genetics 2017, 207, 843–871. [Google Scholar] [CrossRef]
- Liu, B.H.; Xu, C.Z.; Liu, Y.; Lu, Z.L.; Fu, T.L.; Li, G.R.; Deng, Y.; Luo, G.Q.; Ding, S.; Li, N.; et al. Mitochondrial quality control in human health and disease. Mil. Med. Res. 2024, 11, 32. [Google Scholar] [CrossRef]
- Brandon, M.; Baldi, P.; Wallace, D.C. Mitochondrial mutations in cancer. Oncogene 2006, 25, 4647–4662. [Google Scholar] [CrossRef] [PubMed]
- Caudron-Herger, M.; Diederichs, S. Mitochondrial mutations in human cancer: Curation of translation. RNA Biol. 2018, 15, 62–69. [Google Scholar] [CrossRef]
- Lee, Y.K.; Jee, B.A.; Kwon, S.M.; Yoon, Y.S.; Xu, W.G.; Wang, H.J.; Wang, X.W.; Thorgeirsson, S.S.; Lee, J.S.; Woo, H.G.; et al. Identification of a mitochondrial defect gene signature reveals NUPR1 as a key regulator of liver cancer progression. Hepatology 2015, 62, 1174–1189. [Google Scholar] [CrossRef] [PubMed]
- Sabharwal, S.S.; Schumacker, P.T. Mitochondrial ROS in cancer: Initiators, amplifiers or an Achilles’ heel? Nat. Rev. Cancer 2014, 14, 709–721. [Google Scholar] [CrossRef]
- Papamandjaris, A.A.; MacDougall, D.E.; Jones, P.J. Medium chain fatty acid metabolism and energy expenditure: Obesity treatment implications. Life Sci. 1998, 62, 1203–1215. [Google Scholar] [CrossRef]
- Metges, C.C.; Wolfram, G. Medium- and long-chain triglycerides labeled with 13C: A comparison of oxidation after oral or parenteral administration in humans. J. Nutr. 1991, 121, 31–36. [Google Scholar] [CrossRef]
- Miyagawa, Y.; Mori, T.; Goto, K.; Kawahara, I.; Fujiwara-Tani, R.; Kishi, S.; Sasaki, T.; Fujii, K.; Ohmori, H.; Kuniyasu, H. Intake of medium-chain fatty acids induces myocardial oxidative stress and atrophy. Lipids Health Dis. 2018, 17, 258. [Google Scholar] [CrossRef] [PubMed]
- Palikaras, K.; Lionaki, E.; Tavernarakis, N. Mechanisms of mitophagy in cellular homeostasis, physiology and pathology. Nat. Cell Biol. 2018, 20, 1013–1022. [Google Scholar] [CrossRef] [PubMed]
- Jornayvaz, F.R.; Shulman, G.I. Regulation of mitochondrial biogenesis. Essays Biochem. 2010, 47, 69–84. [Google Scholar] [CrossRef]
- Sancho, P.; Burgos-Ramos, E.; Tavera, A.; Bou Kheir, T.; Jagust, P.; Schoenhals, M.; Barneda, D.; Sellers, K.; Campos-Olivas, R.; Graña, O.; et al. MYC/PGC-1α Balance Determines the Metabolic Phenotype and Plasticity of Pancreatic Cancer Stem Cells. Cell Metab. 2015, 22, 590–605. [Google Scholar] [CrossRef]
- Janiszewska, M.; Suvà, M.L.; Riggi, N.; Houtkooper, R.H.; Auwerx, J.; Clément-Schatlo, V.; Radovanovic, I.; Rheinbay, E.; Provero, P.; Stamenkovic, I. Imp2 controls oxidative phosphorylation and is crucial for preserving glioblastoma cancer stem cells. Genes Dev. 2012, 26, 1926–1944. [Google Scholar] [CrossRef]
- Katajisto, P.; Döhla, J.; Chaffer, C.L.; Pentinmikko, N.; Marjanovic, N.; Iqbal, S.; Zoncu, R.; Chen, W.; Weinberg, R.A.; Sabatini, D.M. Stem cells. Asymmetric apportioning of aged mitochondria between daughter cells is required for stemness. Science 2015, 348, 340–343. [Google Scholar] [CrossRef] [PubMed]
- Jass, J.R. Lymphocytic infiltration and survival in rectal cancer. J. Clin. Pathol. 1986, 39, 585–589. [Google Scholar] [CrossRef]
- Taube, J.M.; Anders, R.A.; Young, G.D.; Xu, H.; Sharma, R.; McMiller, T.L.; Chen, S.; Klein, A.P.; Pardoll, D.M.; Topalian, S.L.; et al. Colocalization of inflammatory response with B7-h1 expression in human melanocytic lesions supports an adaptive resistance mechanism of immune escape. Sci. Transl. Med. 2012, 4, 127ra137. [Google Scholar] [CrossRef]
- Fekete, T.; Bencze, D.; Szabo, A.; Csoma, E.; Biro, T.; Bacsi, A.; Pazmandi, K. Regulatory NLRs Control the RLR-Mediated Type I Interferon and Inflammatory Responses in Human Dendritic Cells. Front. Immunol. 2018, 9, 2314. [Google Scholar] [CrossRef]
- Nian, Y.; Iske, J.; Maenosono, R.; Minami, K.; Heinbokel, T.; Quante, M.; Liu, Y.; Azuma, H.; Yang, J.; Abdi, R.; et al. Targeting age-specific changes in CD4(+) T cell metabolism ameliorates alloimmune responses and prolongs graft survival. Aging Cell 2021, 20, e13299. [Google Scholar] [CrossRef]
- Chávez, M.D.; Tse, H.M. Targeting Mitochondrial-Derived Reactive Oxygen Species in T Cell-Mediated Autoimmune Diseases. Front. Immunol. 2021, 12, 703972. [Google Scholar] [CrossRef] [PubMed]
- Doedens, A.L.; Phan, A.T.; Stradner, M.H.; Fujimoto, J.K.; Nguyen, J.V.; Yang, E.; Johnson, R.S.; Goldrath, A.W. Hypoxia-inducible factors enhance the effector responses of CD8(+) T cells to persistent antigen. Nat. Immunol. 2013, 14, 1173–1182. [Google Scholar] [CrossRef] [PubMed]
- Reina-Campos, M.; Scharping, N.E.; Goldrath, A.W. CD8(+) T cell metabolism in infection and cancer. Nat. Rev. Immunol. 2021, 21, 718–738. [Google Scholar] [CrossRef]
- Scharping, N.E.; Rivadeneira, D.B.; Menk, A.V.; Vignali, P.D.A.; Ford, B.R.; Rittenhouse, N.L.; Peralta, R.; Wang, Y.; DePeaux, K.; Poholek, A.C.; et al. Mitochondrial stress induced by continuous stimulation under hypoxia rapidly drives T cell exhaustion. Nat. Immunol. 2021, 22, 205–215. [Google Scholar] [CrossRef]
- Chowdhury, P.S.; Chamoto, K.; Kumar, A.; Honjo, T. PPAR-Induced Fatty Acid Oxidation in T Cells Increases the Number of Tumor-Reactive CD8(+) T Cells and Facilitates Anti-PD-1 Therapy. Cancer Immunol. Res. 2018, 6, 1375–1387. [Google Scholar] [CrossRef] [PubMed]
- Gabriel, S.S.; Tsui, C.; Chisanga, D.; Weber, F.; Llano-León, M.; Gubser, P.M.; Bartholin, L.; Souza-Fonseca-Guimaraes, F.; Huntington, N.D.; Shi, W.; et al. Transforming growth factor-β-regulated mTOR activity preserves cellular metabolism to maintain long-term T cell responses in chronic infection. Immunity 2021, 54, 1698–1714.E5. [Google Scholar] [CrossRef] [PubMed]
- Krauss, S.; Buttgereit, F.; Brand, M.D. Effects of the mitogen concanavalin A on pathways of thymocyte energy metabolism. Biochim. Biophys. Acta 1999, 1412, 129–138. [Google Scholar] [CrossRef]
- Blackburn, S.D.; Crawford, A.; Shin, H.; Polley, A.; Freeman, G.J.; Wherry, E.J. Tissue-specific differences in PD-1 and PD-L1 expression during chronic viral infection: Implications for CD8 T-cell exhaustion. J. Virol. 2010, 84, 2078–2089. [Google Scholar] [CrossRef]
- LeBleu, V.S.; O’Connell, J.T.; Gonzalez Herrera, K.N.; Wikman, H.; Pantel, K.; Haigis, M.C.; de Carvalho, F.M.; Damascena, A.; Domingos Chinen, L.T.; Rocha, R.M.; et al. PGC-1α mediates mitochondrial biogenesis and oxidative phosphorylation in cancer cells to promote metastasis. Nat. Cell Biol. 2014, 16, 992–1003. [Google Scholar] [CrossRef]
- Dumauthioz, N.; Tschumi, B.; Wenes, M.; Marti, B.; Wang, H.; Franco, F.; Li, W.; Lopez-Mejia, I.C.; Fajas, L.; Ho, P.C.; et al. Enforced PGC-1α expression promotes CD8 T cell fitness, memory formation and antitumor immunity. Cell. Mol. Immunol. 2021, 18, 1761–1771. [Google Scholar] [CrossRef]
- Pearce, E.L.; Walsh, M.C.; Cejas, P.J.; Harms, G.M.; Shen, H.; Wang, L.S.; Jones, R.G.; Choi, Y. Enhancing CD8 T-cell memory by modulating fatty acid metabolism. Nature 2009, 460, 103–107. [Google Scholar] [CrossRef]
- Zhang, H.; Tang, K.; Ma, J.; Zhou, L.; Liu, J.; Zeng, L.; Zhu, L.; Xu, P.; Chen, J.; Wei, K.; et al. Ketogenesis-generated β-hydroxybutyrate is an epigenetic regulator of CD8(+) T-cell memory development. Nat. Cell. Biol. 2020, 22, 18–25. [Google Scholar] [CrossRef]
- Seaton, T.B.; Welle, S.L.; Warenko, M.K.; Campbell, R.G. Thermic effect of medium-chain and long-chain triglycerides in man. Am. J. Clin. Nutr. 1986, 44, 630–634. [Google Scholar] [CrossRef] [PubMed]
- Jia, L.; Gao, Y.; Zhou, T.; Zhao, X.L.; Hu, H.Y.; Chen, D.W.; Qiao, M.X. Enhanced response to PD-L1 silencing by modulation of TME via balancing glucose metabolism and robust co-delivery of siRNA/Resveratrol with dual-responsive polyplexes. Biomaterials 2021, 271, 120711. [Google Scholar] [CrossRef] [PubMed]
- Stanley, W.C. Myocardial lactate metabolism during exercise. Med. Sci. Sports Exerc. 1991, 23, 920–924. [Google Scholar] [CrossRef]
- de Alteriis, E.; Cartenì, F.; Parascandola, P.; Serpa, J.; Mazzoleni, S. Revisiting the Crabtree/Warburg effect in a dynamic perspective: A fitness advantage against sugar-induced cell death. Cell Cycle 2018, 17, 688–701. [Google Scholar] [CrossRef]
- Kuniyasu, H.; Oue, N.; Wakikawa, A.; Shigeishi, H.; Matsutani, N.; Kuraoka, K.; Ito, R.; Yokozaki, H.; Yasui, W. Expression of receptors for advanced glycation end-products (RAGE) is closely associated with the invasive and metastatic activity of gastric cancer. J. Pathol. 2002, 196, 163–170. [Google Scholar] [CrossRef]
- Li, P.; Zhang, R.; Sun, H.; Chen, L.; Liu, F.; Yao, C.; Du, M.; Jiang, X. PKH26 can transfer to host cells in vitro and vivo. Stem Cells Dev. 2013, 22, 340–344. [Google Scholar] [CrossRef] [PubMed]







| Ingredient | Diets | |
|---|---|---|
| CE-2 | LAA | |
| LAA (%) | - | 2 |
| Moisture (%) | 8.83 | 8.6534 |
| Crude protein (%) | 25.13 | 24.6274 |
| Crude fat (%) | 4.92 | 4.8216 |
| Crude fiber (%) | 4.42 | 4.3316 |
| Crude ash (%) | 6.86 | 6.7228 |
| NFE (%) | 49.84 | 48.8432 |
| Energy (kcal) | 344.2 | 355.316 |
| RT-PCR Primers | ||||
|---|---|---|---|---|
| Gene | Species | ID | Left | Right |
| ACTB | Mouse | NM_007393.5 | AGCCATGTACGTAGCCATCC | CTCTCAGCTGTGGTGGTGAA |
| ACTB | Human | NM_001101.3 | GGACTTCGAGCAAGAGATGG | AGCACTGTGTTGGCGTACAG |
| CD44 | Mouse | M27130.1 | TGGATCCGAATTAGCTGGAC | AGCTTTTTCTTCTGCCCACA |
| CD44 | Human | FJ216964.1 | AAGGTGGAGCAAACACAACC | AGCTTTTTCTTCTGCCCACA |
| CD133 | Mouse | BC028286.1 | GAAAAGTTGCTCTGCGAACC | TCTCAAGCTGAAAAGCAGCA |
| CD133 | Human | BC012089.1 | TTGTGGCAAATCACCAGGTA | TCAGATCTGTGAACGCCTTG |
| LGR5 | Mouse | NM_010195.2 | CATTCACTTTTGGCCGTTTT | AGGGCCAACAGGACACATAG |
| LGR5 | Human | AF061444.1 | CTCTTCCTCAAACCGTCTGC | GATCGGAGGCTAAGCAACTG |
| MCAD | Mouse | NM_000016.6 | AAATCATCCCAGTGGCTGCA | ACATCGCTGGCCCATGTTTA |
| PGC1A | Mouse | BC066868.1 | ATGTGTCGCCTTCTTGCTCT | ATCTACTGCCTGGGGACCTT |
| CMYC | Mouse | AH005318.2 | GCCCAGTGAGGATATCTGGA | ATCGCAGATGAAGCTCTGGT |
| Ki67 | Mouse | X82786.1 | GACAGCTTCCAAAGCTCACC | TGTGTCCTTAGCTGCCTCCT |
| NS | Mouse | BC037996.1 | ATGTGGGGAAAAGCAGTGTC | TGGGGGAGTTACAAGGTGAG |
| ELISA | ||||
| Target | Species | Cat# | Manufacturer | |
| 4HNE | - | ab287803 | Abcam, Waltham, MA, USA | |
| Lactate | - | ab65331 | Abcam, Waltham, MA, USA | |
| Granzyme B | Mouse | #88-8022-88 | Thermo Fisher, Tokyo, Japan | |
| TNF-α | Mouse | #A43658 | Thermo Fisher, Tokyo, Japan | |
| IFN-γ | Mouse | #A100150 | Thermo Fisher, Tokyo, Japan | |
| CD8α | Mouse | PO1731 | RayBiotech, Peachtree Corners, GA, USA | |
Disclaimer/Publisher’s Note: The statements, opinions and data contained in all publications are solely those of the individual author(s) and contributor(s) and not of MDPI and/or the editor(s). MDPI and/or the editor(s) disclaim responsibility for any injury to people or property resulting from any ideas, methods, instructions or products referred to in the content. |
© 2025 by the authors. Licensee MDPI, Basel, Switzerland. This article is an open access article distributed under the terms and conditions of the Creative Commons Attribution (CC BY) license (https://creativecommons.org/licenses/by/4.0/).
Share and Cite
Mori, S.; Fujiwara-Tani, R.; Ogata, R.; Ohmori, H.; Fujii, K.; Luo, Y.; Sasaki, T.; Nishiguchi, Y.; Bhawal, U.K.; Kishi, S.; et al. Anti-Cancer and Pro-Immune Effects of Lauric Acid on Colorectal Cancer Cells. Int. J. Mol. Sci. 2025, 26, 1953. https://doi.org/10.3390/ijms26051953
Mori S, Fujiwara-Tani R, Ogata R, Ohmori H, Fujii K, Luo Y, Sasaki T, Nishiguchi Y, Bhawal UK, Kishi S, et al. Anti-Cancer and Pro-Immune Effects of Lauric Acid on Colorectal Cancer Cells. International Journal of Molecular Sciences. 2025; 26(5):1953. https://doi.org/10.3390/ijms26051953
Chicago/Turabian StyleMori, Shiori, Rina Fujiwara-Tani, Ruiko Ogata, Hitoshi Ohmori, Kiyomu Fujii, Yi Luo, Takamitsu Sasaki, Yukiko Nishiguchi, Ujjal Kumar Bhawal, Shingo Kishi, and et al. 2025. "Anti-Cancer and Pro-Immune Effects of Lauric Acid on Colorectal Cancer Cells" International Journal of Molecular Sciences 26, no. 5: 1953. https://doi.org/10.3390/ijms26051953
APA StyleMori, S., Fujiwara-Tani, R., Ogata, R., Ohmori, H., Fujii, K., Luo, Y., Sasaki, T., Nishiguchi, Y., Bhawal, U. K., Kishi, S., & Kuniyasu, H. (2025). Anti-Cancer and Pro-Immune Effects of Lauric Acid on Colorectal Cancer Cells. International Journal of Molecular Sciences, 26(5), 1953. https://doi.org/10.3390/ijms26051953

