Hesperetin-Enhanced Metformin to Alleviate Cognitive Impairment via Gut–Brain Axis in Type 2 Diabetes Rats
Abstract
1. Introduction
2. Results
2.1. Effect of Combination of Hesperetin and Metformin on Glucose Metabolism in DM Rats
2.2. Effect of Hesperetin Supplementation with Metformin on the Insulin Resistance in DM Rats
2.3. Effect of Combination of Hesperetin and Metformin on Cognitive Impairment in DM Rats
2.4. Effect of Combination of Hesperetin and Metformin on Neuronal Injury in the Hippocampus in DM Rats
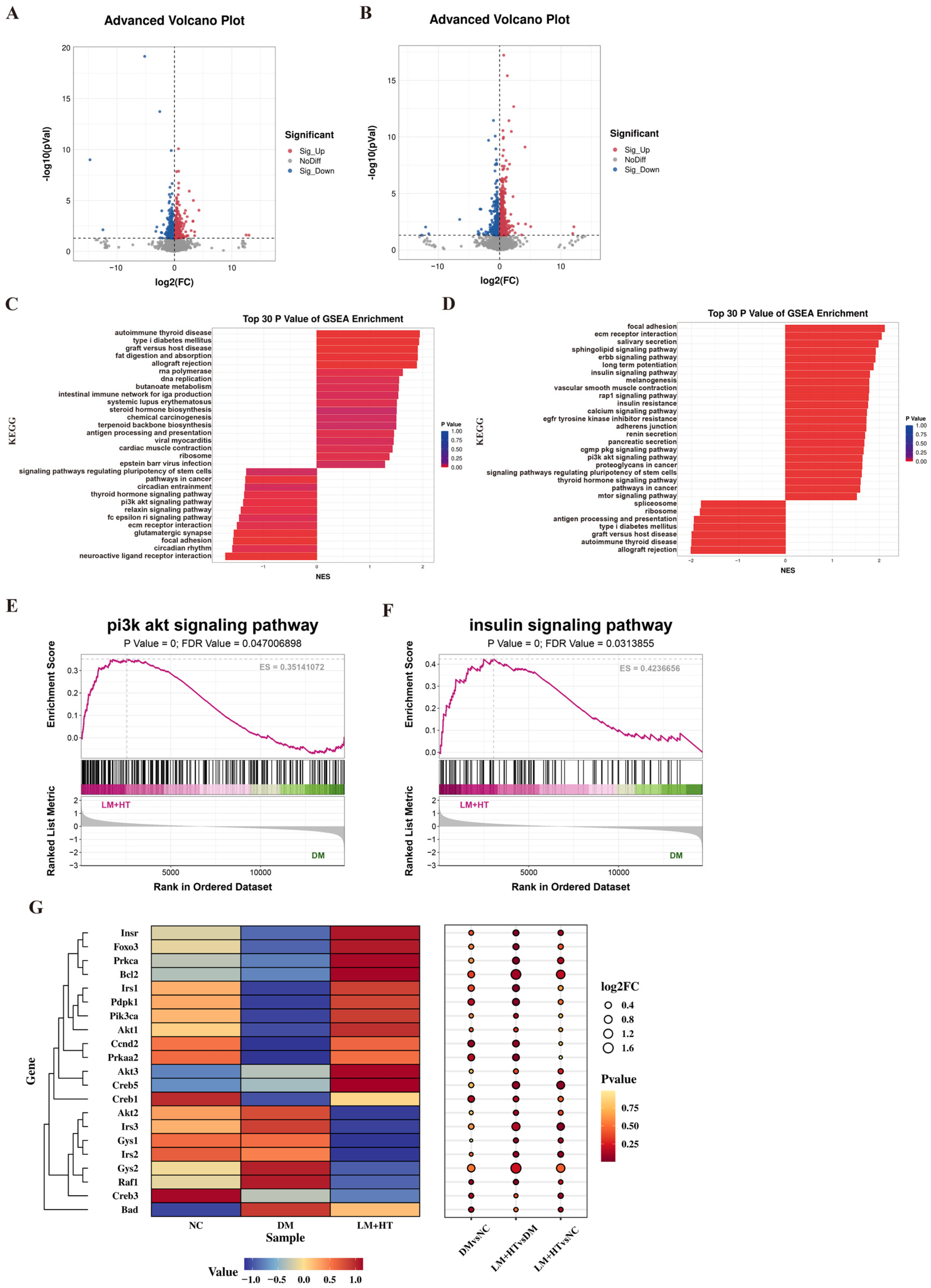
2.5. The Mechanism of the Combination of Hesperetin and Metformin in the Hippocampus in DM Rats
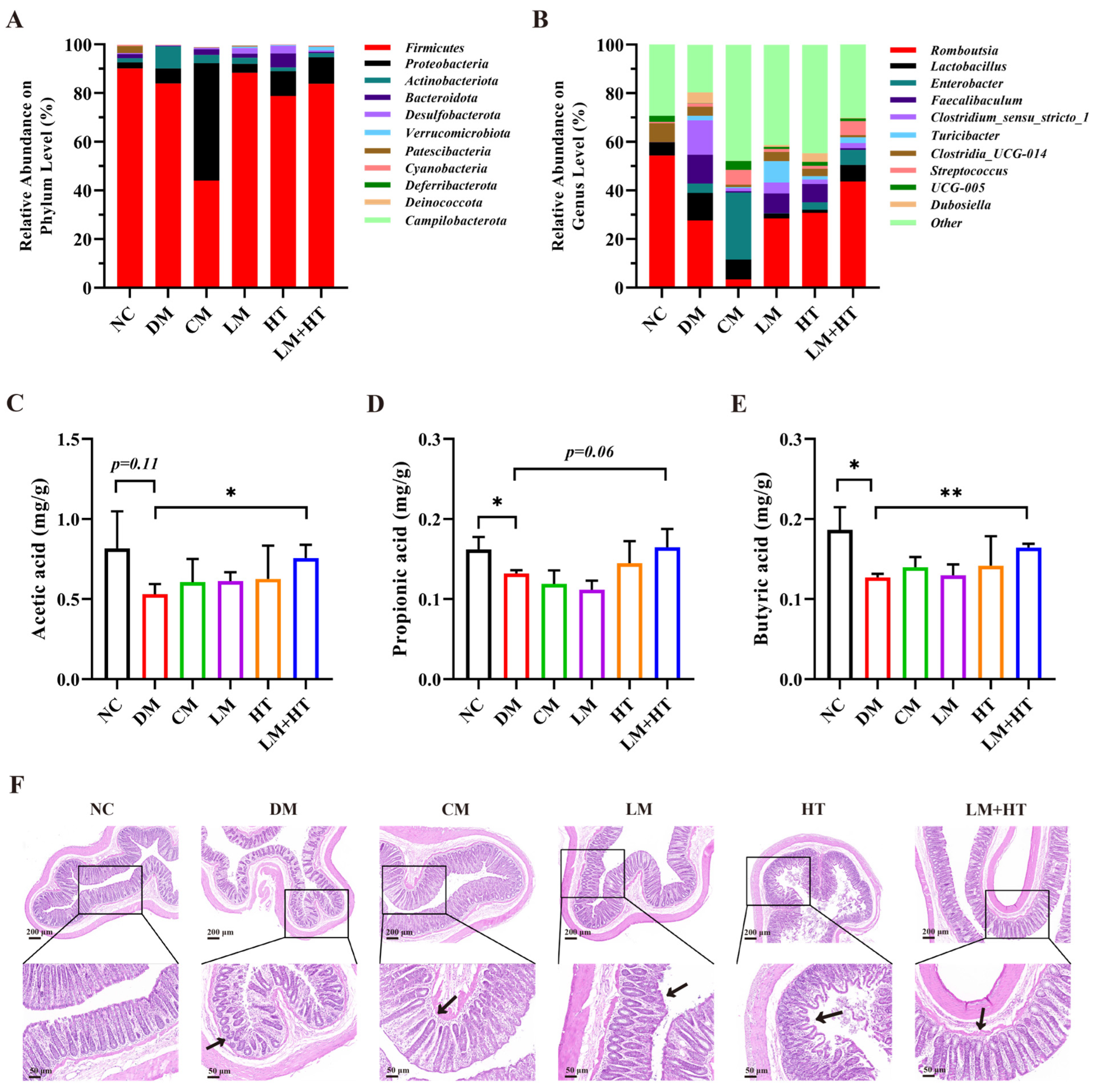
2.6. The Combination of Hesperetin and Metformin Modulated the Gut Microbiota
2.7. Regulation of IRS/AKT/CREB/BDNF Pathway Through SCFA Secreted by Gut Microbiota
3. Discussion
4. Materials and Methods
4.1. Chemicals and Reagents
4.2. Animals and Experimental Treatments
4.3. Morris Water Maze (MWM)
4.4. Oral Glucose Tolerance Tests (OGTTs)
4.5. Insulin Tolerance Tests (ITTs)
4.6. Histopathological Analysis
4.7. Determination of Serum Indicators
4.8. Determination of Insulin In Vivo
4.9. Quantitative Real-Time PCR (qRT-PCR)
4.10. Western Blot
4.11. 16S rRNA Sequencing
4.12. Transcriptome Analysis
4.13. Quantification of SCFAs
4.14. Cell Culture
4.15. Cell Counting Kit-8 (CCK-8) Assay
4.16. Statistical Analysis
5. Conclusions
Supplementary Materials
Author Contributions
Funding
Institutional Review Board Statement
Informed Consent Statement
Data Availability Statement
Conflicts of Interest
Abbreviations
| STZ | Streptozotocin |
| T2DM | Type 2 diabetes mellitus |
| SCFAs | Short-chain fatty acids |
| CREB | Cyclic-AMP response element-binding protein |
| BDNF | Brain-derived neurotrophic factor |
| BACE1 | Beta-site amyloid precursor protein cleaving enzyme 1 |
| AD | Alzheimer’s disease |
| MWM | Morris water maze |
| OGTT | Oral glucose tolerance tests |
| AUC | Area under the curve |
| FBG | Fasting blood glucose |
| PBG | Postprandial blood glucose |
| ITT | Insulin tolerance tests |
| H&E | Hematoxylin–eosin |
| GSP | Glycosylated serum protein |
| HOMA-IR | Homeostasis model assessment of insulin resistance |
| qRT-PCR | Quantitative real-time PCR |
| SDS-PAGE | Sodium dodecyl sulfate-polyacrylamide gel electrophoresis |
| BCA | Bicinchoninic acid |
| PVDF | Polyvinylidene fluoride |
| BSA | Bovine serum albumin |
| IRS | Insulin receptor substrates |
| PI3K | Phosphatidylinositol 3-kinase |
| AKT | Protein kinase B |
| APP | Amyloid precursor protein |
| PCR | Polymerase chain reaction |
| GC | Gas chromatography |
| CON | Control group |
| MG | Methylglyoxal |
| NaB | Sodium butyrate |
| NC | Normal diet control |
| DM | Diabetes mellitus |
| CM | Conventional-dose metformin |
| LM | Low dose metformin |
| HT | Hesperetin |
| LM+HT | Low dose metformin+hesperetin |
| CCK-8 | Cell counting kit-8 |
| DG | Dentate gyrus |
| GSEA | Gene set enrichment analysis |
| KEGG | Kyoto encyclopedia of genes and genomes |
| FINS | Fasting insulin |
References
- GBD 2021 Diabetes Collaborators. Global, regional, and national burden of diabetes from 1990 to 2021, with projections of prevalence to 2050: A systematic analysis for the Global Burden of Disease Study 2021. Lancet 2023, 402, 203–234. [Google Scholar] [CrossRef] [PubMed]
- Sheikh, R.; Shakerian, S.; Fatemi Tabatabaei, S.R.; Habibi, A. Moderate and high-intensity interval training protect against diabetes-induced modulation of hepatic CD86 and CD206 expression associated with the amelioration of insulin resistance and inflammation in rats. Immunobiology 2023, 228, 152745–152753. [Google Scholar] [CrossRef] [PubMed]
- Barbiellini Amidei, C.; Fayosse, A.; Singh-Manoux, A. Age at Diabetes Onset and Subsequent Risk of Dementia—Reply. JAMA 2021, 326, 871–872. [Google Scholar] [CrossRef] [PubMed]
- Dutta, B.J.; Singh, S.; Seksaria, S.; Das Gupta, G.; Singh, A. Inside the diabetic brain: Insulin resistance and molecular mechanism associated with cognitive impairment and its possible therapeutic strategies. Pharmacol. Res. 2022, 182, 106358–106369. [Google Scholar] [CrossRef]
- Birajdar, S.V.; Mazahir, F.; Alam, M.I.; Kumar, A.; Yadav, A.K. Repurposing and clinical attributes of antidiabetic drugs for the treatment of neurodegenerative disorders. Eur. J. Pharmacol. 2023, 961, 176117–176128. [Google Scholar] [CrossRef]
- Nowell, J.; Blunt, E.; Gupta, D.; Edison, P. Antidiabetic agents as a novel treatment for Alzheimer’s and Parkinson’s disease. Ageing Res. Rev. 2023, 89, 101979. [Google Scholar] [CrossRef] [PubMed]
- Zhang, J.H.; Zhang, X.Y.; Sun, Y.Q.; Lv, R.H.; Chen, M.; Li, M. Metformin use is associated with a reduced risk of cognitive impairment in adults with diabetes mellitus: A systematic review and meta-analysis. Front. Neurosci. 2022, 16, 984559. [Google Scholar]
- Tabatabaei Malazy, O.; Bandarian, F.; Qorbani, M.; Mohseni, S.; Mirsadeghi, S.; Peimani, M.; Larijani, B. The effect of metformin on cognitive function: A systematic review and meta-analysis. J. Psychopharmacol. 2022, 36, 666–679. [Google Scholar] [CrossRef]
- Cho, S.Y.; Kim, E.W.; Park, S.J.; Phillips, B.U.; Jeong, J.; Kim, H.; Heath, C.J.; Kim, D.; Jang, Y.; López-Cruz, L.; et al. Reconsidering repurposing: Long-term metformin treatment impairs cognition in Alzheimer’s model mice. Transl. Psychiatry 2024, 14, 34–43. [Google Scholar] [CrossRef] [PubMed]
- Wennberg, A.M.V.; Hagen, C.E.; Edwards, K.; Roberts, R.O.; Machulda, M.M.; Knopman, D.S.; Petersen, R.C.; Mielke, M.M. Association of antidiabetic medication use, cognitive decline, and risk of cognitive impairment in older people with type 2 diabetes: Results from the population-based Mayo Clinic Study of Aging. Int. J. Geriatr. Psychiatry 2018, 33, 1114–1120. [Google Scholar] [CrossRef]
- Pavlo, P.; Kamyshna, I.; Kamyshnyi, A. Effects of metformin on the gut microbiota: A systematic review. Mol. Metab. 2023, 77, 101805. [Google Scholar] [CrossRef]
- Luchsinger, J.A.; Perez, T.; Chang, H.; Mehta, P.; Steffener, J.; Pradabhan, G.; Ichise, M.; Manly, J.; Devanand, D.P.; Bagiella, E. Metformin in Amnestic Mild Cognitive Impairment: Results of a Pilot Randomized Placebo Controlled Clinical Trial. J. Alzheimers Dis. 2016, 51, 501–514. [Google Scholar] [CrossRef]
- Xing, Y.; Ren, X.; Li, X.; Sui, L.; Shi, X.; Sun, Y.; Quan, C.; Xiu, Z.; Dong, Y. Baicalein Enhances the Effect of Acarbose on the Improvement of Nonalcoholic Fatty Liver Disease Associated with Prediabetes via the Inhibition of De Novo Lipogenesis. J. Agric. Food Chem. 2021, 69, 9822–9836. [Google Scholar] [CrossRef]
- Xing, Y.; Liu, H.; Zhang, D.; Jiang, H.; Xiu, Z.; Dong, Y. Baicalein, a dietary flavonoid, enhances the insulin-sensitizing effect of metformin to prevent type 2 diabetes via the regulation of lipid metabolism and gut microenvironment. Food Front. 2024, 5, 668–690. [Google Scholar] [CrossRef]
- Hassan, M.A.; Elmageed, G.A.; El-Qazaz, I.G.; El-Sayed, D.A.X.; El-Samad, L.A.; Abdou, H.M. The Synergistic Influence of Polyflavonoids from Citrus aurantifolia on Diabetes Treatment and Their Modulation of the PI3K/AKT/FOXO1 Signaling Pathways: Molecular Docking Analyses and In Vivo Investigations. Pharmaceutics 2023, 15, 2306. [Google Scholar] [CrossRef] [PubMed]
- Jing, S.; Wang, X.; Zhang, Z.; Cao, D.; Huang, K.; Wang, Y.; Liu, Z.; Su, S.; Wang, Q. Hesperetin attenuates cognitive dysfunction via SIRT6/NLRP3 pathway in scopolamine-induced mice. Metab. Brain Dis. 2023, 38, 2443–2456. [Google Scholar] [CrossRef]
- Zhang, D.; He, X.; Wang, T.; Xing, Y.; Xiu, Z.; Bao, Y.; Dong, Y. Synergistic Effect of Flavonoids and Metformin on Protection of the Methylglyoxal-Induced Damage in PC-12 Neuroblastoma Cells: Structure–Activity Relationship and Potential Target. Molecules 2024, 29, 2306. [Google Scholar] [CrossRef]
- Martins, I.J. Sodium butyrate reduce quantity of amyloid beta and improves cognitive memory performance in an Alzheimer’s disease transgenic mouse model at an early disease stage. J. Alzheimers Dis. 2020, 74, 91–99. [Google Scholar]
- Tran, S.M.; Mohajeri, M.H. The Role of Gut Bacterial Metabolites in Brain Development, Aging and Disease. Nutrients 2021, 13, 732. [Google Scholar] [CrossRef]
- Han, S.; Luo, Y.; Hu, Z.; Qin, D.; Luo, F. Targeting gut microbiota in type 2 diabetes mellitus: Potential roles of dietary flavonoids. Food Biosci. 2022, 45, 101500. [Google Scholar] [CrossRef]
- Liu, S.; Dai, H.; Wang, R.; Zhang, X. Dietary flavonoids: Role in preventing neurodegenerative diseases caused by brain aging by modulating the gut microbiota. Food Biosci. 2024, 61, 104965. [Google Scholar] [CrossRef]
- Unno, T.; Hisada, T.; Takahashi, S. Hesperetin Modifies the Composition of Fecal Microbiota and Increases Cecal Levels of Short-Chain Fatty Acids in Rats. J. Agric. Food Chem. 2015, 63, 7952–7957. [Google Scholar] [CrossRef]
- McNay, E.C.; Recknagel, A.K. Brain insulin signaling: A key component of cognitive processes and a potential basis for cognitive impairment in type 2 diabetes. Neurobiol. Learn. Mem. 2011, 96, 432–442. [Google Scholar] [CrossRef] [PubMed]
- Lu, Y.W.; Xie, L.Y.; Qi, M.H.; Ren, S.; Wang, Y.Q.; Hu, J.N.; Wang, Z.; Tang, S.; Zhang, J.T.; Li, W.A. Platycodin D Ameliorates Cognitive Impairment in Type 2 Diabetes Mellitus Mice via Regulating PI3K/Akt/GSK3β Signaling Pathway. J. Agric. Food Chem. 2024, 72, 12516–12528. [Google Scholar] [CrossRef]
- Zhu, G.; Zhao, J.; Zhang, H.; Wang, G.; Chen, W. Gut Microbiota and its Metabolites: Bridge of Dietary Nutrients and Alzheimer’s Disease. Adv. Nutr. 2023, 14, 819–839. [Google Scholar] [CrossRef]
- Zhang, D.; Li, X.; He, X.; Xing, Y.A.; Jiang, B.; Xiu, Z.; Bao, Y.A.; Dong, Y.A. Protective Effect of Flavonoids against Methylglyoxal-Induced Oxidative Stress in PC-12 Neuroblastoma Cells and Its Structure-Activity Relationships. Molecules 2022, 27, 7804. [Google Scholar] [CrossRef]
- Barbiellini Amidei, C.; Fayosse, A.; Dumurgier, J.; Machado-Fragua, M.D.; Tabak, A.G.; van Sloten, T.; Kivimäki, M.; Dugravot, A.; Sabia, S.; Singh-Manoux, A. Association Between Age at Diabetes Onset and Subsequent Risk of Dementia. JAMA 2021, 325, 1640–1649. [Google Scholar] [CrossRef]
- Chatterjee, S.; Peters, S.A.; Woodward, M.; Mejia Arango, S.; Batty, G.D.; Beckett, N.; Beiser, A.; Borenstein, A.R.; Crane, P.K.; Haan, M.; et al. Type 2 Diabetes as a Risk Factor for Dementia in Women Compared With Men: A Pooled Analysis of 2.3 Million People Comprising More than 100,000 Cases of Dementia. Diabetes Care 2016, 39, 300–307. [Google Scholar] [CrossRef]
- Xue, M.; Xu, W.; Ou, Y.N.; Cao, X.P.; Tan, M.S.; Tan, L.; Yu, J.T. Diabetes mellitus and risks of cognitive impairment and dementia: A systematic review and meta-analysis of 144 prospective studies. Ageing Res. Rev. 2019, 55, 100944–100952. [Google Scholar] [CrossRef]
- Gudala, K.; Bansal, D.; Schifano, F.; Bhansali, A. Diabetes mellitus and risk of dementia: A meta-analysis of prospective observational studies. J. Diabetes Investig. 2013, 4, 640–650. [Google Scholar] [CrossRef]
- Du, Y.; Li, D.; Chen, J.; Li, Y.-H.; Zhang, Z.; Hidayat, K.; Wan, Z.; Xu, J.Y.; Qin, L.Q. Lactoferrin improves hepatic insulin resistance and pancreatic dysfunction in high-fat diet and streptozotocin-induced diabetic mice. Nutr. Res. 2022, 103, 47–58. [Google Scholar] [CrossRef]
- Zhong, Y.; Miao, Y.; Jia, W.P.; Yan, H.; Wang, B.Y.; Jin, J. Hyperinsulinemia, insulin resistance and cognitive decline in older cohort. Biomed. Environ. Sci. 2012, 25, 8–14. [Google Scholar] [PubMed]
- Fernandez, A.M.; Torres-Alemán, I. The many faces of insulin-like peptide signalling in the brain. Nat. Rev. Neurosci. 2012, 13, 225–239. [Google Scholar] [CrossRef] [PubMed]
- Tao, X.; Finkbeiner, S.; Arnold, D.B.; Arnold, D.B.; Shaywitz, A.J.; Greenberg, M.E. Ca2+ influx regulates BDNF transcription by a CREB family transcription factor-dependent mechanism. Neuron 1998, 20, 709–726. [Google Scholar] [CrossRef] [PubMed]
- Shi, M.; Chu, F.; Zhu, F.; Zhu, J. Peripheral blood amyloid-β involved in the pathogenesis of Alzheimer’s disease via impacting on peripheral innate immune cells. J. Neuroinflammation 2024, 21, 5–15. [Google Scholar] [CrossRef]
- Iqbal, D.; Alsaweed, M.; Jamal, Q.M.S.; Asad, M.R.; Rizvi, S.M.D.; Rizvi, M.R.; Albadrani, H.M.; Hamed, M.; Jahan, S.; Alyenbaawi, H. Pharmacophore-based screening, molecular docking, and dynamic simulation of fungal metabolites as inhibitors of multi-targets in neurodegenerative disorders. Biomolecules 2023, 13, 1613. [Google Scholar] [CrossRef] [PubMed]
- Kalaimathi, K.; Prabhu, S.; Ayyanar, M.; Thiruvengadam, M.; Shine, K.; Vijaya Prabhu, S.; Amalraj, S. Unravelling the Untapped Pharmacological Potential of Plant Molecules as Inhibitors of BACE1: In Silico Explorations for Alzheimer’s Disease. Appl. Biochem. Biotechnol. 2023, 196, 5447–5470. [Google Scholar] [CrossRef] [PubMed]
- Ma, L.; Wang, J.; Li, Y. Insulin resistance and cognitive dysfunction. Clin. Chim. Acta 2015, 444, 18–23. [Google Scholar] [CrossRef]
- Chen, Y.; Zhou, K.; Wang, R.; Liu, Y.; Kwak, Y.D.; Ma, T.; Thompson, R.C.; Zhao, Y.; Smith, L.; Gasparini, L.; et al. Antidiabetic drug metformin (GlucophageR) increases biogenesis of Alzheimer’s amyloid peptides via up-regulating BACE1 transcription. Proc Natl Acad Sci U S A 2009, 106, 3907–3912. [Google Scholar] [CrossRef] [PubMed]
- Lai, M.C.; Liu, W.Y.; Liou, S.S.; Liu, I.M. The Citrus Flavonoid Hesperetin Encounters Diabetes-Mediated Alzheimer-Type Neuropathologic Changes through Relieving Advanced Glycation End-Products Inducing Endoplasmic Reticulum Stress. Nutrients 2022, 14, 745. [Google Scholar] [CrossRef] [PubMed]
- Du, C.; Zuo, F.; Cao, Y.; Zang, Y. Anti-diabetic effects of natural and modified ‘Ganzhou’ navel orange peel pectin on type 2 diabetic mice via gut microbiota. Food Funct. 2023, 14, 10977–10990. [Google Scholar] [CrossRef] [PubMed]
- Huang, H.; Zhao, T.; Li, J.; Shen, J.; Xiao, R.; Ma, W. Gut microbiota regulation of inflammatory cytokines and microRNAs in diabetes-associated cognitive dysfunction. Appl. Microbiol. Biotechnol. 2023, 107, 7251–7267. [Google Scholar] [CrossRef] [PubMed]
- Tang, Z.; Bao, P.; Ling, X.; Qiu, Z.; Zhang, B.; Hao, T. In vitro digestion under simulated saliva, gastric and small intestinal conditions and fermentation of nicotinamide mononucleotide, and its effects on the gut microbiota. Food Res Int. 2024, 177, 113779–113787. [Google Scholar] [CrossRef] [PubMed]
- Yuan, J.; Tan, H.; Cheng, Y.; Ma, X.; Jiang, S.; Hou, X.; Li, S.; Shi, L.; Li, P.; Xu, H.; et al. Air particulate pollution exposure associated with impaired cognition via microbiota gut-brain axis: An evidence from rural elderly female in northwest China. Environ. Sci. Pollut. Res. Int. 2024, 31, 6398–6410. [Google Scholar] [CrossRef]
- Xiao, Y.; Dong, J.; Yin, Z.; Wu, Q.; Zhou, Y.; Zhou, X. Procyanidin B2 protects against d-galactose-induced mimetic aging in mice: Metabolites and microbiome analysis. Food Chem. Toxicol. 2018, 119, 141–149. [Google Scholar] [CrossRef] [PubMed]
- Zhu, Q.; Zhang, N. Gut Microbiome Composition in Polycystic Ovary Syndrome Adult Women: A Systematic Review and Meta-analysis of Observational Studies. Reprod. Sci. 2024, 31, 1800–1818. [Google Scholar] [CrossRef] [PubMed]
- Torunoglu, S.T.; Zajda, A.; Tampio, J.; Markowicz-Piasecka, M.; Huttunen, K.M. Metformin derivatives—Researchers’ friends or foes? Biochem. Pharmacol. 2023, 215, 115743–115760. [Google Scholar] [CrossRef]
- Palmnäs-Bédard, M.S.A.; Costabile, G.; Vetrani, C.; Åberg, S.; Hjalmarsson, Y.; Dicksved, J.; Riccardi, G.; Landberg, R. The human gut microbiota and glucose metabolism: A scoping review of key bacteria and the potential role of SCFAs. Am. J. Clin. Nutr. 2022, 116, 862–874. [Google Scholar] [CrossRef]
- Nguyen, T.D.; Prykhodko, O.; Fåk Hållenius, F.; Nyman, M. Monovalerin and trivalerin increase brain acetic acid, decrease liver succinic acid, and alter gut microbiota in rats fed high-fat diets. Eur. J. Nutr. 2019, 58, 1545–1560. [Google Scholar] [CrossRef]
- Nogal, A.; Valdes, A.M.; Menni, C. The role of short-chain fatty acids in the interplay between gut microbiota and diet in cardio-metabolic health. Gut Microbes 2021, 13, 1897212. [Google Scholar] [CrossRef] [PubMed]
- Vishwakarma, S.; Goyal, R.; Gupta, V.; Dhar, K.L. GABAergic effect of valeric acid from Valeriana wallichii in amelioration of ICV STZ induced dementia in rats. Rev. Bras. Farmacogn. 2016, 26, 484–489. [Google Scholar] [CrossRef]
- Xie, G.; Tian, W.; Wei, T.; Wei, T.; Liu, F. The neuroprotective effects of β-hydroxybutyrate on Aβ-injected rat hippocampus in vivo and in Aβ-treated PC-12 cells in vitro. Free Radic. Res. 2015, 49, 139–150. [Google Scholar] [CrossRef] [PubMed]
- Wang, C.; Zheng, D.; Weng, F.; Jin, Y.; He, L. Sodium butyrate ameliorates the cognitive impairment of Alzheimer’s disease by regulating the metabolism of astrocytes. Psychopharmacology 2022, 239, 215–227. [Google Scholar] [CrossRef] [PubMed]
- Chen, Z.; Radjabzadeh, D.; Chen, L.; Kurilshikov, A.; Kavousi, M.; Ahmadizar, F.; Ikram, M.A.; Uitterlinden, A.G.; Zhernakova, A.; Fu, J.; et al. Association of Insulin Resistance and Type 2 Diabetes with Gut Microbial Diversity: A Microbiome-Wide Analysis from Population Studies. JAMA Netw. Open 2021, 4, e2118811. [Google Scholar] [CrossRef]
- Maurer Sost, M.; Stevens, Y.; Salden, B.; Troost, F.; Masclee, A.; Venema, K. Citrus Extract High in Flavonoids Beneficially Alters Intestinal Metabolic Responses in Subjects with Features of Metabolic Syndrome. Foods 2023, 12, 3413. [Google Scholar] [CrossRef] [PubMed]
- Liu, H.; Xing, Y.; Wang, Y.; Ren, X.; Zhang, D.; Dai, J.; Xiu, Z.; Yu, S.; Dong, Y. Dendrobium officinale Polysaccharide Prevents Diabetes via the Regulation of Gut Microbiota in Prediabetic Mice. Foods 2023, 12, 2310. [Google Scholar] [CrossRef]
- Li, T.T.; Chen, X.; Huo, D.; Arifuzzaman, M.; Qiao, S.; Jin, W.B.; Shi, H.; Li, X.V.; Iliev, I.D.; Artis, D.; et al. Microbiota metabolism of intestinal amino acids impacts host nutrient homeostasis and physiology. Cell Host Microbe 2024, 32, 661–675. [Google Scholar] [CrossRef] [PubMed]
- Gillet, R.; Cerda-Drago, T.G.; Brañes, M.C.; Valenzuela, R. Submicron Dispersions of Phytosterols Reverse Liver Steatosis with Higher Efficacy than Phytosterol Esters in a Diet Induced-Fatty Liver Murine Model. Int. J. Mol. Sci. 2025, 26, 564. [Google Scholar] [CrossRef] [PubMed]










Disclaimer/Publisher’s Note: The statements, opinions and data contained in all publications are solely those of the individual author(s) and contributor(s) and not of MDPI and/or the editor(s). MDPI and/or the editor(s) disclaim responsibility for any injury to people or property resulting from any ideas, methods, instructions or products referred to in the content. |
© 2025 by the authors. Licensee MDPI, Basel, Switzerland. This article is an open access article distributed under the terms and conditions of the Creative Commons Attribution (CC BY) license (https://creativecommons.org/licenses/by/4.0/).
Share and Cite
Zhang, D.; He, X.; Wang, Y.; Wang, X.; Han, X.; Liu, H.; Xing, Y.; Jiang, B.; Xiu, Z.; Bao, Y.; et al. Hesperetin-Enhanced Metformin to Alleviate Cognitive Impairment via Gut–Brain Axis in Type 2 Diabetes Rats. Int. J. Mol. Sci. 2025, 26, 1923. https://doi.org/10.3390/ijms26051923
Zhang D, He X, Wang Y, Wang X, Han X, Liu H, Xing Y, Jiang B, Xiu Z, Bao Y, et al. Hesperetin-Enhanced Metformin to Alleviate Cognitive Impairment via Gut–Brain Axis in Type 2 Diabetes Rats. International Journal of Molecular Sciences. 2025; 26(5):1923. https://doi.org/10.3390/ijms26051923
Chicago/Turabian StyleZhang, Danyang, Xiaoshi He, Yinbo Wang, Xiaoyu Wang, Xiao Han, Haodong Liu, Yan Xing, Bo Jiang, Zhilong Xiu, Yongming Bao, and et al. 2025. "Hesperetin-Enhanced Metformin to Alleviate Cognitive Impairment via Gut–Brain Axis in Type 2 Diabetes Rats" International Journal of Molecular Sciences 26, no. 5: 1923. https://doi.org/10.3390/ijms26051923
APA StyleZhang, D., He, X., Wang, Y., Wang, X., Han, X., Liu, H., Xing, Y., Jiang, B., Xiu, Z., Bao, Y., & Dong, Y. (2025). Hesperetin-Enhanced Metformin to Alleviate Cognitive Impairment via Gut–Brain Axis in Type 2 Diabetes Rats. International Journal of Molecular Sciences, 26(5), 1923. https://doi.org/10.3390/ijms26051923

