PCSK9 Enhances Cardiac Fibrogenesis via the Activation of Toll-like Receptor and NLRP3 Inflammasome Signaling
Abstract
1. Introduction
2. Results
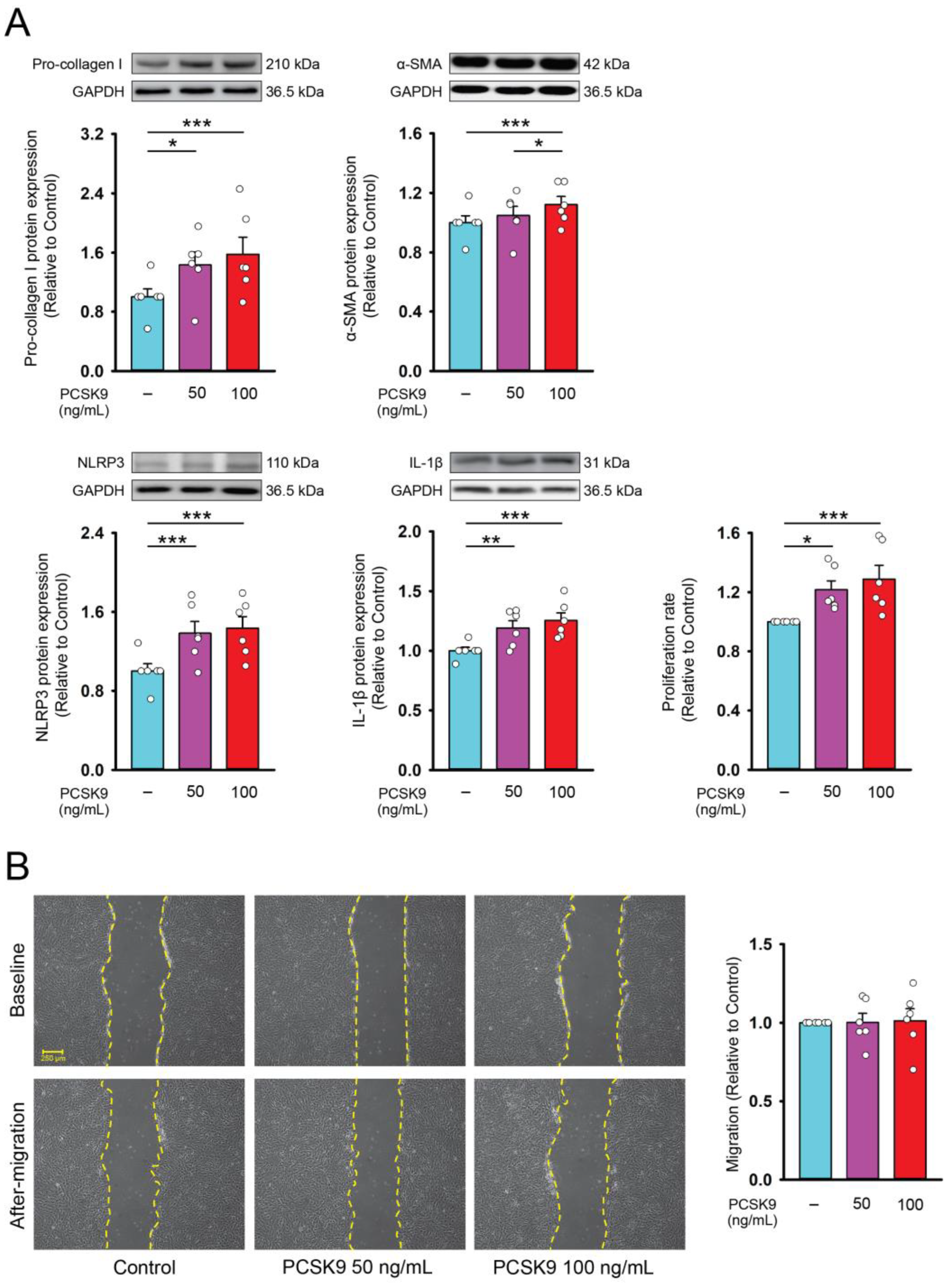
2.1. Effects of PCSK9 on the Profibrotic Cellular Activities of Cardiac Fibroblasts
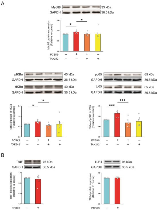
2.2. Inflammation Signaling Pathway in PCSK9-Treated Cardiac Fibroblasts
2.3. The Interaction Between PCSK9 with TLR4
2.4. Effects of PCSK9 Inhibitor on Heart Structure, Systolic Function, and Cardiac Fibrosis
3. Discussion
4. Materials and Methods
4.1. Cell Cultures
4.2. Cell Migration Assay
4.3. Cell Proliferation Assay
4.4. Western Blotting
4.5. Effects of PCSK9 Inhibitor on Cardiac Function and Fibrosis in HF Animals
4.6. Serum Lipid Profile Analysis
4.7. Cardiac Fibrosis Analysis in HF Rats
4.8. Statistical Analysis
5. Conclusions
Supplementary Materials
Author Contributions
Funding
Institutional Review Board Statement
Informed Consent Statement
Data Availability Statement
Acknowledgments
Conflicts of Interest
References
- Abifadel, M.; Varret, M.; Rabès, J.-P.; Allard, D.; Ouguerram, K.; Devillers, M.; Cruaud, C.; Benjannet, S.; Wickham, L.; Erlich, D.; et al. Mutations in PCSK9 cause autosomal dominant hypercholesterolemia. Nat. Genet. 2003, 34, 154. [Google Scholar] [CrossRef]
- Humphries, S.E.; Whittall, R.A.; Hubbart, C.S.; Maplebeck, S.; Cooper, J.A.; Soutar, A.K.; Naoumova, R.; Thompson, G.R.; Seed, M.; Durrington, P.N.; et al. Genetic causes of familial hypercholesterolaemia in patients in the UK: Relation to plasma lipid levels and coronary heart disease risk. J. Med. Genet. 2006, 43, 943–949. [Google Scholar] [CrossRef]
- Danchin, N.; Farnier, M.; Zeller, M.; Puymirat, E.; Cottin, Y.; Belle, L.; Lemesle, G.; Cayla, G.; Ohlmann, P.; Jacquemin, L.; et al. Long-term outcomes after acute myocardial infarction in patients with familial hypercholesterolemia: The french registry of acute ST-elevation and non-ST-elevation myocardial Infarction program. J. Clin. Lipidol. 2020, 14, 352–360.e6. [Google Scholar] [CrossRef] [PubMed]
- Cohen, J.C.; Boerwinkle, E.; Mosley, T.H.J.; Hobbs, H.H. Sequence variations in PCSK9, low LDL, and protection against coronary heart disease. N. Engl. J. Med. 2006, 354, 1264–1272. [Google Scholar] [CrossRef] [PubMed]
- Almontashiri, N.A.; Vilmundarson, R.O.; Ghasemzadeh, N.; Dandona, S.; Roberts, R.; Quyyumi, A.A.; Chen, H.H.; Stewart, A.F.R. Plasma PCSK9 levels are elevated with acute myocardial infarction in two independent retrospective angiographic studies. PLoS ONE 2014, 9, e106294. [Google Scholar] [CrossRef] [PubMed]
- Miñana, G.; Núñez, J.; Bayés-Genís, A.; Revuelta-López, E.; Ríos-Navarro, C.; Núñez, E.; Chorro, F.J.; López-Lereu, M.P.; Monmeneu, J.V.; Lupón, J.; et al. Role of PCSK9 in the course of ejection fraction change after ST-segment elevation myocardial infarction: A pilot study. ESC Heart Fail. 2020, 7, 117–122. [Google Scholar] [CrossRef]
- Ding, Z.; Wang, X.; Liu, S.; Shahanawaz, J.; Theus, S.; Fan, Y.; Deng, X.; Zhou, S.; L Mehta, J.L. PCSK9 expression in the ischaemic heart and its relationship to infarct size, cardiac function, and development of autophagy. Cardiovasc. Res. 2018, 114, 1738–1751. [Google Scholar] [CrossRef]
- Schwartz, G.G.; Steg, P.G.; Szarek, M.; Bhatt, D.L.; Bittner, V.A.; Diaz, R.; Edelberg, J.M.; Goodman, S.G.; Hanotin, C.; Harrington, R.A.; et al. Alirocumab and cardiovascular outcomes after acute coronary syndrome. N. Engl. J. Med. 2018, 379, 2097–2107. [Google Scholar] [CrossRef] [PubMed]
- Bayes-Genis, A.; Núñez, J.; Zannad, F.; Ferreira, J.P.; Anker, S.D.; Cleland, J.G.; Dickstein, K.; Filippatos, G.; Lang, C.C.; Ng, L.L.; et al. The PCSK9-LDL receptor axis and outcomes in heart failure: BIOSTAT-CHF subanalysis. J. Am. Coll. Cardiol. 2017, 70, 2128–2136. [Google Scholar] [CrossRef]
- Cheng, S.; Vasan, R.S. Advances in the epidemiology of heart failure and left ventricular remodeling. Circulation 2011, 124, e516–e519. [Google Scholar] [CrossRef] [PubMed]
- Zannad, F.; Alla, F.; Dousset, B.; Perez, A.; Pitt, B. Limitation of excessive extracellular matrix turnover may contribute to survival benefit of spironolactone therapy in patients with congestive heart failure: Insights from the Randomized Aldactone Evaluation Study (RALES). Rales Investigators. Circulation 2000, 102, 2700–2706. [Google Scholar] [CrossRef] [PubMed]
- Zhao, X.; Zhao, X.; Jin, F.; Wang, L.; Zhang, L. Prognostic value of cardiac-MRI scar heterogeneity combined with left ventricular strain in patients with myocardial infarction. J. Magn. Reson. Imaging 2023, 58, 466–476. [Google Scholar] [CrossRef] [PubMed]
- Torre-Amione, G.; Kapadia, S.; Benedict, C.; Oral, H.; Young, J.B.; Mann, D.L. Proinflammatory cytokine levels in patients with depressed left ventricular ejection fraction: A report from the Studies of Left Ventricular Dysfunction (SOLVD). J. Am. Coll. Cardiol. 1996, 27, 1201–1206. [Google Scholar] [CrossRef] [PubMed]
- Smolgovsky, S.; Ibeh, U.; Tamayo, T.P.; Alcaide, P. Adding insult to injury—Inflammation at the heart of cardiac fibrosis. Cell. Signal. 2021, 77, 109828. [Google Scholar] [CrossRef]
- Zhang, X.L.; Wang, T.Y.; Chen, Z.; Wang, H.W.; Yin, Y.; Wang, L.; Wang, Y.; Xu, B.; Xu, W. HMGB1-promoted neutrophil extracellular traps contribute to cardiac diastolic dysfunction in Mice. J. Am. Heart Assoc. 2022, 11, e023800. [Google Scholar] [CrossRef]
- Ping, Z.; Fangfang, T.; Yuliang, Z.; Xinyong, C.; Lang, H.; Fan, H.; Jun, M.; Liang, S. Oxidative stress and pyroptosis in doxorubicin-induced heart failure and atrial fibrillation. Oxid. Med. Cell. Longev. 2023, 2023, 4938287. [Google Scholar] [CrossRef] [PubMed]
- Volz, H.C.; Laohachewin, D.; Schellberg, D.; Wienbrandt, A.R.; Nelles, M.; Zugck, C.; Kaya, Z.; Katus, H.A.; Andrassy, M. HMGB1 is an independent predictor of death and heart transplantation in heart failure. Clin. Res. Cardiol. 2012, 101, 427–435. [Google Scholar] [CrossRef]
- Tang, Z.H.; Peng, J.; Ren, Z.; Yang, J.; Li, T.T.; Li, T.H.; Wang, Z.; Wei, D.H.; Liu, L.S.; Zheng, X.L.; et al. New role of PCSK9 in atherosclerotic inflammation promotion involving the TLR4/NF-κB pathway. Atherosclerosis 2017, 262, 113–122. [Google Scholar] [CrossRef] [PubMed]
- Yang, C.L.; Zeng, Y.D.; Hu, Z.X.; Liang, H. PCSK9 promotes the secretion of pro-inflammatory cytokines by macrophages to aggravate H/R-induced cardiomyocyte injury via activating NF-κB signalling. Gen. Physiol. Biophys. 2020, 39, 123–134. [Google Scholar] [CrossRef] [PubMed]
- Shi, X.; Chen, Y.; Liu, Q.; Mei, X.; Liu, J.; Tang, Y.; Luo, R.; Sun, D.; Ma, Y.; Wu, W.; et al. LDLR dysfunction induces LDL accumulation and promotes pulmonary fibrosis. Clin. Transl. Med. 2022, 12, e711. [Google Scholar] [CrossRef] [PubMed]
- Zou, Y.; Li, S.; Xu, B.; Guo, H.; Zhang, S.; Cai, Y. Inhibition of proprotein convertase subtilisin/kexin type 9 ameliorates liver fibrosis via mitigation of intestinal endotoxemia. Inflammation 2020, 43, 251–263. [Google Scholar] [CrossRef] [PubMed]
- Wu, D.; Zhou, Y.; Pan, Y.; Li, C.; Wang, Y.; Chen, F.; Chen, X.; Yang, S.; Zhou, Z.; Liao, Y.; et al. Vaccine against PCSK9 improved renal fibrosis by regulating fatty acid β-Oxidation. J. Am. Heart Assoc. 2020, 9, e014358. [Google Scholar] [CrossRef] [PubMed]
- Pan, X.C.; Liu, Y.; Cen, Y.Y.; Xiong, Y.L.; Li, J.M.; Ding, Y.Y.; Tong, Y.F.; Liu, T.; Chen, X.H.; Zhang, H.G. Dual role of triptolide in interrupting the NLRP3 inflammasome pathway to attenuate cardiac fibrosis. Int. J. Mol. Sci. 2019, 20, 360. [Google Scholar] [CrossRef]
- Gao, R.; Shi, H.; Chang, S.; Gao, Y.; Li, X.; Lv, C.; Yang, H.; Xiang, H.; Yang, J.; Xu, L.; et al. The selective NLRP3-inflammasome inhibitor MCC950 reduces myocardial fibrosis and improves cardiac remodeling in a mouse model of myocardial infarction. Int. Immunopharmacol. 2019, 74, 105575. [Google Scholar] [CrossRef] [PubMed]
- Wang, M.; Zhao, M.; Yu, J.; Xu, Y.; Zhang, J.; Liu, J.; Zheng, Z.; Ye, J.; Wang, Z.; Ye, D.; et al. MCC950, a selective NLRP3 inhibitor, attenuates adverse cardiac remodeling following heart failure through improving the cardiometabolic dysfunction in obese mice. Front. Cardiovasc. Med. 2022, 9, 727474. [Google Scholar] [CrossRef] [PubMed]
- Wilson, K.P.; Black, J.-A.F.; Thomson, J.A.; Kim, E.E.; Griffith, J.P.; Navia, M.A.; Murcko, M.A.; Chambers, S.P.; Aldape, R.A.; Raybuck, S.A.; et al. Structure and mechanism of interleukin-lβ converting enzyme. Nature 1994, 370, 270–275. [Google Scholar] [CrossRef]
- Huang, G.; Lu, X.; Duan, Z.; Zhang, K.; Xu, L.; Bao, H.; Xiong, X.; Lin, M.; Li, C.; Li, Y.; et al. PCSK9 knockdown can improve myocardial ischemia/reperfusion injury by inhibiting autophagy. Cardiovasc. Toxicol. 2022, 22, 951–961. [Google Scholar] [CrossRef] [PubMed]
- Wang, X.; Li, X.; Liu, S.; Brickell, A.N.; Zhang, J.; Wu, Z.; Zhou, S.; Ding, Z. PCSK9 regulates pyroptosis via mtDNA damage in chronic myocardial ischemia. Basic Res. Cardiol. 2020, 115, 66. [Google Scholar] [CrossRef] [PubMed]
- Wang, Y.; Wu, Y.; Chen, J.; Zhao, S.; Li, H. Pirfenidone attenuates cardiac fibrosis in a mouse model of TAC-induced left ventricular remodeling by suppressing NLRP3 inflammasome formation. Cardiology 2013, 126, 1–11. [Google Scholar] [CrossRef]
- Postlethwaite, A.E.; Raghow, R.; Stricklin, G.P.; Poppleton, H.; Seyer, J.M.; Kang, A.H. Modulation of fibroblast functions by interleukin 1: Increased steady-state accumulation of type I. procollagen messenger RNAs and stimulation of other functions but not chemotaxis by human recombinant interleukin 1 alpha and beta. J. Cell Biol. 1988, 106, 311–318. [Google Scholar] [CrossRef] [PubMed]
- Birks, E.J.; Felkin, L.E.; Banner, N.R.; Khaghani, A.; Barton, P.J.; Yacoub, M.H. Increased toll-like receptor 4 in the myocardium of patients requiring left ventricular assist devices. J. Heart Lung Transplant. 2004, 23, 228–235. [Google Scholar] [CrossRef] [PubMed]
- Frantz, S.; Kobzik, L.; Kim, Y.D.; Fukazawa, R.; Medzhitov, R.; Lee, R.T.; Kelly, R.A. Toll4 (TLR4) expression in cardiac myocytes in normal and failing myocardium. J. Clin. Investig. 1999, 104, 271–280. [Google Scholar] [CrossRef] [PubMed]
- Dong, R.Q.; Wang, Z.F.; Zhao, C.; Gu, H.R.; Hu, Z.W.; Xie, J.; Wu, Y.Q. Toll-like receptor 4 knockout protects against isoproterenol-induced cardiac fibrosis: The role of autophagy. J. Cardiovasc. Pharmacol. Ther. 2015, 20, 84–92. [Google Scholar] [CrossRef]
- Mann, D.L. Innate immunity and the failing heart: The cytokine hypothesis revisited. Circ. Res. 2015, 116, 1254–1268. [Google Scholar] [CrossRef] [PubMed]
- Nishimura, M.; Naito, S. Tissue-specific mRNA expression profiles of human toll-like receptors and related genes. Biol. Pharm. Bull. 2005, 28, 886–892. [Google Scholar] [CrossRef]
- Scalise, V.; Lombardi, S.; Sanguinetti, C.; Nieri, D.; Pedrinelli, R.; Celi, A.; Neri, T. A novel prothrombotic role of proprotein convertase subtilisin kexin 9: The generation of procoagulant extracellular vesicles by human mononuclear cells. Mol. Biol. Rep. 2022, 49, 4129–4134. [Google Scholar] [CrossRef] [PubMed]
- Scalise, V.; Sanguinetti, C.; Neri, T.; Cianchetti, S.; Lai, M.; Carnicelli, V.; Celi, A.; Pedrinelli, R. PCSK9 induces tissue factor expression by activation of TLR4/NFkB signaling. Int. J. Mol. Sci. 2021, 22, 12640. [Google Scholar] [CrossRef]
- Jaén, R.I.; Povo-Retana, A.; Rosales-Mendoza, C.; Capillas-Herrero, P.; Sánchez-García, S.; Martín-Sanz, P.; Mojena, M.; Prieto, P.; Boscá, L. Functional crosstalk between PCSK9 internalization and pro-inflammatory activation in human macrophages: Role of reactive oxygen species release. Int. J. Mol. Sci. 2022, 23, 9114. [Google Scholar] [CrossRef]
- Hampton, E.N.; Knuth, M.W.; Li, J.; Harris, J.L.; Lesley, S.A.; Spraggon, G. The self-inhibited structure of full-length PCSK9 at 1.9 Å reveals structural homology with resistin within the C-terminal domain. Proc. Natl. Acad. Sci. USA 2007, 104, 14604–14609. [Google Scholar] [CrossRef] [PubMed]
- Tarkowski, A.; Bjersing, J.; Shestakov, A.; Bokarewa, M.I. Resistin competes with lipopolysaccharide for binding to toll-like receptor 4. J. Cell. Mol. Med. 2010, 14, 1419–1431. [Google Scholar] [CrossRef]
- Zhang, Z.; Du, J.; Xu, Q.; Li, Y.; Zhou, S.; Zhao, Z.; Mu, Y.; Zhao, A.Z.; Cao, S.M.; Li, F. Resistin promotes nasopharyngeal carcinoma metastasis through TLR4-mediated activation of p38 MAPK/NF-κB signaling pathway. Cancers 2022, 14, 6003. [Google Scholar] [CrossRef] [PubMed]
- Yu, L.; Feng, Z. The role of toll-like receptor signaling in the progression of heart failure. Mediat. Inflamm. 2018, 2018, 9874109. [Google Scholar] [CrossRef]
- Grishman, E.K.; White, P.C.; Savani, R.C. Toll-like receptors, the NLRP3 inflammasome, and interleukin-1β in the development and progression of type 1 diabetes. Pediatr. Res. 2012, 71, 626–632. [Google Scholar] [CrossRef] [PubMed]
- Peng, J.; Liu, M.M.; Jin, J.L.; Cao, Y.X.; Guo, Y.L.; Wu, N.Q.; Zhu, C.G.; Dong, Q.; Sun, J.; Xu, R.X.; et al. NAFLD fibrosis score is correlated with PCSK9 and improves outcome prediction of PCSK9 in patients with chest pain: A cohort study. Lipids Health Dis. 2022, 21, 3. [Google Scholar] [CrossRef] [PubMed]
- Silva-Bermúdez, L.S.; Vargas-Villanueva, A.; Sánchez-Vallejo, C.A.; Palacio, A.C.; Buitrago, A.F.; Mendivil, C.O. Peri-event plasma PCSK9 and hsCRP after an acute myocardial infarction correlate with early deterioration of left ventricular ejection fraction: A cohort study. Lipids Health Dis. 2022, 21, 61. [Google Scholar] [CrossRef] [PubMed]
- Braczko, A.; Harasim, G.; Kawecka, A.; Walczak, I.; Kapusta, M.; Narajczyk, M.; Stawarska, K.; Smoleński, R.T.; Kutryb-Zając, B. Blocking cholesterol formation and turnover improves cellular and mitochondria function in murine heart microvascular endothelial cells and cardiomyocytes. Front. Physiol. 2023, 14, 1216267. [Google Scholar] [CrossRef]
- Rohrbach, S.; Li, L.; Novoyatleva, T.; Niemann, B.; Knapp, F.; Molenda, N.; Schulz, R. Impact of PCSK9 on CTRP9-induced metabolic effects in adult rat cardiomyocytes. Front. Physiol. 2021, 12, 593862. [Google Scholar] [CrossRef]
- Zhang, X.X.; Wu, X.S.; Mi, S.H.; Fang, S.J.; Liu, S.; Xin, Y.; Zhao, Q.M. Neuregulin-1 promotes mitochondrial biogenesis, attenuates mitochondrial dysfunction, and prevents hypoxia/reoxygenation injury in neonatal cardiomyocytes. Cell Biochem. Funct. 2020, 38, 549–557. [Google Scholar] [CrossRef]
- Wolf, A.; Kutsche, H.S.; Schreckenberg, R.; Weber, M.; Li, L.; Rohrbach, S.; Schulz, R.; Schlüter, K.D. Autocrine effects of PCSK9 on cardiomyocytes. Basic Res. Cardiol. 2020, 115, 65. [Google Scholar] [CrossRef]
- Spannella, F.; Giulietti, F.; Galeazzi, R.; Passarelli, A.; Re, S.; Di Pentima, C.; Allevi, M.; Magni, P.; Sarzani, R. Plasma levels of proprotein convertase subtilisin/kexin type 9 are inversely associated with N-terminal pro B-type natriuretic peptide in older men and women. Biomedicines 2022, 10, 1961. [Google Scholar] [CrossRef] [PubMed]
- Lee, G.E.; Kim, J.; Lee, J.S.; Ko, J.; Lee, E.J.; Yoon, J.S. Role of proprotein convertase subtilisin/kexin type 9 in the pathogenesis of graves’ orbitopathy in orbital fibroblasts. Front. Endocrinol. 2020, 11, 607144. [Google Scholar] [CrossRef]
- Tam, J.S.Y.; Pei, J.V.; Coller, J.K.; Prestidge, C.A.; Bowen, J.M. Structural insight and analysis of TLR4 interactions with IAXO-102, TAK-242 and SN-38: An in silico approach. Silico Pharmacol. 2023, 11, 1. [Google Scholar] [CrossRef] [PubMed]
- Wishart, D.S.; Feunang, Y.D.; Guo, A.C.; Lo, E.J.; Marcu, A.; Grant, J.R.; Sajed, T.; Johnson, D.; Li, C.; Sayeeda, Z.; et al. DrugBank 5.0: A major update to the DrugBank database for 2018. Nucleic Acids Res. 2018, 46, D1074–D1082. [Google Scholar] [CrossRef] [PubMed]
- Primiano, M.J.; Lefker, B.A.; Bowman, M.R.; Bree, A.G.; Hubeau, C.; Bonin, P.D.; Mangan, M.; Dower, K.; Monks, B.G.; Cushing, L.; et al. Efficacy and pharmacology of the NLRP3 inflammasome inhibitor CP-456, 773 (CRID3) in murine models of dermal and pulmonary inflammation. J. Immunol. 2016, 197, 2421–2433. [Google Scholar] [CrossRef]
- Kennedy, C.R.; Goya Grocin, A.; Kovačič, T.; Singh, R.; Ward, J.A.; Shenoy, A.R.; Tate, E.W. A probe for NLRP3 inflammasome inhibitor MCC950 identifies carbonic anhydrase 2 as a novel target. ACS Chem. Biol. 2021, 16, 982–990. [Google Scholar] [CrossRef] [PubMed]
- Petrov, V.V.; Fagard, R.H.; Lijnen, P.J. Stimulation of collagen production by transforming growth factor-beta1 during differentiation of cardiac fibroblasts to myofibroblasts. Hypertension 2002, 39, 258–263. [Google Scholar] [CrossRef] [PubMed]
- Valdespino-Gómez, V.M.; Valdespino-Castillo, P.M.; Valdespino-Castillo, V.E. Cell signaling pathways interaction in cellular proliferation: Potential target for therapeutic interventionism. Cirugía Y Cir. 2015, 83, 165–174. [Google Scholar] [CrossRef] [PubMed]
- Huang, Q.; Zhou, Z.; Xu, L.; Zhan, P.; Huang, G. PCSK9 inhibitor attenuates cardiac fibrosis in reperfusion injury rat by suppressing inflammatory response and TGF-β1/Smad3 pathway. Biochem. Pharmacol. 2024, 230, 116563. [Google Scholar] [CrossRef]
- Bao, H.; Wang, X.; Zhou, H.; Zhou, W.; Liao, F.; Wei, F.; Yang, S.; Luo, Z.; Li, W. PCSK9 regulates myofibroblast transformation through the JAK2/STAT3 pathway to regulate fibrosis after myocardial infarction. Biochem. Pharmacol. 2024, 220, 115996. [Google Scholar] [CrossRef] [PubMed]
- Zhang, Y.; Liu, J.; Li, S.; Xu, R.X.; Sun, J.; Tang, Y.; Li, J.J. Proprotein convertase subtilisin/kexin type 9 expression is transiently up-regulated in the acute period of myocardial infarction in rat. BMC Cardiovasc. Disord. 2014, 14, 192. [Google Scholar] [CrossRef] [PubMed]
- Matyas, C.; Trojnar, E.; Zhao, S.; Arif, M.; Mukhopadhyay, P.; Kovacs, A.; Fabian, A.; Tokodi, M.; Bagyura, Z.; Merkely, B.; et al. PCSK9, a promising novel target for age-related cardiovascular dysfunction. JACC Basic Transl. Sci. 2023, 8, 1334–1353. [Google Scholar] [CrossRef] [PubMed]
- Riehle, C.; Bauersachs, J. Small animal models of heart failure. Cardiovasc. Res. 2019, 115, 1838–1849. [Google Scholar] [CrossRef] [PubMed]
- Chung, C.C.; Hsu, R.C.; Kao, Y.H.; Liou, J.P.; Lu, Y.Y.; Chen, Y.J. Androgen attenuates cardiac fibroblasts activations through modulations of transforming growth factor-β and angiotensin II. signaling. Int. J. Cardiol. 2014, 176, 386–393. [Google Scholar] [CrossRef] [PubMed]
- Chung, C.C.; Kao, Y.H.; Yao, C.J.; Lin, Y.K.; Chen, Y.J. A comparison of left and right atrial fibroblasts reveals different collagen production activity and stress-induced mitogen-activated protein kinase signalling in rats. Acta Physiol. 2017, 220, 432–445. [Google Scholar] [CrossRef]
- Chung, C.C.; Lin, Y.K.; Chen, Y.C.; Kao, Y.H.; Yeh, Y.H.; Chen, Y.J. Factor Xa inhibition by rivaroxaban regulates fibrogenesis in human atrial fibroblasts with modulation of nitric oxide synthesis and calcium homeostasis. J. Mol. Cell. Cardiol. 2018, 123, 128–138. [Google Scholar] [CrossRef] [PubMed]
- Watson, L.E.; Sheth, M.; Denyer, R.F.; Dostal, D.E. Baseline echocardiographic values for adult male rats. J. Am. Soc. Echocardiogr. 2004, 17, 161–167. [Google Scholar] [CrossRef] [PubMed]







| Serum | HF Groups (n = 6) | HF Groups with Alirocumab (n = 6) | Healthy Control Groups (n = 6) |
|---|---|---|---|
| Total cholesterol (mg/L) | 470.0 ± 55.9 | 471.7 ± 65.2 | 463.3 ± 37.0 |
| entry 2 | 840.0 ± 135.5 | 846.7 ± 102.0 | 900.0 ± 82.0 |
Disclaimer/Publisher’s Note: The statements, opinions and data contained in all publications are solely those of the individual author(s) and contributor(s) and not of MDPI and/or the editor(s). MDPI and/or the editor(s) disclaim responsibility for any injury to people or property resulting from any ideas, methods, instructions or products referred to in the content. |
© 2025 by the authors. Licensee MDPI, Basel, Switzerland. This article is an open access article distributed under the terms and conditions of the Creative Commons Attribution (CC BY) license (https://creativecommons.org/licenses/by/4.0/).
Share and Cite
Chung, C.-C.; Kao, Y.-H.; Chen, Y.-C.; Lin, Y.-K.; Higa, S.; Hsu, K.-C.; Chen, Y.-J. PCSK9 Enhances Cardiac Fibrogenesis via the Activation of Toll-like Receptor and NLRP3 Inflammasome Signaling. Int. J. Mol. Sci. 2025, 26, 1921. https://doi.org/10.3390/ijms26051921
Chung C-C, Kao Y-H, Chen Y-C, Lin Y-K, Higa S, Hsu K-C, Chen Y-J. PCSK9 Enhances Cardiac Fibrogenesis via the Activation of Toll-like Receptor and NLRP3 Inflammasome Signaling. International Journal of Molecular Sciences. 2025; 26(5):1921. https://doi.org/10.3390/ijms26051921
Chicago/Turabian StyleChung, Cheng-Chih, Yu-Hsun Kao, Yao-Chang Chen, Yung-Kuo Lin, Satoshi Higa, Kai-Cheng Hsu, and Yi-Jen Chen. 2025. "PCSK9 Enhances Cardiac Fibrogenesis via the Activation of Toll-like Receptor and NLRP3 Inflammasome Signaling" International Journal of Molecular Sciences 26, no. 5: 1921. https://doi.org/10.3390/ijms26051921
APA StyleChung, C.-C., Kao, Y.-H., Chen, Y.-C., Lin, Y.-K., Higa, S., Hsu, K.-C., & Chen, Y.-J. (2025). PCSK9 Enhances Cardiac Fibrogenesis via the Activation of Toll-like Receptor and NLRP3 Inflammasome Signaling. International Journal of Molecular Sciences, 26(5), 1921. https://doi.org/10.3390/ijms26051921

