Tumor Regulatory Effect of 15-Hydroxyprostaglandin Dehydrogenase (HPGD) in Triple-Negative Breast Cancer
Abstract
1. Introduction
2. Results
2.1. HPGD Regulates Proliferation of Human TNBC in a Cell Line-Dependent Manner
2.2. Hpgd Decreases Proliferation of Murine TNBC Cells
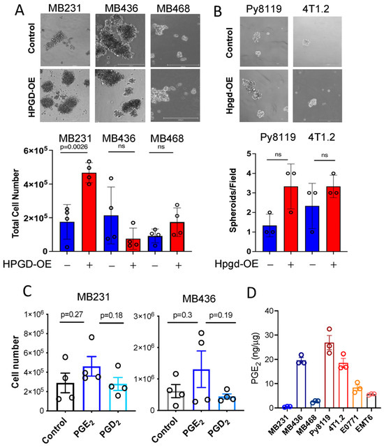
2.3. HPGD Regulates Spheroid Formation in a Cell Line-Dependent Manner
2.4. HPGD Regulation of Growth and Sphere Formation Is Independent of PGE2
2.5. HPGD’s Enzymatic Function Does Not Affect Cell Proliferation
2.6. HPGD Modulates KRAS Signaling Pathway
3. Discussion
4. Materials and Methods
4.1. Cell Lines
4.2. Stable Human and Murine Cell Lines
4.3. Western Blot
4.4. Colony Formation
4.5. Cell Viability Assays
4.6. Three-Dimensional Spheroid Culture
4.7. Live Imaging of Cell Growth
4.8. PGE2 ELISA
4.9. qRT-PCR
- RELN-F: GCCACTTCTTGTGGTGACCT,
- RELN-R: TGCCAGGAATCCGATCTTGC,
- PTGS2-F: CAAATTGCTGGCAGGGTTGC,
- PTGS2-R-AGGGCTTCAGCATAAAGCGT,
- BMP2-F: CTGCGGTCTCCTAAAGGTCG,
- BMP2-R: CTGCGGTCTCCTAAAGGTCG,
- IL1B-F: CAGAAGTACCTGAGCTCGCC,
- IL1B-R: GGTCCTGGAAGGAGCACTTCA,
- IGF2-F: CGCTGTTCGGTTTGCGAC,
- IGF2-R: TTCCCATTGGTGTCTGGAAGC,
- MMP9-F: TTCAGGGAGACGCCCATTTC,
- MMP9-R: AACCGAGTTGGAACCACGAC,
- ANGPTL4-F: CCACTTGGGACCAGGATCAC,
- ANGPTL4-R: AAACCACCAGCCTCCAGAGA,
- CCND2-F: GAACCTGGCAGCTGTCACTC,
- CCND2-R: TGGCAAACTTAAAGTCGGTGGC,
- IL2RG-F: TTTCTGGCTGGAACGGACG,
- IL2RG-R: GCCAGTCCCTTAGACACACC,
- CXCR4-F: AGGTAGCAAAGTGACGCCG,
- CXCR4-R: GCGGGGCATTTTCACTGATCC,
- SPP1-F: ACAAATACCCAGATGCTGTGGC,
- SPP1-R: ACTTGGAAGGGTCTGTGGGG,
- IL10RA-F: CAGACGCTCATGGGACAGAG,
- IL10RA-R: GGTGTCCAGTGGAGGATGTG,
- IL7R-F: TCCAACCGGCAGCAATGTAT,
- IL7R-R: AGGATCCATCTCCCCTGAGC,
- TNFAIP3-F: AGAGAGATCACACCCCCAG,
- TNFAIP3-R: TGCTCTCCAACACCTCTCC,
- HDAC9-F: GCTGTTTGGAGAAGGGGGAG,
- HDAC9-R: TGGCAGAGGAGAAACCTCCG,
- GFPT2-F: CTCGAGCCATCCAGACCTTG,
- GFPT2-R: CACCCAGGAGCACTGTGTTG,
- ETS1-F: AAAGAGACCACAGACTTTGAGGG,
- ETS1-R: TCTGCTCTCAGCACCTCACTTA.
4.10. Animal Experiment
4.11. Statistical Analysis
Supplementary Materials
Author Contributions
Funding
Institutional Review Board Statement
Informed Consent Statement
Data Availability Statement
Conflicts of Interest
References
- Harbeck, N.; Penault-Llorca, F.; Cortes, J.; Gnant, M.; Houssami, N.; Poortmans, P.; Ruddy, K.; Tsang, J.; Cardoso, F. Breast cancer. Nat. Rev. Dis. Primer 2019, 5, 66. [Google Scholar] [CrossRef] [PubMed]
- Caswell-Jin, J.L.; Sun, L.P.; Munoz, D.; Lu, Y.; Li, Y.; Huang, H.; Hampton, J.M.; Song, J.; Jayasekera, J.; Schechter, C.; et al. Analysis of Breast Cancer Mortality in the US—1975 to 2019. JAMA 2024, 331, 233–241. [Google Scholar] [CrossRef] [PubMed]
- Danforth, D.N. The Role of Chronic Inflammation in the Development of Breast Cancer. Cancers 2021, 13, 3918. [Google Scholar] [CrossRef] [PubMed]
- Wang, D.; DuBois, R.N. Prostaglandins and cancer. Gut 2006, 55, 115–122. [Google Scholar] [CrossRef]
- Rolland, P.H.; Martin, P.M.; Jacquemier, J.; Rolland, A.M.; Toga, M. Prostaglandin in human breast cancer: Evidence suggesting that an elevated prostaglandin production is a marker of high metastatic potential for neoplastic cells. J. Natl. Cancer Inst. 1980, 64, 1061–1070. [Google Scholar] [PubMed]
- Reader, J.; Holt, D.; Fulton, A. Prostaglandin E2 EP receptors as therapeutic targets in breast cancer. Cancer Metastasis Rev. 2011, 30, 449–463. [Google Scholar] [CrossRef] [PubMed]
- Walker, O.L.; Dahn, M.L.; Power Coombs, M.R.; Marcato, P. The Prostaglandin E2 Pathway and Breast Cancer Stem Cells: Evidence of Increased Signaling and Potential Targeting. Front. Oncol. 2022, 11, 791696. [Google Scholar] [CrossRef]
- Wolf, I.; O’Kelly, J.; Rubinek, T.; Tong, M.; Nguyen, A.; Lin, B.T.; Tai, H.-H.; Karlan, B.Y.; Koeffler, H.P. 15-Hydroxyprostaglandin Dehydrogenase Is a Tumor Suppressor of Human Breast Cancer. Cancer Res. 2006, 66, 7818–7823. [Google Scholar] [CrossRef] [PubMed]
- Kochel, T.J.; Goloubeva, O.G.; Fulton, A.M. Upregulation of Cyclooxygenase-2/Prostaglandin E2 (COX-2/PGE2) Pathway Member Multiple Drug Resistance-Associated Protein 4 (MRP4) and Downregulation of Prostaglandin Transporter (PGT) and 15-Prostaglandin Dehydrogenase (15-PGDH) in Triple-Negative Breast Cancer. Breast Cancer Basic Clin. Res. 2016, 10, 61–70. [Google Scholar]
- Kochel, T.J.; Reader, J.C.; Ma, X.; Kundu, N.; Fulton, A.M. Multiple drug resistance-associated protein (MRP4) exports prostaglandin E2 (PGE2) and contributes to metastasis in basal/triple negative breast cancer. Oncotarget 2016, 8, 6540–6554. [Google Scholar] [CrossRef] [PubMed]
- Xu, J.; Qin, S.; Yi, Y.; Gao, H.; Liu, X.; Ma, F.; Guan, M. Delving into the Heterogeneity of Different Breast Cancer Subtypes and the Prognostic Models Utilizing scRNA-Seq and Bulk RNA-Seq. Int. J. Mol. Sci. 2022, 23, 9936. [Google Scholar] [CrossRef] [PubMed]
- Lehtinen, L.; Vainio, P.; Wikman, H.; Reemts, J.; Hilvo, M.; Issa, R.; Pollari, S.; Brandt, B.; Oresic, M.; Pantel, K.; et al. 15-Hydroxyprostaglandin dehydrogenase associates with poor prognosis in breast cancer, induces epithelial–mesenchymal transition, and promotes cell migration in cultured breast cancer cells. J. Pathol. 2012, 226, 674–686. [Google Scholar] [CrossRef] [PubMed]
- Dekkers, J.F.; Whittle, J.R.; Vaillant, F.; Chen, H.R.; Dawson, C.; Liu, K.; Geurts, M.H.; Herold, M.J.; Clevers, H.; Lindeman, G.J.; et al. Modeling breast cancer using CRISPR/Cas9-mediated engineering of human breast organoids. J. Natl. Cancer Inst. 2019, 112, 540–544. [Google Scholar] [CrossRef] [PubMed]
- Rosenbluth, J.M.; Schackmann, R.C.; Gray, G.K.; Selfors, L.M.; Li CM, C.; Boedicker, M.; Kuiken, H.J.; Richardson, A.; Brock, J. Organoid cultures from normal and cancer-prone human breast tissues preserve complex epithelial lineages. Nat. Commun. 2020, 11, 1711. [Google Scholar] [CrossRef] [PubMed]
- Sachs, N.; de Ligt, J.; Kopper, O.; Gogola, E.; Bounova, G.; Weeber, F.; Balgobind, A.V.; Wind, K.; Gracanin, A.; Begthel, H.; et al. A Living Biobank of Breast Cancer Organoids Captures Disease Heterogeneity. Cell 2018, 172, 373–386.e10. [Google Scholar] [CrossRef] [PubMed]
- Cho, H.; Huang, L.; Hamza, A.; Gao, D.; Zhan, C.-G.; Tai, H.-H. Role of glutamine 148 of human 15-hydroxyprostaglandin dehydrogenase in catalytic oxidation of prostaglandin E2. Bioorg. Med. Chem. 2006, 14, 6486–6491. [Google Scholar] [CrossRef]
- Tai, H.-H.; Tong, M.; Ding, Y. 15-Hydroxyprostaglandin Dehydrogenase (15-PGDH) and Lung Cancer. Prostaglandins Other Lipid Mediat. 2007, 83, 203–208. [Google Scholar] [CrossRef] [PubMed]
- Satapathy, S.R.; Topi, G.; Osman, J.; Hellman, K.; Ek, F.; Olsson, R.; Sime, W.; Mehdawi, L.M.; Sjölander, A. Tumour suppressor 15-hydroxyprostaglandin dehydrogenase induces differentiation in colon cancer via GLI1 inhibition. Oncogenesis 2020, 9, 74. [Google Scholar] [CrossRef] [PubMed]
- Huang, G.; Yan, M.; Monti, S.; Eisenberg, R.; Hamdan, A.; Golub, T.; Tenen, D.; Markowitz, S.; Halmos, B. 15-Hydroxyprostaglandin dehydrogenase is a target of hepatocyte nuclear factor 3beta and a tumor suppressor in lung cancer. Cancer Res. 2008, 68, 5040–5048. [Google Scholar] [CrossRef]
- Liu, Z.; Wang, X.; Lu, Y.; Du, R.; Luo, G.; Wang, J.; Zhai, H.; Zhang, F.; Wen, Q.; Wu, K.; et al. 15-Hydroxyprostaglandin dehydrogenase is a tumor suppressor of human gastric cancer. Cancer Biol. Ther. 2010, 10, 780–787. [Google Scholar] [CrossRef]
- Ding, Y.; Tong, M.; Liu, S.; Moscow, J.A.; Tai, H.-H. NAD+-linked 15-hydroxyprostaglandin dehydrogenase (15-PGDH) behaves as a tumor suppressor in lung cancer. Carcinogenesis 2005, 26, 65–72. [Google Scholar] [CrossRef] [PubMed]
- Kim, S.H.; Song, S.E.; Baik, H.; Hur, D.Y.; Kang, M.S.; Bae, K.B. 15-Prostaglandin Dehydrogenase Inhibition Enhances Colon Cancer Metastasis by Up-regulation of Epithelial-to-Mesenchymal Transition Genes. Anticancer Res. 2022, 42, 5385–5396. [Google Scholar] [CrossRef] [PubMed]
- Kochel, T.J.; Fulton, A.M. Multiple drug resistance-associated protein 4 (MRP4), prostaglandin transporter (PGT), and 15-hydroxyprostaglandin dehydrogenase (15-PGDH) as determinants of PGE2 levels in cancer. Prostaglandins Other Lipid Mediat. 2015, 116–117, 99–103. [Google Scholar] [CrossRef] [PubMed]
- Coggins, K.G.; Latour, A.; Nguyen, M.S.; Audoly, L.; Coffman, T.M.; Koller, B.H. Metabolism of PGE2 by prostaglandin dehydrogenase is essential for remodeling the ductus arteriosus. Nat. Med. 2002, 8, 91–92. [Google Scholar] [CrossRef] [PubMed]
- Padilla, J.; Lee, B.-S.; Zhai, K.; Rentz, B.; Bobo, T.; Dowlilng, N.M.; Lee, J. A Heme-Binding Transcription Factor BACH1 Regulates Lactate Catabolism Suggesting a Combined Therapy for Triple-Negative Breast Cancer. Cells 2022, 11, 1177. [Google Scholar] [CrossRef] [PubMed]






Disclaimer/Publisher’s Note: The statements, opinions and data contained in all publications are solely those of the individual author(s) and contributor(s) and not of MDPI and/or the editor(s). MDPI and/or the editor(s) disclaim responsibility for any injury to people or property resulting from any ideas, methods, instructions or products referred to in the content. |
© 2025 by the authors. Licensee MDPI, Basel, Switzerland. This article is an open access article distributed under the terms and conditions of the Creative Commons Attribution (CC BY) license (https://creativecommons.org/licenses/by/4.0/).
Share and Cite
Padilla, J.; Lee, B.-S.; Kim, A.; Park, Y.-I.; Bansal, A.; Lee, J. Tumor Regulatory Effect of 15-Hydroxyprostaglandin Dehydrogenase (HPGD) in Triple-Negative Breast Cancer. Int. J. Mol. Sci. 2025, 26, 1912. https://doi.org/10.3390/ijms26051912
Padilla J, Lee B-S, Kim A, Park Y-I, Bansal A, Lee J. Tumor Regulatory Effect of 15-Hydroxyprostaglandin Dehydrogenase (HPGD) in Triple-Negative Breast Cancer. International Journal of Molecular Sciences. 2025; 26(5):1912. https://doi.org/10.3390/ijms26051912
Chicago/Turabian StylePadilla, Joselyn, Bok-Soon Lee, Allen Kim, Yea-In Park, Avani Bansal, and Jiyoung Lee. 2025. "Tumor Regulatory Effect of 15-Hydroxyprostaglandin Dehydrogenase (HPGD) in Triple-Negative Breast Cancer" International Journal of Molecular Sciences 26, no. 5: 1912. https://doi.org/10.3390/ijms26051912
APA StylePadilla, J., Lee, B.-S., Kim, A., Park, Y.-I., Bansal, A., & Lee, J. (2025). Tumor Regulatory Effect of 15-Hydroxyprostaglandin Dehydrogenase (HPGD) in Triple-Negative Breast Cancer. International Journal of Molecular Sciences, 26(5), 1912. https://doi.org/10.3390/ijms26051912

