Human Placenta MSC-Derived DNA Fragments Exert Therapeutic Effects in a Skin Wound Model via the A2A Receptor
Abstract
1. Introduction
2. Results
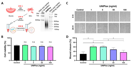
2.1. Human PDRN (UNIPlax) Derived from PD-MSCs Affects Cell Migration
2.2. UNIPlax Promotes the Angiogenic Ability of HUVECs
2.3. UNIPlax Increases the Expression of VEGF Through the A2A Receptor
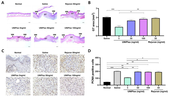
2.4. Efficacy of UNIPlax in an In Vivo Wound Healing Model
2.5. UNIPlax Accelerates the Wound-Healing Process
2.6. UNIPlax Increases Collagen Deposition During the Wound-Healing Process
2.7. UNIPlax Regulates the Expression of VEGF in Skin Wound Tissues In Vivo
3. Discussion
4. Materials and Methods
4.1. DNA Isolation and Fragmentation
4.2. Cell Viability Assay
4.3. Cell Migration
4.4. Tube Formation Assay
4.5. RNA Isolation and Quantitative Real-Time PCR
4.6. Mouse Model of Wound Healing and Treatment with UNIPlax
4.7. Hematoxylin and Eosin Staining
4.8. Masson’s Trichrome Staining
4.9. Immunohistochemistry
4.10. Statistical Analysis
Author Contributions
Funding
Institutional Review Board Statement
Informed Consent Statement
Data Availability Statement
Acknowledgments
Conflicts of Interest
References
- Pena, O.A.; Martin, P. Cellular and molecular mechanisms of skin wound healing. Nat. Rev. Mol. Cell Biol. 2024, 25, 599–616. [Google Scholar] [CrossRef] [PubMed]
- Choudhary, V.; Choudhary, M.; Bollag, W.B. Exploring Skin Wound Healing Models and the Impact of Natural Lipids on the Healing Process. Int. J. Mol. Sci. 2024, 25, 3790. [Google Scholar] [CrossRef]
- Mamun, A.A.; Shao, C.; Geng, P.; Wang, S.; Xiao, J. Recent advances in molecular mechanisms of skin wound healing and its treatments. Front. Immunol. 2024, 15, 1395479. [Google Scholar] [CrossRef] [PubMed]
- Kitahara, M. Perception of parental acceptance and rejection among Swedish university students. Child Abus. Negl. 1987, 11, 223–227. [Google Scholar] [CrossRef] [PubMed]
- Galeano, M.; Pallio, G.; Irrera, N.; Mannino, F.; Bitto, A.; Altavilla, D.; Vaccaro, M.; Squadrito, G.; Arcoraci, V.; Colonna, M.R.; et al. Polydeoxyribonucleotide: A Promising Biological Platform to Accelerate Impaired Skin Wound Healing. Pharmaceuticals 2021, 14, 1103. [Google Scholar] [CrossRef] [PubMed]
- Noh, T.K.; Chung, B.Y.; Kim, S.Y.; Lee, M.H.; Kim, M.J.; Youn, C.S.; Lee, M.W.; Chang, S.E. Novel Anti-Melanogenesis Properties of Polydeoxyribonucleotide, a Popular Wound Healing Booster. Int. J. Mol. Sci. 2016, 17, 1448. [Google Scholar] [CrossRef] [PubMed]
- Ha, Y.; Kim, J.H.; Kim, J.; Kwon, H. Non-surgical treatment of diabetic foot ulcers on the dorsum of the foot with polydeoxyribonucleotide injection: Two case reports. World J. Clin. Cases 2024, 12, 4446–4451. [Google Scholar] [CrossRef]
- Jo, S.; Baek, A.; Cho, Y.; Kim, S.H.; Baek, D.; Hwang, J.; Cho, S.R.; Kim, H.J. Therapeutic effects of polydeoxyribonucleotide in an in vitro neuronal model of ischemia/reperfusion injury. Sci. Rep. 2023, 13, 6004. [Google Scholar] [CrossRef]
- Bitto, A.; Polito, F.; Altavilla, D.; Minutoli, L.; Migliorato, A.; Squadrito, F. Polydeoxyribonucleotide (PDRN) restores blood flow in an experimental model of peripheral artery occlusive disease. J. Vasc. Surg. 2008, 48, 1292–1300. [Google Scholar] [CrossRef]
- Baek, A.; Kim, Y.; Lee, J.W.; Lee, S.C.; Cho, S.R. Effect of Polydeoxyribonucleotide on Angiogenesis and Wound Healing in an In Vitro Model of Osteoarthritis. Cell Transplant. 2018, 27, 1623–1633. [Google Scholar] [CrossRef]
- Lewis, R.M.; Cleal, J.K.; Hanson, M.A. Review: Placenta, evolution and lifelong health. Placenta 2012, 33, S28–S32. [Google Scholar] [CrossRef]
- Wang, H.; Chen, L.; Liu, Y.; Luo, B.; Xie, N.; Tan, T.; Song, L.; Erli, P.; Luo, M. Implantation of placenta-derived mesenchymal stem cells accelerates murine dermal wound closure through immunomodulation. Am. J. Transl. Res. 2016, 8, 4912–4921. [Google Scholar] [PubMed]
- Tonello, G.; Daglio, M.; Zaccarelli, N.; Sottofattori, E.; Mazzei, M.; Balbi, A. Characterization and quantitation of the active polynucleotide fraction (PDRN) from human placenta, a tissue repair stimulating agent. J. Pharm. Biomed. Anal. 1996, 14, 1555–1560. [Google Scholar] [CrossRef]
- Muratore, O.; Cattarini, G.; Gianoglio, S.; Tonoli, E.L.; Sacca, S.C.; Ghiglione, D.; Venzano, D.; Ciurlo, C.; Lantieri, P.B.; Schito, G.C. A human placental polydeoxyribonucleotide (PDRN) may promote the growth of human corneal fibroblasts and iris pigment epithelial cells in primary culture. New Microbiol. 2003, 26, 13–26. [Google Scholar]
- Ramanathan, M.; Pinhal-Enfield, G.; Hao, I.; Leibovich, S.J. Synergistic up-regulation of vascular endothelial growth factor (VEGF) expression in macrophages by adenosine A2A receptor agonists and endotoxin involves transcriptional regulation via the hypoxia response element in the VEGF promoter. Mol. Biol. Cell 2007, 18, 14–23. [Google Scholar] [CrossRef] [PubMed]
- Yang, X.H.; Man, X.Y.; Cai, S.Q.; Yao, Y.G.; Bu, Z.Y.; Zheng, M. Expression of VEGFR-2 on HaCaT cells is regulated by VEGF and plays an active role in mediating VEGF induced effects. Biochem. Biophys. Res. Commun. 2006, 349, 31–38. [Google Scholar] [CrossRef]
- Choi, S.H.; Kim, H.C.; Jang, S.G.; Lee, Y.J.; Heo, J.Y.; Kweon, G.R.; Ryu, M.J. Effects of a Combination of Polynucleotide and Hyaluronic Acid for Treating Osteoarthritis. Int. J. Mol. Sci. 2024, 25, 1714. [Google Scholar] [CrossRef] [PubMed]
- Sini, P.; Denti, A.; Cattarini, G.; Daglio, M.; Tira, M.E.; Balduini, C. Effect of polydeoxyribonucleotides on human fibroblasts in primary culture. Cell Biochem. Funct. 1999, 17, 107–114. [Google Scholar] [CrossRef]
- Kolimi, P.; Narala, S.; Nyavanandi, D.; Youssef, A.A.A.; Dudhipala, N. Innovative Treatment Strategies to Accelerate Wound Healing: Trajectory and Recent Advancements. Cells 2022, 11, 2439. [Google Scholar] [CrossRef] [PubMed]
- Kanji, S.; Das, H. Advances of Stem Cell Therapeutics in Cutaneous Wound Healing and Regeneration. Mediat. Inflamm. 2017, 2017, 5217967. [Google Scholar] [CrossRef]
- Kong, P.; Xie, X.; Li, F.; Liu, Y.; Lu, Y. Placenta mesenchymal stem cell accelerates wound healing by enhancing angiogenesis in diabetic Goto-Kakizaki (GK) rats. Biochem. Biophys. Res. Commun. 2013, 438, 410–419. [Google Scholar] [CrossRef]
- Seok, J.; Park, H.; Lee, D.H.; You, J.H.; Kim, G.J. The Dose-Related Efficacy of Human Placenta-Derived Mesenchymal Stem Cell Transplantation on Antioxidant Effects in a Rat Model with Ovariectomy. Antioxidants 2023, 12, 1575. [Google Scholar] [CrossRef] [PubMed]
- Na, J.; Song, J.; Kim, H.H.; Seok, J.; Kim, J.Y.; Jun, J.H.; Kim, G.J. Human placenta-derived mesenchymal stem cells trigger repair system in TAA-injured rat model via antioxidant effect. Aging 2020, 13, 61–76. [Google Scholar] [CrossRef]
- Park, H.; Lee, D.H.; You, J.H.; Seok, J.; Lim, J.Y.; Kim, G.J. Increased Hepatocyte Growth Factor Secretion by Placenta-Derived Mesenchymal Stem Cells Improves Ovarian Function in an Ovariectomized Rat Model via Vascular Remodeling by Wnt Signaling Activation. Cells 2023, 12, 2708. [Google Scholar] [CrossRef]
- Cho, J.; Kim, T.H.; Seok, J.; Jun, J.H.; Park, H.; Kweon, M.; Lim, J.Y.; Kim, G.J. Vascular remodeling by placenta-derived mesenchymal stem cells restores ovarian function in ovariectomized rat model via the VEGF pathway. Lab. Investig. 2021, 101, 304–317. [Google Scholar] [CrossRef] [PubMed]
- Ko, I.G.; Jin, J.J.; Hwang, L.; Kim, S.H.; Kim, C.J.; Han, J.H.; Lee, S.; Kim, H.I.; Shin, H.P.; Jeon, J.W. Polydeoxyribonucleotide Exerts Protective Effect Against CCl(4)-Induced Acute Liver Injury Through Inactivation of NF-kappaB/MAPK Signaling Pathway in Mice. Int. J. Mol. Sci. 2020, 21, 7894. [Google Scholar] [CrossRef]
- Muramatsu, I. Peripheral transmission in primary sensory nerves. Jpn. J. Pharmacol. 1987, 43, 113–120. [Google Scholar] [CrossRef]
- Shin, S.M.; Baek, E.J.; Kim, K.H.; Kim, K.J.; Park, E.J. Polydeoxyribonucleotide exerts opposing effects on ERK activity in human skin keratinocytes and fibroblasts. Mol. Med. Rep. 2023, 28, 1–10. [Google Scholar] [CrossRef] [PubMed]
- Squadrito, F.; Bitto, A.; Altavilla, D.; Arcoraci, V.; De Caridi, G.; De Feo, M.E.; Corrao, S.; Pallio, G.; Sterrantino, C.; Minutoli, L.; et al. The effect of PDRN, an adenosine receptor A2A agonist, on the healing of chronic diabetic foot ulcers: Results of a clinical trial. J. Clin. Endocrinol. Metab. 2014, 99, E746–E753. [Google Scholar]
- Altavilla, D.; Bitto, A.; Polito, F.; Marini, H.; Minutoli, L.; Di Stefano, V.; Irrera, N.; Cattarini, G.; Squadrito, F. Polydeoxyribonucleotide (PDRN): A safe approach to induce therapeutic angiogenesis in peripheral artery occlusive disease and in diabetic foot ulcers. Cardiovasc. Hematol. Agents Med. Chem. 2009, 7, 313–321. [Google Scholar] [CrossRef]
- Hwang, K.H.; Kim, J.H.; Park, E.Y.; Cha, S.K. An effective range of polydeoxyribonucleotides is critical for wound healing quality. Mol. Med. Rep. 2018, 18, 5166–5172. [Google Scholar] [CrossRef]
- Montesinos, M.C.; Gadangi, P.; Longaker, M.; Sung, J.; Levine, J.; Nilsen, D.; Reibman, J.; Li, M.; Jiang, C.K.; Hirschhorn, R.; et al. Wound healing is accelerated by agonists of adenosine A2 (G alpha s-linked) receptors. J. Exp. Med. 1997, 186, 1615–1620. [Google Scholar] [CrossRef]
- Galeano, M.; Bitto, A.; Altavilla, D.; Minutoli, L.; Polito, F.; Calo, M.; Lo Cascio, P.; Stagno d’Alcontres, F.; Squadrito, F. Polydeoxyribonucleotide stimulates angiogenesis and wound healing in the genetically diabetic mouse. Wound Repair Regen. 2008, 16, 208–217. [Google Scholar] [CrossRef] [PubMed]








| Group | Time (Day) | ||||||||
|---|---|---|---|---|---|---|---|---|---|
| 0 | 1 | 2 | 3 | 4 | 5 | 6 | 7 | 8 | |
| Saline | 100 | 97.6 ± 3.5 | 73.5 ± 3.9 | 71.3 ± 4.0 | 58.5 ± 4.9 | 40.2 ± 4.1 | 28.3 ± 3.2 | 28.2 ± 3.7 | 11.6 ± 4.0 |
| UNIPlax 5 ng/mL | 100 | 72.5 ± 2.5 | 65.3 ± 2.3 | 51.7 ± 3.6 | 39.9 ± 2.6 | 39.6 ± 2.1 | 26.1 ± 2.5 | 16.0 ± 3.6 | 8.5 ± 2.7 |
| UNIPlax 50 ng/mL | 100 | 83.2 ± 3.5 | 70.1 ± 4.2 | 66.9 ± 3.6 | 58.2 ± 3.6 | 48.1 ± 3.4 | 35.2 ± 2.9 | 24.3 ± 4.1 | 12.2 ± 3.9 |
| UNIPlax 100 ng/mL | 100 | 76.0 ± 3.8 | 75.4 ± 3.4 | 63.7 ± 4.5 | 50.2 ± 3.3 | 47.0 ± 3.7 | 43.4 ± 4.6 | 26.2 ± 4.1 | 12.2 ± 3.5 |
| Rejuran 50 ng/mL | 100 | 85.7 ± 4.9 | 82.9 ± 6.0 | 73.7 ± 4.3 | 46.4 ± 3.9 | 43.7 ± 3.4 | 35.2 ± 4.8 | 25.8 ± 4.5 | 11.8 ± 3.1 |
Disclaimer/Publisher’s Note: The statements, opinions and data contained in all publications are solely those of the individual author(s) and contributor(s) and not of MDPI and/or the editor(s). MDPI and/or the editor(s) disclaim responsibility for any injury to people or property resulting from any ideas, methods, instructions or products referred to in the content. |
© 2025 by the authors. Licensee MDPI, Basel, Switzerland. This article is an open access article distributed under the terms and conditions of the Creative Commons Attribution (CC BY) license (https://creativecommons.org/licenses/by/4.0/).
Share and Cite
Lee, H.; Lee, H.-J.; Jang, H.-J.; Park, H.; Kim, G.J. Human Placenta MSC-Derived DNA Fragments Exert Therapeutic Effects in a Skin Wound Model via the A2A Receptor. Int. J. Mol. Sci. 2025, 26, 1769. https://doi.org/10.3390/ijms26041769
Lee H, Lee H-J, Jang H-J, Park H, Kim GJ. Human Placenta MSC-Derived DNA Fragments Exert Therapeutic Effects in a Skin Wound Model via the A2A Receptor. International Journal of Molecular Sciences. 2025; 26(4):1769. https://doi.org/10.3390/ijms26041769
Chicago/Turabian StyleLee, Hankyu, Hyun-Jung Lee, Hyeon-Jun Jang, Hyeri Park, and Gi Jin Kim. 2025. "Human Placenta MSC-Derived DNA Fragments Exert Therapeutic Effects in a Skin Wound Model via the A2A Receptor" International Journal of Molecular Sciences 26, no. 4: 1769. https://doi.org/10.3390/ijms26041769
APA StyleLee, H., Lee, H.-J., Jang, H.-J., Park, H., & Kim, G. J. (2025). Human Placenta MSC-Derived DNA Fragments Exert Therapeutic Effects in a Skin Wound Model via the A2A Receptor. International Journal of Molecular Sciences, 26(4), 1769. https://doi.org/10.3390/ijms26041769

