Transcriptome Analysis and Resistance Identification of bar and BPH9 Co-Transformation Rice
Abstract
1. Introduction
2. Results
2.1. Identification of Resistance to Herbicides and Brown Planthoppers in H23R
2.2. Resistance of H23R to Brown Planthopper During Seedling and Mature Stages
2.3. Identification of PAT/bar and BPH9 Protein Content in H23R
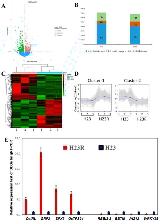
2.4. Transcriptome Differential Gene Analysis
2.5. GO Analysis of H23R/H23 DEGs
2.6. KEGG Analysis of H23R/H23 DEGs
3. Discussion
4. Materials and Methods
4.1. Generation of H23R Transgenic Rice Plants, Molecular Identification, and Screening of Single-Copy Homozygous Families
4.2. Identification of Resistance to Brown Planthoppers in H23R
- Identification method of resistance to brown planthoppers at the seedling stage: The material to be identified was sown in the culture box. When the rice material grew to the two-leaf period, 7~8 brown planthopper nymphs with the age of 2~3 days old were added to each plant. When more than 90% of the control H23 died, each plant was scored and photographed according to the established grading criteria of 1 to 9. The final meaning value of each line was the resistance level of the material to be identified.
- Identification method for brown planthoppers at the mature stage: The material to be identified was grown in the culture bucket until the peak tillering stage. Then, around 100 brown planthopper nymphs with an age of 2~3 days were added to each plant, and photos were taken two weeks later.
4.3. Identification of Herbicide Resistance
4.4. Quantitative Protein Analysis of PAT and BPH9 in Different Parts of H23R and H23
4.5. Transcriptome Analysis of H23R and Control H23
5. Conclusions
Supplementary Materials
Author Contributions
Funding
Institutional Review Board Statement
Informed Consent Statement
Data Availability Statement
Conflicts of Interest
Correction Statement
References
- Sinha, R.; Peláez-Vico, M.Á.; Shostak, B.; Nguyen, T.T.; Pascual, L.S.; Ogden, A.M.; Lyu, Z.; Zandalinas, S.I.; Joshi, T.; Fritschi, F.B.; et al. The effects of multifactorial stress combination on rice and maize. Plant Physiol. 2024, 194, 1358–1369. [Google Scholar] [CrossRef]
- Zandalinas, S.I.; Peláez-Vico, M.Á.; Sinha, R.; Pascual, L.S.; Mittler, R. The impact of multifactorial stress combination on plants, crops, and ecosystems: How should we prepare for what comes next? Plant J. Cell Mol. Biol. 2024, 117, 1800–1814. [Google Scholar] [CrossRef]
- Peláez-Vico, M.Á.; Sinha, R.; Induri, S.P.; Lyu, Z.; Venigalla, S.D.; Vasireddy, D.; Singh, P.; Immadi, M.S.; Pascual, L.S.; Shostak, B.; et al. The impact of multifactorial stress combination on reproductive tissues and grain yield of a crop plant. Plant J. Cell Mol. Biol. 2024, 117, 1728–1745. [Google Scholar] [CrossRef]
- Zandalinas, S.I.; Sengupta, S.; Fritschi, F.B.; Azad, R.K.; Nechushtai, R.; Mittler, R. The impact of multifactorial stress combination on plant growth and survival. New Phytol. 2021, 230, 1034–1048. [Google Scholar] [CrossRef] [PubMed]
- Shi, J.; An, G.; Weber AP, M.; Zhang, D. Prospects for rice in 2050. Plant Cell Environ. 2023, 46, 1037–1045. [Google Scholar] [CrossRef] [PubMed]
- An, S. Insect pest control using biotechnology-preface. Arch. Insect Biochem. Physiol. 2019, 102, e21624. [Google Scholar] [CrossRef]
- Radhakrishnan, R.; Alqarawi, A.A.; Abd Allah, E.F. Bioherbicides: Current knowledge on weed control mechanism. Ecotoxicol. Environ. Saf. 2018, 158, 131–138. [Google Scholar] [CrossRef] [PubMed]
- Mukandiwa, L.; Naidoo, V.; Katerere, D.R. The use of Clausena anisata in insect pest control in Africa: A review. J. Ethnopharmacol. 2016, 194, 1103–1111. [Google Scholar] [CrossRef] [PubMed][Green Version]
- Sivamani, E.; Nalapalli, S.; Prairie, A.; Bradley, D.; Richbourg, L.; Strebe, T.; Liebler, T.; Wang, D.; Que, Q. A study on optimization of pat gene expression cassette for maize transformation. Mol. Biol. Rep. 2019, 46, 3009–3017. [Google Scholar] [CrossRef]
- Nguyen, T.D.; La, V.H.; Nguyen, V.D.; Bui, T.T.; Nguyen, T.T.; Je, Y.H.; Chung, Y.S.; Ngo, X.B. Convergence of Bar and Cry1Ac Mutant Genes in Soybean Confers Synergistic Resistance to Herbicide and Lepidopteran Insects. Front. Plant Sci. 2021, 12, 698882. [Google Scholar] [CrossRef] [PubMed]
- Li, Z.; Zhang, Z.; Liu, Y.; Ma, Y.; Lv, X.; Zhang, D.; Gu, Q.; Ke, H.; Wu, L.; Zhang, G.; et al. Identification and Expression Analysis of EPSPS and BAR Families in Cotton. Plants 2023, 12, 3366. [Google Scholar] [CrossRef] [PubMed]
- Li, J.; Li, S.; Li, J.; Tan, X.; Zhao, Z.; Jiang, L.; Hoffmann, A.A.; Fang, J.; Ji, R. Egg-associated secretions from the brown planthopper (Nilaparvata lugens) activate rice immune responses. Insect Sci. 2024, 31, 1135–1149. [Google Scholar] [CrossRef] [PubMed]
- Guo, J.; Wang, H.; Guan, W.; Guo, Q.; Wang, J.; Yang, J.; Peng, Y.; Shan, J.; Gao, M.; Shi, S.; et al. A tripartite rheostat controls self-regulated host plant resistance to insects. Nature 2023, 618, 799–807. [Google Scholar] [CrossRef]
- Zheng, X.; Zhu, L.; He, G. Genetic and molecular understanding of host rice resistance and Nilaparvata lugens adaptation. Curr. Opin. Insect Sci. 2021, 45, 14–20. [Google Scholar] [CrossRef]
- Zhang, X.; Liao, X.; Mao, K.; Zhang, K.; Wan, H.; Li, J. Insecticide resistance monitoring and correlation analysis of insecticides in field populations of the brown planthopper Nilaparvata lugens (stål) in China 2012–2014. Pestic. Biochem. Physiol. 2016, 132, 13–20. [Google Scholar] [CrossRef]
- Wu, S.F.; Zeng, B.; Zheng, C.; Mu, X.C.; Zhang, Y.; Hu, J.; Zhang, S.; Gao, C.F.; Shen, J.L. The evolution of insecticide resistance in the brown planthopper (Nilaparvata lugens Stål) of China in the period 2012–2016. Sci. Rep. 2018, 8, 4586. [Google Scholar] [CrossRef] [PubMed]
- Liao, X.; Mao, K.; Ali, E.; Zhang, X.; Wan, H.; Li, J. emporal variability and resistance correlation of sulfoxaflor susceptibility among Chinese populations of the brown planthopper Nilaparvata lugens (Stål). Crop Prot. 2017, 102, 141–146. [Google Scholar] [CrossRef]
- Fan, F.; Li, N.; Chen, Y.; Liu, X.; Sun, H.; Wang, J.; He, G.; Zhu, Y.; Li, S. Development of Elite BPH-Resistant Wide-Spectrum Restorer Lines for Three and Two Line Hybrid Rice. Front. Plant Sci. 2017, 8, 986. [Google Scholar] [CrossRef] [PubMed]
- Hu, L.; Wu, Y.; Wu, D.; Rao, W.; Guo, J.; Ma, Y.; Wang, Z.; Shangguan, X.; Wang, H.; Xu, C.; et al. The Coiled-Coil and Nucleotide Binding Domains of BROWN PLANTHOPPER RESISTANCE14 Function in Signaling and Resistance against Planthopper in Rice. Plant Cell 2017, 29, 3157–3185. [Google Scholar] [CrossRef] [PubMed]
- Shi, S.; Wang, H.; Nie, L.; Tan, D.; Zhou, C.; Zhang, Q.; Li, Y.; Du, B.; Guo, J.; Huang, J.; et al. Bph30 confers resistance to brown planthopper by fortifying sclerenchyma in rice leaf sheaths. Mol. Plant 2021, 14, 1714–1732. [Google Scholar] [CrossRef] [PubMed]
- Cheng, X.; Wu, Y.; Guo, J.; Du, B.; Chen, R.; Zhu, L.; He, G. A rice lectin receptor-like kinase that is involved in innate immune responses also contributes to seed germination. Plant J. Cell Mol. Biol. 2013, 76, 687–698. [Google Scholar] [CrossRef] [PubMed]
- Liu, Y.; Wu, H.; Chen, H.; Liu, Y.; He, J.; Kang, H.; Sun, Z.; Pan, G.; Wang, Q.; Hu, J.; et al. A gene cluster encoding lectin receptor kinases confers broad-spectrum and durable insect resistance in rice. Nat. Biotechnol. 2015, 33, 301–305. [Google Scholar] [CrossRef] [PubMed]
- Guo, J.; Xu, C.; Wu, D.; Zhao, Y.; Qiu, Y.; Wang, X.; Ouyang, Y.; Cai, B.; Liu, X.; Jing, S.; et al. Bph6 encodes an exocyst-localized protein and confers broad resistance to planthoppers in rice. Nat. Genet. 2018, 50, 297–306. [Google Scholar] [CrossRef]
- Li, C.; Zhou, Z.; Xiong, X.; Li, C.; Li, C.; Shen, E.; Wang, J.; Zha, W.; Wu, B.; Chen, H.; et al. Development of a multi-resistance and high-yield rice variety using multigene transformation and gene editing. Plant Biotechnol. J. 2024; advance online publication. [Google Scholar] [CrossRef]
- Wang, J.; Ma, Z.; Fu, D.; Wu, Y.; Zhou, Z.; Li, C.; Shen, J. Identification, Cloning, and Characterization of Two Acupuncture-Injury-Inducing Promoters in Rice. Int. J. Mol. Sci. 2024, 25, 10564. [Google Scholar] [CrossRef] [PubMed]
- Li, C.; Wang, J.; Ling, F.; You, A. Application and Development of Bt Insect Resistance Genes in Rice Breeding. Sustainability 2023, 15, 9779. [Google Scholar] [CrossRef]
- Du, B.; Chen, R.; Guo, J.; He, G. Current understanding of the genomic, genetic, and molecular control of insect resistance in rice. Mol. Breed. 2020, 40, 24. [Google Scholar] [CrossRef]
- Wang, Y.; Jiang, W.; Liu, H.; Zeng, Y.; Du, B.; Zhu, L.; He, G.; Chen, R. Marker assisted pyramiding of Bph6 and Bph9 into elite restorer line 93-11 and development of functional marker for Bph9. Rice 2017, 10, 51. [Google Scholar] [CrossRef] [PubMed]
- Zhao, Y.; Huang, J.; Wang, Z.; Jing, S.; Wang, Y.; Ouyang, Y.; Cai, B.; Xin, X.F.; Liu, X.; Zhang, C.; et al. Allelic diversity in an NLR gene BPH9 enables rice to combat planthopper variation. Proc. Natl. Acad. Sci. USA 2016, 113, 12850–12855. [Google Scholar] [CrossRef]






Disclaimer/Publisher’s Note: The statements, opinions and data contained in all publications are solely those of the individual author(s) and contributor(s) and not of MDPI and/or the editor(s). MDPI and/or the editor(s) disclaim responsibility for any injury to people or property resulting from any ideas, methods, instructions or products referred to in the content. |
© 2025 by the authors. Licensee MDPI, Basel, Switzerland. This article is an open access article distributed under the terms and conditions of the Creative Commons Attribution (CC BY) license (https://creativecommons.org/licenses/by/4.0/).
Share and Cite
Li, S.; Li, C.; Wang, J.; Zhou, L.; Wu, B.; Zhou, Z.; Fan, X.; You, A.; Liu, K. Transcriptome Analysis and Resistance Identification of bar and BPH9 Co-Transformation Rice. Int. J. Mol. Sci. 2025, 26, 1762. https://doi.org/10.3390/ijms26041762
Li S, Li C, Wang J, Zhou L, Wu B, Zhou Z, Fan X, You A, Liu K. Transcriptome Analysis and Resistance Identification of bar and BPH9 Co-Transformation Rice. International Journal of Molecular Sciences. 2025; 26(4):1762. https://doi.org/10.3390/ijms26041762
Chicago/Turabian StyleLi, Sanhe, Changyan Li, Jianyu Wang, Lei Zhou, Bian Wu, Zaihui Zhou, Xiaolei Fan, Aiqing You, and Kai Liu. 2025. "Transcriptome Analysis and Resistance Identification of bar and BPH9 Co-Transformation Rice" International Journal of Molecular Sciences 26, no. 4: 1762. https://doi.org/10.3390/ijms26041762
APA StyleLi, S., Li, C., Wang, J., Zhou, L., Wu, B., Zhou, Z., Fan, X., You, A., & Liu, K. (2025). Transcriptome Analysis and Resistance Identification of bar and BPH9 Co-Transformation Rice. International Journal of Molecular Sciences, 26(4), 1762. https://doi.org/10.3390/ijms26041762

