miR-212-5p Regulates PM2.5-Induced Apoptosis by Targeting LAMC2 and LAMA3
Abstract
1. Introduction
2. Results
2.1. PM2.5 Caused NR8383 Cell Activity to Decline
2.2. NR8383 Cell Apoptosis Brought on by PM2.5
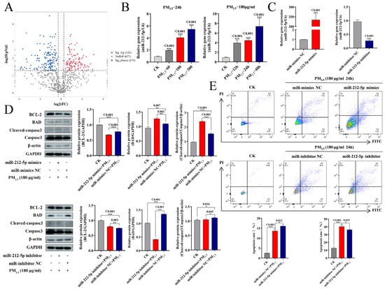
2.3. miR-212-5p Promotes PM2.5-Induced Apoptosis in NR8383 Cells
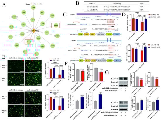
2.4. miR-212-5p Negatively Regulates LAMC2 and LAMA3
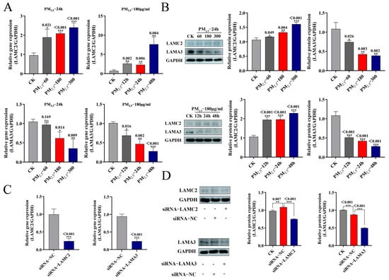
2.5. PM2.5-Induced Changes in LAMC2 and LAMA3 Expression
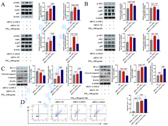
2.6. LAMC2 and LAMA3 Inhibit Apoptosis via the PI3K/AKT/NF-κB Pathway
3. Discussion
4. Materials and Methods
4.1. PM2.5 Preparation
4.2. miRNA Mimics, Inhibitors, and RNA Interference
4.3. Establishment of Animal and Cell Models
4.4. Cell Viability
4.5. Flow Cytometry
4.6. miRNA Microarray Assay
4.7. RNA Isolation and Quantitative Real-Time PCR
4.8. miR-212-5p Target Gene Identification
4.9. Vector Construction
4.10. Dual-Luciferase Reporter Assays
4.11. Western Blotting
4.12. Statistical Analyses
5. Conclusions
Supplementary Materials
Author Contributions
Funding
Institutional Review Board Statement
Informed Consent Statement
Data Availability Statement
Conflicts of Interest
References
- Yin, H.; Liu, C.; Zhang, L.; Li, A.; Ma, Z. Measurement and evaluation of indoor air quality in naturally ventilated residential buildings. Indoor Built Environ. 2019, 28, 1307–1323. [Google Scholar] [CrossRef]
- Zhao, C.; Wang, Y.; Su, Z.; Pu, W.; Niu, M.; Song, S.; Wei, L.; Ding, Y.; Xu, L.; Tian, M.; et al. Respiratory exposure to PM2.5 soluble extract disrupts mucosal barrier function and promotes the development of experimental asthma. Sci. Total Environ. 2020, 730, 139145. [Google Scholar] [CrossRef] [PubMed]
- Zarinfard, G.; Tadjalli, M.; Razavi, S.; Kazemi, M. Effect of laminin on neurotrophic factors expression in Schwann-like cells induced from human adipose-derived stem cells in vitro. J. Mol. Neurosci. 2016, 60, 465–473. [Google Scholar] [CrossRef] [PubMed]
- Zhang, S.; Zhang, W.; Zeng, X.; Zhao, W.; Wang, Z.; Dong, X.; Jia, Y.; Shen, J.; Chen, R.; Lin, X. Inhibition of Rac1 activity alleviates PM2.5-induced pulmonary inflammation via the AKT signaling pathway. Toxicol. Lett. 2019, 310, 61–69. [Google Scholar] [CrossRef]
- Wang, Y.; Tang, M. PM2.5 induces autophagy and apoptosis through endoplasmic reticulum stress in human endothelial cells. Sci. Total Environ. 2020, 710, 136397. [Google Scholar] [CrossRef] [PubMed]
- Wu, B.; Qin, L.; Wang, M.; Zhou, T.; Dong, Y.; Chai, T. The composition of microbial aerosols, PM2.5, and PM10 in a duck house in Shandong province, China. Poult. Sci. 2019, 98, 5913–5924. [Google Scholar] [CrossRef] [PubMed]
- Shang, Y.; Liu, Q.; Wang, L.; Qiu, X.; Chen, Y.; An, J. microRNA-146a-5p negatively modulates PM2.5 caused inflammation in THP-1 cells via autophagy process. Environ. Pollut. 2021, 268, 115961. [Google Scholar] [CrossRef] [PubMed]
- Shang, B.; Liu, Y.; Dong, H.; Tao, X.; Yao, H. Particulate matter concentrations and emissions of a fattening pig facility in northern China. Atmos. Pollut. Res. 2020, 11, 1902–1911. [Google Scholar] [CrossRef]
- Xu, L.; Zhao, Q.; Li, D.; Luo, J.; Ma, W.; Jin, Y.; Li, C.; Chen, J.; Zhao, K.; Zheng, Y.; et al. MicroRNA-760 resists ambient PM2.5-induced apoptosis in human bronchial epithelial cells through elevating heme-oxygenase 1 expression. Environ. Pollut. 2021, 284, 117213. [Google Scholar] [CrossRef] [PubMed]
- Cui, Y.; Qi, Y.; Ding, L.; Ding, S.; Han, Z.; Wang, Y.; Du, P. miRNA dosage control in development and human disease. Trends Cell Biol. 2024, 34, 31–47. [Google Scholar] [CrossRef]
- Wang, C.; Niu, Z.; Zhang, Y.; Liu, N.; Ji, X.; Tian, J.; Guan, L.; Shi, D.; Zheng, H.; Gao, Y.; et al. Exosomal miR-129-2-3p promotes airway epithelial barrier disruption in PM2.5-aggravated asthma. J. Environ. Manag. 2024, 370, 123053. [Google Scholar] [CrossRef]
- Chen, Y.; Zeng, M.; Xie, J.; Xiong, Z.; Jin, Y.; Pan, Z.; Spanos, M.; Wang, T.; Wang, H. MiR-421 mediates PM2.5-induced endothelial dysfunction via crosstalk between bronchial epithelial and endothelial cells. Inhal. Toxicol. 2024, 36, 501–510. [Google Scholar] [CrossRef] [PubMed]
- Diener, C.; Keller, A.; Meese, E. The miRNA–target interactions: An underestimated intricacy. Nucleic Acids Res. 2024, 52, 1544–1557. [Google Scholar] [CrossRef] [PubMed]
- Huang, D.; Du, C.; Ji, D.; Xi, J.; Gu, J. Overexpression of LAMC2 predicts poor prognosis in colorectal cancer patients and promotes cancer cell proliferation, migration, and invasion. Tumor Biol. 2017, 39, 1010428317705849. [Google Scholar] [CrossRef] [PubMed]
- Huang, C.; Chen, J. Laminin-332 mediates proliferation, apoptosis, invasion, migration and epithelial-to-mesenchymal transition in pancreatic ductal adenocarcinoma. Mol. Med. Rep. 2021, 23, 11. [Google Scholar] [CrossRef] [PubMed]
- DeLucas, M.; Sánchez, J.; Palou, A.; Serra, F. The impact of diet on miRNA regulation and its implications for health: A systematic review. Nutrients 2024, 16, 770. [Google Scholar] [CrossRef] [PubMed]
- Zhao, M.; Wang, K. Short-term effects of PM2.5 components on the respiratory infectious disease: A global perspective. Environ. Geochem. Health 2024, 46, 293. [Google Scholar] [CrossRef] [PubMed]
- Chen, Y.; Wang, Y.; Chen, Q.; Chung, M.K.; Liu, Y.; Lan, M.; Wei, Y.; Lin, L.; Cai, L. Gestational and Postpartum Exposure to PM2.5 Components and Glucose Metabolism in Chinese Women: A Prospective Cohort Study. Environ. Sci. Technol. 2024, 58, 8675–8684. [Google Scholar] [CrossRef] [PubMed]
- Rosser, F.J.; Yue, M.; Han, Y.-Y.; Forno, E.; Qoyawayma, C.; Manni, M.L.; Acosta-Pérez, E.; Canino, G.; Chen, W.; Celedón, J.C. Long-Term PM2.5 Exposure and Upregulation of CLCA1 Expression in Nasal Epithelium from Youth with Asthma. Ann. Am. Thorac. Soc. 2024. [Google Scholar] [CrossRef]
- Falgenhauer, L.; Ghosh, H.; Guerra, B.; Yao, Y.; Fritzenwanker, M.; Fischer, J.; Helmuth, R.; Imirzalioglu, C.; Chakraborty, T. Comparative genome analysis of IncHI2 VIM-1 carbapenemase-encoding plasmids of Escherichia coli and Salmonella enterica isolated from a livestock farm in Germany. Vet. Microbiol. 2017, 200, 114–117. [Google Scholar] [CrossRef]
- Xiao, T.; Ling, M.; Xu, H.; Luo, F.; Xue, J.; Chen, C.; Bai, J.; Zhang, Q.; Wang, Y.; Bian, Q.; et al. NF-κB-regulation of miR-155, via SOCS1/STAT3, is involved in the PM2.5-accelerated cell cycle and proliferation of human bronchial epithelial cells. Toxicol. Appl. Pharmacol. 2019, 377, 114616. [Google Scholar] [CrossRef] [PubMed]
- Yin, K.; Wang, D.; Zhang, Y.; Lu, H.; Hou, L.; Guo, T.; Zhao, H.; Xing, M. Polystyrene microplastics promote liver inflammation by inducing the formation of macrophages extracellular traps. J. Hazard. Mater. 2023, 452, 131236. [Google Scholar] [CrossRef] [PubMed]
- Sun, W.; Xu, T.; Lin, H.; Yin, Y.; Xu, S. BPA and low-Se exacerbate apoptosis and autophagy in the chicken bursa of Fabricius by regulating the ROS/AKT/FOXO1 pathway. Sci. Total Environ. 2024, 908, 168424. [Google Scholar] [CrossRef] [PubMed]
- Yin, K.; Wang, D.; Zhao, H.; Wang, Y.; Zhang, Y.; Liu, Y.; Li, B.; Xing, M. Polystyrene microplastics up-regulates liver glutamine and glutamate synthesis and promotes autophagy-dependent ferroptosis and apoptosis in the cerebellum through the liver-brain axis. Environ. Pollut. 2022, 307, 119449. [Google Scholar] [CrossRef]
- Yang, X.; Wang, X.; Zhang, Y.; Lee, J.; Su, J.; Gates, R.S. Characterization of trace elements and ions in PM10 and PM2.5 emitted from animal confinement buildings. Atmos. Environ. 2011, 45, 7096–7104. [Google Scholar] [CrossRef]
- Xie, W.; You, J.; Zhi, C.; Li, L. The toxicity of ambient fine particulate matter (PM2.5) to vascular endothelial cells. J. Appl. Toxicol. 2021, 41, 713–723. [Google Scholar] [CrossRef]
- Bofill-De Ros, X.; Vang Ørom, U.A. Recent progress in miRNA biogenesis and decay. RNA Biol. 2024, 21, 36–43. [Google Scholar] [CrossRef]
- Hamdy, N.M.; Doghish, A.S.; El-Husseiny, A.A.; Fathi, D.; Rezk, N.I.; Abdelmaksoud, N.M.; Abulsoud, A.I. MicroRNA: Exploring Their Multifaceted Role in Cancer; Springer: Berlin/Heidelberg, Germany, 2024. [Google Scholar]
- Chong, Y.; Zhu, C.; Hu, W.; Jiang, C.; Liang, W.; Zhu, Z. Mir-212-5p suppresses glioma development via targeting sumo2. Biochem. Genet. 2023, 61, 35–47. [Google Scholar] [CrossRef] [PubMed]
- Zhou, H.; Zhang, N. miR-212-5p inhibits nasopharyngeal carcinoma progression by targeting METTL3. Open Med. 2022, 17, 1241–1251. [Google Scholar] [CrossRef] [PubMed]
- Du, F.; Li, Z.; Zhang, G.; Shaoyan, S.; Geng, D.; Tao, Z.; Qiu, K.; Liu, S.; Zhou, Y.; Zhang, Y.; et al. SIRT2, a direct target of miR-212-5p, suppresses the proliferation and metastasis of colorectal cancer cells. J. Cell. Mol. Med. 2020, 24, 9985–9998. [Google Scholar] [CrossRef] [PubMed]
- Raisch, J.; Darfeuille-Michaud, A.; Nguyen, H.T.T. Role of microRNAs in the immune system, inflammation and cancer. World J. Gastroenterol. WJG 2013, 19, 2985. [Google Scholar] [CrossRef] [PubMed]
- Feng, X.; Wang, Z.; Fillmore, R.; Xi, Y. MiR-200, a new star miRNA in human cancer. Cancer Lett. 2014, 344, 166–173. [Google Scholar] [CrossRef] [PubMed]
- Pan, T.; Li, J.; Zhang, O.; Zhu, Y.; Zhou, H.; Ma, M.; Yu, Y.; Lyu, J.; Chen, Y.; Xu, L. Knockdown of ribosome RNA processing protein 15 suppresses migration of hepatocellular carcinoma through inhibiting PATZ1-associated LAMC2/FAK pathway. BMC Cancer 2024, 24, 334. [Google Scholar] [CrossRef] [PubMed]
- Siljamäki, E.; Rappu, P.; Riihilä, P.; Nissinen, L.; Kähäri, V.-M.; Heino, J. H-Ras activation and fibroblast-induced TGF-β signaling promote laminin-332 accumulation and invasion in cutaneous squamous cell carcinoma. Matrix Biol. 2020, 87, 26–47. [Google Scholar] [CrossRef] [PubMed]
- Lu, L.; Chen, X.; Chen, J.; Zhang, Z.; Zhang, Z.; Sun, Y.; Wang, Y.; Xie, S.; Ma, Y.; Song, Y. MicroRNA-encoded regulatory peptides modulate cadmium tolerance and accumulation in rice. Plant Cell Environ. 2024, 47, 1452–1470. [Google Scholar] [CrossRef]
- Moghaddam, M.M.; Behzadi, E.; Sedighian, H.; Goleij, Z.; Kachuei, R.; Heiat, M.; Fooladi, A.A.I. Regulation of immune responses to infection through interaction between stem cell-derived exosomes and toll-like receptors mediated by microRNA cargoes. Front. Cell. Infect. Microbiol. 2024, 14, 1384420. [Google Scholar] [CrossRef] [PubMed]
- Liu, M.; Tang, H.; Gao, K.; Zhang, X.; Ma, Z.; Jia, Y.; Yang, Z.; Inam, M.; Gao, Y.; Wang, G. Poly (I: C)-Induced microRNA-30b-5p Negatively Regulates the JAK/STAT Signaling Pathway to Mediate the Antiviral Immune Response in Silver Carp (Hypophthalmichthys molitrix) via Targeting CRFB5. Int. J. Mol. Sci. 2024, 25, 5712. [Google Scholar] [CrossRef] [PubMed]
- Zhang, X.; Ma, Z.; Hao, P.; Ji, S.; Gao, Y. Characteristics and health impacts of bioaerosols in animal barns: A comprehensive study. Ecotoxicol. Environ. Saf. 2024, 278, 116381. [Google Scholar] [CrossRef] [PubMed]
- Ma, Z.; Du, X.; Sun, Y.; Sun, K.; Zhang, X.; Wang, L.; Zhu, Y.; Basang, W.; Gao, Y. RGS2 attenuates alveolar macrophage damage by inhibiting the Gq/11-Ca2+ pathway during cowshed PM2.5 exposure, and aberrant RGS2 expression is associated with TLR2/4 activation. Toxicol. Appl. Pharmacol. 2024, 487, 116976. [Google Scholar] [CrossRef]
- Wang, H.; Song, L.; Ju, W.; Wang, X.; Dong, L.; Zhang, Y.; Ya, P.; Yang, C.; Li, F. The acute airway inflammation induced by PM2.5 exposure and the treatment of essential oils in Balb/c mice. Sci. Rep. 2017, 7, 44256. [Google Scholar] [CrossRef]
- Lewis, B.P.; Shih, I.-h.; Jones-Rhoades, M.W.; Bartel, D.P.; Burge, C.B. Prediction of mammalian microRNA targets. Cell 2003, 115, 787–798. [Google Scholar] [CrossRef] [PubMed]
- John, B.; Enright, A.J.; Aravin, A.; Tuschl, T.; Sander, C.; Marks, D.S. Human microRNA targets. PLoS Biol. 2004, 2, e363. [Google Scholar] [CrossRef] [PubMed]





Disclaimer/Publisher’s Note: The statements, opinions and data contained in all publications are solely those of the individual author(s) and contributor(s) and not of MDPI and/or the editor(s). MDPI and/or the editor(s) disclaim responsibility for any injury to people or property resulting from any ideas, methods, instructions or products referred to in the content. |
© 2025 by the authors. Licensee MDPI, Basel, Switzerland. This article is an open access article distributed under the terms and conditions of the Creative Commons Attribution (CC BY) license (https://creativecommons.org/licenses/by/4.0/).
Share and Cite
Jia, Y.; Zhang, X.; Zhao, C.; Ma, Z.; Sun, K.; Sun, Y.; Du, X.; Liu, M.; Liang, X.; Yu, X.; et al. miR-212-5p Regulates PM2.5-Induced Apoptosis by Targeting LAMC2 and LAMA3. Int. J. Mol. Sci. 2025, 26, 1761. https://doi.org/10.3390/ijms26041761
Jia Y, Zhang X, Zhao C, Ma Z, Sun K, Sun Y, Du X, Liu M, Liang X, Yu X, et al. miR-212-5p Regulates PM2.5-Induced Apoptosis by Targeting LAMC2 and LAMA3. International Journal of Molecular Sciences. 2025; 26(4):1761. https://doi.org/10.3390/ijms26041761
Chicago/Turabian StyleJia, Yunna, Xiqing Zhang, Cuizhu Zhao, Zhenhua Ma, Ke Sun, Yize Sun, Xiaohui Du, Meng Liu, Xiaojun Liang, Xiuzhen Yu, and et al. 2025. "miR-212-5p Regulates PM2.5-Induced Apoptosis by Targeting LAMC2 and LAMA3" International Journal of Molecular Sciences 26, no. 4: 1761. https://doi.org/10.3390/ijms26041761
APA StyleJia, Y., Zhang, X., Zhao, C., Ma, Z., Sun, K., Sun, Y., Du, X., Liu, M., Liang, X., Yu, X., & Gao, Y. (2025). miR-212-5p Regulates PM2.5-Induced Apoptosis by Targeting LAMC2 and LAMA3. International Journal of Molecular Sciences, 26(4), 1761. https://doi.org/10.3390/ijms26041761
