Microbial Guardians or Foes? Metagenomics Reveal Association of Gut Microbiota in Intestinal Toxicity Caused by DON in Mice
Abstract
1. Introduction
2. Results
2.1. Effects of DON and Antibiotic-Induced Microbiota Depletion on Clinical Observation, Changes in Body Weight and Food Intake of Mice
2.2. Effects of DON and Antibiotic-Induced Microbiota Depletion on Colon Length
2.3. Effects of DON and Antibiotic-Induced Microbiota Depletion on DAO and D-LA
2.4. Effects of DON and Antibiotic-Induced Microbiota Depletion on Histological Damage
2.5. Effects of DON and Antibiotic-Induced Microbiota Depletion on Goblet Counting
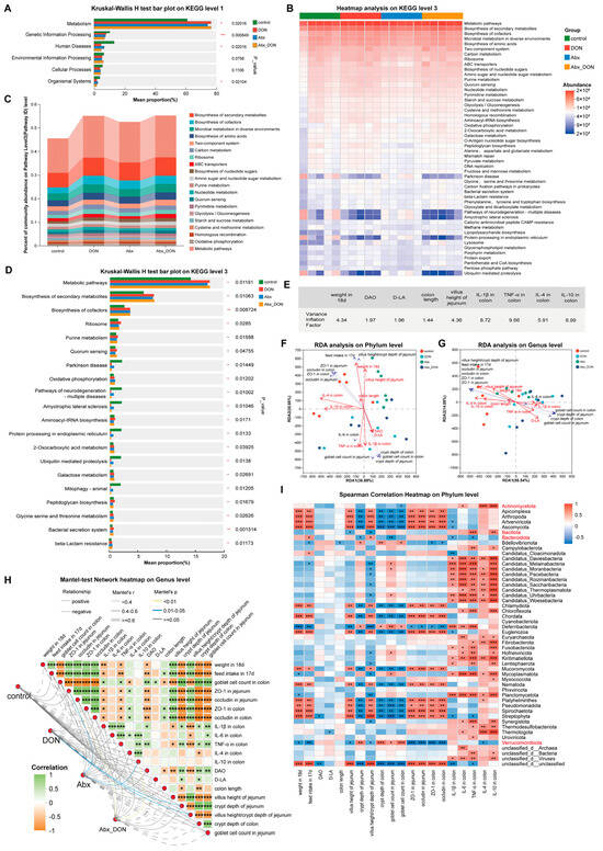
2.6. Effect of DON and Antibiotic-Induced Microbiota Depletion on Tight Junction Proteins
2.7. Effects of DON and Antibiotic-Induced Microbiota Depletion on the Protein Expression Level of Inflammatory Cytokines Protein
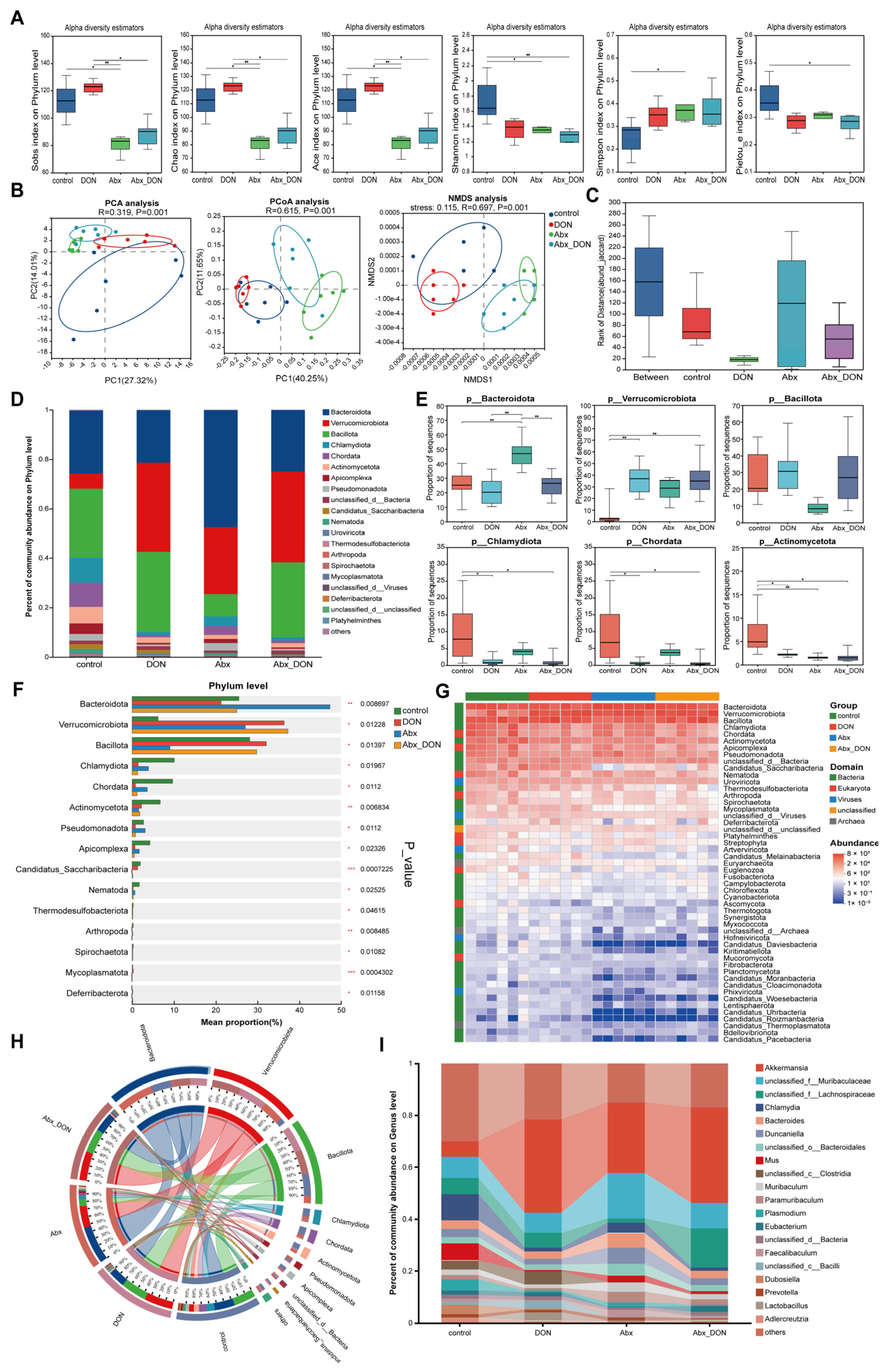
2.8. Effects of DON and Antibiotic-Induced Microbiota Depletion on Gut Flora Composition and Abundance
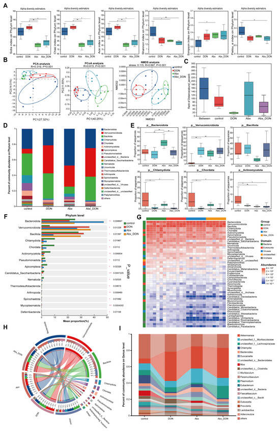
2.9. Joint Analysis on the Relationship Between Pathological and Inflammatory Indicators and Changes in Gut Microbiota
3. Discussion
4. Materials and Methods
4.1. Experimental Animal
4.2. DON Dosage Formulation and Determination
4.3. Antibiotics Treatment
4.4. Experimental Design
4.5. Clinical Observation
4.6. Enzyme-Linked Immunosorbent Assay Detection on DAO and D-LA in Mice
4.7. Pathology of Gut Tissue
4.7.1. Hematoxylin-Eosin Staining
4.7.2. AB-PAS Staining and GCs Counting
4.8. Immunofluorescence Detection of Tight Junction Proteins (TJs) Protein Localization and Expression Levels
4.9. Western Blot Detection of DON Expression of Inflammatory Factors
4.10. RNA Extraction and Quantitative Real-Time PCR Analysis
4.11. Total DNA Extraction and Sequencing
4.12. Statistical Analysis
5. Conclusions
Significance of the Study
Author Contributions
Funding
Institutional Review Board Statement
Data Availability Statement
Acknowledgments
Conflicts of Interest
References
- Di Vincenzo, F.; Del Gaudio, A.; Petito, V.; Lopetuso, L.R.; Scaldaferri, F. Gut microbiota, intestinal permeability, and systemic inflammation: A narrative review. Intern. Emerg. Med. 2024, 19, 275–293. [Google Scholar] [CrossRef] [PubMed]
- Kocot, A.M.; Jarocka-Cyrta, E.; Drabińska, N. Overview of the importance of biotics in gut barrier integrity. Int. J. Mol. Sci. 2022, 23, 2896. [Google Scholar] [CrossRef] [PubMed]
- Mosca, A.; Leclerc, M.; Hugot, J.P. Gut microbiota diversity and human diseases: Should we reintroduce key predators in our ecosystem? Front. Microbiol. 2016, 7, 455. [Google Scholar] [CrossRef] [PubMed]
- Liao, Y.; Peng, Z.; Xu, S. Deoxynivalenol exposure induced colon damage in mice independent of the gut microbiota. Mol. Nutr. Food Res. 2023, 67, e2300317. [Google Scholar] [CrossRef] [PubMed]
- Jin, J.; Beekmann, K.; Ringø, E.; Rietjens, I.M.C.M.; Xing, F. Interaction between food-borne mycotoxins and gut microbiota: A review. Food Cont. 2021, 126, 107998. [Google Scholar] [CrossRef]
- Liew, W.P.; Mohd-Redzwan, S. Mycotoxin: Its Impact on Gut Health and Microbiota. Front. Cell Infect. Microbiol. 2018, 8, 60. [Google Scholar] [CrossRef]
- Okyere, S.K.; Hu, Y. An overview of the toxic effects and mechanisms of zearalenone, aflatoxins, and deoxynivalenol on intestinal integrity damage in humans and animals: A comprehensive review. Venoms Toxins 2023, 3, e050623217655. [Google Scholar] [CrossRef]
- Pestka, J.J. Deoxynivalenol: Mechanisms of action, human exposure, and toxicological relevance. Arch. Toxicol. 2010, 84, 663–679. [Google Scholar] [CrossRef]
- Akbari, P.; Braber, S.; Gremmels, H.; Koelink, P.J.; Verheijden, K.A.; Garssen, J.; Fink-Gremmels, J. Deoxynivalenol: A trigger for intestinal integrity breakdown. FASEB J. 2014, 28, 2414–2429. [Google Scholar] [CrossRef]
- Diesing, A.K.; Nossol, C.; Dänicke, S.; Walk, N.; Post, A.; Kahlert, S.; Rothkötter, H.J.; Kluess, J. Vulnerability of polarised intestinal porcine epithelial cells to mycotoxin deoxynivalenol depends on the route of application. PLoS ONE 2011, 6, e17472. [Google Scholar] [CrossRef] [PubMed]
- Yang, W.; Huang, L.; Wang, P.; Wu, Z.; Li, F.; Wang, C. The effect of low and high dose deoxynivalenol on intestinal morphology, distribution, and expression of inflammatory cytokines of weaning rabbits. Toxins 2019, 11, 473. [Google Scholar] [CrossRef]
- Saint-Cyr, M.J.; Perrin-Guyomard, A.; Houée, P.; Rolland, J.-G.; Laurentie, M. Evaluation of an oral subchronic exposure of deoxynivalenol on the composition of human gut microbiota in a model of human microbiota-associated rats. PLoS ONE 2013, 8, e80578. [Google Scholar] [CrossRef] [PubMed]
- Amuzie, C.J.; Flannery, B.M.; Ulrich, A.M.; Pestka, J.J. Effects of deoxynivalenol consumption on body weight and adiposity in the diet-induced obese mouse. J. Toxicol. Environ. Health A 2011, 74, 658–667. [Google Scholar] [CrossRef]
- Celi, P.; Cowieson, A.J.; Fru-Nji, F.; Steinert, R.E.; Kluenter, A.M.; Verlhac, V. Gastrointestinal functionality in animal nutrition and health: New opportunities for sustainable animal production. Anim. Feed. Sci. Technol. 2017, 234, 88–100. [Google Scholar] [CrossRef]
- Zoghi, S.; Sadeghpour Heravi, F.; Nikniaz, Z.; Shirmohamadi, M.; Moaddab, S.Y.; Ebrahimzadeh Leylabadlo, H. Gut microbiota and childhood malnutrition: Understanding the link and exploring therapeutic interventions. Eng. Life Sci. 2023, 24, 2300070. [Google Scholar] [CrossRef] [PubMed]
- Wan, S.; Sun, N.; Li, H.; Khan, A.; Zheng, X.; Sun, Y.; Fan, R. Deoxynivalenol damages the intestinal barrier and biota of the broiler chickens. BMC Vet. Res. 2022, 18, 311. [Google Scholar] [CrossRef] [PubMed]
- Sanders, L.M.; Shellen, G.; Maki, K.C. Resiliency of the digestive system during aging and the impact of diet. Nutr. Today 2023, 58, 165–174. [Google Scholar] [CrossRef]
- Xia, D.; Mo, Q.; Yang, L.; Wang, W. Crosstalk between mycotoxins and intestinal microbiota and the alleviation approach via microorganisms. Toxins 2022, 14, 859. [Google Scholar] [CrossRef]
- Zhai, X.; Qiu, Z.; Wang, L.; Luo, Y.; He, W.; Yang, J. Possible toxic mechanisms of deoxynivalenol (DON) exposure to intestinal barrier damage and dysbiosis of the gut microbiota in laying hens. Toxins 2022, 14, 682. [Google Scholar] [CrossRef] [PubMed]
- Hou, L.; Yuan, H.; Liu, Y.; Sun, X.; Chang, J.; Zhang, H.; Zhang, J.; Sun, J.; Wang, Q.; Chen, F. Effect of deoxynivalenol on inflammatory injury on the glandular stomach in chick embryos. Poult. Sci. 2023, 102, 102870. [Google Scholar] [CrossRef] [PubMed]
- Cui, C.; Wang, X.; Zheng, Y.; Li, L.; Wang, F.; Wei, H.; Peng, J. Paneth cells protect intestinal stem cell niche to alleviate deoxynivalenol-induced intestinal injury. Ecotoxicol. Environ. Saf. 2023, 264, 115457. [Google Scholar] [CrossRef]
- Feng, Z.; Li, T.; Wu, C.; Tao, L.; Blachier, F.; Yin, Y. Monosodium L-glutamate and dietary fat exert opposite effects on the proximal and distal intestinal health in growing pigs. Appl. Physiol. Nutr. Metab. 2016, 40, 353–363. [Google Scholar] [CrossRef]
- Xue, G.; Barekatain, R.; Wu, S.; Choct, M.; Swick, R. Dietary L-glutamine supplementation improves growth performance, gut morphology, and serum biochemical indices of broiler chickens during necrotic enteritis challenge. Poult. Sci. 2018, 97, 1334–1341. [Google Scholar] [CrossRef]
- Zhu, X.; Shang, X.; Lin, G.; Li, H.; Feng, X.; Zhang, H. Effects of zinc glycinate on growth performance, serum biochemical indexes, and intestinal morphology of yellow feather broilers. Biol. Trace Elem. Res. 2022, 200, 4089–4097. [Google Scholar] [CrossRef]
- Liu, H.; Wang, J.; Mou, D.; Che, L.; Fang, Z.; Feng, B.; Lin, Y.; Xu, S.; Li, J.; Wu, D. Maternal methyl donor supplementation during gestation counteracts the bisphenol A-induced impairment of intestinal morphology, disaccharidase activity, and nutrient transporters gene expression in newborn and weaning pigs. Nutrients 2017, 9, 423–437. [Google Scholar] [CrossRef]
- Yang, J.; Liu, F.; Liu, D. Acute, subacute, and immunotoxicity studies of deoxynivalenol (DON) in BALB/c mice. Shanghai J. Agric. 2015, 31, 12–18. [Google Scholar]
- Graziani, F.; Pinton, P.; Olleik, H.; Pujol, A.; Nicoletti, C.; Sicre, M.; Quinson, N.; Ajandouz, E.H.; Perrier, J.; Pasquale, E.D.; et al. Deoxynivalenol inhibits the expression of trefoil factors (TFF) by intestinal human and porcine goblet cells. Arch. Toxicol. 2019, 93, 1039–1049. [Google Scholar] [CrossRef]
- Pinton, P.; Graziani, F.; Pujol, A.; Nicoletti, C.; Paris, O.; Ernouf, P.; Pasquale, E.D.; Perrier, J.; Oswald, I.P.; Maresca, M. Deoxynivalenol inhibits the expression by goblet cells of intestinal mucins through a PKR and MAP kinase dependent repression of the resistin-like molecule beta. Mol. Nutr. Food Res. 2015, 59, 1076–1087. [Google Scholar] [CrossRef] [PubMed]
- Honzawa, Y.; Nakase, H.; Matsuura, M.; Chiba, T. Clinical significance of serum diamine oxidase activity in inflammatory bowel disease: Importance of evaluation of small intestinal permeability. Inflamm. Bowel Dis. 2011, 17, E23–E25. [Google Scholar] [CrossRef]
- Ouyang, J.; Yan, J.; Zhou, X.; Isnard, S.; Harypursat, V.; Cui, H.; Routy, J.P.; Chen, Y. Relevance of biomarkers indicating gut damage and microbial translocation in people living with HIV. Front. Immunol. 2023, 14, 1173956. [Google Scholar] [CrossRef]
- Okyere, S.K.; Wen, J.; Cui, Y.; Xie, L.; Gao, P.; Zhang, M.; Wang, J.; Wang, S.; Ran, Y.; Ren, Z.; et al. Bacillus toyonensis SAU-19 and SAU-20 isolated from Ageratina adenophora alleviates the intestinal structure and integrity damage associated with gut dysbiosis in mice fed high fat diet. Front. Microbiol. 2022, 13, 820236. [Google Scholar] [CrossRef]
- Mi, J.; Tong, Y.; Zhang, Q.; Wang, Q.; Wang, Y.; Wang, Y.; Lin, G.; Ma, Q.; Li, T.; Huang, S. Alginate oligosaccharides enhance gut microbiota and intestinal barrier function, alleviating host damage induced by deoxynivalenol in mice. J. Nutr. 2024, 154, 3190–3202. [Google Scholar] [CrossRef]
- Rizk, M.G.; Thackray, V.G. Intersection of polycystic ovary syndrome and the gut microbiome. J. Endocr. Soc. 2021, 5, bvaa177. [Google Scholar] [CrossRef] [PubMed]
- Ngu, J.H.; Bechly, K.; Chapman, B.A.; Burt, M.J.; Barclay, M.L.; Gearry, R.B.; Stedman, C.A. Population-based epidemiology study of autoimmune hepatitis: A disease of older women? J. Gastroenterol. Hepatol. 2010, 25, 1681–1686. [Google Scholar] [CrossRef]
- Takeuchi, T.; Kubota, T.; Nakanishi, Y.; Tsugawa, H.; Suda, W.; Kwon, A.T.; Yazaki, J.; Ikeda, K.; Nemoto, S.; Mochizuki, Y.; et al. Gut microbial carbohydrate metabolism contributes to insulin resistance. Nature 2023, 621, 389–395. [Google Scholar] [CrossRef]
- Louis, P.; Flint, H.J. Formation of propionate and butyrate by the human colonic microbiota. Environ. Microbiol. 2017, 19, 29–41. [Google Scholar] [CrossRef]
- Piotrowska, M.; Śliżewska, K.; Nowak, A.; Zielonka, Ł.; Żakowska, Z.; Gajęcka, M.; Gajęcki, M. The effect of experimental fusarium mycotoxicosis on microbiota diversity in porcine ascending colon contents. Toxins 2014, 6, 2064–2081. [Google Scholar] [CrossRef] [PubMed]
- Lin, H.; Zhu, L.; Baker, S.S.; Baker, R.D.; Lee, T. Secreted phosphoglucose isomerase is a novel biomarker of nonalcoholic fatty liver in mice and humans. Biochem. Biophys. Res. Commun. 2020, 529, 1101–1105. [Google Scholar] [CrossRef]
- Plöger, S.; Stumpff, F.; Penner, G.B.; Schulzke, J.D.; Gäbel, G.; Martens, H.; Shen, Z.; Günzel, D.; Aschenbach, J.R. Microbial butyrate and its role for barrier function in the gastrointestinal tract. Ann. N. Y. Acad. Sci. 2012, 1258, 52–59. [Google Scholar] [CrossRef]
- Richards, L.B.; Li, M.; Folkerts, G.; Henricks, P.A.J.; Garssen, J.; van Esch, B.C.A.M. Butyrate and propionate restore the cytokine and house dust mite compromised barrier function of human bronchial airway epithelial cells. Int. J. Mol. Sci. 2020, 22, 65. [Google Scholar] [CrossRef]
- Richards, J.D.; Gong, J.; De Lange, C.F. The gastrointestinal microbiota and its role in monogastric nutrition and health with an emphasis on pigs: Current understanding, possible modulations, and new technologies for ecological studies. Can. J. Anim. Sci. 2005, 85, 421–435. [Google Scholar] [CrossRef]
- Antonissen, G.; Van Immerseel, F.; Pasmans, F.; Ducatelle, R.; Janssens, G.P.; De Baere, S.; Mountzouris, K.C.; Su, S.; Wong, E.A.; De Meulenaer, B.; et al. Mycotoxins deoxynivalenol and fumonisins alter the extrinsic component of intestinal barrier in broiler chickens. J. Agric. Food Chem. 2015, 63, 10846–10855. [Google Scholar] [CrossRef]
- Peng, Z.; Chen, L.; Nussler, A.K.; Liu, L.; Yang, W. Current sights for mechanisms of deoxynivalenol -induced hepatotoxicity and prospective views for future scientific research: A mini review. J. Appl. Toxicol. 2017, 37, 518–529. [Google Scholar] [CrossRef]
- Wu, J.; Wang, H.; Liao, J.; Ke, L.; Lu, D.; Deng, B.; Xu, Z. Mitigation effects of plant carbon black on intestinal morphology, inflammation, antioxidant status, and microbiota in piglets challenged with deoxynivalenol. Front. Immunol. 2024, 15, 1454530. [Google Scholar] [CrossRef]
- Schwiertz, A.; Spiegel, J.; Dillmann, U.; Grundmann, D.; Bürmann, J.; Faßbender, K.; Schäfer, K.H.; Unger, M.M. Fecal markers of intestinal inflammation and intestinal permeability are elevated in Parkinson’s disease. Park. Relat. Disord. 2018, 50, 104–107. [Google Scholar] [CrossRef]
- Thomas, J.P.; Modos, D.; Rushbrook, S.M.; Powell, N.; Korcsmaros, T. The emerging role of bile acids in the pathogenesis of inflammatory bowel disease. Front. Immunol. 2022, 13, 829525. [Google Scholar] [CrossRef]
- Tominaga, M.; Momonaka, Y.; Yokose, C.; Tadaishi, M.; Shimizu, M.; Yamane, T.; Oishi, Y.; Kobayashi-Hattori, K. Anorexic action of deoxynivalenol in hypothalamus and intestine. Toxicon Off. J. Int. Soc. Toxicol. 2016, 118, 54–60. [Google Scholar] [CrossRef]
- Zhou, H.R.; Pestka, J.J. Deoxynivalenol (Vomitoxin)-induced cholecystokinin and glucagon-like peptide-1 release in the STC-1 enteroendocrine cell model is mediated by calcium-sensing receptor and transient receptor potential ankyrin-1 channel. Toxicol. Sci. Off. J. Soc. Toxicol. 2015, 145, 407–417. [Google Scholar] [CrossRef]
- Rajput, S.A.; Liang, S.J.; Wang, X.Q.; Yan, H.C. Lycopene Protects Intestinal Epithelium from Deoxynivalenol-Induced Oxidative Damage via Regulating Keap1/Nrf2 Signaling. Antioxidants 2021, 10, 1493. [Google Scholar] [CrossRef]
- Vignal, C.; Djouina, M.; Pichavant, M.; Caboche, S.; Waxin, C.; Beury, D.; Hot, D.; Gower-Rousseau, C.; Body-Malapel, M. Chronic ingestion of deoxynivalenol at human dietary levels impairs intestinal homeostasis and gut microbiota in mice. Arch. Toxicol. 2018, 92, 2327–2338. [Google Scholar] [CrossRef]
- Chen, H.; He, L.Q.; Liu, T.; Yang, L.Y. Research Progress of Effects of Mycotoxin on Intestinal Function and Its Mechanism. Chin. J. Anim. Nutr. 2022, 34, 772–782. [Google Scholar]
- Qiu, Y.; Yang, J.; Wang, L.; Yang, X.; Gao, K.; Zhu, C.; Jiang, Z. Dietary resveratrol attenuation of intestinal inflammation and oxidative damage is linked to the alteration of gut microbiota and butyrate in piglets challenged with deoxynivalenol. J. Anim. Sci. Biotechnol. 2021, 12, 71. [Google Scholar] [CrossRef]
- Mostafavi Abdolmaleky, H.; Zhou, J.R. Gut Microbiota Dysbiosis, Oxidative Stress, Inflammation, and Epigenetic Alterations in Metabolic Diseases. Antioxidants 2024, 13, 985. [Google Scholar] [CrossRef]
- Singh, A.K.; Durairajan, S.S.K.; Iyaswamy, A.; Williams, L.L. Elucidating the role of gut microbiota dysbiosis in hyperuricemia and gout: Insights and therapeutic strategies. World J. Gastroenterol. 2024, 30, 4404–4410. [Google Scholar] [CrossRef]
- Sun, M.; Dai, P.; Cao, Z.; Dong, J. Purine metabolism in plant pathogenic fungi. Front. Microbiol. 2024, 15, 1352354. [Google Scholar] [CrossRef]
- Liang, Z.; Ren, Z.; Gao, S.; Chen, Y.; Yang, Y.; Yang, D.; Deng, J.; Zuo, Z.; Wang, Y.; Shen, L. Individual and combined effects of deoxynivalenol and zearalenone on mouse kidney. Environ. Toxicol. Pharmacol. 2015, 40, 686–691. [Google Scholar] [CrossRef]
- Ren, Z.H.; Deng, H.D.; Deng, Y.T.; Deng, J.L.; Zuo, Z.C.; Yu, S.M.; Shen, L.H.; Cui, H.M.; Xu, Z.W.; Hu, Y.C. Effect of the Fusarium toxins, zearalenone and deoxynivalenol, on the mouse brain. Environ. Toxicol. Pharmacol. 2016, 46, 62–70. [Google Scholar] [CrossRef]
- Gong, S.; Yan, Z.; Liu, Z. Intestinal microbiota mediates the susceptibility to polymicrobial sepsis-induced liver injury by granisetron generation in mice. Hepatology 2019, 69, 1751–1767. [Google Scholar] [CrossRef]
- Lei, Z.; Yang, L.; Lei, Y.; Yang, Y.; Zhang, X.; Song, Q.; Chen, G.; Liu, W.; Wu, H.; Guo, J.J.T. High dose lithium chloride causes colitis through activating F4/80 positive macrophages and inhibiting expression of Pigr and Claudin-15 in the colon of mice. Toxicology 2021, 457, 152799. [Google Scholar] [CrossRef]






| Top | Domain | Phylum | Total_reads | Percent | Prevalence |
|---|---|---|---|---|---|
| 1 | d__Bacteria | p__Verrucomicrobiota | 149,990,662 | 32.90% | 1 |
| 2 | d__Bacteria | p__Bacteroidota | 144,624,306 | 31.72% | 1 |
| 3 | d__Bacteria | p__Bacillota | 113,552,972 | 24.91% | 1 |
| 4 | d__Bacteria | p__Actinomycetota | 14,673,708 | 3.22% | 1 |
| 5 | d__Bacteria | p__Chlamydiota | 7,838,146 | 1.72% | 1 |
| Gene Name | Primer | Sequence | Annealing Temp. |
|---|---|---|---|
| IL-1β | F: TGGTGTGTGACGTTCCCATT | 16,176 | 60/60 |
| R: TGTCGTTGCTTGGTTCTCCT | |||
| IL-6 | F: TGTCGTTGCTTGGTTCTCCT | 16,193 | 60/60 |
| R: TGCAAGTGCATCATCGTTGTTC | |||
| TNF-α | F: TCTTCTCATTCCTGCTTGTGG | 21,926 | 60/60 |
| R: ATGAGAGGGAGGCCATTTG | |||
| IL-4 | F: ACGGAGATGGATGTGCCAAAC | 16,189 | 60/63 |
| R: AGCACCTTGGAAGCCCTACAGA | |||
| IL-10 | F: GCCAGAGCCACATGCTCCTA | 16,153 | 61/61 |
| R: GCCAGAGCCACATGCTCCTA | |||
| ZO-1 | F: ACCAGATGTGGATTTACCCGTCA | 21,872 | 61/60 |
| R: ACATCATTTCCACCAGCTAGTCG | |||
| Occludin | F: GGCAAGCGATCATACCCAGA | 18,260 | 60/60 |
| R: GCTGCCTGAAGTCATCCACA | |||
| Trpa1 | F: GGCAATGTGGAGCAATAGCG | 277,328 | 60/60 |
| R: CCGGTCGATCTCAGCAATGT | |||
| claudin 3 | F: CCCTCATCGTGGTGTCCATC | 12,739 | 60/60 |
| R: CGTCTCGTCTTGTACGCAGT | |||
| GAPDH | F: CGACTTCAACAGCAACTCCCACTCTTCC | 14,433 | 60/60 |
| R: TGGGTGGTCCAGGGTTTCTTACTCCTT |
Disclaimer/Publisher’s Note: The statements, opinions and data contained in all publications are solely those of the individual author(s) and contributor(s) and not of MDPI and/or the editor(s). MDPI and/or the editor(s) disclaim responsibility for any injury to people or property resulting from any ideas, methods, instructions or products referred to in the content. |
© 2025 by the authors. Licensee MDPI, Basel, Switzerland. This article is an open access article distributed under the terms and conditions of the Creative Commons Attribution (CC BY) license (https://creativecommons.org/licenses/by/4.0/).
Share and Cite
Cui, Y.; Guan, H.; Okyere, S.K.; Hua, Z.; Deng, Y.; Deng, H.; Ren, Z.; Deng, J. Microbial Guardians or Foes? Metagenomics Reveal Association of Gut Microbiota in Intestinal Toxicity Caused by DON in Mice. Int. J. Mol. Sci. 2025, 26, 1712. https://doi.org/10.3390/ijms26041712
Cui Y, Guan H, Okyere SK, Hua Z, Deng Y, Deng H, Ren Z, Deng J. Microbial Guardians or Foes? Metagenomics Reveal Association of Gut Microbiota in Intestinal Toxicity Caused by DON in Mice. International Journal of Molecular Sciences. 2025; 26(4):1712. https://doi.org/10.3390/ijms26041712
Chicago/Turabian StyleCui, Yujing, Haoyue Guan, Samuel Kumi Okyere, Zixuan Hua, Youtian Deng, Huidan Deng, Zhihua Ren, and Junliang Deng. 2025. "Microbial Guardians or Foes? Metagenomics Reveal Association of Gut Microbiota in Intestinal Toxicity Caused by DON in Mice" International Journal of Molecular Sciences 26, no. 4: 1712. https://doi.org/10.3390/ijms26041712
APA StyleCui, Y., Guan, H., Okyere, S. K., Hua, Z., Deng, Y., Deng, H., Ren, Z., & Deng, J. (2025). Microbial Guardians or Foes? Metagenomics Reveal Association of Gut Microbiota in Intestinal Toxicity Caused by DON in Mice. International Journal of Molecular Sciences, 26(4), 1712. https://doi.org/10.3390/ijms26041712

