Clinical Proof-of-Concept of a Non-Gene Editing Technology Using miRNA-Based shRNA to Engineer Allogeneic CAR T-Cells
Abstract
1. Introduction
2. Results
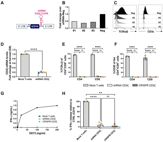
2.1. Downregulation of CD3ζ Using a miRNA-Based shRNA Efficiently Suppresses TCR-Mediated Signaling
2.2. Development of the First Non-Gene Edited Allogeneic CAR T-Cell Targeting BCMA
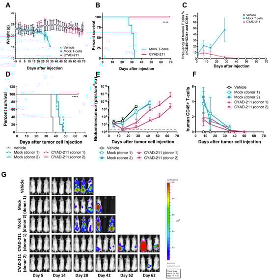
2.3. CYAD-211 Displays No GvHD, and Enhanced Efficacy Against a Highly Potent In Vivo MM Mouse Model
2.4. Clinical Evaluation of CYAD-211 Provides Proof-of-Concept of the miRNA-Based Construct Against CD3ζ to Control GvHD in Multiple Myeloma Patients
3. Discussion
4. Materials and Methods
4.1. Plasmid Construction and Retroviral Vector Production
4.2. CAR T-Cell Production
4.3. Lentiviral Vector Production
4.4. CRISPRs
4.5. RNA Extraction and qPCR
4.6. Immunophenotyping by Flow Cytometry
4.7. TCR Activation Assay
4.8. In Vivo Studies
4.9. Clinical Trial Design and Participants
4.10. Clinical Trial Endpoints and Procedures
5. Patents
Supplementary Materials
Author Contributions
Funding
Institutional Review Board Statement
Informed Consent Statement
Data Availability Statement
Acknowledgments
Conflicts of Interest
Abbreviations
| AE | Adverse Event |
| BCMA | B-cell maturation antigen |
| BM | Bone marrow |
| CAR | Chimeric antigen receptor |
| CARTOX | CAR-T-cell therapy-associated TOXicity |
| CD | Cluster of differentiation |
| CRES | CAR-T cell-related encephalopathy syndrome |
| CRISPR | Clustered regularly interspaced short palindromic repeats |
| CRS | Cytokine Release Syndrome |
| CTCAE | Common Terminology Criteria for Adverse Events |
| D# | Day # |
| DL | Dose-level |
| DLT | Dose-limiting toxicity |
| DNA | Deoxyribonucleic acid |
| ECOG | Eastern Cooperative Oncology Group |
| ELISA | Enzyme-linked immunosorbent assay |
| FDA | Food and Drug Administration |
| FEV-1 | Forced expiratory volume in the first second |
| FLC | Free light chain |
| FVC | Forced vital capacity |
| GGH | Gamma-glutamyl hydrolase |
| GvHD | Graft-versus-host disease |
| HLA | Human leukocyte antigen |
| HSV | Herpes Simplex Virus |
| HvG | Host-versus-graft |
| IFN-γ | Interferon-gamma |
| IMWG | International Myeloma Working Group |
| ISS | International Staging System |
| IV | Intravenously |
| Lag-3 | Lymphocyte-activation gene 3 |
| LDH | Lactate dehydrogenase |
| LLOQ | Lower limit of quantification |
| M# | Month # |
| MHC | Major histocompatibility complex |
| miRNA | micro RNA |
| MM | Multiple myeloma |
| NCI | National Cancer Institute |
| NSG | Non-Obese Diabetic Severe Combined ImmunoDeficiency Gamma |
| PB | Peripheral blood |
| PBMC | Peripheral blood mononuclear cells |
| PCR | Polymerase chain reaction |
| PD-1 | Programmed cell death protein 1 |
| PMA | Phorbol 12-myristate 13-acetate |
| r/r | Relapsed or refractory |
| RCR | Replication competent retrovirus |
| RNA | Ribonucleic acid |
| RNAi | RNA interference |
Appendix A. List of Participating Trial Sites
| Trial Site | Principal Investigator | Treated Patients |
| UZ Antwerp, Antwerp, Belgium | Sébastien Anguille | 3 |
| Moffitt Cancer Center, Tampa, FL | Taiga Nishihori | 3 |
| NYU Langone Health, New York, NY | Samer Al-Homsi | 3 |
| Institut Jules Bordet, Brussels, Belgium | Nathalie Meulemans | 2 |
| AZ Delta, Roeselare, Belgium | Dries Deeren | 1 |
References
- Mitra, A.; Barua, A.; Huang, L.; Ganguly, S.; Feng, Q.; He, B. From Bench to Bedside: The History and Progress of CAR T Cell Therapy. Front. Immunol. 2023, 14, 1188049. [Google Scholar] [CrossRef] [PubMed]
- Labanieh, L.; Mackall, C.L. CAR Immune Cells: Design Principles, Resistance and the next Generation. Nature 2023, 614, 635–648. [Google Scholar] [CrossRef] [PubMed]
- Dagar, G.; Gupta, A.; Masoodi, T.; Nisar, S.; Merhi, M.; Hashem, S.; Chauhan, R.; Dagar, M.; Mirza, S.; Bagga, P.; et al. Harnessing the Potential of CAR-T Cell Therapy: Progress, Challenges, and Future Directions in Hematological and Solid Tumor Treatments. J. Transl. Med. 2023, 21, 449. [Google Scholar] [CrossRef] [PubMed]
- Bhaskar, S.T.; Dholaria, B.; Savani, B.N.; Sengsayadeth, S.; Oluwole, O. Overview of Approved CAR-T Products and Utility in Clinical Practice. Clin. Hematol. Int. 2024, 6, 89–95. [Google Scholar] [CrossRef]
- Philip, M.; Schietinger, A. CD8+ T Cell Differentiation and Dysfunction in Cancer. Nat. Rev. Immunol. 2022, 22, 209–223. [Google Scholar] [CrossRef] [PubMed]
- Shah, N.N.; Fry, T.J. Mechanisms of Resistance to CAR T Cell Therapy. Nat. Rev. Clin. Oncol. 2019, 16, 372–385. [Google Scholar] [CrossRef] [PubMed]
- Roddie, C.; O’Reilly, M.; Dias Alves Pinto, J.; Vispute, K.; Lowdell, M. Manufacturing Chimeric Antigen Receptor T Cells: Issues and Challenges. Cytotherapy 2019, 21, 327–340. [Google Scholar] [CrossRef]
- Rajeeve, S.; Hoskote, A.; Mailankody, S. Accelerating Accessibility of CAR-T/NK Therapies—Are AlloCARs and Rapid Manufacturing Platforms the Road Ahead in Improving Access in Multiple Myeloma? Semin. Hematol. 2024, 61, 297–305. [Google Scholar] [CrossRef]
- Torikai, H.; Reik, A.; Liu, P.-Q.; Zhou, Y.; Zhang, L.; Maiti, S.; Huls, H.; Miller, J.C.; Kebriaei, P.; Rabinovich, B.; et al. A Foundation for Universal T-Cell Based Immunotherapy: T Cells Engineered to Express a CD19-Specific Chimeric-Antigen-Receptor and Eliminate Expression of Endogenous TCR. Blood 2012, 119, 5697–5705. [Google Scholar] [CrossRef] [PubMed]
- Depil, S.; Duchateau, P.; Grupp, S.A.; Mufti, G.; Poirot, L. “Off-the-Shelf” Allogeneic CAR T Cells: Development and Challenges. Nat. Rev. Drug Discov. 2020, 19, 185–199. [Google Scholar] [CrossRef] [PubMed]
- Morgan, M.A.; Büning, H.; Sauer, M.; Schambach, A. Use of Cell and Genome Modification Technologies to Generate Improved “Off-the-Shelf” CAR T and CAR NK Cells. Front. Immunol. 2020, 11, 1965. [Google Scholar] [CrossRef] [PubMed]
- Dimitri, A.; Herbst, F.; Fraietta, J.A. Engineering the Next-Generation of CAR T-Cells with CRISPR-Cas9 Gene Editing. Mol. Cancer 2022, 21, 78. [Google Scholar] [CrossRef] [PubMed]
- Harbottle, J.A. Immunotherapy to Get on Point with Base Editing. Drug Discov. Today 2021, 26, 2350–2357. [Google Scholar] [CrossRef]
- Liu, J.; Zhou, G.; Zhang, L.; Zhao, Q. Building Potent Chimeric Antigen Receptor T Cells With CRISPR Genome Editing. Front. Immunol. 2019, 10, 456. [Google Scholar] [CrossRef] [PubMed]
- Gattinoni, L.; Lugli, E.; Ji, Y.; Pos, Z.; Paulos, C.M.; Quigley, M.F.; Almeida, J.R.; Gostick, E.; Yu, Z.; Carpenito, C.; et al. A Human Memory T-Cell Subset with Stem Cell-like Properties. Nat. Med. 2011, 17, 1290–1297. [Google Scholar] [CrossRef] [PubMed]
- Boudreau, R.L.; Martins, I.; Davidson, B.L. Artificial MicroRNAs as SiRNA Shuttles: Improved Safety as Compared to ShRNAs In Vitro and In Vivo. Mol. Ther. 2009, 17, 169–175. [Google Scholar] [CrossRef] [PubMed]
- Maczuga, P.; Lubelski, J.; van Logtenstein, R.; Borel, F.; Blits, B.; Fakkert, E.; Costessi, A.; Butler, D.; van Deventer, S.; Petry, H.; et al. Embedding SiRNA Sequences Targeting Apolipoprotein B100 in ShRNA and MiRNA Scaffolds Results in Differential Processing and In Vivo Efficacy. Mol. Ther. 2013, 21, 217–227. [Google Scholar] [CrossRef] [PubMed]
- Choi, J.-G.; Bharaj, P.; Abraham, S.; Ma, H.; Yi, G.; Ye, C.; Dang, Y.; Manjunath, N.; Wu, H.; Shankar, P. Multiplexing Seven MiRNA-Based ShRNAs to Suppress HIV Replication. Mol. Ther. 2015, 23, 310–320. [Google Scholar] [CrossRef] [PubMed]
- Boden, D.; Pusch, O.; Silbermann, R.; Lee, F.; Tucker, L.; Ramratnam, B. Enhanced Gene Silencing of HIV-1 Specific SiRNA Using MicroRNA Designed Hairpins. Nucleic Acids Res. 2004, 32, 1154–1158. [Google Scholar] [CrossRef]
- Bourhill, T.; Arbuthnot, P.; Ely, A. Successful Disabling of the 5′ UTR of HCV Using Adeno-Associated Viral Vectors to Deliver Modular Multimeric Primary MicroRNA Mimics. J. Virol. Methods 2016, 235, 26–33. [Google Scholar] [CrossRef]
- Sheykhhasan, M.; Ahmadieh-Yazdi, A.; Vicidomini, R.; Poondla, N.; Tanzadehpanah, H.; Dirbaziyan, A.; Mahaki, H.; Manoochehri, H.; Kalhor, N.; Dama, P. CAR T Therapies in Multiple Myeloma: Unleashing the Future. Cancer Gene Ther. 2024, 31, 667–686. [Google Scholar] [CrossRef] [PubMed]
- Chekol Abebe, E.; Yibeltal Shiferaw, M.; Tadele Admasu, F.; Asmamaw Dejenie, T. Ciltacabtagene Autoleucel: The Second Anti-BCMA CAR T-Cell Therapeutic Armamentarium of Relapsed or Refractory Multiple Myeloma. Front. Immunol. 2022, 13, 991092. [Google Scholar] [CrossRef] [PubMed]
- Alcover, A.; Alarcón, B.; Di Bartolo, V. Cell Biology of T Cell Receptor Expression and Regulation. Annu. Rev. Immunol. 2018, 36, 103–125. [Google Scholar] [CrossRef]
- Ali, N.; Flutter, B.; Sanchez Rodriguez, R.; Sharif-Paghaleh, E.; Barber, L.D.; Lombardi, G.; Nestle, F.O. Xenogeneic Graft-versus-Host-Disease in NOD-Scid IL-2Rγnull Mice Display a T-Effector Memory Phenotype. PLoS ONE 2012, 7, e44219. [Google Scholar] [CrossRef] [PubMed]
- Neelapu, S.S.; Tummala, S.; Kebriaei, P.; Wierda, W.; Gutierrez, C.; Locke, F.L.; Komanduri, K.V.; Lin, Y.; Jain, N.; Daver, N.; et al. Chimeric Antigen Receptor T-Cell Therapy—Assessment and Management of Toxicities. Nat. Rev. Clin. Oncol. 2018, 15, 47–62. [Google Scholar] [CrossRef] [PubMed]
- Sheridan, C. Off-the-Shelf, Gene-Edited CAR-T Cells Forge Ahead, despite Safety Scare. Nat. Biotechnol. 2021, 40, 5–8. [Google Scholar] [CrossRef]
- Lonez, C.; Breman, E. Allogeneic CAR-T Therapy Technologies: Has the Promise Been Met? Cells 2024, 13, 146. [Google Scholar] [CrossRef] [PubMed]
- Rossi, M.; Breman, E. Engineering Strategies to Safely Drive CAR T-Cells into the Future. Front. Immunol. 2024, 15, 1411393. [Google Scholar] [CrossRef]
- Lei, T.; Wang, Y.; Zhang, Y.; Yang, Y.; Cao, J.; Huang, J.; Chen, J.; Chen, H.; Zhang, J.; Wang, L.; et al. Leveraging CRISPR Gene Editing Technology to Optimize the Efficacy, Safety and Accessibility of CAR T-Cell Therapy. Leukemia 2024, 38, 2517–2543. [Google Scholar] [CrossRef]
- Zhang, X.; Zhang, H.; Lan, H.; Wu, J.; Xiao, Y. CAR-T Cell Therapy in Multiple Myeloma: Current Limitations and Potential Strategies. Front. Immunol. 2023, 14, 1101495. [Google Scholar] [CrossRef]
- Rossi, M.; Steklov, M.; Huberty, F.; Nguyen, T.; Marijsse, J.; Jacques-Hespel, C.; Najm, P.; Lonez, C.; Breman, E. Efficient ShRNA-Based Knockdown of Multiple Target Genes for Cell Therapy Using a Chimeric MiRNA Cluster Platform. Mol. Ther. Nucleic Acids 2023, 34, 102038. [Google Scholar] [CrossRef] [PubMed]
- Kagoya, Y.; Guo, T.; Yeung, B.; Saso, K.; Anczurowski, M.; Wang, C.-H.; Murata, K.; Sugata, K.; Saijo, H.; Matsunaga, Y.; et al. Genetic Ablation of HLA Class I, Class II, and the T-Cell Receptor Enables Allogeneic T Cells to Be Used for Adoptive T-Cell Therapy. Cancer Immunol. Res. 2020, 8, 926–936. [Google Scholar] [CrossRef]
- Miller, A.D.; Garcia, J.V.; von Suhr, N.; Lynch, C.M.; Wilson, C.; Eiden, M.V. Construction and Properties of Retrovirus Packaging Cells Based on Gibbon Ape Leukemia Virus. J. Virol. 1991, 65, 2220–2224. [Google Scholar] [CrossRef] [PubMed]
- Kumar, S.; Paiva, B.; Anderson, K.C.; Durie, B.; Landgren, O.; Moreau, P.; Munshi, N.; Lonial, S.; Bladé, J.; Mateos, M.-V.; et al. International Myeloma Working Group Consensus Criteria for Response and Minimal Residual Disease Assessment in Multiple Myeloma. Lancet Oncol. 2016, 17, e328–e346. [Google Scholar] [CrossRef] [PubMed]





| DL1 (N = 3) | DL2 (N = 3) | DL3 (N = 6) d | Total (N = 12) | |
|---|---|---|---|---|
| Age, median (range), (years) | 72 (57–78) | 63 (49–70) | 69 (55–82) | 68.5 (49–82) |
| Gender, %, (Male/Female) | 67/33 | 33/67 | 50/50 | 50/50 |
| ECOG score at screening, %, 0/1 | 67/33 | 67/33 | 83/17 | 75/25 |
| R-ISS Stage at screening, %, 1/2/3 | 0/67/33 | 0/67/33 | 17/33/50 | 8/50/42 |
| mSMART risk: High 1 (%) | 50 a | 67 | 67 | 64 b |
| Extramedullary disease (%) | 0 | 33 | 33 | 25 |
| Time between diagnosis and CYAD-211 infusion, median (range), (years) c | 6.8 (6.4–7.5) | 7 (3.1–7.3) | 6 (2.6–22.2) | 6.9 (2.6–22.2) |
| Prior lines of therapy, median (range), (number) | 4 (2–4) | 4 (3–4) | 4.5 (2–6) | 4 (2–6) |
| Prior autologous SCT (%) | 67 | 100 | 83 | 83 |
| At least triple-exposed (%) | 67 | 100 | 83 | 83 |
| DL1 (N = 3) | DL2 (N = 3) | DL3 (N = 6) | Total (N = 12) | ||||||
|---|---|---|---|---|---|---|---|---|---|
| Grade | |||||||||
| <3 | ≥3 | <3 | ≥3 | <3 | ≥3 | <3 | ≥3 | All | |
| All AE | 3 (25%) | 1 (8%) | 3 (25%) | 3 (25%) | 5 (42%) | 6 (50%) | 11 (92%) | 10 (83%) | 12 (100%) |
| AE related to CYAD-211 1 | 2 (17%) | - | 3 (25%) | 2 (17%) | 4 (33%) | 3 (25%) | 9 (75%) | 5 (42%) | 10 (83%) |
| SAE related to CYAD-211 1 | 1 (8%) | - | - | 1 (8%) * | - | - | 2 (17%) | ||
| CRS 2 | 1 (8%) | - | - | - | - | - | - | - | 1 (8%) |
| CRES 2 | - | - | - | - | - | - | - | - | - |
| GvHD | - | - | - | - | - | - | - | - | - |
| Infection 3 | - | - | 2 (17%) | 1 (8%) * | 1 (8%) | 1 (8%) | 3 (25%) | 2 (17%) | 5 (42%) |
| Infusion reaction to CYAD-211 | - | - | - | - | - | - | - | ||
Disclaimer/Publisher’s Note: The statements, opinions and data contained in all publications are solely those of the individual author(s) and contributor(s) and not of MDPI and/or the editor(s). MDPI and/or the editor(s) disclaim responsibility for any injury to people or property resulting from any ideas, methods, instructions or products referred to in the content. |
© 2025 by the authors. Licensee MDPI, Basel, Switzerland. This article is an open access article distributed under the terms and conditions of the Creative Commons Attribution (CC BY) license (https://creativecommons.org/licenses/by/4.0/).
Share and Cite
Lonez, C.; Bolsée, J.; Huberty, F.; Nguyen, T.; Jacques-Hespel, C.; Anguille, S.; Flament, A.; Breman, E. Clinical Proof-of-Concept of a Non-Gene Editing Technology Using miRNA-Based shRNA to Engineer Allogeneic CAR T-Cells. Int. J. Mol. Sci. 2025, 26, 1658. https://doi.org/10.3390/ijms26041658
Lonez C, Bolsée J, Huberty F, Nguyen T, Jacques-Hespel C, Anguille S, Flament A, Breman E. Clinical Proof-of-Concept of a Non-Gene Editing Technology Using miRNA-Based shRNA to Engineer Allogeneic CAR T-Cells. International Journal of Molecular Sciences. 2025; 26(4):1658. https://doi.org/10.3390/ijms26041658
Chicago/Turabian StyleLonez, Caroline, Jennifer Bolsée, Fanny Huberty, Thuy Nguyen, Céline Jacques-Hespel, Sebastien Anguille, Anne Flament, and Eytan Breman. 2025. "Clinical Proof-of-Concept of a Non-Gene Editing Technology Using miRNA-Based shRNA to Engineer Allogeneic CAR T-Cells" International Journal of Molecular Sciences 26, no. 4: 1658. https://doi.org/10.3390/ijms26041658
APA StyleLonez, C., Bolsée, J., Huberty, F., Nguyen, T., Jacques-Hespel, C., Anguille, S., Flament, A., & Breman, E. (2025). Clinical Proof-of-Concept of a Non-Gene Editing Technology Using miRNA-Based shRNA to Engineer Allogeneic CAR T-Cells. International Journal of Molecular Sciences, 26(4), 1658. https://doi.org/10.3390/ijms26041658

