Comprehensive Bioinformatics Analysis of Glycosylation-Related Genes and Potential Therapeutic Targets in Colorectal Cancer
Abstract
1. Introduction
2. Results
2.1. Identification of Differentially Expressed Overlapping Glycosylation-Related Genes
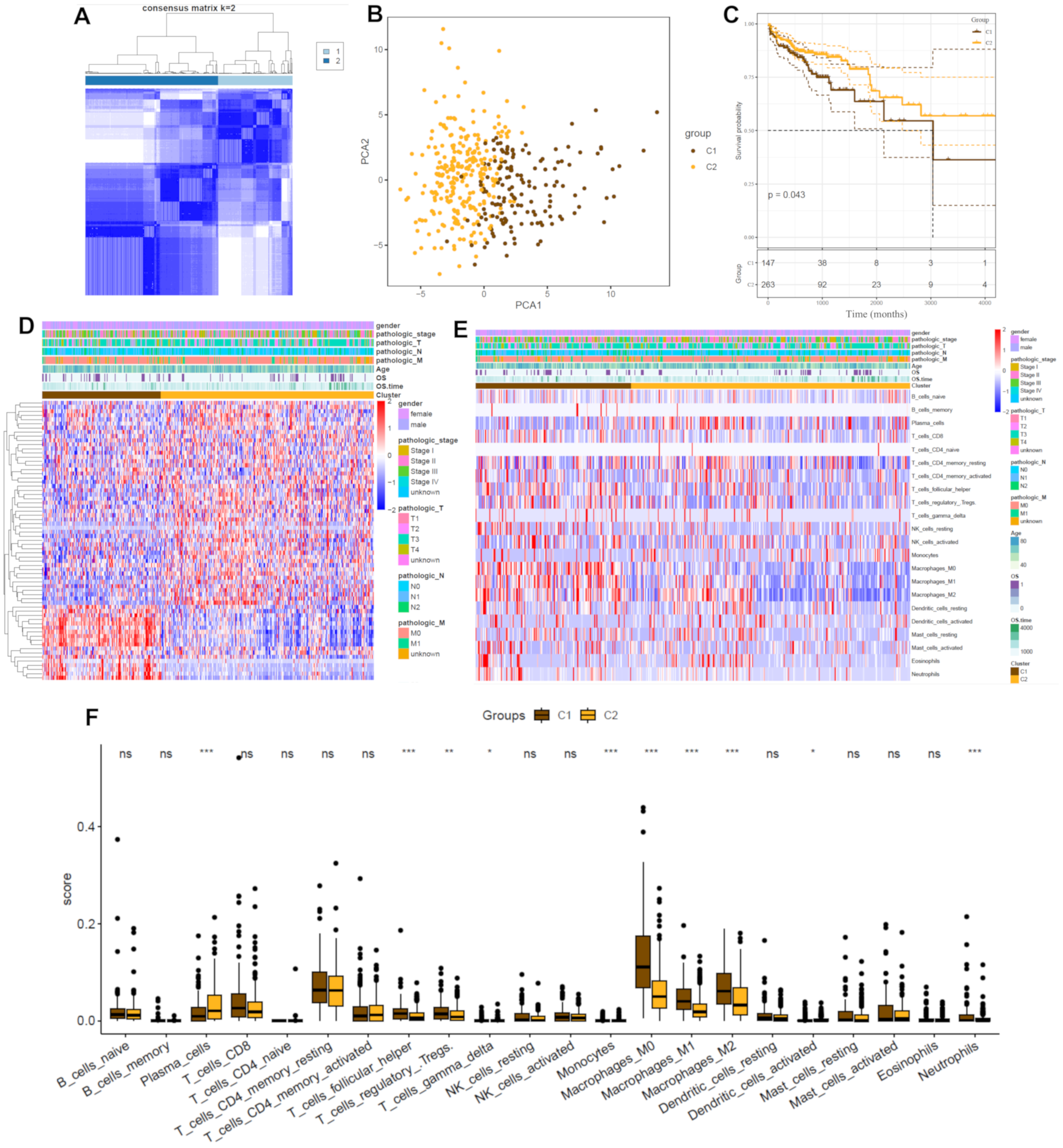
2.2. Identification of Glycosylation-Related Subgroups
2.3. Identification of Highly Correlated Gene Modules in CRC
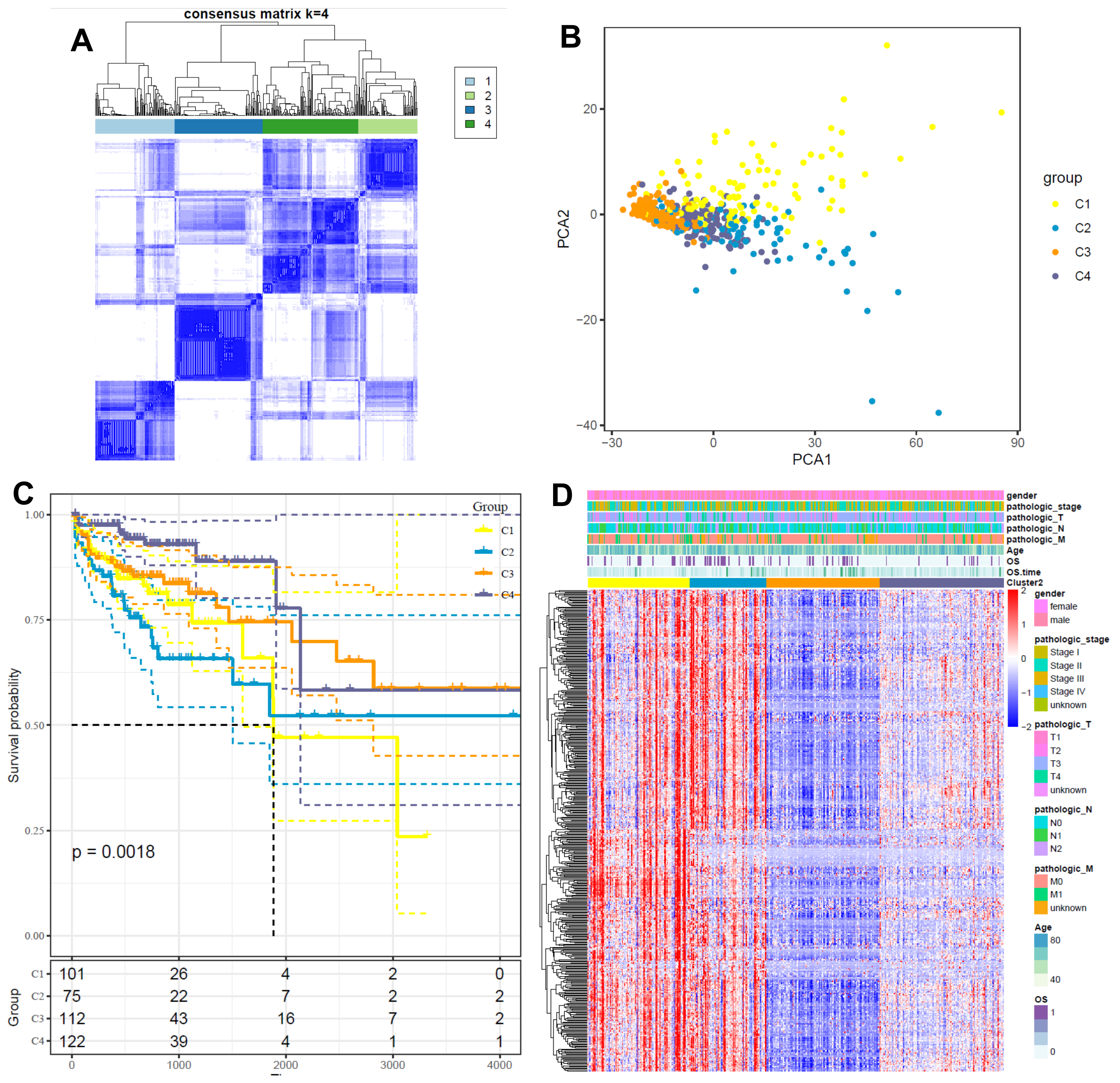
2.4. Identification of Glycosylation-Related Gene Clusters
2.5. Construction of a Glycosylation-Related Prognostic Risk Model
2.6. Validation of the Glycosylation-Related Prognostic Risk Model
2.7. Correlation Between Risk Scores and Immune Cell Infiltration
2.8. Drug Sensitivity Prediction in High- and Low-Risk Groups
3. Discussion
4. Materials and Methods
4.1. Data Collection and Preprocessing
4.2. Identification of Glycosylation-Related Genes (Glycosylation-RGs)
4.3. Differential Gene Expression Analysis
4.4. Consensus Clustering
4.5. Weighted Gene Coexpression Network Analysis (WGCNA)
4.6. Prognostic Model Construction and Validation
4.7. Immune Infiltration Analysis
4.8. Functional Enrichment Analysis
4.9. Drug Sensitivity Analysis
4.10. Statistical Analysis
5. Conclusions
Supplementary Materials
Author Contributions
Funding
Institutional Review Board Statement
Informed Consent Statement
Data Availability Statement
Acknowledgments
Conflicts of Interest
Abbreviations
| CRC | Colorectal cancer |
| TCGA | The Cancer Genome Atlas |
| FPKM | Fragments per kilobase of transcript per million mapped |
| MSigDB | Molecular Signatures Database |
| WGCNA | Weighted gene coexpression network analysis |
| CDF | Consensus cumulative distribution function |
| ROC | Receiver operating characteristic |
References
- Xi, Y.; Xu, P. Global colorectal cancer burden in 2020 and projections to 2040. Transl. Oncol. 2021, 14, 101174. [Google Scholar] [CrossRef] [PubMed]
- Arnold, M.; Sierra, M.S.; Laversanne, M.; Soerjomataram, I.; Jemal, A.; Bray, F. Global patterns and trends in colorectal cancer incidence and mortality. Gut 2017, 66, 683–691. [Google Scholar] [CrossRef] [PubMed]
- Hossain, M.S.; Karuniawati, H.; Jairoun, A.A.; Urbi, Z.; Ooi, D.J.; John, A.; Lim, Y.C.; Kibria, K.K.; Mohiuddin, A.; Ming, L.C. Colorectal cancer: A review of carcinogenesis, global epidemiology, current challenges, risk factors, preventive and treatment strategies. Cancers 2022, 14, 1732. [Google Scholar] [CrossRef] [PubMed]
- Andrei, P.; Battuello, P.; Grasso, G.; Rovera, E.; Tesio, N.; Bardelli, A. Integrated approaches for precision oncology in colorectal cancer: The more you know, the better. Semin. Cancer Biol. 2022, 84, 199–213. [Google Scholar] [CrossRef]
- Beniwal, S.S.; Lamo, P.; Kaushik, A.; Lorenzo-Villegas, D.L.; Liu, Y.; MohanaSundaram, A. Current status and emerging trends in colorectal cancer screening and diagnostics. Biosensors 2023, 13, 926. [Google Scholar] [CrossRef]
- Das, V.; Kalita, J.; Pal, M. Predictive and prognostic biomarkers in colorectal cancer: A systematic review of recent advances and challenges. Biomed. Pharmacother. 2017, 87, 8–19. [Google Scholar] [CrossRef]
- Dey, A.; Mitra, A.; Pathak, S.; Prasad, S.; Zhang, A.S.; Zhang, H.; Sun, X.-F.; Banerjee, A. Recent advancements, limitations, and future perspectives of the use of personalized medicine in treatment of colon cancer. Technol. Cancer Res. Treat. 2023, 22, 15330338231178403. [Google Scholar] [CrossRef]
- Jayaprakash, N.G.; Surolia, A. Role of glycosylation in nucleating protein folding and stability. Biochem. J. 2017, 474, 2333–2347. [Google Scholar] [CrossRef]
- Hansson, K.; Stenflo, J. Post-translational modifications in proteins involved in blood coagulation. J. Thromb. Haemost. 2005, 3, 2633–2648. [Google Scholar] [CrossRef]
- Rodrigues, J.G.; Balmaña, M.; Macedo, J.A.; Poças, J.; Fernandes, Â.; de-Freitas-Junior, J.C.M.; Pinho, S.S.; Gomes, J.; Magalhães, A.; Gomes, C. Glycosylation in cancer: Selected roles in tumour progression, immune modulation and metastasis. Cell. Immunol. 2018, 333, 46–57. [Google Scholar] [CrossRef]
- Pinho, S.S.; Reis, C.A. Glycosylation in cancer: Mechanisms and clinical implications. Nat. Rev. Cancer 2015, 15, 540–555. [Google Scholar] [CrossRef] [PubMed]
- Läubli, H.; Borsig, L. Altered cell adhesion and glycosylation promote cancer immune suppression and metastasis. Front. Immunol. 2019, 10, 2120. [Google Scholar] [CrossRef] [PubMed]
- Peixoto, A.; Relvas-Santos, M.; Azevedo, R.; Santos, L.L.; Ferreira, J.A. Protein glycosylation and tumor microenvironment alterations driving cancer hallmarks. Front. Oncol. 2019, 9, 380. [Google Scholar] [CrossRef] [PubMed]
- Thomas, D.; Rathinavel, A.K.; Radhakrishnan, P. Altered glycosylation in cancer: A promising target for biomarkers and therapeutics. Biochim. Biophys. Acta (BBA)-Rev. Cancer 2021, 1875, 188464. [Google Scholar] [CrossRef] [PubMed]
- Mereiter, S.; Balmaña, M.; Campos, D.; Gomes, J.; Reis, C.A. Glycosylation in the era of cancer-targeted therapy: Where are we heading? Cancer Cell 2019, 36, 6–16. [Google Scholar] [CrossRef]
- Fonseca, L.M.d.; Silva, V.A.d.; Freire-de-Lima, L.; Previato, J.O.; Mendonca-Previato, L.; Capella, M.A.M. Glycosylation in cancer: Interplay between multidrug resistance and epithelial-to-mesenchymal transition? Front. Oncol. 2016, 6, 158. [Google Scholar] [CrossRef]
- Abdelmaksoud, N.M.; Abulsoud, A.I.; Abdelghany, T.M.; Elshaer, S.S.; Rizk, S.M.; Senousy, M.A. Mitochondrial remodeling in colorectal cancer initiation, progression, metastasis, and therapy: A review. Pathol.-Res. Pract. 2023, 246, 154509. [Google Scholar] [CrossRef]
- Holst, S.; Wuhrer, M.; Rombouts, Y. Glycosylation characteristics of colorectal cancer. Adv. Cancer Res. 2015, 126, 203–256. [Google Scholar]
- Fernandes, E.; Sores, J.; Cotton, S.; Peixoto, A.; Ferreira, D.; Freitas, R.; Reis, C.A.; Santos, L.L.; Ferreira, J.A. Esophageal, gastric and colorectal cancers: Looking beyond classical serological biomarkers towards glycoproteomics-assisted precision oncology. Theranostics 2020, 10, 4903. [Google Scholar] [CrossRef]
- Ullah, I.; Yang, L.; Yin, F.-T.; Sun, Y.; Li, X.-H.; Li, J.; Wang, X.-J. Multi-omics approaches in colorectal cancer screening and diagnosis, recent updates and future perspectives. Cancers 2022, 14, 5545. [Google Scholar] [CrossRef]
- Ahluwalia, P.; Ballur, K.; Leeman, T.; Vashisht, A.; Singh, H.; Omar, N.; Mondal, A.K.; Vaibhav, K.; Baban, B.; Kolhe, R. Incorporating Novel Technologies in Precision Oncology for Colorectal Cancer: Advancing Personalized Medicine. Cancers 2024, 16, 480. [Google Scholar] [CrossRef] [PubMed]
- Satam, H.; Joshi, K.; Mangrolia, U.; Waghoo, S.; Zaidi, G.; Rawool, S.; Thakare, R.P.; Banday, S.; Mishra, A.K.; Das, G. Next-generation sequencing technology: Current trends and advancements. Biology 2023, 12, 997. [Google Scholar] [CrossRef] [PubMed]
- Zafari, N.; Bathaei, P.; Velayati, M.; Khojasteh-Leylakoohi, F.; Khazaei, M.; Fiuji, H.; Nassiri, M.; Hassanian, S.M.; Ferns, G.A.; Nazari, E. Integrated analysis of multi-omics data for the discovery of biomarkers and therapeutic targets for colorectal cancer. Comput. Biol. Med. 2023, 155, 106639. [Google Scholar] [CrossRef] [PubMed]
- Xu, Z.; Li, W.; Dong, X.; Chen, Y.; Zhang, D.; Wang, J.; Zhou, L.; He, G. Precision medicine in colorectal cancer: Leveraging multi-omics, spatial omics, and artificial intelligence. Clin. Chim. Acta 2024, 559, 119686. [Google Scholar] [CrossRef]
- Nascimben, M. Machine learning approaches for personalized medicine. Ph.D. Thesis, Università degli Studi del Piemonte Orientale Amedeo Avogadro, Vercelli, Italy, 2024. [Google Scholar]
- Mathema, V.B.; Sen, P.; Lamichhane, S.; Orešič, M.; Khoomrung, S. Deep learning facilitates multi-data type analysis and predictive biomarker discovery in cancer precision medicine. Comput. Struct. Biotechnol. J. 2023, 21, 1372–1382. [Google Scholar] [CrossRef]
- Li, J.; Zhou, D.; Qiu, W.; Shi, Y.; Yang, J.-J.; Chen, S.; Wang, Q.; Pan, H. Application of Weighted Gene Co-expression Network Analysis for Data from Paired Design. Sci. Rep. 2018, 8, 622. [Google Scholar] [CrossRef]
- Farhadian, M.; Rafat, S.A.; Panahi, B.; Mayack, C. Weighted gene co-expression network analysis identifies modules and functionally enriched pathways in the lactation process. Sci. Rep. 2021, 11, 2367. [Google Scholar] [CrossRef]
- Xu, Z.; Wang, J.; Wang, G. Weighted gene co-expression network analysis for hub genes in colorectal cancer. Pharmacol. Rep. 2024, 76, 140–153. [Google Scholar] [CrossRef]
- Butz, H.; Szabo, P.M.; Nofech-Mozes, R.; Rotondo, F.; Kovacs, K.; Mirham, L.; Girgis, H.; Boles, D.; Patocs, A.; Yousef, G.M. Integrative bioinformatics analysis reveals new prognostic biomarkers of clear cell renal cell carcinoma. Clin. Chem. 2014, 60, 1314–1326. [Google Scholar] [CrossRef]
- Sheng, K.L.; Kang, L.; Pridham, K.J.; Dunkenberger, L.E.; Sheng, Z.; Varghese, R.T. An integrated approach to biomarker discovery reveals gene signatures highly predictive of cancer progression. Sci. Rep. 2020, 10, 21246. [Google Scholar] [CrossRef]
- Ma, H.; Xiong, L.; Zhao, B.; Hahan, Z.; Wei, M.; Shi, H.; Yang, S.; Ren, Q. Comprehensive investigation into the influence of glycosylation on head and neck squamous cell carcinoma and development of a prognostic model for risk assessment and anticipating immunotherapy. Front. Immunol. 2024, 15, 1364082. [Google Scholar] [CrossRef] [PubMed]
- Liu, X.; Shi, J.; Tian, L.; Xiao, B.; Zhang, K.; Zhu, Y.; Zhang, Y.; Jiang, K.; Zhu, Y.; Yuan, H. Comprehensive prognostic and immune analysis of a glycosylation related risk model in pancreatic cancer. BMC Cancer 2023, 23, 1229. [Google Scholar] [CrossRef] [PubMed]
- Gao, Y.; Li, W.; Guo, H.; Hao, Y.; Lu, L.; Li, J.; Piao, S. Construction of an abnormal glycosylation risk model and its application in predicting the prognosis of patients with head and neck cancer. Sci. Rep. 2024, 14, 1310. [Google Scholar] [CrossRef] [PubMed]
- Shih, P.C.; Chen, H.P.; Hsu, C.C.; Lin, C.H.; Ko, C.Y.; Hsueh, C.W.; Huang, C.Y.; Chu, T.H.; Wu, C.C.; Ho, Y.C.; et al. Long-term DEHP/MEHP exposure promotes colorectal cancer stemness associated with glycosylation alterations. Env. Pollut. 2023, 327, 121476. [Google Scholar] [CrossRef]
- Siegel, R.L.; Miller, K.D.; Jemal, A. Cancer statistics, 2018. CA A Cancer J. Clin. 2018, 68, 7–30. [Google Scholar] [CrossRef]
- Arnold, M.; Abnet, C.C.; Neale, R.E.; Vignat, J.; Giovannucci, E.L.; McGlynn, K.A.; Bray, F. Global burden of 5 major types of gastrointestinal cancer. Gastroenterology 2020, 159, 335–349.e315. [Google Scholar] [CrossRef]
- Varki, A. Biological roles of glycans. Glycobiology 2017, 27, 3–49. [Google Scholar] [CrossRef]
- Marisa, L.; de Reyniès, A.; Duval, A.; Selves, J.; Gaub, M.P.; Vescovo, L.; Etienne-Grimaldi, M.C.; Schiappa, R.; Guenot, D.; Ayadi, M.; et al. Gene expression classification of colon cancer into molecular subtypes: Characterization, validation, and prognostic value. PLoS Med. 2013, 10, e1001453. [Google Scholar] [CrossRef]
- Dube, D.H.; Bertozzi, C.R. Glycans in cancer and inflammation—Potential for therapeutics and diagnostics. Nat. Rev. Drug Discov. 2005, 4, 477–488. [Google Scholar] [CrossRef]
- Hastie, T. The Elements of Statistical Learning: Data Mining, Inference, and Prediction; Springer: Berlin/Heidelberg, Germany, 2009. [Google Scholar]
- Tibshirani, R. Regression shrinkage and selection via the lasso. J. R. Stat. Soc. Ser. B Stat. Methodol. 1996, 58, 267–288. [Google Scholar] [CrossRef]
- Binnewies, M.; Roberts, E.W.; Kersten, K.; Chan, V.; Fearon, D.F.; Merad, M.; Coussens, L.M.; Gabrilovich, D.I.; Ostrand-Rosenberg, S.; Hedrick, C.C. Understanding the tumor immune microenvironment (TIME) for effective therapy. Nat. Med. 2018, 24, 541–550. [Google Scholar] [CrossRef] [PubMed]
- Fuster, M.M.; Esko, J.D. The sweet and sour of cancer: Glycans as novel therapeutic targets. Nat. Rev. Cancer 2005, 5, 526–542. [Google Scholar] [CrossRef] [PubMed]
- Zare, I.; Kiadeh, S.Z.H.; Varol, A.; Varol, T.Ö.; Varol, M.; Sezen, S.; Zarepour, A.; Mostafavi, E.; Nasab, S.Z.; Rahi, A. Glycosylated nanoplatforms: From glycosylation strategies to implications and opportunities for cancer theranostics. J. Control. Release 2024, 371, 158–178. [Google Scholar] [CrossRef] [PubMed]
- Esteva, A.; Robicquet, A.; Ramsundar, B.; Kuleshov, V.; DePristo, M.; Chou, K.; Cui, C.; Corrado, G.; Thrun, S.; Dean, J. A guide to deep learning in healthcare. Nat. Med. 2019, 25, 24–29. [Google Scholar] [CrossRef]
- Topol, E.J. High-performance medicine: The convergence of human and artificial intelligence. Nat. Med. 2019, 25, 44–56. [Google Scholar] [CrossRef]
- Moqri, M.; Herzog, C.; Poganik, J.R.; Ying, K.; Justice, J.N.; Belsky, D.W.; Higgins-Chen, A.T.; Chen, B.H.; Cohen, A.A.; Fuellen, G. Validation of biomarkers of aging. Nat. Med. 2024, 30, 360–372. [Google Scholar] [CrossRef]
- de Freitas Junior, J.C.M.; Morgado-Díaz, J.A. The role of N-glycans in colorectal cancer progression: Potential biomarkers and therapeutic applications. Oncotarget 2015, 7, 19395. [Google Scholar] [CrossRef]
- Lv, Y.; Wang, X.; Li, X.; Xu, G.; Bai, Y.; Wu, J.; Piao, Y.; Shi, Y.; Xiang, R.; Wang, L. Nucleotide de novo synthesis increases breast cancer stemness and metastasis via cGMP-PKG-MAPK signaling pathway. PLoS Biol. 2020, 18, e3000872. [Google Scholar] [CrossRef]
- Maeser, D.; Gruener, R.F.; Huang, R.S. oncoPredict: An R package for predicting in vivo or cancer patient drug response and biomarkers from cell line screening data. Brief Bioinform. 2021, 22, bbab260. [Google Scholar] [CrossRef]
- Geeleher, P.; Cox, N.J.; Huang, R.S. Clinical drug response can be predicted using baseline gene expression levels and in vitro drug sensitivity in cell lines. Genome Biol. 2014, 15, R47. [Google Scholar] [CrossRef]








Disclaimer/Publisher’s Note: The statements, opinions and data contained in all publications are solely those of the individual author(s) and contributor(s) and not of MDPI and/or the editor(s). MDPI and/or the editor(s) disclaim responsibility for any injury to people or property resulting from any ideas, methods, instructions or products referred to in the content. |
© 2025 by the authors. Licensee MDPI, Basel, Switzerland. This article is an open access article distributed under the terms and conditions of the Creative Commons Attribution (CC BY) license (https://creativecommons.org/licenses/by/4.0/).
Share and Cite
Chuang, P.-K.; Chang, K.-F.; Chang, C.-H.; Chen, T.-Y.; Wu, Y.-J.; Lin, H.-R.; Wu, C.-J.; Wu, C.-C.; Ho, Y.-C.; Lin, C.-C.; et al. Comprehensive Bioinformatics Analysis of Glycosylation-Related Genes and Potential Therapeutic Targets in Colorectal Cancer. Int. J. Mol. Sci. 2025, 26, 1648. https://doi.org/10.3390/ijms26041648
Chuang P-K, Chang K-F, Chang C-H, Chen T-Y, Wu Y-J, Lin H-R, Wu C-J, Wu C-C, Ho Y-C, Lin C-C, et al. Comprehensive Bioinformatics Analysis of Glycosylation-Related Genes and Potential Therapeutic Targets in Colorectal Cancer. International Journal of Molecular Sciences. 2025; 26(4):1648. https://doi.org/10.3390/ijms26041648
Chicago/Turabian StyleChuang, Po-Kai, Kai-Fu Chang, Chih-Hsuan Chang, Ting-Yu Chen, Yueh-Jung Wu, Hui-Ru Lin, Chi-Jen Wu, Cheng-Chun Wu, Yu-Cheng Ho, Chih-Chun Lin, and et al. 2025. "Comprehensive Bioinformatics Analysis of Glycosylation-Related Genes and Potential Therapeutic Targets in Colorectal Cancer" International Journal of Molecular Sciences 26, no. 4: 1648. https://doi.org/10.3390/ijms26041648
APA StyleChuang, P.-K., Chang, K.-F., Chang, C.-H., Chen, T.-Y., Wu, Y.-J., Lin, H.-R., Wu, C.-J., Wu, C.-C., Ho, Y.-C., Lin, C.-C., Yuan, C.-H., Wang, C.-Y., Lee, Y.-K., & Chen, T.-Y. (2025). Comprehensive Bioinformatics Analysis of Glycosylation-Related Genes and Potential Therapeutic Targets in Colorectal Cancer. International Journal of Molecular Sciences, 26(4), 1648. https://doi.org/10.3390/ijms26041648

