HMGA2 Overexpression in Papillary Thyroid Cancer Promotes Thyroid Cell Dedifferentiation and Invasion, and These Effects Are Counteracted by Suramin
Abstract
1. Introduction
2. Results
2.1. HMGA2 Silencing Does Not Modulate the Expression of EMT Related Genes in PTC Cell Lines
2.2. HMGA2 Silencing Does Not Modify the Expression of Genes Triggering EMT Following TGFβ Treatment in PTC Cell Lines
2.3. HMGA2 Silencing Induces the Expression of Thyroid Differentiation Genes in PTC Cell Lines
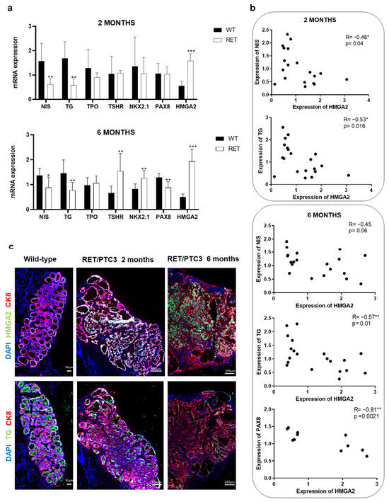
2.4. HMGA2 Is Overexpressed, While Thyroid Differentiation Genes Are Downregulated in the Thyroids of 2- and 6-Month-Old RET/PTC3 Mice
2.5. HMGA2 mRNA Expression Is Inversely Correlated to TG, TPO, NIS and PAX8 mRNA Expression in Human PTC
2.6. Immunohistological Analyses Reveal Different Thyroid Differentiation States in PTC with HMGA2+/TG− and HMGA2−/TG+ Cells
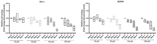
2.7. Inhibition of HMGA2 by Short-Time Suramin Treatment Reduces Cell Invasion and Increases Differentiation Expression
3. Discussion
4. Materials and Methods
4.1. Tissue Collection
4.2. Cell Lines and Treatments
4.3. Transfection Experiments
4.4. RNA Purification and Real-Time PCR Analysis
4.5. Cell Migration and Invasion Assays
4.6. Proliferation Assay
4.7. Western Blotting
4.8. Immunofluorescence
4.9. RET/PTC3 Mice Model
4.10. Statistical Analyses
Supplementary Materials
Author Contributions
Funding
Institutional Review Board Statement
Informed Consent Statement
Data Availability Statement
Acknowledgments
Conflicts of Interest
References
- Kruger, E.; Toraih, E.A.; Hussein, M.H.; Shehata, S.A.; Waheed, A.; Fawzy, M.S.; Kandil, E. Thyroid Carcinoma: A Review for 25 Years of Environmental Risk Factors Studies. Cancers 2022, 14, 6172. [Google Scholar] [CrossRef]
- Nikiforov, Y.E. Thyroid carcinoma: Molecular pathways and therapeutic targets. Mod. Pathol. 2008, 21 (Suppl. S2), S37–S43. [Google Scholar] [CrossRef]
- Oh, J.M.; Ahn, B.C. Molecular mechanisms of radioactive iodine refractoriness in differentiated thyroid cancer: Impaired sodium iodide symporter (NIS) expression owing to altered signaling pathway activity and intracellular localization of NIS. Theranostics 2021, 11, 6251–6277. [Google Scholar] [CrossRef] [PubMed]
- Mansoori, B.; Mohammadi, A.; Ditzel, H.J.; Duijf, P.H.G.; Khaze, V.; Gjerstorff, M.F.; Baradaran, B. HMGA2 as a Critical Regulator in Cancer Development. Genes 2021, 12, 269. [Google Scholar] [CrossRef] [PubMed]
- Parisi, S.; Piscitelli, S.; Passaro, F.; Russo, T. HMGA Proteins in Stemness and Differentiation of Embryonic and Adult Stem Cells. Int. J. Mol. Sci. 2020, 21, 362. [Google Scholar] [CrossRef]
- Zhang, S.; Mo, Q.; Wang, X. Oncological role of HMGA2 (Review). Int. J. Oncol. 2019, 55, 775–788. [Google Scholar] [CrossRef] [PubMed]
- Belge, G.; Meyer, A.; Klemke, M.; Burchardt, K.; Stern, C.; Wosniok, W.; Loeschke, S.; Bullerdiek, J. Upregulation of HMGA2 in thyroid carcinomas: A novel molecular marker to distinguish between benign and malignant follicular neoplasias. Genes Chromosomes Cancer 2008, 47, 56–63. [Google Scholar] [CrossRef]
- Dom, G.; Frank, S.; Floor, S.; Kehagias, P.; Libert, F.; Hoang, C.; Andry, G.; Spinette, A.; Craciun, L.; de Saint Aubin, N.; et al. Thyroid follicular adenomas and carcinomas: Molecular profiling provides evidence for a continuous evolution. Oncotarget 2017, 9, 10343–10359. [Google Scholar] [CrossRef] [PubMed]
- Chiappetta, G.; Ferraro, A.; Vuttariello, E.; Monaco, M.; Galdiero, F.; De Simone, V.; Califano, D.; Pallante, P.; Botti, G.; Pezzullo, L.; et al. HMGA2 mRNA expression correlates with the malignant phenotype in human thyroid neoplasias. Eur. J. Cancer 2008, 44, 1015–1021. [Google Scholar] [CrossRef]
- Kim, B.H.; Kim, S.J.; Kim, M.; Lee, S.W.; Jeong, S.Y.; Pak, K.; Kim, K.; Kim, I.J. Diagnostic performance of HMGA2 gene expression for differentiation of malignant thyroid nodules: A systematic review and meta-analysis. Clin. Endocrinol. 2018, 89, 856–862. [Google Scholar] [CrossRef]
- Van Branteghem, C.; Augenlicht, A.; Demetter, P.; Craciun, L.; Maenhaut, C. Unraveling the Roles of miR-204-5p and HMGA2 in Papillary Thyroid Cancer Tumorigenesis. Int. J. Mol. Sci. 2023, 24, 764. [Google Scholar] [CrossRef] [PubMed]
- Saiselet, M.; Gacquer, D.; Spinette, A.; Craciun, L.; Decaussin-Petrucci, M.; Andry, G.; Detours, V.; Maenhaut, C. New global analysis of the microRNA transcriptome of primary tumors and lymph node metastases of papillary thyroid cancer. BMC Genom. 2015, 16, 828. [Google Scholar] [CrossRef] [PubMed]
- Watanabe, S.; Ueda, Y.; Akaboshi, S.; Hino, Y.; Sekita, Y.; Nakao, M. HMGA2 maintains oncogenic RAS-induced epithelial-mesenchymal transition in human pancreatic cancer cells. Am. J. Pathol. 2009, 174, 854–868. [Google Scholar] [CrossRef]
- Hawsawi, O.; Henderson, V.; Burton, L.J.; Dougan, J.; Nagappan, P.; Odero-Marah, V. High mobility group A2 (HMGA2) promotes EMT via MAPK pathway in prostate cancer. Biochem. Biophys. Res. Commun. 2018, 504, 196–202. [Google Scholar] [CrossRef]
- Wang, X.; Wang, J.; Wu, J. Emerging roles for HMGA2 in colorectal cancer. Transl. Oncol. 2021, 14, 100894. [Google Scholar] [CrossRef]
- Kou, B.; Liu, W.; Tang, X.; Kou, Q. HMGA2 facilitates epithelial-mesenchymal transition in renal cell carcinoma by regulating the TGF-beta/Smad2 signaling pathway. Oncol. Rep. 2018, 39, 101–108. [Google Scholar] [CrossRef]
- Powell, D.J., Jr.; Russell, J.; Nibu, K.; Li, G.; Rhee, E.; Liao, M.; Goldstein, M.; Keane, W.M.; Santoro, M.; Fusco, A.; et al. The RET/PTC3 oncogene: Metastatic solid-type papillary carcinomas in murine thyroids. Cancer Res. 1998, 58, 5523–5528. [Google Scholar]
- Burniat, A.; Jin, L.; Detours, V.; Driessens, N.; Goffard, J.C.; Santoro, M.; Rothstein, J.; Dumont, J.E.; Miot, F.; Corvilain, B. Gene expression in RET/PTC3 and E7 transgenic mouse thyroids: RET/PTC3 but not E7 tumors are partial and transient models of human papillary thyroid cancers. Endocrinology 2008, 149, 5107–5117. [Google Scholar] [CrossRef]
- Semizarov, D.; Frost, L.; Sarthy, A.; Kroeger, P.; Halbert, D.N.; Fesik, S.W. Specificity of short interfering RNA determined through gene expression signatures. Proc. Nat. Am. Sci. USA 2003, 100, 6347–6352. [Google Scholar] [CrossRef] [PubMed]
- Persengiev, S.P.; Zhu, X.; Green, M.R. Nonspecific, concentration-dependent stimulation and repression of mammalian gene expression by small interfering RNAs (siRNAs). RNA 2004, 10, 12–18. [Google Scholar] [CrossRef] [PubMed]
- Thuault, S.; Valcourt, U.; Petersen, M.; Manfioletti, G.; Heldin, C.H.; Moustakas, A. Transforming growth factor-beta employs HMGA2 to elicit epithelial-mesenchymal transition. J. Cell. Biol. 2006, 174, 175–183. [Google Scholar] [CrossRef]
- Xu, J.; Lamouille, S.; Derynck, R. TGF-beta-induced epithelial to mesenchymal transition. Cell Res 2009, 19, 156–172. [Google Scholar] [CrossRef] [PubMed]
- Miyazono, K.; Ehata, S.; Koinuma, D. Tumor-promoting functions of transforming growth factor-beta in progression of cancer. Ups J. Med. Sci. 2012, 117, 143–152. [Google Scholar] [CrossRef] [PubMed]
- Knauf, J.A.; Kuroda, H.; Basu, S.; Fagin, J.A. RET/PTC-induced dedifferentiation of thyroid cells is mediated through Y1062 signaling through SHC-RAS-MAP kinase. Oncogene 2003, 22, 4406–4412. [Google Scholar] [CrossRef] [PubMed]
- Jin, L.; Burniat, A.; Dumont, J.E.; Miot, F.; Corvilain, B.; Franc, B. Human thyroid tumours, the puzzling lessons from E7 and RET/PTC3 transgenic mice. Br. J. Cancer 2008, 99, 1874–1883. [Google Scholar] [CrossRef][Green Version]
- Titov, S.E.; Ivanov, M.K.; Demenkov, P.S.; Katanyan, G.A.; Kozorezova, E.S.; Malek, A.V.; Veryaskina, Y.A.; Zhimulev, I.F. Combined quantitation of HMGA2 mRNA, microRNAs, and mitochondrial-DNA content enables the identification and typing of thyroid tumors in fine-needle aspiration smears. BMC Cancer 2019, 19, 1010. [Google Scholar] [CrossRef]
- Lappinga, P.J.; Kip, N.S.; Jin, L.; Lloyd, R.V.; Henry, M.R.; Zhang, J.; Nassar, A. HMGA2 gene expression analysis performed on cytologic smears to distinguish benign from malignant thyroid nodules. Cancer Cytopathol. 2010, 118, 287–297. [Google Scholar] [CrossRef] [PubMed]
- Su, L.; Bryan, N.; Battista, S.; Freitas, J.; Garabedian, A.; D’Alessio, F.; Romano, M.; Falanga, F.; Fusco, A.; Kos, L.; et al. Identification of HMGA2 inhibitors by AlphaScreen-based ultra-high-throughput screening assays. Sci. Rep. 2020, 10, 18850. [Google Scholar] [CrossRef]
- Gill, J.S.; Windebank, A.J. Suramin induced ceramide accumulation leads to apoptotic cell death in dorsal root ganglion neurons. Cell Death Differ. 1998, 5, 876–883. [Google Scholar] [CrossRef] [PubMed]
- Kakuguchi, W.; Nomura, T.; Kitamura, T.; Otsuguro, S.; Matsushita, K.; Sakaitani, M.; Maenaka, K.; Tei, K. Suramin, screened from an approved drug library, inhibits HuR functions and attenuates malignant phenotype of oral cancer cells. Cancer Med. 2018, 7, 6269–6280. [Google Scholar] [CrossRef] [PubMed]
- Ernest, L.; Mazzaferri, S.M.J. Long-term impact of initial surgical and medical therapy on papillary and follicular thyroid cancer. Am. J. Med. 1994, 97, 418–428. [Google Scholar] [CrossRef]
- Edis, A.J. Surgical treatment for thyroid cancer. Surg. Clin. N. Am. 1977, 57, 533–542. [Google Scholar] [CrossRef]
- Brose, M.S.; Nutting, C.M.; Jarzab, B.; Elisei, R.; Siena, S.; Bastholt, L.; de la Fouchardiere, C.; Pacini, F.; Paschke, R.; Shong, Y.K.; et al. Sorafenib in radioactive iodine-refractory, locally advanced or metastatic differentiated thyroid cancer: A randomised, double-blind, phase 3 trial. Lancet 2014, 384, 319–328. [Google Scholar] [CrossRef]
- Schlumberger, M.; Tahara, M.; Wirth, L.J.; Robinson, B.; Brose, M.S.; Elisei, R.; Habra, M.A.; Newbold, K.; Shah, M.H.; Hoff, A.O.; et al. Lenvatinib versus placebo in radioiodine-refractory thyroid cancer. N. Engl. J. Med. 2015, 372, 621–630. [Google Scholar] [CrossRef] [PubMed]
- Jin, Y.; Van Nostrand, D.; Cheng, L.; Liu, M.; Chen, L. Radioiodine refractory differentiated thyroid cancer. Crit. Rev. Oncol. Hematol. 2018, 125, 111–120. [Google Scholar] [CrossRef] [PubMed]
- Ain, K.B. Anaplastic thyroid carcinoma: A therapeutic challenge. In Seminars in Surgical Oncology; Wiley: Hoboken, NJ, USA, 1999; Volume 16, pp. 64–69. [Google Scholar] [CrossRef]
- Spitzweg, C.; Morris, J.C. The sodium iodide symporter: Its pathophysiological and therapeutic implications. Clin. Endocrinol. 2002, 57, 559–574. [Google Scholar] [CrossRef] [PubMed]
- van Staveren, W.C.; Solis, D.W.; Delys, L.; Duprez, L.; Andry, G.; Franc, B.; Thomas, G.; Libert, F.; Dumont, J.E.; Detours, V.; et al. Human thyroid tumor cell lines derived from different tumor types present a common dedifferentiated phenotype. Cancer Res. 2007, 67, 8113–8120. [Google Scholar] [CrossRef] [PubMed]
- Saiselet, M.; Floor, S.; Tarabichi, M.; Dom, G.; Hebrant, A.; van Staveren, W.C.; Maenhaut, C. Thyroid cancer cell lines: An overview. Front. Endocrinol. 2012, 3, 133. [Google Scholar] [CrossRef]
- Tan, L.; Xu, H.; Chen, G.; Wei, X.; Yu, B.; Ye, J.; Xu, L.; Tan, H. Silencing of HMGA2 reverses retardance of cell differentiation in human myeloid leukaemia. Br. J. Cancer 2018, 118, 405–415. [Google Scholar] [CrossRef] [PubMed]
- Shell, S.; Park, S.M.; Radjabi, A.R.; Schickel, R.; Kistner, E.O.; Jewell, D.A.; Feig, C.; Lengyel, E.; Peter, M.E. Let-7 expression defines two differentiation stages of cancer. Proc. Natl. Acad. Sci. USA 2007, 104, 11400–11405. [Google Scholar] [CrossRef]
- Li, O.; Li, J.; Droge, P. DNA architectural factor and proto-oncogene HMGA2 regulates key developmental genes in pluripotent human embryonic stem cells. FEBS Lett. 2007, 581, 3533–3537. [Google Scholar] [CrossRef] [PubMed]
- Fu, H.; Cheng, L.; Jin, Y.; Cheng, L.; Liu, M.; Chen, L. MAPK Inhibitors Enhance HDAC Inhibitor-Induced Redifferentiation in Papillary Thyroid Cancer Cells Harboring BRAF (V600E): An In Vitro Study. Mol. Ther. Oncolytics 2019, 12, 235–245. [Google Scholar] [CrossRef] [PubMed]
- Liu, D.; Liu, Z.; Jiang, D.; Dackiw, A.P.; Xing, M. Inhibitory effects of the mitogen-activated protein kinase kinase inhibitor CI-1040 on the proliferation and tumor growth of thyroid cancer cells with BRAF or RAS mutations. J. Clin. Endocrinol. Metab. 2007, 92, 4686–4695. [Google Scholar] [CrossRef] [PubMed]
- Nagarajah, J.; Le, M.; Knauf, J.A.; Ferrandino, G.; Montero-Conde, C.; Pillarsetty, N.; Bolaender, A.; Irwin, C.; Krishnamoorthy, G.P.; Saqcena, M.; et al. Sustained ERK inhibition maximizes responses of BrafV600E thyroid cancers to radioiodine. J. Clin. Investig. 2016, 126, 4119–4124. [Google Scholar] [CrossRef] [PubMed]
- Pierre, P.; Roger, J.E.D. Factors controlling proliferation and differentiation of canine thyroid cells cultured in reduced serum conditions: Effects of thyrotropin, cyclic AMP and growth factors. Mol. Cell. Endocrinol. 1984, 36, 79–93. [Google Scholar] [CrossRef][Green Version]
- Chakravarty, D.; Santos, E.; Ryder, M.; Knauf, J.A.; Liao, X.H.; West, B.L.; Bollag, G.; Kolesnick, R.; Thin, T.H.; Rosen, N.; et al. Small-molecule MAPK inhibitors restore radioiodine incorporation in mouse thyroid cancers with conditional BRAF activation. J. Clin. Investig. 2011, 121, 4700–4711. [Google Scholar] [CrossRef] [PubMed]
- Daniell, K.; Nucera, C. Effect of the micronutrient iodine in thyroid carcinoma angiogenesis. Aging 2016, 8, 3180–3184. [Google Scholar] [CrossRef]
- Durante, C.; Puxeddu, E.; Ferretti, E.; Morisi, R.; Moretti, S.; Bruno, R.; Barbi, F.; Avenia, N.; Scipioni, A.; Verrienti, A.; et al. BRAF mutations in papillary thyroid carcinomas inhibit genes involved in iodine metabolism. J. Clin. Endocrinol. Metab. 2007, 92, 2840–2843. [Google Scholar] [CrossRef] [PubMed]
- Cancer Genome Atlas Research Network. Integrated genomic characterization of papillary thyroid carcinoma. Cell 2014, 159, 676–690. [Google Scholar] [CrossRef] [PubMed]
- Roger, P.; van Staveren, W.C.G.; Coulonval, K.; Dumont, J.E.; Maenhaut, C. Signal transduction in the human thyrocyte and its perversion in thyroid tumors. Mol. Cell. Endocrinol. 2010, 321, 3–19. [Google Scholar] [CrossRef] [PubMed]
- Li, D.; Cao, Y.; Wang, J.; Yang, H.; Liu, W.; Cui, J.; Wu, W. Regulatory effect between HMGA2 and the Wnt/beta-catenin signaling pathway in the carcinogenesis of sporadic colorectal tubular adenoma. Oncol. Lett. 2021, 22, 849. [Google Scholar] [CrossRef] [PubMed]
- Zhao, S.; Zhang, Y.; Bao, S.; Jiang, L.; Li, Q.; Kong, Y.; Cao, J. A novel HMGA2/MPC-1/mTOR signaling pathway promotes cell growth via facilitating Cr (VI)-induced glycolysis. Chem. -Biol. Interact. 2024, 399, 111141. [Google Scholar] [CrossRef] [PubMed]
- Wu, J.; Zhang, S.; Shan, J.; Hu, Z.; Liu, X.; Chen, L.; Ren, X.; Yao, L.; Sheng, H.; Li, L.; et al. Elevated HMGA2 expression is associated with cancer aggressiveness and predicts poor outcome in breast cancer. Cancer Lett. 2016, 376, 284–292. [Google Scholar] [CrossRef]
- Zhang, H.; Tang, Z.; Deng, C.; He, Y.; Wu, F.; Liu, O.; Hu, C. HMGA2 is associated with the aggressiveness of tongue squamous cell carcinoma. Oral. Dis. 2017, 23, 255–264. [Google Scholar] [CrossRef] [PubMed]
- Wu, J.; Lai, M.; Shao, C.; Wang, J.; Wei, J.J. STC2 overexpression mediated by HMGA2 is a biomarker for aggressiveness of high-grade serous ovarian cancer. Oncol. Rep. 2015, 34, 1494–1502. [Google Scholar] [CrossRef] [PubMed]
- Wei, J.J. HMGA2: A Biomarker in Gynecologic Neoplasia. J. Clin. Transl. Pathol. 2022, 2, 3–7. [Google Scholar] [CrossRef]
- Brabant, G.; Maenhaut, C.; Köhrle, J.; Scheumann, G.; Dralle, H.; Hoang-Vu, C.; Hesch, R.D.; von zur Mühlen, A.; Vassart, G.; Dumont, J.E. Human thyrotropin receptor gene: Expression in thyroid tumors and correlation to markers of thyroid differentiation and dedifferentiation. Mol. Cell. Endocrinol. 1991, 82, R7–R12. [Google Scholar] [CrossRef]
- Ros, P.; Rossi, D.L.; Acebrón, A.; Santisteban, P. Thyroid-specific gene expression in the multi-step process of thyroid carcinogenesis. Biochimie 1999, 84, 389–396. [Google Scholar] [CrossRef] [PubMed]
- La Rocca, R.V.; Stein, C.A.; Danesi, R.; Myers, C.E. Suramin, a novel antitumor compound. J. Steroid Biochem. Mol. Biol. 1990, 37, 893–898. [Google Scholar] [CrossRef] [PubMed]
- Safarinejad, M.R. Combination chemotherapy with docetaxel, estramustine and suramin for hormone refractory prostate cancer. Urol. Oncol. Semin. Orig. Investig. 2005, 23, 93–101. [Google Scholar] [CrossRef] [PubMed]
- Small, E.J. Prostate cancer. Curr. Opin. Oncol. 1997, 9, 277–286. [Google Scholar] [CrossRef] [PubMed]
- Mirza, M.R.; Jakobsen, E.; Pfeiffer, P.; Lindebjerg-Clasen, B.; Bergh, J.; Rose, C. Suramin in non-small cell lung cancer and advanced breast cancer. Two parallel phase II studies. Acta. Oncol. 1997, 36, 171–174. [Google Scholar] [CrossRef] [PubMed]
- Ord, J.J.; Streeter, E.; Jones, A.; Le Monnier, K.; Cranston, D.; Crew, J.; Joel, S.P.; Rogers, M.A.; Banks, R.E.; Roberts, I.S.; et al. Phase I trial of intravesical Suramin in recurrent superficial transitional cell bladder carcinoma. Br. J. Cancer 2005, 92, 2140–2147. [Google Scholar] [CrossRef] [PubMed]
- Grossman, S.A.; Phuphanich, S.; Lesser, G.; Rozental, J.; Grochow, L.B.; Fisher, J.; Piantadosi, S. for the New Approaches to Brain Tumor Therapy CNS Consortium. Toxicity, Efficacy, and Pharmacology of Suramin in Adults With Recurrent High-Grade Gliomas. J. Clin. Oncol. 2001, 19, 3260–3266. [Google Scholar] [CrossRef]
- Wiedemar, N.; Hauser, D.A.; Maser, P. 100 Years of Suramin. Antimicrob. Agents Chemother. 2020, 64, 1128. [Google Scholar] [CrossRef]
- Cheng, B.; Gao, F.; Maissy, E.; Xu, P. Repurposing suramin for the treatment of breast cancer lung metastasis with glycol chitosan-based nanoparticles. Acta. Biomater. 2019, 84, 378–390. [Google Scholar] [CrossRef]
- Lam, E.T.; Au, J.L.; Otterson, G.A.; Guillaume Wientjes, M.; Chen, L.; Shen, T.; Wei, Y.; Li, X.; Bekaii-Saab, T.; Murgo, A.J.; et al. Phase I trial of non-cytotoxic suramin as a modulator of docetaxel and gemcitabine therapy in previously treated patients with non-small cell lung cancer. Cancer Chemother. Pharmacol. 2010, 66, 1019–1029. [Google Scholar] [CrossRef]
- Singla, A.K.; Bondareva, A.; Jirik, F.R. Combined treatment with paclitaxel and suramin prevents the development of metastasis by inhibiting metastatic colonization of circulating tumor cells. Clin. Exp. Metastasis. 2014, 31, 705–714. [Google Scholar] [CrossRef]
- Lopez, E.S.; Ortiz, G.A.; Potilinski, C.; Croxatto, J.O.; Gallo, J.E. Corneal Neovascularization: A Combined Approach of Bevacizumab and Suramin Showed Increased Antiangiogenic Effect Through Downregulation of BFGF and P2X2. Curr. Eye Res. 2017, 43, 466–473. [Google Scholar] [CrossRef] [PubMed]
- Pfaffl, M.W. A new mathematical model for relative quantification in real-time RT–PCR. Nucleic Acids Res. 2001, 29, e45. [Google Scholar] [CrossRef]










Disclaimer/Publisher’s Note: The statements, opinions and data contained in all publications are solely those of the individual author(s) and contributor(s) and not of MDPI and/or the editor(s). MDPI and/or the editor(s) disclaim responsibility for any injury to people or property resulting from any ideas, methods, instructions or products referred to in the content. |
© 2025 by the authors. Licensee MDPI, Basel, Switzerland. This article is an open access article distributed under the terms and conditions of the Creative Commons Attribution (CC BY) license (https://creativecommons.org/licenses/by/4.0/).
Share and Cite
Van Branteghem, C.; Henry, N.; Craciun, L.; Maenhaut, C. HMGA2 Overexpression in Papillary Thyroid Cancer Promotes Thyroid Cell Dedifferentiation and Invasion, and These Effects Are Counteracted by Suramin. Int. J. Mol. Sci. 2025, 26, 1643. https://doi.org/10.3390/ijms26041643
Van Branteghem C, Henry N, Craciun L, Maenhaut C. HMGA2 Overexpression in Papillary Thyroid Cancer Promotes Thyroid Cell Dedifferentiation and Invasion, and These Effects Are Counteracted by Suramin. International Journal of Molecular Sciences. 2025; 26(4):1643. https://doi.org/10.3390/ijms26041643
Chicago/Turabian StyleVan Branteghem, Cindy, Nicolas Henry, Ligia Craciun, and Carine Maenhaut. 2025. "HMGA2 Overexpression in Papillary Thyroid Cancer Promotes Thyroid Cell Dedifferentiation and Invasion, and These Effects Are Counteracted by Suramin" International Journal of Molecular Sciences 26, no. 4: 1643. https://doi.org/10.3390/ijms26041643
APA StyleVan Branteghem, C., Henry, N., Craciun, L., & Maenhaut, C. (2025). HMGA2 Overexpression in Papillary Thyroid Cancer Promotes Thyroid Cell Dedifferentiation and Invasion, and These Effects Are Counteracted by Suramin. International Journal of Molecular Sciences, 26(4), 1643. https://doi.org/10.3390/ijms26041643

