Pro-Tumorigenic Effect of Continuous Cromolyn Treatment in Bladder Cancer
Abstract
1. Introduction
2. Results
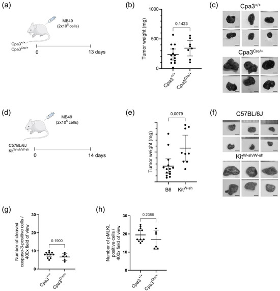
2.1. Effect of Continuous and Therapeutic Cromolyn Treatment on Subcutaneous Tumors from MB49 Bladder Cancer Cell Line
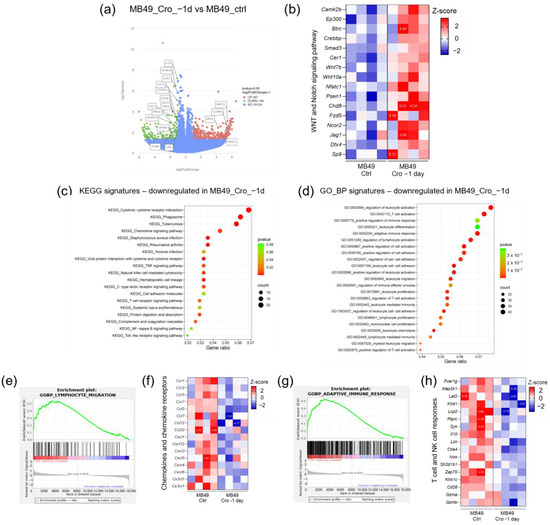
2.2. Effect of Continuous Cromolyn Treatment on RNA Expression in Subcutaneous MB49 Bladder Tumors
2.3. Decrease in Apoptosis and Necroptosis During Continuous Cromolyn Treatment
2.4. No Direct Effect of Cromolyn Treatment on Bladder Cancer Cell Lines
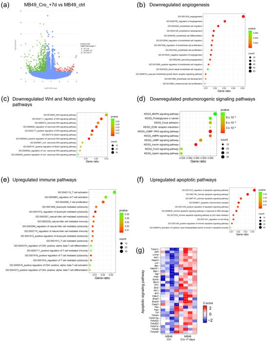
2.5. RNA Sequencing Analysis of Established Subcutaneous Tumors from Therapeutic Cromolyn-Treated Mice
2.6. Effect of Mast Cell Absence on Subcutaneous MB49 Bladder Tumors
3. Discussion
4. Materials and Methods
4.1. Mice (Animal Work)
4.2. Subcutaneous Tumor Experiments
4.3. Immunohistochemistry
4.4. RNA Sequencing Analysis
4.5. Cromolyn Treatment on Bladder Cancer Cell Line
4.6. Statistics
Author Contributions
Funding
Institutional Review Board Statement
Informed Consent Statement
Data Availability Statement
Acknowledgments
Conflicts of Interest
References
- Cancer Today. Available online: https://gco.iarc.fr/today/en/ (accessed on 27 May 2024).
- Sanli, O.; Dobruch, J.; Knowles, M.A.; Burger, M.; Alemozaffar, M.; Nielsen, M.E.; Lotan, Y. Bladder Cancer. Nat. Rev. Dis. Primers 2017, 3, 17022. [Google Scholar] [CrossRef] [PubMed]
- Gopalakrishnan, D.; Koshkin, V.S.; Ornstein, M.C.; Papatsoris, A.; Grivas, P. Immune Checkpoint Inhibitors in Urothelial Cancer: Recent Updates and Future Outlook. Ther. Clin. Risk Manag. 2018, 14, 1019–1040. [Google Scholar] [CrossRef]
- Mokhtari, R.B.; Homayouni, T.S.; Baluch, N.; Morgatskaya, E.; Kumar, S.; Das, B.; Yeger, H. Combination Therapy in Combating Cancer Systematic Review: Combination Therapy in Combating Cancer Background. Oncotarget 2017, 8, 38022–38043. [Google Scholar] [CrossRef] [PubMed]
- Hanahan, D. Hallmarks of Cancer: New Dimensions. Cancer Discov. 2022, 12, 31–46. [Google Scholar] [CrossRef]
- Komi, D.E.A.; Wöhrl, S.; Bielory, L. Mast Cell Biology at Molecular Level: A Comprehensive Review. Clin. Rev. Allergy Immunol. 2020, 58, 342–365. [Google Scholar] [CrossRef]
- Segura-Villalobos, D.; Ramírez-Moreno, I.G.; Martínez-Aguilar, M.; Ibarra-Sánchez, A.; Muñoz-Bello, J.O.; Anaya-Rubio, I.; Padilla, A.; Macías-Silva, M.; Lizano, M.; González-Espinosa, C. Mast Cell–Tumor Interactions: Molecular Mechanisms of Recruitment, Intratumoral Communication and Potential Therapeutic Targets for Tumor Growth. Cells 2022, 11, 349. [Google Scholar] [CrossRef]
- Komi, D.E.A.; Redegeld, F.A. Role of Mast Cells in Shaping the Tumor Microenvironment. Clin. Rev. Allergy Immunol. 2020, 58, 313–325. [Google Scholar] [CrossRef] [PubMed]
- Varricchi, G.; de Paulis, A.; Marone, G.; Galli, S.J. Future Needs in Mast Cell Biology. Int. J. Mol. Sci. 2019, 20, 4397. [Google Scholar] [CrossRef] [PubMed]
- Somasundaram, R.; Connelly, T.; Choi, R.; Choi, H.; Samarkina, A.; Li, L.; Gregorio, E.; Chen, Y.; Thakur, R.; Abdel-Mohsen, M.; et al. Tumor-Infiltrating Mast Cells Are Associated with Resistance to Anti-PD-1 Therapy. Nat. Commun. 2021, 12, 346. [Google Scholar] [CrossRef]
- Minutello, K.; Gupta, V. Cromolyn Sodium; StatPearls: Treasure Island, FL, USA, 2024. [Google Scholar]
- Spataro, A.C.; Bosmann, H.B. Can you please add this reference instead of existing one: Mechanism of action of disodium cromoglycate—mast cell calcium ion influx after a histamine-releasing stimulus. Biochem. Pharmacol. 1976, 25, 505–510. [Google Scholar] [CrossRef]
- Motawi, T.M.K.; Bustanji, Y.; El-Maraghy, S.; Taha, M.O.; Al-Ghussein, M.A.S. Evaluation of Naproxen and Cromolyn Activities against Cancer Cells Viability, Proliferation, Apoptosis, P53 and Gene Expression of Survivin and Caspase-3. J. Enzym. Inhib. Med. Chem. 2014, 29, 153–161. [Google Scholar] [CrossRef] [PubMed]
- Aliabadi, A.; Haghshenas, M.R.; Kiani, R.; Panjehshahin, M.R.; Erfani, N. Promising Anticancer Activity of Cromolyn in Colon Cancer: In Vitro and in Vivo Analysis. J. Cancer Res. Clin. Oncol. 2024, 150, 207. [Google Scholar] [CrossRef]
- Lv, Y.-P.; Peng, L.-S.; Wang, Q.-H.; Chen, N.; Teng, Y.-S.; Wang, T.-T.; Mao, F.-Y.; Zhang, J.-Y.; Cheng, P.; Liu, Y.-G.; et al. Degranulation of Mast Cells Induced by Gastric Cancer-Derived Adrenomedullin Prompts Gastric Cancer Progression. Cell Death Dis. 2018, 9, 1034. [Google Scholar] [CrossRef] [PubMed]
- Johnson, C.; Huynh, V.; Hargrove, L.; Kennedy, L.; Graf-Eaton, A.; Owens, J.; Trzeciakowski, J.P.; Hodges, K.; Demorrow, S.; Han, Y.; et al. Inhibition of Mast Cell-Derived Histamine Decreases Human Cholangiocarcinoma Growth and Differentiation via c-Kit/Stem Cell Factor–Dependent Signaling. Am. J. Pathol. 2016, 186, 123–133. [Google Scholar] [CrossRef] [PubMed]
- Teng, M.W.L.; Fridman, W.; Mark, J.; Teng, M.W.L.; Galon, J.; Fridman, W.; Smyth, M.J. From Mice to Humans: Developments in Cancer Immunoediting Find the Latest Version: From Mice to Humans: Developments in Cancer Immunoediting. J. Clin. Invest. 2015, 125, 3338–3346. [Google Scholar] [CrossRef]
- Sjödahl, G.; Lauss, M.; Lövgren, K.; Chebil, G.; Gudjonsson, S.; Veerla, S.; Patschan, O.; Aine, M.; Fernö, M.; Ringnér, M.; et al. A Molecular Taxonomy for Urothelial Carcinoma. Clin. Cancer Res. 2012, 18, 3377–3386. [Google Scholar] [CrossRef] [PubMed]
- Schwarzova, L.; Novakova, Z.V.; Danisovic, L.; Ziaran, S. Molecular Classification of Urothelial Bladder Carcinoma. Mol. Biol. Rep. 2023, 50, 7867–7877. [Google Scholar] [CrossRef] [PubMed]
- Kaur, S.; Momi, N.; Chakraborty, S.; Wagner, D.G.; Horn, A.J.; Lele, S.M.; Theodorescu, D.; Batra, S.K. Altered Expression of Transmembrane Mucins, MUC1 and MUC4, in Bladder Cancer: Pathological Implications in Diagnosis. PLoS ONE 2014, 9, e92742. [Google Scholar] [CrossRef]
- SĂndulescu, A.Ş.; Stepan, A.E.; MĂrgĂritescu, C.; Badiu, A.M.; Matei, M.; Simionescu, C.E. Claudin-4 Immunoexpression in Urothelial Carcinomas. Curr. Health Sci. J. 2020, 46, 379–382. [Google Scholar] [CrossRef]
- Garg, M.; Maurya, N. WNT/β-Catenin Signaling in Urothelial Carcinoma of Bladder. World J. Nephrol. 2019, 8, 83–94. [Google Scholar] [CrossRef]
- Jiménez-Guerrero, R.; Belmonte-Fernández, A.; Flores, M.L.; González-Moreno, M.; Pérez-Valderrama, B.; Romero, F.; Japón, M.Á.; Sáez, C. Wnt/β-Catenin Signaling Contributes to Paclitaxel Resistance in Bladder Cancer Cells with Cancer Stem Cell-like Properties. Int. J. Mol. Sci. 2022, 23, 450. [Google Scholar] [CrossRef] [PubMed]
- Ozga, A.J.; Chow, M.T.; Luster, A.D. Chemokines and the Immune Response to Cancer. Immunity 2021, 54, 859–874. [Google Scholar] [CrossRef] [PubMed]
- Ramírez-Labrada, A.; Pesini, C.; Santiago, L.; Hidalgo, S.; Calvo-Pérez, A.; Oñate, C.; Andrés-Tovar, A.; Garzón-Tituaña, M.; Uranga-Murillo, I.; Arias, M.A.; et al. All About (NK Cell-Mediated) Death in Two Acts and an Unexpected Encore: Initiation, Execution and Activation of Adaptive Immunity. Front. Immunol. 2022, 13, 896228. [Google Scholar] [CrossRef] [PubMed]
- Shlomovitz, I.; Erlich, Z.; Speir, M.; Zargarian, S.; Baram, N.; Engler, M.; Edry-Botzer, L.; Munitz, A.; Croker, B.A.; Gerlic, M. Necroptosis Directly Induces the Release of Full-Length Biologically Active IL-33 in vitro and in an Inflammatory Disease Model. FEBS J. 2019, 286, 507–522. [Google Scholar] [CrossRef]
- McIlwain, D.R.; Berger, T.; Mak, T.W. Caspase Functions in Cell Death and Disease. Cold Spring Harb. Perspect. Biol. 2013, 5, a008656. [Google Scholar] [CrossRef]
- Maltby, S.; Khazaie, K.; McNagny, K.M. Mast Cells in Tumor Growth: Angiogenesis, Tissue Remodelling and Immune-Modulation. Biochim. Biophys. Acta Rev. Cancer 2009, 1796, 19–26. [Google Scholar] [CrossRef]
- de Souza, D.A., Jr.; Santana, A.C.; da Silva, E.Z.M.; Oliver, C.; Jamur, M.C. The Role of Mast Cell Specific Chymases and Tryptases in Tumor Angiogenesis. Biomed. Res. Int. 2015, 2015, 142359. [Google Scholar] [CrossRef]
- Sari, A.; Calli, A.; Cakalagaoglu, F.; Altınboga, A.A.; Bal, K. Association of Mast Cells with Microvessel Density in Urothelial Carcinomas of the Urinary Bladder. Ann. Diagn. Pathol. 2012, 16, 1–6. [Google Scholar] [CrossRef] [PubMed]
- Puzzovio, P.G.; Brüggemann, T.R.; Pahima, H.; Mankuta, D.; Levy, B.D.; Levi-Schaffer, F. Cromolyn Sodium Differentially Regulates Human Mast Cell and Mouse Leukocyte Responses to Control Allergic Inflammation. Pharmacol. Res. 2022, 178, 106172. [Google Scholar] [CrossRef] [PubMed]
- Oka, T.; Kalesnikoff, J.; Starkl, P.; Tsai, M.; Galli, S.J. Evidence Questioning Cromolyn’s Effectiveness and Selectivity as a ‘Mast Cell Stabilizer’ in Mice. Mod. Pathol. 2012, 92, 1472–1482. [Google Scholar] [CrossRef]
- Cimpean, A.M.; Raica, M. The Hidden Side of Disodium Cromolyn: From Mast Cell Stabilizer to an Angiogenic Factor and Antitumor Agent. Arch. Immunol. Ther. Exp. 2016, 64, 515–522. [Google Scholar] [CrossRef] [PubMed]
- Katz, H.R.; Austen, K.F. Mast Cell Deficiency, A Game of Kit and Mouse. Immunity 2011, 35, 668–670. [Google Scholar] [CrossRef] [PubMed]
- Stribbling, S.M.; Ryan, A.J. The Cell-Line-Derived Subcutaneous Tumor Model in Preclinical Cancer Research. Nat. Protoc. 2022, 17, 2108–2128. [Google Scholar] [CrossRef]
- Love, M.I.; Huber, W.; Anders, S. Moderated Estimation of Fold Change and Dispersion for RNA-Seq Data with DESeq2. Genome Biol. 2014, 15, 550. [Google Scholar] [CrossRef]
- Subramanian, A.; Tamayo, P.; Mootha, V.K.; Mukherjee, S.; Ebert, B.L.; Gillette, M.A.; Paulovich, A.; Pomeroy, S.L.; Golub, T.R.; Lander, E.S.; et al. Gene Set Enrichment Analysis: A Knowledge-Based Approach for Interpreting Genome-Wide Expression Profiles. Proc. Natl. Acad. Sci. USA 2005, 102, 15545–15550. [Google Scholar] [CrossRef]






Disclaimer/Publisher’s Note: The statements, opinions and data contained in all publications are solely those of the individual author(s) and contributor(s) and not of MDPI and/or the editor(s). MDPI and/or the editor(s) disclaim responsibility for any injury to people or property resulting from any ideas, methods, instructions or products referred to in the content. |
© 2025 by the authors. Licensee MDPI, Basel, Switzerland. This article is an open access article distributed under the terms and conditions of the Creative Commons Attribution (CC BY) license (https://creativecommons.org/licenses/by/4.0/).
Share and Cite
Franković, L.; Degoricija, M.; Gabela, I.; Vilović, K.; Korac-Prlic, J. Pro-Tumorigenic Effect of Continuous Cromolyn Treatment in Bladder Cancer. Int. J. Mol. Sci. 2025, 26, 1619. https://doi.org/10.3390/ijms26041619
Franković L, Degoricija M, Gabela I, Vilović K, Korac-Prlic J. Pro-Tumorigenic Effect of Continuous Cromolyn Treatment in Bladder Cancer. International Journal of Molecular Sciences. 2025; 26(4):1619. https://doi.org/10.3390/ijms26041619
Chicago/Turabian StyleFranković, Lucija, Marina Degoricija, Ivana Gabela, Katarina Vilović, and Jelena Korac-Prlic. 2025. "Pro-Tumorigenic Effect of Continuous Cromolyn Treatment in Bladder Cancer" International Journal of Molecular Sciences 26, no. 4: 1619. https://doi.org/10.3390/ijms26041619
APA StyleFranković, L., Degoricija, M., Gabela, I., Vilović, K., & Korac-Prlic, J. (2025). Pro-Tumorigenic Effect of Continuous Cromolyn Treatment in Bladder Cancer. International Journal of Molecular Sciences, 26(4), 1619. https://doi.org/10.3390/ijms26041619

