The Effect of Commiphora molmol Nanoparticles as an Endodontic Irrigant on the Morphology, Viability, Migration, and Proliferation of Human Bone Marrow Mesenchymal Stem Cells: An In Vitro Study
Abstract
1. Introduction
2. Results
2.1. Cell Morphology and Immunofluorescence Staining
2.2. Cell Viability and Proliferation Assay Using AlamarBlue (AB)
2.3. Transwell Migration
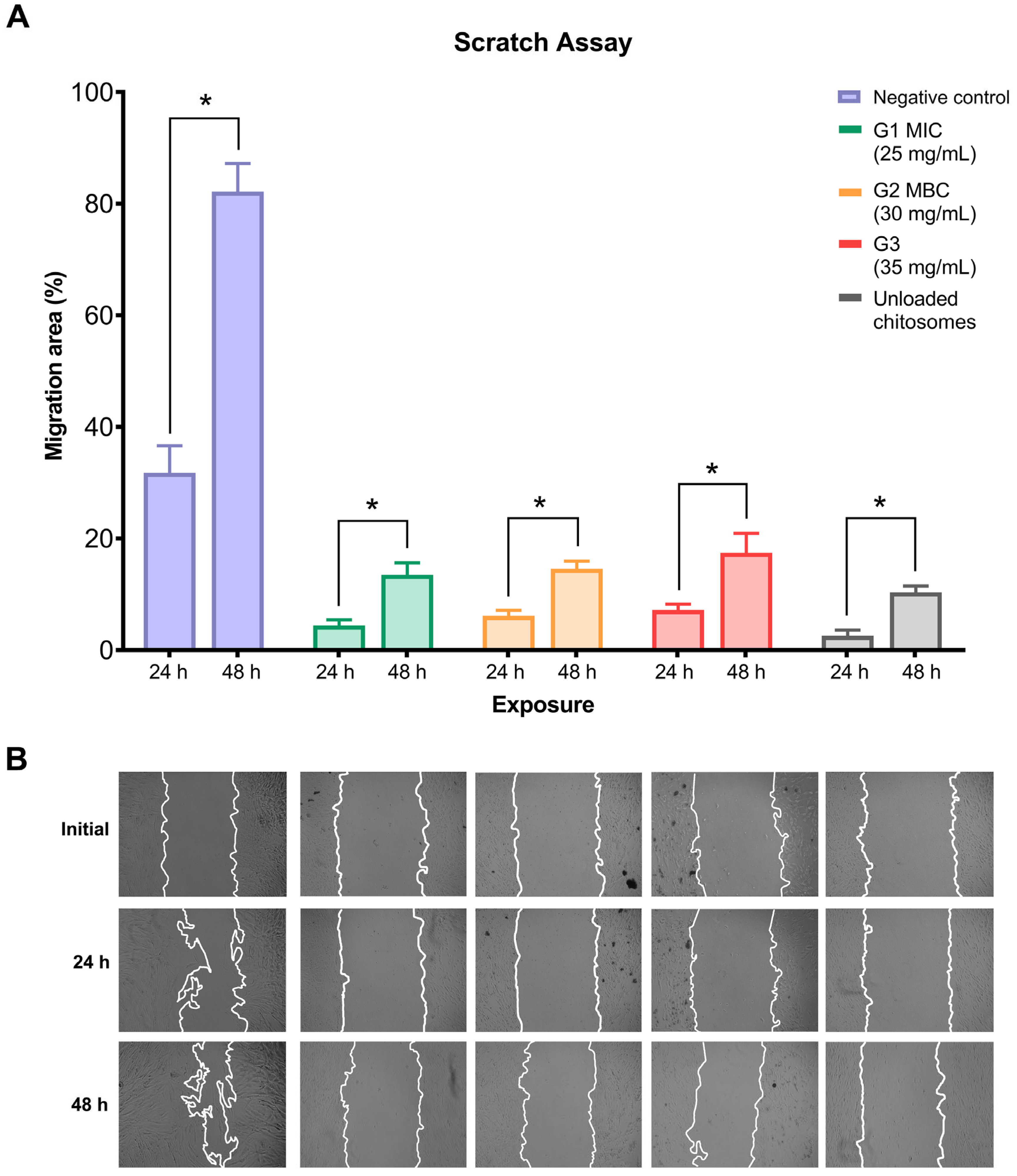
2.4. Wound-Healing (Scratch) Assay
3. Discussion
4. Materials and Methods
4.1. CM Nano-Irrigant Formulation
4.2. Cell Culture
4.3. Cell Morphology
4.4. Immunofluorescence Staining
4.5. Cell Viability and Proliferation Assay
4.6. Transwell Migration Assay
4.7. Wound-Healing Assay
4.8. Statistical Analysis
5. Conclusions
Author Contributions
Funding
Institutional Review Board Statement
Informed Consent Statement
Data Availability Statement
Acknowledgments
Conflicts of Interest
References
- Siqueira, J.F.; Rôças, I.N.; Ricucci, D. Biofilms in Endodontic Infection. Endod. Top. 2010, 22, 33–49. [Google Scholar] [CrossRef]
- Kakehashi, S.; Stanley, H.R.; Fitzgerald, R.J. The Effects of Surgical Exposures of Dental Pulps in Germ-Free and Conventional Laboratory Rats. Oral. Surg. Oral. Med. Oral. Pathol. 1965, 20, 340–349. [Google Scholar] [CrossRef] [PubMed]
- Ricucci, D.; Siqueira, J.F. Biofilms and Apical Periodontitis: Study of Prevalence and Association with Clinical and Histopathologic Findings. J. Endod. 2010, 36, 1277–1288. [Google Scholar] [CrossRef]
- Ricucci, D.; Siqueira, J.F. Fate of the Tissue in Lateral Canals and Apical Ramifications in Response to Pathologic Conditions and Treatment Procedures. J. Endod. 2010, 36, 1–15. [Google Scholar] [CrossRef]
- Hand, R.E.; Smith, M.L.; Harrison, J.W. Analysis of the Effect of Dilution on the Necrotic Tissue Dissolution Property of Sodium Hypochlorite. J. Endod. 1978, 4, 60–64. [Google Scholar] [CrossRef]
- Cai, C.; Chen, X.; Li, Y.; Jiang, Q. Advances in the Role of Sodium Hypochlorite Irrigant in Chemical Preparation of Root Canal Treatment. Biomed. Res. Int. 2023, 2023, 8858283. [Google Scholar] [CrossRef]
- Coolidge, E.D. Studies of Germicides for the Treatment of Root Canals. J. Am. Dent. Assoc. (1922) 1929, 16, 698–714. [Google Scholar] [CrossRef]
- Dal Bello, Y.; Mezzalira, G.I.; Jaguszewski, L.A.; Hoffmann, I.P.; Menchik, V.H.S.; Cecchin, D.; Souza, M.A. Effectiveness of Calcium and Sodium Hypochlorite in Association with Reciprocating Instrumentation on Decontamination of Root Canals Infected with Enterococcus Faecalis. Aust. Endod. J. 2019, 45, 92–97. [Google Scholar] [CrossRef]
- Sisodiya, M.; Ahmed, S.; Sengupta, R.; Priyanka, P.; Saha, A.; Verma, G. A Comparative Assessment of Pomegranate Extract, Sodium Hypochlorite, Chlorhexidine, Myrrh (Commiphora molmol), Tulsi Extract against Enterococcus faecalis, Fusobacterium nucleatum and Staphylococci epidermidis. J. Oral. Maxillofac. Pathol. 2021, 25, 369. [Google Scholar] [CrossRef]
- Röhner, E.; Jacob, B.; Böhle, S.; Rohe, S.; Löffler, B.; Matziolis, G.; Zippelius, T. Sodium Hypochlorite Is More Effective than Chlorhexidine for Eradication of Bacterial Biofilm of Staphylococci and Pseudomonas aeruginosa. Knee Surg. Sports Traumatol. Arthrosc. 2020, 28, 3912–3918. [Google Scholar] [CrossRef]
- Wong, J.; Manoil, D.; Näsman, P.; Belibasakis, G.N.; Neelakantan, P. Microbiological Aspects of Root Canal Infections and Disinfection Strategies: An Update Review on the Current Knowledge and Challenges. Front. Oral. Health 2021, 2, 672887. [Google Scholar] [CrossRef]
- Gernhardt, C.R.; Eppendorf, K.; Kozlowski, A.; Brandt, M. Toxicity of Concentrated Sodium Hypochlorite Used as an Endodontic Irrigant. Int. Endod. J. 2004, 37, 272–280. [Google Scholar] [CrossRef] [PubMed]
- Guivarc’h, M.; Ordioni, U.; Ahmed, H.M.A.; Cohen, S.; Catherine, J.H.; Bukiet, F. Sodium Hypochlorite Accident: A Systematic Review. J. Endod. 2017, 43, 16–24. [Google Scholar] [CrossRef] [PubMed]
- Kerbl, F.M.; Devilliers, P.; Litaker, M.; Eleazer, P.D. Physical Effects of Sodium Hypochlorite on Bone: An Ex Vivo Study. J. Endod. 2012, 38, 357–359. [Google Scholar] [CrossRef] [PubMed]
- Mustikasari, B.C.; Margono, A.; Nazar, K. Toxic Effects Of 2.5% Sodium Hypochlorite, 17% Ethylenediaminetetraacetic Acid, and 2% Chlorhexidine Solutions on the Viability of Dental Pulp Mesenchymal Stem Cells. Int. J. Appl. Pharm. 2019, 11, 34–39. [Google Scholar] [CrossRef]
- Ingram, T.A., III. Response of the Human Eye to Accidental Exposure to Sodium Hypochlorite. J. Endod. 1990, 16, 235–238. [Google Scholar]
- Pontes, F.; Pontes, H.; Adachi, P.; Rodini, C.; Almeida, D.; Pinto, D. Gingival and Bone Necrosis Caused by Accidental Sodium Hypochlorite Injection Instead of Anaesthetic Solution. Int. Endod. J. 2008, 41, 267–270. [Google Scholar] [CrossRef]
- Liao, J.; Al Shahrani, M.; Al-Habib, M.; Tanaka, T.; Huang, G.T.J. Cells Isolated from Inflamed Periapical Tissue Express Mesenchymal Stem Cell Markers and Are Highly Osteogenic. J. Endod. 2011, 37, 1217–1224. [Google Scholar] [CrossRef]
- Huang, G.T.-J.; Gronthos, S.; Shi, S. Mesenchymal Stem Cells Derived from Dental Tissues vs. Those from Other Sources: Their Biology and Role in Regenerative Medicine. J. Dent. Res. 2009, 88, 792–806. [Google Scholar] [CrossRef]
- Hassan, A.B.; Shahid, S.; Alkhamaiseh, S.I.; Ahmed, M.Q.; Albalwi, F.O.; Al-gholaigah, M.H.; Alqahtani, M.M.; Alshammari, M.G.; Kausar, M.A. Antibacterial Activity of Commiphora molmol in Wound Infections. J. Diagn. Pathol. Oncol. 2017, 2, 32–36. [Google Scholar]
- Shalaby, M.; Hammouda, A. Analgesic, Anti-Inflammatory and Antihyperlipidemic Activities of Commiphora molmol Extract (Myrrh). J. Intercult. Ethnopharmacol. 2014, 3, 56. [Google Scholar] [CrossRef] [PubMed]
- Tariq, M.; Ageel, A.M.; Al-Yahya, M.A.; Mossa, J.S.; Al-Said, M.S.; Parmar, N.S. Anti-Inflammatory Activity of Commiphora molmol. Agents Actions 1986, 17, 381–382. [Google Scholar] [CrossRef] [PubMed]
- Zahid, T.; Alblowi, J. Anti-Inflammatory and Anti-Plaque Effects of Commiphora Myrrh Mouth- Wash: A Preliminary Pilot Clinical Study. Open Dent. J. 2019, 13, 1–5. [Google Scholar] [CrossRef]
- Al-Madi, E.M.; Almohaimede, A.A.; Al-Obaida, M.I.; Awaad, A.S. Comparison of the Antibacterial Efficacy of Commiphora molmol and Sodium Hypochlorite as Root Canal Irrigants against Enterococcus faecalis and Fusobacterium nucleatum. Evid.-Based Complement. Altern. Med. 2019, 2019, 6916795. [Google Scholar] [CrossRef]
- Al-Harbi, M.M.; Qureshi, S.; Raza, M.; Ahmed, M.M.; Afzal, M.; Shah, A.H. Gastric Antiulcer and Cytoprotective Effect of Commiphora molmol in Rats. J. Ethnopharmacol. 1997, 55, 141–150. [Google Scholar] [CrossRef]
- Eid, R.A. Al Efficacy of Commiphora Myrrh Mouthwash on Early Wound Healing after Tooth Extraction: A Randomized Controlled Trial. Saudi Dent. J. 2021, 33, 44–54. [Google Scholar] [CrossRef]
- Al-Mobeeriek, A. Effects of Myrrh on Intra-Oral Mucosal Wounds Compared with Tetracycline- and Chlorhexidinebased Mouthwashes. Clin. Cosmet. Investig. Dent. 2011, 3, 53–58. [Google Scholar] [CrossRef]
- Liu, S.; Zhai, H.; Fu, S.; Cui, C.; Xu, J.; Jiang, J.; Pan, P.; Zhang, B. Evaluation of the Cytotoxic Effects of Sodium Hypochlorite on Human Dental Stem Cells. Trop. J. Pharm. Res. 2018, 17, 2375–2380. [Google Scholar] [CrossRef]
- Alkahtani, A.; Alkahtany, S.M.; Anil, S. An in Vitro Evaluation of the Cytotoxicity of Varying Concentrations of Sodium Hypochlorite on Human Mesenchymal Stem Cells. J. Contemp. Dent. Pract. 2014, 15, 473–481. [Google Scholar] [CrossRef]
- Rao, R.M.; Khan, Z.A.; Shah, A.H. Toxicity Studies in Mice of Commiphora molmol Oleo-Gum-Resin. J. Ethnopharmacol. 2001, 76, 151–154. [Google Scholar] [CrossRef]
- Rizk, E.T. Toxicity of Commiphora molmol (Myrrh) Water Suspension To Some Non-Target Aquatic Organisms and Its Molluscicidal and Biological Activities on Bulinus Truncatus and Biomphalaria Alexandrina. J. Exp. Biol. 2006, 219, 207–219. [Google Scholar]
- Lamichhane, R.; Lee, K.-H.; Pandeya, P.R.; Sung, K.-K.; Lee, S.; Kim, Y.-K.; Jung, H.-J. Subcutaneous Injection of Myrrh Essential Oil in Mice: Acute and Subacute Toxicity Study. Evid. Based Complement. Alternat. Med. 2019, 2019, 8497980. [Google Scholar] [CrossRef] [PubMed]
- Tipton, D.A.; Lyle, B.; Babich, H.; Dabbous, M.K. In Vitro Cytotoxic and Anti-Inflammatory Effects of Myrrh Oil on Human Gingival Fibroblasts and Epithelial Cells. Toxicol. In Vitro 2003, 17, 301–310. [Google Scholar] [CrossRef] [PubMed]
- Alssum, L.; Alghofaily, M.; Elsafadi, M.A.; Abuhaimed, J.; Almadhari, R.; Alshibani, N.; Al-Kattan, R.; Mahmood, A. Biocompatibility and Mineralization Potential of Myrrh (Commiphora molmol) on Human Bone Marrow-Derived Mesenchymal Stem Cells. J. Biomater. Tissue Eng. 2023, 13, 580–587. [Google Scholar] [CrossRef]
- Ajiteru, O.; Lee, O.J.; Kim, J.-H.; Lee, Y.J.; Lee, J.S.; Lee, H.; Park, C.H. Fabrication and Characterization of a Myrrh Hydrocolloid Dressing for Dermal Wound Healing. Sci. Commun. 2022, 48, 100617. [Google Scholar] [CrossRef]
- Haffor, A.S.A. Effect of Myrrh (Commiphora molmol) on Leukocyte Levels before and during Healing from Gastric Ulcer or Skin Injury. J. Immunotoxicol. 2010, 7, 68–75. [Google Scholar] [CrossRef]
- Pashley, E.L.; Birdsong, N.L.; Bowman, K.; Pashley, D.H. Cytotoxic Effects of NaOCl on Vital Tissue. J. Endod. 1985, 11, 525–528. [Google Scholar] [CrossRef]
- Hulla, J.E.; Sahu, S.C.; Hayes, A.W. Nanotechnology: History and Future. Hum. Exp. Toxicol. 2015, 34, 1318–1321. [Google Scholar] [CrossRef]
- Panchbhai, A. Nanotechnology in Dentistry. In Applications of Nanocomposite Materials in Dentistry; Elsevier Inc.: Amsterdam, The Netherlands, 2019; pp. 191–203. ISBN 9780128137420. [Google Scholar]
- Song, W.; Ge, S. Application of Antimicrobial Nanoparticles in Dentistry. Molecules 2019, 24, 1033. [Google Scholar] [CrossRef]
- Esteban Florez, F.L.; Hiers, R.D.; Larson, P.; Johnson, M.; O’Rear, E.; Rondinone, A.J.; Khajotia, S.S. Antibacterial Dental Adhesive Resins Containing Nitrogen-Doped Titanium Dioxide Nanoparticles. Mater. Sci. Eng. C 2018, 93, 931–943. [Google Scholar] [CrossRef]
- AlGazlan, A.M.S.; Auda, S.H.; Balto, H.; Alsalleeh, F. Antibiofilm Efficacy of Silver Nanoparticles Alone or Mixed with Calcium Hydroxide as Intracanal Medicaments: An Ex-Vivo Analysis. J. Endod. 2022, 48, 1294–1300. [Google Scholar] [CrossRef] [PubMed]
- Kishen, A. Nanotechnology in Endodontics: Current and Potential Clinical Applications; Springer International Publishing: Berlin/Heidelberg, Germany, 2015; ISBN 9783319135755. [Google Scholar]
- Shrestha, A.; Fong, S.W.; Khoo, B.C.; Kishen, A. Delivery of Antibacterial Nanoparticles into Dentinal Tubules Using High-Intensity Focused Ultrasound. J. Endod. 2009, 35, 1028–1033. [Google Scholar] [CrossRef] [PubMed]
- Alomrani, A.; Badran, M.; Harisa, G.I.; ALshehry, M.; Alhariri, M.; Alshamsan, A.; Alkholief, M. The Use of Chitosan-Coated Flexible Liposomes as a Remarkable Carrier to Enhance the Antitumor Efficacy of 5-Fluorouracil against Colorectal Cancer. Saudi Pharm. J. 2019, 27, 603–611. [Google Scholar] [CrossRef] [PubMed]
- Waltimo, T.; Brunner, T.J.; Vollenweider, M.; Stark, W.J.; Zehnder, M. Antimicrobial Effect of Nanometric Bioactive Glass 45S5. J. Dent. Res. 2007, 86, 754–757. [Google Scholar] [CrossRef] [PubMed]
- Luo, Y.; Teng, Z.; Li, Y.; Wang, Q. Solid Lipid Nanoparticles for Oral Drug Delivery: Chitosan Coating Improves Stability, Controlled Delivery, Mucoadhesion and Cellular Uptake. Carbohydr. Polym. 2015, 122, 221–229. [Google Scholar] [CrossRef] [PubMed]
- Akbarzadeh, A.; Rezaei-Sadabady, R.; Davaran, S.; Joo, S.W.; Zarghami, N.; Hanifehpour, Y.; Samiei, M.; Kouhi, M.; Nejati-Koshki, K. Liposome: Classification, Preparation, and Applications. Nanoscale Res. Lett. 2013, 8, 102. [Google Scholar] [CrossRef]
- Mozafari, M.R. Liposomes: An Overview of Manufacturing Techniques. Cell Mol. Biol. Lett. 2005, 10, 711–719. [Google Scholar]
- Sunderland, C.J.; Steiert, M.; Talmadge, J.E.; Derfus, A.M.; Barry, S.E. Targeted Nanoparticles for Detecting and Treating Cancer. Drug Dev. Res. 2006, 67, 70–93. [Google Scholar] [CrossRef]
- Gonçalves, M.C.F.; Mertins, O.; Pohlmann, A.R.; Silveira, N.P.; Guterres, S.S. Chitosan Coated Liposomes as an Innovative Nanocarrier for Drugs. J. Biomed. Nanotechnol. 2012, 8, 240–250. [Google Scholar] [CrossRef]
- Zhou, F.; Xu, T.; Zhao, Y.; Song, H.; Zhang, L.; Wu, X.; Lu, B. Chitosan-Coated Liposomes as Delivery Systems for Improving the Stability and Oral Bioavailability of Acteoside. Food Hydrocoll. 2018, 83, 17–24. [Google Scholar] [CrossRef]
- Zaru, M.; Manca, M.L.; Fadda, A.M.; Antimisiaris, S.G. Chitosan-Coated Liposomes for Delivery to Lungs by Nebulisation. Colloids Surf. B Biointerfaces 2009, 71, 88–95. [Google Scholar] [CrossRef] [PubMed]
- Guo, J.; Ping, Q.; Jiang, G.; Huang, L.; Tong, Y. Chitosan-Coated Liposomes: Characterization and Interaction with Leuprolide. Int. J. Pharm. 2003, 260, 167–173. [Google Scholar] [CrossRef] [PubMed]
- Gonçalves, L.S.; Rodrigues, R.C.V.; Andrade Junior, C.V.; Soares, R.G.; Vettore, M.V. The Effect of Sodium Hypochlorite and Chlorhexidine as Irrigant Solutions for Root Canal Disinfection: A Systematic Review of Clinical Trials. J. Endod. 2016, 42, 527–532. [Google Scholar] [CrossRef]
- Vatkar, N.A.; Hegde, V.; Sathe, S. Vitality of Enterococcus Faecalis inside Dentinal Tubules after Five Root Canal Disinfection Methods. J. Conserv. Dent. 2016, 19, 445. [Google Scholar] [CrossRef]
- Harrison, J.W.; Hand, R.E. The Effect of Dilution and Organic Matter on the Antibacterial Property of 5.25% Sodium Hypochlorite. J. Endod. 1981, 7, 128–132. [Google Scholar] [CrossRef]
- Moorer, W.R.; Wesselink, P.R. Factors Promoting the Tissue Dissolving Capability of Sodium Hypochlorite. Int. Endod. J. 1982, 15, 187–196. [Google Scholar] [CrossRef]
- Stojicic, S.; Zivkovic, S.; Qian, W.; Zhang, H.; Haapasalo, M. Tissue Dissolution by Sodium Hypochlorite: Effect of Concentration, Temperature, Agitation, and Surfactant. J. Endod. 2010, 36, 1558–1562. [Google Scholar] [CrossRef]
- Estrela, C.; Silva, J.A.; Gonçalves De Alencar, A.H.; Leles, C.R.; Decurcio, D.A. Efficacy of sodium hypochlorite and chlorhexidine against Enterococcus faecalis-a systematic review. J. Appl. Oral. Sci. 2008, 16, 364–368. [Google Scholar] [CrossRef]
- Rôças, I.N.; Siqueira, J.F. Comparison of the in Vivo Antimicrobial Effectiveness of Sodium Hypochlorite and Chlorhexidine Used as Root Canal Irrigants: A Molecular Microbiology Study. J. Endod. 2011, 37, 143–150. [Google Scholar] [CrossRef]
- Barakat, R.M.; Almohareb, R.A.; Alsuwaidan, M.; Faqehi, E.; Alaidarous, E.; Algahtani, F.N. Effect of Sodium Hypochlorite Temperature and Concentration on the Fracture Resistance of Root Dentin. BMC Oral Health 2024, 24, 233. [Google Scholar] [CrossRef]
- Siqueira, J.F.; Magalhães, K.M.; Rôças, I.N. Bacterial Reduction in Infected Root Canals Treated With 2.5% NaOCl as an Irrigant and Calcium Hydroxide/Camphorated Paramonochlorophenol Paste as an Intracanal Dressing. J. Endod. 2007, 33, 667–672. [Google Scholar] [CrossRef] [PubMed]
- Siqueira, J.F.; Machado, A.G.; Silveira, R.M.; Lopes, H.P.; de Uzeda, M. Evaluation of the Effectiveness of Sodium Hypochlorite Used with Three Irrigation Methods in the Elimination of Enterococcus Faecalis from the Root Canal, In Vitro. Int. Endod. J. 1997, 30, 279–282. [Google Scholar] [CrossRef] [PubMed]
- Clarkson, R.M.; Moule, A.J. Sodium Hypochlorite and Its Use as an Endodontic Irrigant. Aust. Dent. J. 1998, 43, 250–256. [Google Scholar] [CrossRef] [PubMed]
- Mohammadi, Z. Sodium Hypochlorite in Endodontics: An Update Review. Int. Dent. J. 2008, 58, 329–341. [Google Scholar] [CrossRef]
- Li, B.; Ouchi, T.; Cao, Y.; Zhao, Z.; Men, Y. Dental-Derived Mesenchymal Stem Cells: State of the Art. Front. Cell Dev. Biol. 2021, 9, 654559. [Google Scholar] [CrossRef]
- Nakashima, M.; Nagasawa, H.; Yamada, Y.; Reddi, A.H. Regulatory Role of Transforming Growth Factor-β, Bone Morphogenetic Protein-2, and Protein-4 on Gene Expression of Extracellular Matrix Proteins and Differentiation of Dental Pulp Cells. Dev. Biol. 1994, 162, 18–28. [Google Scholar] [CrossRef]
- Shilpa, P.S.; Kaul, R.; Sultana, N.; Bhat, S. Stem Cells: Boon to Dentistry and Medicine. Dent. Res. J. 2013, 10, 149–154. [Google Scholar] [CrossRef]
- Simonsen, J.L.; Rosada, C.; Serakıncı, N.; Justesen, J.; Stenderup, K.; Rattan, S.I.S.; Jensen, T.G.; Kassem, M. Telomerase Expression Extends the Proliferative Life-Span and Maintains the Osteogenic Potential of Human Bone Marrow Stromal Cells. Nat. Biotechnol. 2002, 20, 592–596. [Google Scholar] [CrossRef]
- Abdallah, B.; Haack-Sørensen, M.; Burns, J.; Elsnab, B.; Jakob, F.; Hokland, P.; Kassem, M. Maintenance of Differentiation Potential of Human Bone Marrow Mesenchymal Stem Cells Immortalized by Human Telomerase Reverse Transcriptase Gene despite of Extensive Proliferation. Biochem. Biophys. Res. Commun. 2005, 326, 527–538. [Google Scholar] [CrossRef]
- Lyu, J.; Hashimoto, Y.; Honda, Y.; Matsumoto, N. Comparison of Osteogenic Potentials of Dental Pulp and Bone Marrow Mesenchymal Stem Cells Using the New Cell Transplantation Platform, Cellsaic, in a Rat Congenital Cleft-Jaw Model. Int. J. Mol. Sci. 2021, 22, 9478. [Google Scholar] [CrossRef]
- Aldayel, T.S.; Badran, M.M.; Alomrani, A.H.; AlFaris, N.A.; Altamimi, J.Z.; Alqahtani, A.S.; Nasr, F.A.; Ghaffar, S.; Orfali, R. Chitosan-Coated Solid Lipid Nanoparticles as an Efficient Avenue for Boosted Biological Activities of Aloe Perryi: Antioxidant, Antibacterial, and Anticancer Potential. Molecules 2023, 28, 3569. [Google Scholar] [CrossRef] [PubMed]
- Mady, M.M.; Darwish, M.M. Effect of Chitosan Coating on the Characteristics of DPPC Liposomes. J. Adv. Res. 2010, 1, 187–191. [Google Scholar] [CrossRef]
- Shrestha, A.; Kishen, A. Antibacterial Nanoparticles in Endodontics: A Review. J. Endod. 2016, 42, 1417–1426. [Google Scholar] [CrossRef] [PubMed]
- da Silva Malheiros, P.; Daroit, D.J.; Brandelli, A. Food Applications of Liposome-Encapsulated Antimicrobial Peptides. Trends Food Sci. Technol. 2010, 21, 284–292. [Google Scholar] [CrossRef]
- Nsairat, H.; Khater, D.; Sayed, U.; Odeh, F.; Al Bawab, A.; Alshaer, W. Liposomes: Structure, Composition, Types, and Clinical Applications. Heliyon 2022, 8, e09394. [Google Scholar] [CrossRef]
- Katouzian, I.; Ramezan, A.T. Preparation, Characterization and Release Behavior of Chitosan-Coated Nanoliposomes (Chitosomes) Containing Olive Leaf Extract Optimized by Response Surface Methodology. J. Food Sci. Technol. 2021, 58, 3430–3443. [Google Scholar] [CrossRef]
- Hasan, M.; Elkhoury, K.; Belhaj, N.; Kahn, C.; Tamayol, A.; Barberi-Heyob, M.; Arab-Tehrany, E.; Linder, M. Growth-Inhibitory Effect of Chitosan-Coated Liposomes Encapsulating Curcumin on MCF-7 Breast Cancer Cells. Mar. Drugs 2020, 18, 217. [Google Scholar] [CrossRef]
- Tiwari, G.; Tiwari, R.; Bannerjee, S.; Bhati, L.; Pandey, S.; Pandey, P.; Sriwastawa, B. Drug Delivery Systems: An Updated Review. Int. J. Pharm. Investig. 2012, 2, 2–11. [Google Scholar] [CrossRef]
- Mallick, S.; Choi, J.S. Liposomes: Versatile and Biocompatible Nanovesicles for Efficient Biomolecules Delivery. J. Nanosci. Nanotechnol. 2014, 14, 755–765. [Google Scholar] [CrossRef]
- Rodrigues, S.; Dionísio, M.; López, C.R.; Grenha, A. Biocompatibility of Chitosan Carriers with Application in Drug Delivery. J. Funct. Biomater. 2012, 3, 615–641. [Google Scholar] [CrossRef]
- Ahmed Oransa, H.; Fouad Boughdady, M.; Mohamed EL-Sabbagh, H. Novel Mucoadhesive Chitosomes as a Platform for Enhanced Oral Bioavailability of Cinnarizine. Int. J. Nanomed. 2022, 17, 5641–5660. [Google Scholar] [CrossRef] [PubMed]
- Shukla, S.K.; Chan, A.; Parvathaneni, V.; Gupta, V. Metformin-Loaded Chitosomes for Treatment of Malignant Pleural Mesothelioma—A Rare Thoracic Cancer. Int. J. Biol. Macromol. 2020, 160, 128–141. [Google Scholar] [CrossRef] [PubMed]
- Moya-Garcia, C.R.; Li-Jessen, N.Y.K.; Tabrizian, M. Chitosomes Loaded with Docetaxel as a Promising Drug Delivery System to Laryngeal Cancer Cells: An In Vitro Cytotoxic Study. Int. J. Mol. Sci. 2023, 24, 9902. [Google Scholar] [CrossRef]
- Tafazoli Moghadam, E.; Yazdanian, M.; Alam, M.; Tebyanian, H.; Tafazoli, A.; Tahmasebi, E.; Ranjbar, R.; Yazdanian, A.; Seifalian, A. Current Natural Bioactive Materials in Bone and Tooth Regeneration in Dentistry: A Comprehensive Overview. J. Mater. Res. Technol. 2021, 13, 2078–2114. [Google Scholar] [CrossRef]
- Maroof, K.; Gan, S.H. A Review on Chemical Compositions, Biological Activity and Formulation Techniques of Malaysian Honey Bee and Meliponine Propolis. J. Biol. Act. Prod. Nat. 2020, 10, 507–523. [Google Scholar] [CrossRef]
- Wang, J.; Zhou, L.; Sun, Q.; Cai, H.; Tan, W.S. Porous Chitosan Derivative Scaffolds Affect Proliferation and Osteogenesis of Mesenchymal Stem Cell via Reducing Intracellular ROS. Carbohydr. Polym. 2020, 237, 116108. [Google Scholar] [CrossRef]
- Lorenzo-Anota, H.Y.; Zarate-Triviño, D.G.; Uribe-Echeverría, J.A.; Ávila-Ávila, A.; Rangel-López, J.R.; Martínez-Torres, A.C.; Rodríguez-Padilla, C. Chitosan-Coated Gold Nanoparticles Induce Low Cytotoxicity and Low ROS Production in Primary Leucocytes, Independent of Their Proliferative Status. Pharmaceutics 2021, 13, 942. [Google Scholar] [CrossRef]
- Karaöz, E.; Demircan, P.C.; Saflam, Ö.; Aksoy, A.; Kaymaz, F.; Duruksu, G. Human Dental Pulp Stem Cells Demonstrate Better Neural and Epithelial Stem Cell Properties than Bone Marrow-Derived Mesenchymal Stem Cells. Histochem. Cell Biol. 2011, 136, 455–473. [Google Scholar] [CrossRef]
- Gomaa, M.A.; Elhawary, Y.M.; Badr, A.E. Glycyrrhizin Enhances the Proliferation of Diabetic Bone Marrow-Derived Mesenchymal Stem Cells: A Potential Therapeutic Agent in Endodontic Surgery. J. Contemp. Dent. Pract. 2023, 24, 494–499. [Google Scholar] [CrossRef]
- Luo, Z.; Li, D.; Kohli, M.R.; Yu, Q.; Kim, S.; He, W.X. Effect of BiodentineTM on the Proliferation, Migration and Adhesion of Human Dental Pulp Stem Cells. J. Dent. 2014, 42, 490–497. [Google Scholar] [CrossRef]
- Loison-Robert, L.S.; Tassin, M.; Bonte, E.; Berbar, T.; Isaac, J.; Berdal, A.; Simon, S.; Fournier, B.P.J. In Vitro Effects of Two Silicate-Based Materials, Biodentine and BioRoot RCS, on Dental Pulp Stem Cells in Models of Reactionary and Reparative Dentinogenesis. PLoS ONE 2018, 13, e0190014. [Google Scholar] [CrossRef]






Disclaimer/Publisher’s Note: The statements, opinions and data contained in all publications are solely those of the individual author(s) and contributor(s) and not of MDPI and/or the editor(s). MDPI and/or the editor(s) disclaim responsibility for any injury to people or property resulting from any ideas, methods, instructions or products referred to in the content. |
© 2025 by the authors. Licensee MDPI, Basel, Switzerland. This article is an open access article distributed under the terms and conditions of the Creative Commons Attribution (CC BY) license (https://creativecommons.org/licenses/by/4.0/).
Share and Cite
AlMobarak, S.; AlMadi, E.; Almohaimede, A.; Badran, M.; Lambarte, R.A. The Effect of Commiphora molmol Nanoparticles as an Endodontic Irrigant on the Morphology, Viability, Migration, and Proliferation of Human Bone Marrow Mesenchymal Stem Cells: An In Vitro Study. Int. J. Mol. Sci. 2025, 26, 1412. https://doi.org/10.3390/ijms26041412
AlMobarak S, AlMadi E, Almohaimede A, Badran M, Lambarte RA. The Effect of Commiphora molmol Nanoparticles as an Endodontic Irrigant on the Morphology, Viability, Migration, and Proliferation of Human Bone Marrow Mesenchymal Stem Cells: An In Vitro Study. International Journal of Molecular Sciences. 2025; 26(4):1412. https://doi.org/10.3390/ijms26041412
Chicago/Turabian StyleAlMobarak, Sultanah, Ebtissam AlMadi, Amal Almohaimede, Mohamed Badran, and Rhodanne A. Lambarte. 2025. "The Effect of Commiphora molmol Nanoparticles as an Endodontic Irrigant on the Morphology, Viability, Migration, and Proliferation of Human Bone Marrow Mesenchymal Stem Cells: An In Vitro Study" International Journal of Molecular Sciences 26, no. 4: 1412. https://doi.org/10.3390/ijms26041412
APA StyleAlMobarak, S., AlMadi, E., Almohaimede, A., Badran, M., & Lambarte, R. A. (2025). The Effect of Commiphora molmol Nanoparticles as an Endodontic Irrigant on the Morphology, Viability, Migration, and Proliferation of Human Bone Marrow Mesenchymal Stem Cells: An In Vitro Study. International Journal of Molecular Sciences, 26(4), 1412. https://doi.org/10.3390/ijms26041412

