Identifying Essential Hub Genes and circRNA-Regulated ceRNA Networks in Hepatocellular Carcinoma
Abstract
1. Introduction
2. Results
2.1. Identification of Differentially Expressed Genes
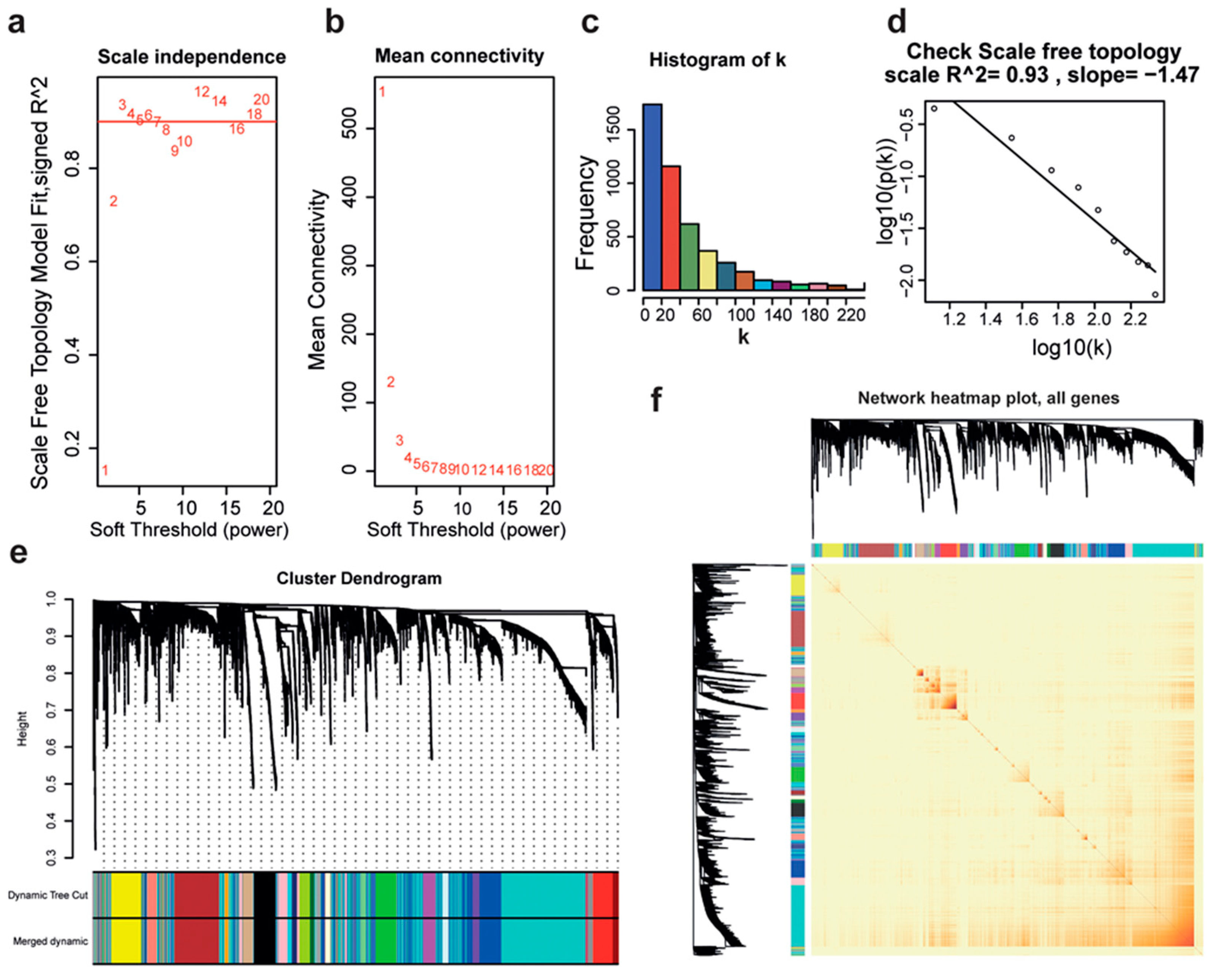
2.2. Identification of Modules Using the WGCNA
2.3. Identification of Tumor Differentiation Modules
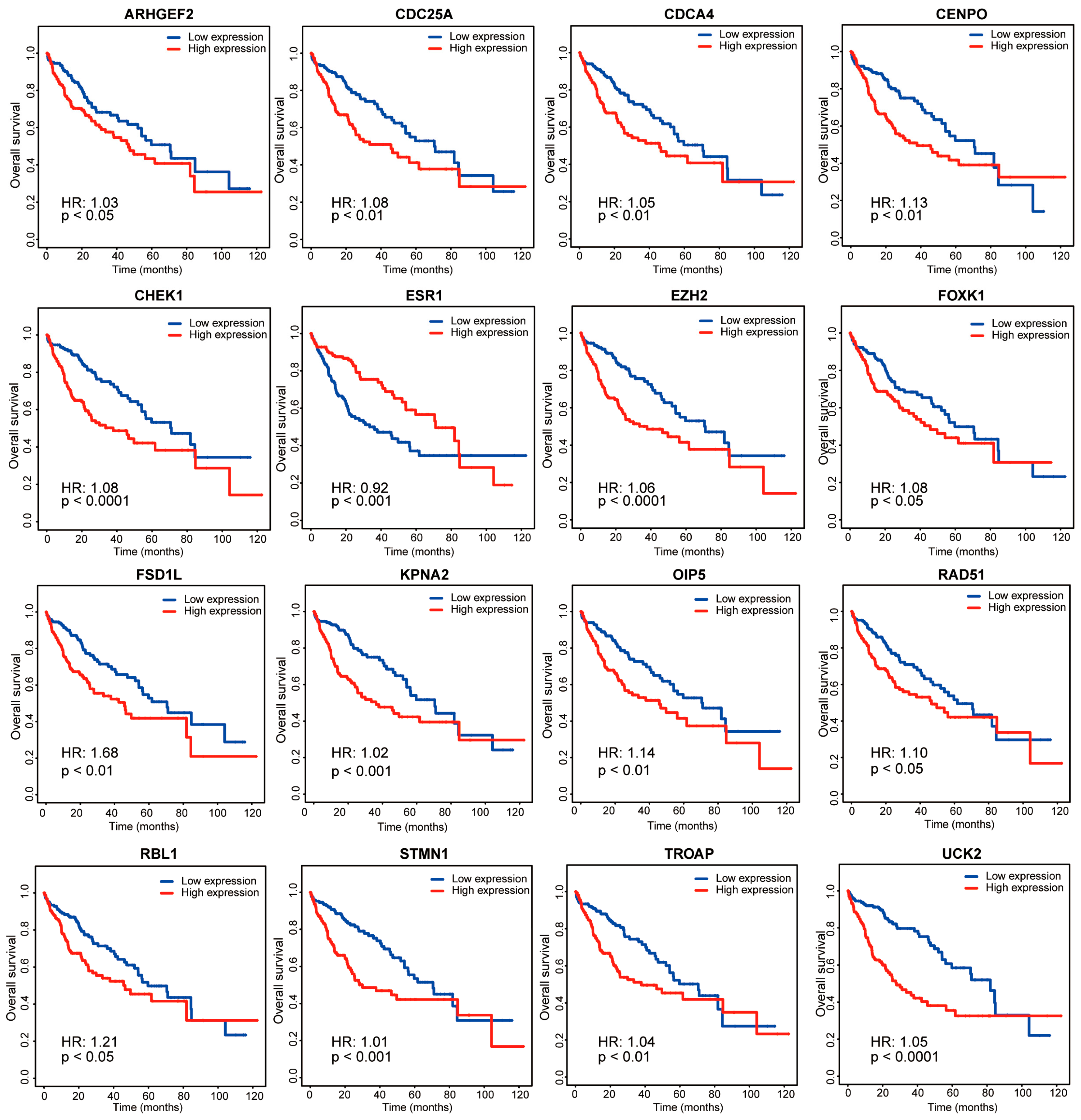
2.4. Identification of Tumor Differentiation-Related Hub Genes
2.5. Construction of ceRNA Networks
2.6. Differential Expression Analysis: circRNAs, miRNAs and Hub Genes
2.7. Functional Evaluation of Identified circRNAs in HCC Cells
2.8. Validation of the Predicted circRNA/miRNA/Hub Gene Networks
3. Discussion
4. Materials and Methods
4.1. Data Collection
4.2. Identification of DEGs, DE-miRNAs and DE-circRNAs
4.3. Co-Expression Network Construction
4.4. Identification of Hub Genes and GO/KEGG Enrichment Analyses
4.5. Survival Analyses
4.6. Procedure to Construct ceRNA Networks
4.7. Reverse Transcription-Quantitative PCR Analyses
4.8. Cell Culture, Transfection and Western Blot
4.9. Cell Viability, Wound Healing and Reporter Assays
4.10. Statistical Analysis
Supplementary Materials
Author Contributions
Funding
Institutional Review Board Statement
Informed Consent Statement
Data Availability Statement
Conflicts of Interest
References
- Sia, D.; Villanueva, A.; Friedman, S.L.; Llovet, J.M. Liver Cancer Cell of Origin, Molecular Class, and Effects on Patient Prognosis. Gastroenterology 2017, 152, 745–761. [Google Scholar] [CrossRef] [PubMed]
- Sung, H.; Ferlay, J.; Siegel, R.L.; Laversanne, M.; Soerjomataram, I.; Jemal, A.; Bray, F. Global cancer statistics 2020: GLOBOCAN estimates of incidence and mortality worldwide for 36 cancers in 185 countries. CA-Cancer J. Clin. 2021, 71, 209–249. [Google Scholar] [CrossRef]
- Singal, A.G.; Lampertico, P.; Nahon, P. Epidemiology and surveillance for hepatocellular carcinoma: New trends. J. Hepatol. 2020, 72, 250–261. [Google Scholar] [CrossRef] [PubMed]
- Singal, A.G.; Nehra, M.; Adams-Huet, B.; Yopp, A.C.; Tiro, J.A.; Marrero, J.A.; Lok, A.S.; Lee, W.M. Detection of hepatocellular carcinoma at advanced stages among patients in the HALT-C trial: Where did surveillance fail? Am. J. Gastroenterol. 2013, 108, 425–432. [Google Scholar] [CrossRef] [PubMed]
- Liu, Z.Y.; Liu, X.; Liang, J.X.; Liu, Y.X.; Hou, X.R.; Zhang, M.C.; Li, Y.Y.; Jiang, X.T. Immunotherapy for Hepatocellular Carcinoma: Current Status and Future Prospects. Front. Immunol. 2021, 12, 765101. [Google Scholar] [CrossRef] [PubMed]
- Tacke, F. Targeting hepatic macrophages to treat liver diseases. J. Hepatol. 2017, 66, 1300–1312. [Google Scholar] [CrossRef]
- Calvisi, D.F.; Ladu, S.; Gorden, A.; Farina, M.; Lee, J.S.; Conner, E.A.; Schroeder, I.; Factor, V.M.; Thorgeirsson, S.S. Mechanistic and prognostic significance of aberrant methylation in the molecular pathogenesis of human hepatocellular carcinoma. J. Clin. Investig. 2007, 117, 2713–2722. [Google Scholar] [CrossRef]
- Calderaro, J.; Ziol, M.; Paradis, V.; Zucman-Rossi, J. Molecular and histological correlations in liver cancer. J. Hepatol. 2019, 71, 616–630. [Google Scholar] [CrossRef]
- Zucman-Rossi, J.; Villanueva, A.; Nault, J.C.; Llovet, J.M. Genetic Landscape and Biomarkers of Hepatocellular Carcinoma. Gastroenterology 2015, 149, 1226–1239.e4. [Google Scholar] [CrossRef]
- Langfelder, P.; Horvath, S. WGCNA: An R package for weighted correlation network analysis. BMC Bioinform. 2008, 9, 559. [Google Scholar] [CrossRef] [PubMed]
- Li, J.; Zhou, D.; Qiu, W.; Shi, Y.; Yang, J.J.; Chen, S.; Wang, Q.; Pan, H. Application of Weighted Gene Co-expression Network Analysis for Data from Paired Design. Sci. Rep. 2018, 8, 622. [Google Scholar] [CrossRef]
- Chen, R.; Xia, W.; Wang, S.; Xu, Y.; Ma, Z.; Xu, W.; Zhang, E.; Wang, J.; Fang, T.; Zhang, Q.; et al. Long Noncoding RNA SBF2-AS1 Is Critical for Tumorigenesis of Early-Stage Lung Adenocarcinoma. Mol. Ther. Nucleic Acids 2019, 16, 543–553. [Google Scholar] [CrossRef]
- Xiang, J.; Gao, L.; Jing, H.Y.; Liu, Y.X.; Wang, H.F.; Chang, Z.W.; Liu, S.H.; Yu, L.; Wang, G.Y. Construction of CeRNA regulatory network based on WGCNA reveals diagnosis biomarkers for colorectal cancer. BMC Cancer 2022, 22, 991. [Google Scholar] [CrossRef] [PubMed]
- Yu, H.; Cheng, Y.; Li, W.; Li, Z.; Wu, P.; Qiu, S.; Zeng, B.; Huang, B. A novel lncRNA-miRNA-mRNA competitive endogenous RNA network for uveal melanoma prognosis constructed by weighted gene co-expression network analysis. Life Sci. 2020, 260, 118409. [Google Scholar] [CrossRef] [PubMed]
- Zhang, J.; Hou, L.; Zuo, Z.; Ji, P.; Zhang, X.; Xue, Y.; Zhao, F. Comprehensive profiling of circular RNAs with nanopore sequencing and CIRI-long. Nat. Biotechnol. 2021, 39, 836–845. [Google Scholar] [CrossRef] [PubMed]
- Guo, J.U.; Agarwal, V.; Guo, H.; Bartel, D.P. Expanded identification and characterization of mammalian circular RNAs. Genome Biol. 2014, 15, 409. [Google Scholar] [CrossRef]
- Memczak, S.; Jens, M.; Elefsinioti, A.; Torti, F.; Krueger, J.; Rybak, A.; Maier, L.; Mackowiak, S.D.; Gregersen, L.H.; Munschauer, M.; et al. Circular RNAs are a large class of animal RNAs with regulatory potency. Nature 2013, 495, 333–338. [Google Scholar] [CrossRef]
- Li, Z.Y.; Huang, C.; Bao, C.; Chen, L.; Lin, M.; Wang, X.L.; Zhong, G.L.; Yu, B.; Hu, W.C.; Dai, L.M.; et al. Exon-intron circular RNAs regulate transcription in the nucleus. Nat. Struct. Mol. Biol. 2015, 22, 256–264. [Google Scholar] [CrossRef] [PubMed]
- Salzman, J.; Gawad, C.; Wang, P.L.; Lacayo, N.; Brown, P.O. Circular RNAs Are the Predominant Transcript Isoform from Hundreds of Human Genes in Diverse Cell Types. PLoS ONE 2012, 7, e30733. [Google Scholar] [CrossRef] [PubMed]
- Adelman, K.; Egan, E. NON-CODING RNA More uses for genomic junk. Nature 2017, 543, 183–185. [Google Scholar] [CrossRef]
- Wang, Y.; Wu, C.J.; Du, Y.; Li, Z.W.; Li, M.L.; Hou, P.F.; Shen, Z.G.; Chu, S.F.; Zheng, J.N.; Bai, J. Expanding uncapped translation and emerging function of circular RNA in carcinomas and noncarcinomas. Mol. Cancer 2022, 21, 13. [Google Scholar] [CrossRef]
- Cheng, J.; Li, G.; Wang, W.; Stovall, D.B.; Sui, G.; Li, D. Circular RNAs with protein-coding ability in oncogenesis. Biochim. Biophys. Acta Rev. Cancer 2023, 1878, 188909. [Google Scholar] [CrossRef]
- Mattick, J.S.; Amaral, P.P.; Carninci, P.; Carpenter, S.; Chang, H.Y.; Chen, L.L.; Chen, R.; Dean, C.; Dinger, M.E.; Fitzgerald, K.A.; et al. Long non-coding RNAs: Definitions, functions, challenges and recommendations. Nat. Rev. Mol. Cell Biol. 2023, 24, 430–447. [Google Scholar] [CrossRef]
- O’Brien, J.; Hayder, H.; Zayed, Y.; Peng, C. Overview of MicroRNA Biogenesis, Mechanisms of Actions, and Circulation. Front. Endocrinol. 2018, 9, 402. [Google Scholar] [CrossRef]
- Salmena, L.; Poliseno, L.; Tay, Y.; Kats, L.; Pandolfi, P.P. A Hypothesis: The Rosetta Stone of a Hidden RNA Language? Cell 2011, 146, 353–358. [Google Scholar] [CrossRef]
- Guo, H.L.; Ingolia, N.T.; Weissman, J.S.; Bartel, D.P. Mammalian microRNAs predominantly act to decrease target mRNA levels. Nature 2010, 466, 835–840. [Google Scholar] [CrossRef] [PubMed]
- Paraskevopoulou, M.D.; Georgakilas, G.; Kostoulas, N.; Reczko, M.; Maragkakis, M.; Dalamagas, T.M.; Hatzigeorgiou, A.G. DIANA-LncBase: Experimentally verified and computationally predicted microRNA targets on long non-coding RNAs. Nucleic Acids Res. 2013, 41, D239–D245. [Google Scholar] [CrossRef]
- Seitz, H. Redefining MicroRNA Targets. Curr. Biol. 2009, 19, 870–873. [Google Scholar] [CrossRef]
- Das, S.; Paul, A. Exosomal RNA in aging-related diseases. In Exosomal RNA: Role in Human Diseases and Therapy; Bhattacharya, D., Mukhopadhyay, M., Turksen, K., Eds.; Elsevier Inc.: Amsterdam, The Netherlands, 2024; pp. 209–235. [Google Scholar]
- Lu, W.; Li, L.; Li, L.; Guo, N.; Ma, X. Circular RNA circ_0101675 Promotes NSCLC Cell Proliferation, Migration, Invasion, Angiogenesis and Immune Evasion by Sponging miR-607/PDL1 Axis. Biochem. Genet. 2024, 62, 1539–1555. [Google Scholar] [CrossRef]
- Liu, Z.; Zhou, Y.; Liang, G.; Ling, Y.; Tan, W.; Tan, L.; Andrews, R.; Zhong, W.; Zhang, X.; Song, E.; et al. Circular RNA hsa_circ_001783 regulates breast cancer progression via sponging miR-200c-3p. Cell Death Dis. 2019, 10, 55. [Google Scholar] [CrossRef] [PubMed]
- Karreth, F.A.; Pandolfi, P.P. ceRNA Cross-Talk in Cancer: When ce-bling Rivalries Go Awry. Cancer Discov. 2013, 3, 1113–1121. [Google Scholar] [CrossRef]
- Croce, C.M. Causes and Consequences of microRNA Dysregulation in Cancer. Nat. Rev. Genet. 2009, 10, 704–714. [Google Scholar] [CrossRef] [PubMed]
- Tang, X.Z.; Ren, H.Y.; Guo, M.J.; Qian, J.J.; Yang, Y.; Gu, C.Y. Review on circular RNAs and new insights into their roles in cancer. Comput. Struct. Biotechnol. J. 2021, 19, 910–928. [Google Scholar] [CrossRef] [PubMed]
- Zhang, Y.; Luo, M.Y.; Cui, X.H.; O’Connell, D.; Yang, Y.F. Long noncoding RNA NEAT1 promotes ferroptosis by modulating the miR-362-3p/MIOX axis as a ceRNA. Cell Death Differ. 2022, 29, 1850–1863. [Google Scholar] [CrossRef] [PubMed]
- Wang, H.; Huo, X.S.; Yang, X.R.; He, J.; Cheng, L.J.; Wang, N.; Deng, X.; Jin, H.J.; Wang, N.; Wang, C.; et al. STAT3-mediated upregulation of lncRNA HOXD-AS1 as a ceRNA facilitates liver cancer metastasis by regulating SOX4. Mol. Cancer 2017, 16, 136. [Google Scholar] [CrossRef] [PubMed]
- Tang, J.; Zhuo, H.; Zhang, X.; Jiang, R.; Ji, J.; Deng, L.; Qian, X.; Zhang, F.; Sun, B. A novel biomarker Linc00974 interacting with KRT19 promotes proliferation and metastasis in hepatocellular carcinoma. Cell Death Dis. 2014, 5, e1549. [Google Scholar] [CrossRef] [PubMed]
- Hallajzadeh, J.; Amirani, E.; Mirzaei, H.; Shafabakhsh, R.; Mirhashemi, S.M.; Sharifi, M.; Yousefi, B.; Mansournia, M.A.; Asemi, Z. Circular RNAs: New genetic tools in melanoma. Biomark. Med. 2020, 14, 563–572. [Google Scholar] [CrossRef]
- Chen, L.L. The biogenesis and emerging roles of circular RNAs. Nat. Rev. Mol. Cell Biol. 2016, 17, 205–211. [Google Scholar] [CrossRef] [PubMed]
- Pisignano, G.; Michael, D.C.; Visal, T.H.; Pirlog, R.; Ladomery, M.; Calin, G.A. Going circular: History, present, and future of circRNAs in cancer. Oncogene 2023, 42, 2783–2800. [Google Scholar] [CrossRef] [PubMed]
- Jeck, W.R.; Sorrentino, J.A.; Wang, K.; Slevin, M.K.; Burd, C.E.; Liu, J.Z.; Marzluff, W.F.; Sharpless, N.E. Circular RNAs are abundant, conserved, and associated with ALU repeats. RNA 2013, 19, 141–157. [Google Scholar] [CrossRef] [PubMed]
- Bai, N.; Peng, E.; Qiu, X.; Lyu, N.; Zhang, Z.; Tao, Y.; Li, X.; Wang, Z. circFBLIM1 act as a ceRNA to promote hepatocellular cancer progression by sponging miR-346. J. Exp. Clin. Cancer Res. 2018, 37, 172. [Google Scholar] [CrossRef]
- Ou, R.; Mo, L.; Tang, H.; Leng, S.; Zhu, H.; Zhao, L.; Ren, Y.; Xu, Y. circRNA-AKT1 Sequesters miR-942-5p to Upregulate AKT1 and Promote Cervical Cancer Progression. Mol. Ther. Nucleic Acids 2020, 20, 308–322. [Google Scholar] [CrossRef] [PubMed]
- Borran, S.; Ahmadi, G.; Rezaei, S.; Anari, M.M.; Modabberi, M.; Azarash, Z.; Razaviyan, J.; Derakhshan, M.; Akhbari, M.; Mirzaei, H. Circular RNAs: New players in thyroid cancer. Pathol. Res. Pract. 2020, 216, 153217. [Google Scholar] [CrossRef]
- Guarnerio, J.; Bezzi, M.; Jeong, J.C.; Paffenholz, S.V.; Berry, K.; Naldini, M.M.; Lo-Coco, F.; Tay, Y.; Beck, A.H.; Pandolfi, P.P. Oncogenic Role of Fusion-circRNAs Derived from Cancer-Associated Chromosomal Translocations. Cell 2016, 165, 289–302. [Google Scholar] [CrossRef]
- Shi, X.F.; Wang, B.; Feng, X.R.; Xu, Y.C.; Lu, K.H.; Sun, M. circRNAs and Exosomes: A Mysterious Frontier for Human Cancer. Mol. Ther.-Nucleic Acids 2020, 19, 384–392. [Google Scholar] [CrossRef]
- Guan, Z.; Cheng, W.; Huang, D.; Wei, A. High expression and transcription regulatory activity is associated with poor overall survival in patients with hepatocellular carcinoma. Curr. Res. Transl. Med. 2018, 66, 27–32. [Google Scholar] [CrossRef]
- Chen, X.; Wu, T.; Xian, L.F.; Ma, L.T.; Li, N.; Liu, W.B.; Cai, P.; Tan, X.J.; Yin, J.H.; Cao, G.W. circGLS2 inhibits hepatocellular carcinoma recurrence via regulating hsa-miR-222-3p-PTEN-AKT signaling. Signal Transduct. Target. Ther. 2023, 8, 67. [Google Scholar] [CrossRef] [PubMed]
- Qiu, L.M.; Huang, Y.B.; Li, Z.L.; Dong, X.Q.; Chen, G.; Xu, H.P.; Zeng, Y.Y.; Cai, Z.X.; Liu, X.L.; Liu, J.F. Circular RNA profiling identifies circADAMTS13 as a miR-484 sponge which suppresses cell proliferation in hepatocellular carcinoma. Mol. Oncol. 2019, 13, 441–455. [Google Scholar] [CrossRef] [PubMed]
- Sethupathy, P.; Corda, B.; Hatzigeorgiou, A.G. TarBase: A comprehensive database of experimentally supported animal microRNA targets. RNA 2006, 12, 192–197. [Google Scholar] [CrossRef]
- Agarwal, V.; Bell, G.W.; Nam, J.W.; Bartel, D.P. Predicting effective microRNA target sites in mammalian mRNAs. eLife 2015, 4, e05005. [Google Scholar] [CrossRef]
- Liu, M.; Wang, Q.; Shen, J.; Yang, B.B.; Ding, X.M. Circbank: A comprehensive database for circRNA with standard nomenclature. RNA Biol. 2019, 16, 899–905. [Google Scholar] [CrossRef] [PubMed]
- Zhang, L.; Wang, C.; Lu, X.; Xu, X.; Shi, T.; Chen, J. Transcriptome sequencing of hepatocellular carcinoma uncovers multiple types of dysregulated ncRNAs. Front. Oncol. 2022, 12, 927524. [Google Scholar] [CrossRef]
- Luo, Z.; Mao, X.L.; Cui, W. Circular RNA expression and circPTPRM promotes proliferation and migration in hepatocellular carcinoma. Med. Oncol. 2018, 36, 86. [Google Scholar] [CrossRef]
- Sheng, Z.Y.; Wang, X.L.; Xu, G.L.; Shan, G.; Chen, L. Analyses of a Panel of Transcripts Identified From a Small Sample Size and Construction of RNA Networks in Hepatocellular Carcinoma. Front. Genet. 2019, 10, 431. [Google Scholar] [CrossRef]
- Shen, T.; Huang, S.L. The Role of Cdc25A in the Regulation of Cell Proliferation and Apoptosis. Anti-Cancer Agents Med. Chem. 2012, 12, 631–639. [Google Scholar] [CrossRef]
- Xu, X.D.; Yamamoto, H.; Sakon, M.; Yasui, M.; Ngan, C.Y.; Fukunaga, H.; Morita, T.; Ogawa, M.; Nagano, H.; Nakamori, S.; et al. Overexpression of CDC25A phosphatase is associated with hypergrowth activity and poor prognosis of human hepatocellular carcinomas. Clin. Cancer Res. 2003, 9, 1764–1772. [Google Scholar]
- Fang, H.; Sheng, S.; Chen, B.; Wang, J.; Mao, D.; Han, Y.; Liu, Y.; Wang, X.; Gui, S.; Zhang, T.; et al. A Pan-Cancer Analysis of the Oncogenic Role of Cell Division Cycle-Associated Protein 4 (CDCA4) in Human Tumors. Front. Immunol. 2022, 13, 826337. [Google Scholar] [CrossRef]
- Patil, M.; Pabla, N.; Dong, Z. Checkpoint kinase 1 in DNA damage response and cell cycle regulation. Cell Mol. Life Sci. 2013, 70, 4009–4021. [Google Scholar] [CrossRef]
- Hu, G.; Wang, S.; Wang, Y.; Gao, Y.; Zhu, H.; Liu, M.; Xu, N.; Wang, L. Clinical and functional significance of CHK1-S, an alternatively spliced isoform of the CHK1 gene, in hepatocellular carcinoma. J. Cancer 2020, 11, 1792–1799. [Google Scholar] [CrossRef]
- Li, Y.W.; Xiao, F.; Li, W.T.; Hu, P.P.; Xu, R.R.; Li, J.; Li, G.M.; Zhu, C.L. Overexpression of Opa interacting protein 5 increases the progression of liver cancer via BMPR2/JUN/CHEK1/RAC1 dysregulation. Oncol. Rep. 2019, 41, 2075–2088. [Google Scholar] [CrossRef]
- Han, Y.; Wang, X. The emerging roles of KPNA2 in cancer. Life Sci. 2020, 241, 117140. [Google Scholar] [CrossRef]
- Sun, X.; Ma, Q.; Cheng, Y.; Huang, H.; Qin, J.; Zhang, M.; Qu, S. Overexpression of CHAF1A is associated with poor prognosis, tumor immunosuppressive microenvironment and treatment resistance. Front. Genet. 2023, 14, 1108004. [Google Scholar] [CrossRef]
- Li, J.Y.; Tang, M.; Wu, J.R.; Qu, H.D.; Tu, M.X.; Pan, Z.J.; Gao, C.Q.; Yang, Y.P.; Qu, C.; Huang, W.; et al. NUSAP1, a novel stemness-related protein, promotes early recurrence of hepatocellular carcinoma. Cancer Sci. 2022, 113, 4165–4180. [Google Scholar] [CrossRef] [PubMed]
- Li, Y.; Chen, B.; Zhao, J.J.; Li, Q.; Chen, S.Y.; Guo, T.N.; Li, Y.C.; Lai, H.Y.; Chen, Z.; Meng, Z.Q.; et al. HNRNPL Circularizes ARHGAP35 to Produce an Oncogenic Protein. Adv. Sci. 2021, 8, 2001701. [Google Scholar] [CrossRef]
- Consortium, E.P.; Birney, E.; Stamatoyannopoulos, J.A.; Dutta, A.; Guigo, R.; Gingeras, T.R.; Margulies, E.H.; Weng, Z.; Snyder, M.; Dermitzakis, E.T.; et al. Identification and analysis of functional elements in 1% of the human genome by the ENCODE pilot project. Nature 2007, 447, 799–816. [Google Scholar] [CrossRef]
- Islam, S.; Zeisel, A.; Joost, S.; La Manno, G.; Zajac, P.; Kasper, M.; Lonnerberg, P.; Linnarsson, S. Quantitative single-cell RNA-seq with unique molecular identifiers. Nat. Methods 2014, 11, 163–166. [Google Scholar] [CrossRef] [PubMed]
- Alles, J.; Fehlmann, T.; Fischer, U.; Backes, C.; Galata, V.; Minet, M.; Hart, M.; Abu-Halima, M.; Grasser, F.A.; Lenhof, H.P.; et al. An estimate of the total number of true human miRNAs. Nucleic Acids Res. 2019, 47, 3353–3364. [Google Scholar] [CrossRef] [PubMed]
- Borkiewicz, L.; Kalafut, J.; Dudziak, K.; Przybyszewska-Podstawka, A.; Telejko, I. Decoding LncRNAs. Cancers 2021, 13, 2643. [Google Scholar] [CrossRef] [PubMed]
- Ho, B.; Baryshnikova, A.; Brown, G.W. Unification of Protein Abundance Datasets Yields a Quantitative Saccharomyces cerevisiae Proteome. Cell Syst. 2018, 6, 192–205 e193. [Google Scholar] [CrossRef] [PubMed]
- Fuchs Wightman, F.; Lukin, J.; Giusti, S.A.; Soutschek, M.; Bragado, L.; Pozzi, B.; Pierelli, M.L.; Gonzalez, P.; Fededa, J.P.; Schratt, G.; et al. Influence of RNA circularity on Target RNA-Directed MicroRNA Degradation. Nucleic Acids Res. 2024, 52, 3358–3374. [Google Scholar] [CrossRef]
- Yang, Q.; Du, W.W.; Wu, N.; Yang, W.; Awan, F.M.; Fang, L.; Ma, J.; Li, X.; Zeng, Y.; Yang, Z.; et al. A circular RNA promotes tumorigenesis by inducing c-myc nuclear translocation. Cell Death Differ. 2017, 24, 1609–1620. [Google Scholar] [CrossRef] [PubMed]
- Frenzel, A.; Loven, J.; Henriksson, M.A. Targeting MYC-Regulated miRNAs to Combat Cancer. Genes Cancer 2010, 1, 660–667. [Google Scholar] [CrossRef] [PubMed]
- Hansen, T.B.; Jensen, T.I.; Clausen, B.H.; Bramsen, J.B.; Finsen, B.; Damgaard, C.K.; Kjems, J. Natural RNA circles function as efficient microRNA sponges. Nature 2013, 495, 384–388. [Google Scholar] [CrossRef]
- Dume, B.; Licarete, E.; Banciu, M. Advancing cancer treatments: The role of oligonucleotide-based therapies in driving progress. Mol. Ther. Nucleic Acids 2024, 35, 102256. [Google Scholar] [CrossRef] [PubMed]
- Chen, S.F.; Zhou, Y.Q.; Chen, Y.R.; Gu, J. fastp: An ultra-fast all-in-one FASTQ preprocessor. Bioinformatics 2018, 34, i884–i890. [Google Scholar] [CrossRef]
- Kim, D.; Landmead, B.; Salzberg, S.L. HISAT: A fast spliced aligner with low memory requirements. Nat. Methods 2015, 12, 357–360. [Google Scholar] [CrossRef]
- Zhang, J.Y.; Chen, S.; Yang, J.W.; Zhao, F.Q. Accurate quantification of circular RNAs identifies extensive circular isoform switching events. Nat. Commun. 2020, 11, 90. [Google Scholar] [CrossRef] [PubMed]
- Love, M.I.; Huber, W.; Anders, S. Moderated estimation of fold change and dispersion for RNA-seq data with DESeq2. Genome Biol. 2014, 15, 550. [Google Scholar] [CrossRef]
- Robinson, M.D.; McCarthy, D.J.; Smyth, G.K. edgeR: A Bioconductor package for differential expression analysis of digital gene expression data. Bioinformatics 2010, 26, 139–140. [Google Scholar] [CrossRef]
- Li, Y.; Ge, X.; Peng, F.; Li, W.; Li, J.J. Exaggerated false positives by popular differential expression methods when analyzing human population samples. Genome Biol. 2022, 23, 79. [Google Scholar] [CrossRef]
- Long, J.Y.; Huang, S.; Bai, Y.; Mao, J.Z.; Wang, A.Q.; Lin, Y.; Yang, X.; Wang, D.X.; Lin, J.Z.; Bian, J.; et al. Transcriptional landscape of cholangiocarcinoma revealed by weighted gene coexpression network analysis. Brief. Bioinform. 2021, 22, bbaa224. [Google Scholar] [CrossRef] [PubMed]
- Wu, T.; Hu, E.; Xu, S.; Chen, M.; Guo, P.; Dai, Z.; Feng, T.; Zhou, L.; Tang, W.; Zhan, L.; et al. clusterProfiler 4.0: A universal enrichment tool for interpreting omics data. Innovation 2021, 2, 100141. [Google Scholar] [CrossRef]
- Chen, C.F.; Ridzon, D.A.; Broomer, A.J.; Zhou, Z.H.; Lee, D.H.; Nguyen, J.T.; Barbisin, M.; Xu, N.L.; Mahuvakar, V.R.; Andersen, M.R.; et al. Real-time quantification of microRNAs by stem-loop RT-PCR. Nucleic Acids Res. 2005, 33, e179. [Google Scholar] [CrossRef] [PubMed]
- Cao, P.; Deng, Z.Y.; Wan, M.M.; Huang, W.W.; Cramer, S.D.; Xu, J.F.; Lei, M.; Sui, G.C. MicroRNA-101 negatively regulates Ezh2 and its expression is modulated by androgen receptor and HIF-1α/HIF-1β. Mol. Cancer 2010, 9, 108. [Google Scholar] [CrossRef]









| Hub Genes | Cancer-Related Activities | Ref. |
|---|---|---|
| CDC25A (cell division cycle 25A) | As a phosphatase, it activates CDK2, CDK4 and CDK6 by removing their inhibitory phosphorylation. It also inhibits apoptosis signal-regulating kinase 1 (ASK1) to enhance cells’ resistance to apoptotic stimuli. Its overexpression promotes HCC tumor growth and is associated with poor prognosis of patients. | [56,57] |
| CDCA4 (cell division cycle-associated protein 4) | Its overexpression is observed in various cancers and correlates with poor clinical outcomes of cancer patients. Its knockdown markedly promotes HCC cell apoptosis, suggesting its role as an oncogene and potential therapeutic target. | [58] |
| CHEK1 (checkpoint kinase 1) | It is an essential regulator of DNA damage response and cell cycle checkpoint control to surveil the fidelity and integrity of the major cell cycle events. Its isoform CHK1-S (without Exon 3) acts as an oncogene and is upregulated in HCC. Overall, this gene is considered a therapeutic target in cancer therapies. | [59,60] |
| OIP5 (Opa interacting protein 5) | It is overexpressed in a variety of cancers. In HCC, its overexpression correlates with reduced survival rates. Its knockdown decreases cell proliferation and clonogenicity, leads to cell cycle arrest and promotes cell apoptosis. | [61] |
| KPNA2 (karyopherin subunit alpha 2) | It belongs to the nuclear transporter family and transports many cancer-related proteins. It is overexpressed in various cancers and associated with poor prognosis. It promotes cell proliferation, tumor formation and progression. | [62] |
| CHAF1A (chromatin assembly factor 1 subunit A) | It is a subunit of CAF-1, a protein complex regulating nucleosome formation by depositing H3/H4 onto DNA. Its overexpression is observed in various cancers, and is associated with poor prognosis, an immunosuppressive microenvironment and treatment resistance. | [63] |
| circRNAs | miRNAs | circRNA k/d * | Hub Genes | circRNA k/d * | ||
|---|---|---|---|---|---|---|
| HepG2 Cells | Hep3B Cells | HepG2 Cells | Hep3B Cells | |||
| hsa_circ_0008346 | miR-424-5p | NS | NS | CDC25A | NS | Dn |
| CDCA4 | NS | Dn | ||||
| CHEK1 | Up | NS | ||||
| hsa_circ_0000943 | miR-103a-3p | Dn | Up | OIP5 | Up | Up |
| miR-20b-5p | Dn | Dn | KPNA2 | Dn | Dn | |
| hsa_circ_0001345 | miR-17-5p | Up | Up | CHAF1A | Up | Dn |
| miR-20a-5p | Up | Up | ||||
| miR-20b-5p | NS | Dn | ||||
| KPNA2 | Dn | Dn | ||||
| miR-93-5p | Up | Up | ||||
| miR-519d-3p | Up | Up | ||||
| hsa_circ_0103672 | miR-103a-3p | Up | Up | OIP5 | Dn | Dn |
| miR-195-5p | Up | Dn | CDC25A | Dn | Dn | |
| CDCA4 | Dn | Dn | ||||
| CHEK1 | Dn | Dn | ||||
Disclaimer/Publisher’s Note: The statements, opinions and data contained in all publications are solely those of the individual author(s) and contributor(s) and not of MDPI and/or the editor(s). MDPI and/or the editor(s) disclaim responsibility for any injury to people or property resulting from any ideas, methods, instructions or products referred to in the content. |
© 2025 by the authors. Licensee MDPI, Basel, Switzerland. This article is an open access article distributed under the terms and conditions of the Creative Commons Attribution (CC BY) license (https://creativecommons.org/licenses/by/4.0/).
Share and Cite
Yu, X.; Xu, H.; Xing, Y.; Sun, D.; Li, D.; Shi, J.; Sui, G.; Li, G. Identifying Essential Hub Genes and circRNA-Regulated ceRNA Networks in Hepatocellular Carcinoma. Int. J. Mol. Sci. 2025, 26, 1408. https://doi.org/10.3390/ijms26041408
Yu X, Xu H, Xing Y, Sun D, Li D, Shi J, Sui G, Li G. Identifying Essential Hub Genes and circRNA-Regulated ceRNA Networks in Hepatocellular Carcinoma. International Journal of Molecular Sciences. 2025; 26(4):1408. https://doi.org/10.3390/ijms26041408
Chicago/Turabian StyleYu, Xiaoqian, Hao Xu, Yutao Xing, Dehui Sun, Dangdang Li, Jinming Shi, Guangchao Sui, and Guangyue Li. 2025. "Identifying Essential Hub Genes and circRNA-Regulated ceRNA Networks in Hepatocellular Carcinoma" International Journal of Molecular Sciences 26, no. 4: 1408. https://doi.org/10.3390/ijms26041408
APA StyleYu, X., Xu, H., Xing, Y., Sun, D., Li, D., Shi, J., Sui, G., & Li, G. (2025). Identifying Essential Hub Genes and circRNA-Regulated ceRNA Networks in Hepatocellular Carcinoma. International Journal of Molecular Sciences, 26(4), 1408. https://doi.org/10.3390/ijms26041408

