Genomic and Transcriptomic Analysis of the Polyploidy Cyst Nematode, Heterodera trifolii, and Heterodera schachtii
Abstract
1. Introduction
2. Results
2.1. Genome Sequencing
2.2. Genome Structure
2.2.1. Gene Prediction, Synteny, Duplications, and Orthologous Genes
2.2.2. Transcriptome, Isoforms, and Differentially Expressed Genes
2.3. Genome: Functional Annotation of Genes
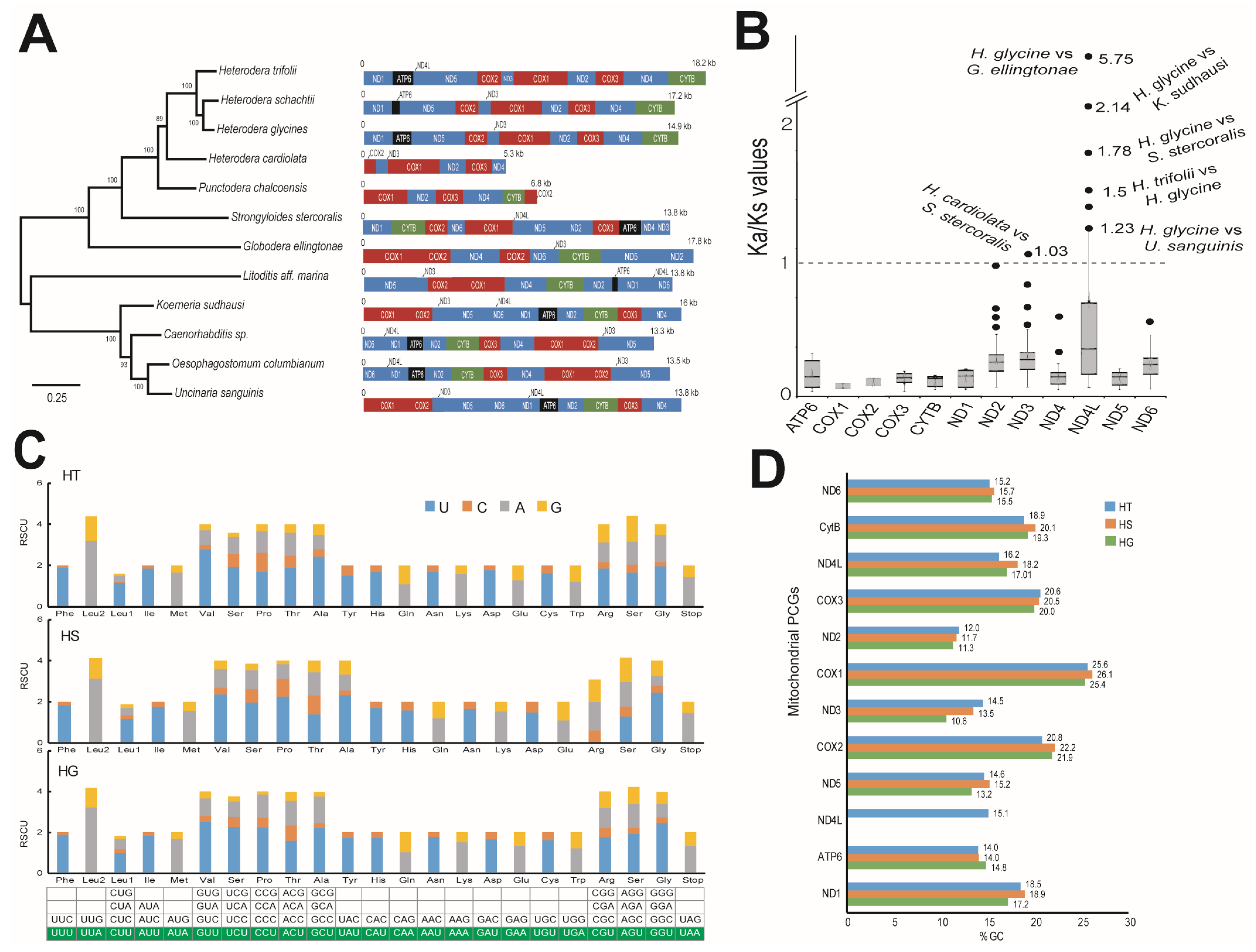
2.4. Mitochondrial Genome
3. Discussion
4. Materials and Methods
4.1. Nematode DNA Extraction
4.2. Genome Sequencing and Assembly
4.3. Transcriptome Sequencing at Various Life Stages
4.4. Annotation and Gene Prediction
4.5. Genome Alignment, Gene Duplication, Synteny, and Ortholog Analysis
4.6. Identification of Transcription Factors (TF), Effector Genes, and Genes Related to Horizontal Gene Transfer (HGT)
4.7. Mitochondrial Genome Assembly and Annotation
Supplementary Materials
Author Contributions
Funding
Informed Consent Statement
Data Availability Statement
Conflicts of Interest
Abbreviations
References
- van Steenbrugge, J.J.M.; van den Elsen, S.; Holterman, M.; Lozano-Torres, J.L.; Putker, V.; Thorpe, P.; Goverse, A.; Sterken, M.G.; Smant, G.; Helder, J. Comparative genomics among cyst nematodes reveals distinct evolutionary histories among effector families and an irregular distribution of effector-associated promoter motifs. Mol. Ecol. 2023, 32, 1515–1529. [Google Scholar] [CrossRef] [PubMed]
- Coyne, D.L.; Cortada, L.; Dalzell, J.J.; Claudius-Cole, A.O.; Haukeland, S.; Luambano, N.; Talwana, H. Plant-Parasitic Nematodes and Food Security in Sub-Saharan Africa. Annu. Rev. Phytopathol. 2018, 56, 381–403. [Google Scholar] [CrossRef] [PubMed]
- Nicol, J.M.; Turner, S.J.; Coyne, D.L.; den Nijs, L.; Hockland, S.; Maafi, Z.T. Current Nematode Threats to World Agriculture. In Genomics and Molecular Genetics of Plant-Nematode Interactions; Jones, J., Gheysen, G., Fenoll, C., Eds.; Springer: Dordrecht, The Nederlands, 2011; pp. 21–43. [Google Scholar] [CrossRef]
- Bird, D.M.; Jones, J.T.; Opperman, C.H.; Kikuchi, T.; Danchin, E.G.J. Signatures of adaptation to plant parasitism in nematode genomes. Parasitology 2015, 142 (Suppl. S1), S71–S84. [Google Scholar] [CrossRef]
- Vieira, P.; Gleason, C. Plant-parasitic nematode effectors—Insights into their diversity and new tools for their identification. Curr. Opin. Plant Biol. 2019, 50, 37–43. [Google Scholar] [CrossRef]
- Abd-Elgawad, M.M.; Askary, T.H. Impact of phytonematodes on agriculture economy. In Biocontrol Agents of Phytonematodes; CABI: Wallingford, UK, 2015; pp. 3–49. [Google Scholar] [CrossRef]
- Kim, J.; Kim, T.; Lee, Y.-C.; Chun, J.-Y.; Kern, E.M.A.; Jung, J.; Park, J.-K. Characterization of 15 microsatellite loci and genetic analysis of Heterodera schachtii (Nematoda: Heteroderidae) in South Korea. Biochem. Syst. Ecol. 2016, 64, 97–104. [Google Scholar] [CrossRef]
- Mwamula, A.O.; Ko, H.-R.; Kim, Y.; Kim, Y.H.; Lee, J.-K.; Lee, D.W. Morphological and Molecular Characterization of Heterodera schachtii and the Newly Recorded Cyst Nematode, H. trifolii Associated with Chinese Cabbage in Korea. Plant Pathol. J. 2018, 34, 297–307. [Google Scholar] [CrossRef]
- Ajjappala, H.; Chung, H.Y.; Sim, J.-S.; Choi, I.; Hahn, B.-S. Disruption of prefoldin-2 protein synthesis in root-knot nematodes via host-mediated gene silencing efficiently reduces nematode numbers and thus protects plants. Planta 2015, 241, 773–787. [Google Scholar] [CrossRef]
- Kahn, T.W.; Duck, N.B.; McCarville, M.T.; Schouten, L.C.; Schweri, K.; Zaitseva, J.; Daum, J. A Bacillus thuringiensis Cry protein controls soybean cyst nematode in transgenic soybean plants. Nat. Commun. 2021, 12, 3380. [Google Scholar] [CrossRef]
- Niblack, T.L.; Lambert, K.N.; Tylka, G.L. A Model Plant Pathogen from the Kingdom Animalia: Heterodera glycines, the Soybean Cyst Nematode. Annu. Rev. Phytopathol. 2006, 44, 283–303. [Google Scholar] [CrossRef]
- Koutsovoulos, G.D.; Marques, E.; Arguel, M.-J.; Duret, L.; Machado, A.C.Z.; Carneiro, R.M.D.G.; Kozlowski, D.K.; Bailly-Bechet, M.; Castagnone-Sereno, P.; Albuquerque, E.V.S.; et al. Population genomics supports clonal reproduction and multiple independent gains and losses of parasitic abilities in the most devastating nematode pest. Evol. Appl. 2020, 13, 442–457. [Google Scholar] [CrossRef]
- Koutsovoulos, G.D.; Poullet, M.; Elashry, A.; Kozlowski, D.K.L.; Sallet, E.; Da Rocha, M.; Perfus-Barbeoch, L.; Martin-Jimenez, C.; Frey, J.E.; Ahrens, C.H.; et al. Genome assembly and annotation of Meloidogyne enterolobii, an emerging parthenogenetic root-knot nematode. Sci. Data 2020, 7, 324. [Google Scholar] [CrossRef] [PubMed]
- Phan, N.T.; Orjuela, J.; Danchin, E.G.J.; Klopp, C.; Perfus-Barbeoch, L.; Kozlowski, D.K.; Koutsovoulos, G.D.; Lopez-Roques, C.; Bouchez, O.; Zahm, M.; et al. Genome structure and content of the rice root-knot nematode (Meloidogyne graminicola). Ecol. Evol. 2020, 10, 11006–11021. [Google Scholar] [CrossRef] [PubMed]
- Montarry, J.; Mimee, B.; Danchin, E.G.J.; Koutsovoulos, G.D.; Ste-Croix, D.T.; Grenier, E. Recent Advances in Population Genomics of Plant-Parasitic Nematodes. Phytopathology 2021, 111, 40–48. [Google Scholar] [CrossRef] [PubMed]
- Masonbrink, R.; Maier, T.R.; Muppirala, U.; Seetharam, A.S.; Lord, E.; Juvale, P.S.; Schmutz, J.; Johnson, N.T.; Korkin, D.; Mitchum, M.G.; et al. The genome of the soybean cyst nematode (Heterodera glycines) reveals complex patterns of duplications involved in the evolution of parasitism genes. BMC Genom. 2019, 20, 119. [Google Scholar] [CrossRef]
- Masonbrink, R.E.; Maier, T.R.; Hudson, M.; Severin, A.; Baum, T. A chromosomal assembly of the soybean cyst nematode genome. Mol. Ecol. Resour. 2021, 21, 2407–2422. [Google Scholar] [CrossRef]
- Siddique, S.; Radakovic, Z.S.; Hiltl, C.; Pellegrin, C.; Baum, T.J.; Beasley, H.; Bent, A.F.; Chitambo, O.; Chopra, D.; Danchin, E.G.J.; et al. The genome and life stage-specific transcriptomes of a plant-parasitic nematode and its host reveal susceptibility genes involved in trans-kingdom synthesis of vitamin B5. Nat. Commun. 2022, 13, 6190. [Google Scholar] [CrossRef]
- Kikuchi, T.; Eves-van den Akker, S.; Jones, J.T. Genome Evolution of Plant-Parasitic Nematodes. Annu. Rev. Phytopathol. 2017, 55, 333–354. [Google Scholar] [CrossRef]
- Jones, J.T.; Haegeman, A.; Danchin, E.G.J.; Gaur, H.S.; Helder, J.; Jones, M.G.K.; Kikuchi, T.; Manzanilla-López, R.; Palomares-Rius, J.E.; Wesemael, W.M.L.; et al. Top 10 plant-parasitic nematodes in molecular plant pathology. Mol. Plant Pathol. 2013, 14, 946–961. [Google Scholar] [CrossRef]
- Cotton, J.A.; Lilley, C.J.; Jones, L.M.; Kikuchi, T.; Reid, A.J.; Thorpe, P.; Tsai, I.J.; Beasley, H.; Blok, V.; Cock, P.J.A.; et al. The genome and life-stage specific transcriptomes of Globodera pallida elucidate key aspects of plant parasitism by a cyst nematode. Genome Biol. 2014, 15, R43. [Google Scholar] [CrossRef]
- Ma, X.; Agudelo, P.; Richards, V.P.; Baeza, J.A. Genome survey sequencing of the phyto-parasitic nematode Hoplolaimus galeatus. PeerJ 2022, 10, e12749. [Google Scholar] [CrossRef]
- Siddique, S.; Coomer, A.; Baum, T.; Williamson, V.M. Recognition and Response in Plant–Nematode Interactions. Annu. Rev. Phytopathol. 2022, 60, 143–162. [Google Scholar] [CrossRef] [PubMed]
- de Jong, L.; Meng, Y.; Dent, J.; Hekimi, S. Thiamine pyrophosphate biosynthesis and transport in the nematode Caenorhabditis elegans. Genetics 2004, 168, 845–854. [Google Scholar] [CrossRef]
- Price, J.A.; Ali, M.F.; Major, L.L.; Smith, T.K.; Jones, J.T. An eggshell-localised annexin plays a key role in the coordination of the life cycle of a plant-parasitic nematode with its host. PLOS Pathog. 2023, 19, e1011147. [Google Scholar] [CrossRef]
- Coghlan, A. Nematode genome evolution. WormBook 2005, 1–15. [Google Scholar] [CrossRef]
- Craig, J.P.; Bekal, S.; Hudson, M.; Domier, L.; Niblack, T.; Lambert, K.N. Analysis of a horizontally transferred pathway involved in vitamin B6 biosynthesis from the soybean cyst nematode Heterodera glycines. Mol. Biol. Evol. 2008, 25, 2085–2098. [Google Scholar] [CrossRef]
- Craig, J.P.; Bekal, S.; Niblack, T.; Domier, L.; Lambert, K.N. Evidence for horizontally transferred genes involved in the biosynthesis of vitamin B(1), B(5), and B(7) in Heterodera glycines. J. Nematol. 2009, 41, 281–290. [Google Scholar]
- Eves-van den Akker, S.; Laetsch, D.R.; Thorpe, P.; Lilley, C.J.; Danchin, E.G.J.; Da Rocha, M.; Rancurel, C.; Holroyd, N.E.; Cotton, J.A.; Szitenberg, A.; et al. The genome of the yellow potato cyst nematode, Globodera rostochiensis, reveals insights into the basis of parasitism and virulence. Genome Biol. 2016, 17, 124. [Google Scholar] [CrossRef]
- Sibley, C.R.; Blazquez, L.; Ule, J. Lessons from non-canonical splicing. Nat. Rev. Genet. 2016, 17, 407–421. [Google Scholar] [CrossRef]
- Zou, H.; Jakovlić, I.; Chen, R.; Zhang, D.; Zhang, J.; Li, W.-X.; Wang, G.-T. The complete mitochondrial genome of parasitic nematode Camallanus cotti: Extreme discontinuity in the rate of mitogenomic architecture evolution within the Chromadorea class. BMC Genom. 2017, 18, 840. [Google Scholar] [CrossRef]
- Adams, P.E.; Bubrig, L.T.; Fierst, J.L. Genome Evolution: On the Road to Parasitism. Curr. Biol. 2020, 30, R272–R274. [Google Scholar] [CrossRef] [PubMed]
- Eves-van den Akker, S. Plant–nematode interactions. Curr. Opin. Plant Biol. 2021, 62, 102035. [Google Scholar] [CrossRef] [PubMed]
- Flores, M. A Modified Protocol for Rapid HMW DNA Isolation from Plant Tissues Using CTAB; protocols.io; Springer Nature: Berlin/Heidelberg, Germany, 2020. [Google Scholar] [CrossRef]
- Peloquin, J.J.; Bird, D.M.; Platzer, E.G. Rapid miniprep isolation of mitochondrial DNA from metacestodes, and free-living and parasitic nematodes. J. Parasitol. 1993, 79, 964–967. [Google Scholar] [CrossRef] [PubMed]
- Bolger, A.M.; Lohse, M.; Usadel, B. Trimmomatic: A flexible trimmer for Illumina sequence data. Bioinformatics 2014, 30, 2114–2120. [Google Scholar] [CrossRef] [PubMed]
- Hu, J.; Wang, Z.; Sun, Z.; Hu, B.; Ayoola, A.O.; Liang, F.; Li, J.; Sandoval, J.R.; Cooper, D.N.; Ye, K.; et al. NextDenovo: An efficient error correction and accurate assembly tool for noisy long reads. Genome Biol. 2024, 25, 107. [Google Scholar] [CrossRef]
- Manni, M.; Berkeley, M.R.; Seppey, M.; Zdobnov, E.M. BUSCO: Assessing Genomic Data Quality and Beyond. Curr. Protoc. 2021, 1, e323. [Google Scholar] [CrossRef]
- Li, H. Minimap2: Pairwise alignment for nucleotide sequences. Bioinformatics 2018, 34, 3094–3100. [Google Scholar] [CrossRef]
- Kuo, R.I.; Cheng, Y.; Zhang, R.; Brown, J.W.S.; Smith, J.; Archibald, A.L.; Burt, D.W. Illuminating the dark side of the human transcriptome with long read transcript sequencing. BMC Genom. 2020, 21, 751. [Google Scholar] [CrossRef]
- Pardo-Palacios, F.J.; Arzalluz-Luque, A.; Kondratova, L.; Salguero, P.; Mestre-Tomás, J.; Amorín, R.; Estevan-Morió, E.; Liu, T.; Nanni, A.; McIntyre, L.; et al. SQANTI3: Curation of long-read transcriptomes for accurate identification of known and novel isoforms. Nat. Methods 2024, 21, 793–797. [Google Scholar] [CrossRef]
- Kim, D.; Paggi, J.M.; Park, C.; Bennett, C.; Salzberg, S.L. Graph-based genome alignment and genotyping with HISAT2 and HISAT-genotype. Nat. Biotechnol. 2019, 37, 907–915. [Google Scholar] [CrossRef]
- Keller, O.; Kollmar, M.; Stanke, M.; Waack, S. A novel hybrid gene prediction method employing protein multiple sequence alignments. Bioinformatics 2011, 27, 757–763. [Google Scholar] [CrossRef]
- Brůna, T.; Hoff, K.J.; Lomsadze, A.; Stanke, M.; Borodovsky, M. BRAKER2: Automatic eukaryotic genome annotation with GeneMark-EP+ and AUGUSTUS supported by a protein database. NAR Genom. Bioinform. 2021, 3, lqaa108. [Google Scholar] [CrossRef] [PubMed]
- Haas, B.J.; Salzberg, S.L.; Zhu, W.; Pertea, M.; Allen, J.E.; Orvis, J.; White, O.; Buell, C.R.; Wortman, J.R. Automated eukaryotic gene structure annotation using EVidence Modeler and the Program to Assemble Spliced Alignments. Genome Biol. 2008, 9, R7. [Google Scholar] [CrossRef] [PubMed]
- Wang, Y.; Tang, H.; Debarry, J.D.; Tan, X.; Li, J.; Wang, X.; Lee, T.H.; Jin, H.; Marler, B.; Guo, H.; et al. MCScanX: A toolkit for detection and evolutionary analysis of gene synteny and collinearity. Nucleic Acids Res. 2012, 40, e49. [Google Scholar] [CrossRef]
- Emms, D.M.; Kelly, S. OrthoFinder: Phylogenetic orthology inference for comparative genomics. Genome Biol. 2019, 20, 238. [Google Scholar] [CrossRef] [PubMed]
- Koutsovoulos, G.D.; Noriot, S.G.; Bailly-Bechet, M.; Danchin, E.G.J.; Rancurel, C. AvP: A software package for automatic phylogenetic detection of candidate horizontal gene transfers. PLoS Comput. Biol. 2022, 18, e1010686. [Google Scholar] [CrossRef]
- Bankevich, A.; Nurk, S.; Antipov, D.; Gurevich, A.A.; Dvorkin, M.; Kulikov, A.S.; Lesin, V.M.; Nikolenko, S.I.; Pham, S.; Prjibelski, A.D.; et al. SPAdes: A new genome assembly algorithm and its applications to single-cell sequencing. J. Comput. Biol. 2012, 19, 455–477. [Google Scholar] [CrossRef]
- Silva, G.G.; Dutilh, B.E.; Matthews, T.D.; Elkins, K.; Schmieder, R.; Dinsdale, E.A.; Edwards, R.A. Combining de novo and reference-guided assembly with scaffold_builder. Source Code Biol. Med. 2013, 8, 23. [Google Scholar] [CrossRef]
- Kumar, S.; Stecher, G.; Li, M.; Knyaz, C.; Tamura, K. MEGA X: Molecular Evolutionary Genetics Analysis across Computing Platforms. Mol. Biol. Evol. 2018, 35, 1547–1549. [Google Scholar] [CrossRef]






| Total Scaffolds | Total Scaffold Length | N50 Length (bp) | Largest Scaffold Length (bp) | Shortest Scaffold Length (bp) | Average Scaffold Length (bp) | |
|---|---|---|---|---|---|---|
| H. trifolii | 1409 | 379,751,420 | 416,337 | 2,191,713 | 16,653 | 269,518 |
| H. schachtii | 458 | 183,156,359 | 782,540 | 3,671,058 | 9677 | 399,904 |
| Nematode Species Population | Size (Mb) | Number of Scaffolds | N50 (Mb) | BUSCO |
|---|---|---|---|---|
| H. trifolii (this study) | 380 * | 1409 * | 0.4 * | C: 58.3% [S: 36.8%, D: 21.5%], F: 2.1%, M: 39.6%, n: 3131 * |
| H. schachtii (this study) | 183 * | 458 * | 0.7 * | C: 57.8% [S: 55.3%, D: 2.5%], F: 2.7%, M: 39.5%, n: 3131 * |
| H. glycines, TN10 | 123 a | 738 a | 0.3 a | C: 55.1% [S: 47.4%, D: 7.7%], F: 2.0%, M: 42.9%, n: 3131 a |
| H. schachtii, IRS | 190 b | 705 b | 0.5 b | C: 86.3% [S: 80.8%, D: 5.5%], F: 7.1%, M: 6.6%, n: 255 b |
| H. schachtii, Bonn | 179 c | 395 c | 0.2 c | C: 56.7% [S: 55.3%, D: 1.4%], F: 2.1%, M: 41.2%, n: 3131 c |
Disclaimer/Publisher’s Note: The statements, opinions and data contained in all publications are solely those of the individual author(s) and contributor(s) and not of MDPI and/or the editor(s). MDPI and/or the editor(s) disclaim responsibility for any injury to people or property resulting from any ideas, methods, instructions or products referred to in the content. |
© 2025 by the authors. Licensee MDPI, Basel, Switzerland. This article is an open access article distributed under the terms and conditions of the Creative Commons Attribution (CC BY) license (https://creativecommons.org/licenses/by/4.0/).
Share and Cite
Subramanian, P.; Kim, D.; Ko, H.-R.; Sim, J.-S.; Mani, V.; Lee, C.-M.; Lee, S.-K.; Park, S.; Kim, D.-G.; Yu, Y.; et al. Genomic and Transcriptomic Analysis of the Polyploidy Cyst Nematode, Heterodera trifolii, and Heterodera schachtii. Int. J. Mol. Sci. 2025, 26, 948. https://doi.org/10.3390/ijms26030948
Subramanian P, Kim D, Ko H-R, Sim J-S, Mani V, Lee C-M, Lee S-K, Park S, Kim D-G, Yu Y, et al. Genomic and Transcriptomic Analysis of the Polyploidy Cyst Nematode, Heterodera trifolii, and Heterodera schachtii. International Journal of Molecular Sciences. 2025; 26(3):948. https://doi.org/10.3390/ijms26030948
Chicago/Turabian StyleSubramanian, Parthiban, Daegwan Kim, Hyoung-Rai Ko, Joon-Soo Sim, Vimalraj Mani, Chang-Muk Lee, Seon-Kyeong Lee, Soyoung Park, Dong-Gwan Kim, Yeisoo Yu, and et al. 2025. "Genomic and Transcriptomic Analysis of the Polyploidy Cyst Nematode, Heterodera trifolii, and Heterodera schachtii" International Journal of Molecular Sciences 26, no. 3: 948. https://doi.org/10.3390/ijms26030948
APA StyleSubramanian, P., Kim, D., Ko, H.-R., Sim, J.-S., Mani, V., Lee, C.-M., Lee, S.-K., Park, S., Kim, D.-G., Yu, Y., & Hahn, B.-S. (2025). Genomic and Transcriptomic Analysis of the Polyploidy Cyst Nematode, Heterodera trifolii, and Heterodera schachtii. International Journal of Molecular Sciences, 26(3), 948. https://doi.org/10.3390/ijms26030948

