The Flavonoid Agathisflavone Attenuates Glia Activation After Mechanical Injury of Cortical Tissue and Negatively Regulates Both NRLP3 and IL-1β Expression
Abstract
1. Introduction
2. Results
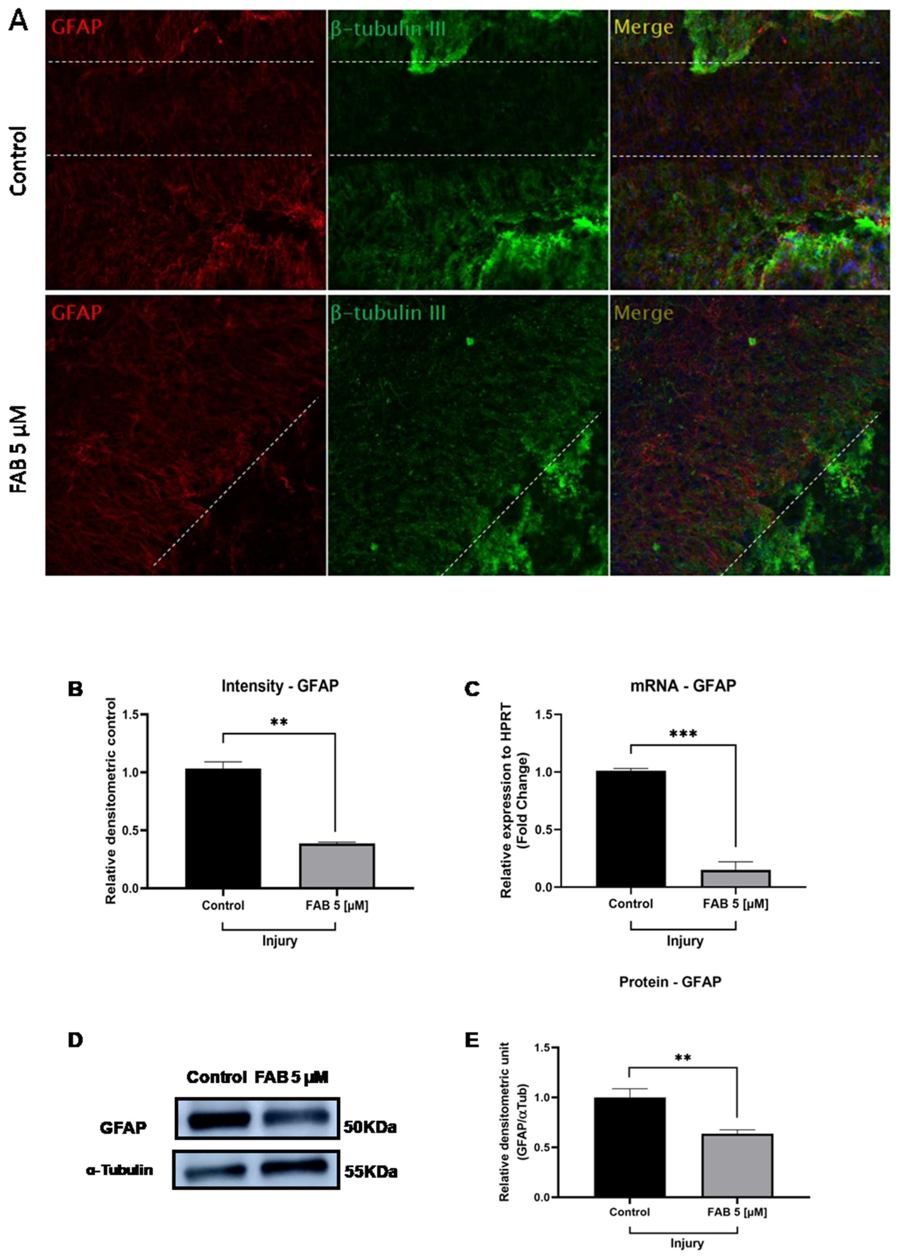
2.1. The Flavonoid Agathisflavone Modulates Astrocyte Reactivity in Brain Tissue Subjected to Mechanical Injury
2.2. The Flavonoid Agathisflavone Modulates Microglial Reactivity in Brain Tissue Subjected to Mechanical Injury
2.3. Agathisflavone Downregulates Interleukin 1β and NLRP3 Inflammasome mRNA Expression in Brain Tissue Subjected to Mechanical Injury
3. Discussion
4. Materials and Methods
4.1. Organotypic Cultures
4.2. Flavonoid and Treatment
4.3. Immunofluorescence Labeling
4.4. Protein Assay and Western Blot
4.5. mRNA Expression Analysis by RT-qPCR
4.6. Statistical Analysis of Results
5. Conclusions
Author Contributions
Funding
Informed Consent Statement
Data Availability Statement
Acknowledgments
Conflicts of Interest
References
- Dias, C.; Rocha, J.; Pereira, E.; Cerejo, A. Traumatic brain injury in Portugal: Trends in hospital admissions from 2000 to 2010. Acta Medica Port. 2014, 27, 349–356. [Google Scholar] [CrossRef][Green Version]
 - Braun, M.; Vaibhav, K.; Saad, N.M.; Fatima, S.; Vender, J.R.; Baban, B.; Hoda, M.N.; Dhandapani, K.M. White matter damage after traumatic brain injury: A role for damage associated molecular patterns. Biochimica et biophysica acta. Mol. Basis Dis. 2017, 1863, 2614–2626. [Google Scholar] [CrossRef] [PubMed]
 - Lerouet, D.; Marchand-Leroux, C.; Besson, V.C. Neuropharmacology in traumatic brain injury: From preclinical to clinical neuroprotection? Fundam. Clin. Pharmacol. 2021, 35, 524–538. [Google Scholar] [CrossRef]
 - Tani, J.; Wen, Y.T.; Hu, C.J.; Sung, J.Y. Current and Potential Pharmacologic Therapies for Traumatic Brain Injury. Pharmaceuticals 2022, 15, 838. [Google Scholar] [CrossRef] [PubMed]
 - O’leary, R.A.; Nichol, A.D. Pathophysiology of severe traumatic brain injury. J. Neurosurg. Sci. 2018, 62, 542–548. [Google Scholar] [CrossRef] [PubMed]
 - Stein, D.M.; Feather, C.B.; Napolitano, L.M. Traumatic Brain Injury Advances. Crit. Care Clin. 2017, 33, 1–13. [Google Scholar] [CrossRef] [PubMed]
 - Simon, D.W.; McGeachy, M.J.; Bayır, H.; Clark, R.S.B.; Loane, D.J.; Kochanek, P.M. The far-reaching scope of neuroinflammation after traumatic brain injury. Nat. Rev. Neurol. 2017, 13, 171–191. [Google Scholar] [CrossRef] [PubMed]
 - Jha, R.M.; Kochanek, P.M.; Simard, J.M. Pathophysiology and treatment of cerebral edema in traumatic brain injury. Neuropharmacology 2019, 145 Pt B, 230–246. [Google Scholar] [CrossRef]
 - Yu, G.; Zhang, Y.; Ning, B. Reactive Astrocytes in Central Nervous System Injury: Subgroup and Potential Therapy. Front. Cell. Neurosci. 2021, 15, 792764. [Google Scholar] [CrossRef]
 - Pekny, M.; Wilhelmsson, U.; Pekna, M. The dual role of astrocyte activation and reactive gliosis. Neurosci. Lett. 2014, 565, 30–38. [Google Scholar] [CrossRef] [PubMed]
 - Michinaga, S.; Koyama, Y. Dual Roles of Astrocyte-Derived Factors in Regulation of Blood-Brain Barrier Function after Brain Damage. Int. J. Mol. Sci. 2019, 20, 571. [Google Scholar] [CrossRef] [PubMed]
 - Yuan, M.; Wu, H. Astrocytes in the Traumatic Brain Injury: The Good and the Bad. Exp. Neurol. 2022, 348, 113943. [Google Scholar] [CrossRef]
 - Michinaga, S.; Koyama, Y. Pathophysiological Responses and Roles of Astrocytes in Traumatic Brain Injury. Int. J. Mol. Sci. 2021, 22, 6418. [Google Scholar] [CrossRef] [PubMed]
 - Needham, E.J.; Helmy, A.; Zanier, E.R.; Jones, J.L.; Coles, A.J.; Menon, D.K. The immunological response to traumatic brain injury. J. Neuroimmunol. 2019, 332, 112–125. [Google Scholar] [CrossRef] [PubMed]
 - Rehman, S.U.; Ikram, M.; Ullah, N.; Alam, S.I.; Park, H.Y.; Badshah, H.; Choe, K.; Kim, M.O. Neurological Enhancement Effects of Melatonin against Brain Injury-Induced Oxidative Stress, Neuroinflammation, and Neurodegeneration via AMPK/CREB Signaling. Cells 2019, 8, 760. [Google Scholar] [CrossRef] [PubMed]
 - Todd, B.P.; Chimenti, M.S.; Luo, Z.; Ferguson, P.J.; Bassuk, A.G.; Newell, E.A. Traumatic brain injury results in unique microglial and astrocyte transcriptomes enriched for type I interferon response. J. Neuroinflamm. 2021, 18, 151. [Google Scholar] [CrossRef] [PubMed]
 - Costa, S.L.; Silva, V.D.; Dos Santos Souza, C.; Santos, C.C.; Paris, I.; Muñoz, P.; Segura-Aguilar, J. Impact of Plant-Derived Flavonoids on Neurodegenerative Diseases. Neurotox. Res. 2016, 30, 41–52. [Google Scholar] [CrossRef] [PubMed]
 - Ayaz, M.; Sadiq, A.; Junaid, M.; Ullah, F.; Ovais, M.; Ullah, I.; Ahmed, J.; Shahid, M. Flavonoids as Prospective Neuroprotectants and Their Therapeutic Propensity in Aging Associated Neurological Disorders. Front. Aging Neurosci. 2019, 11, 155. [Google Scholar] [CrossRef]
 - Bellavite, P. Neuroprotective Potentials of Flavonoids: Experimental Studies and Mechanisms of Action. Antioxidants 2023, 12, 280. [Google Scholar] [CrossRef]
 - Mendes, C.C.; Bahia, M.V.; David, J.M.; David, J.P. Constituents of Caesalpinia pyramidalis. Fitoterapia 2000, 71, 205–207. [Google Scholar] [CrossRef] [PubMed]
 - De Amorim, V.C.M.; Júnior, M.S.O.; Bastos, E.M.S.; Da Silva, V.D.A.; Costa, S.L. Research on the Scientific Evolution of the Flavonoid Agathisflavone. J. Pharm. Pharm. Sci. A Publ. Can. Soc. Pharm. Sci. 2018, 21, 376–385. [Google Scholar] [CrossRef] [PubMed]
 - Paulsen, B.S.; Souza, C.S.; Chicaybam, L.; Bonamino, M.H.; Bahia, M.; Costa, S.L.; Borges, H.L.; Rehen, S.K. Agathisflavone enhances retinoic acid-induced neurogenesis and its receptors α and β in pluripotent stem cells. Stem Cells Dev. 2011, 20, 1711–1721. [Google Scholar] [CrossRef] [PubMed]
 - Dos Santos Souza, C.; Grangeiro, M.S.; Lima Pereira, E.P.; Dos Santos, C.C.; da Silva, A.B.; Sampaio, G.P.; Ribeiro Figueiredo, D.D.; David, J.M.; David, J.P.; da Silva, V.D.A.; et al. Agathisflavone, a flavonoid derived from Poincianella pyramidalis (Tul.), enhances neuronal population and protects against glutamate excitotoxicity. Neurotoxicology 2018, 65, 85–97. [Google Scholar] [CrossRef]
 - de Almeida, M.M.A.; Souza, C.D.S.; Dourado, N.S.; da Silva, A.B.; Ferreira, R.S.; David, J.M.; David, J.P.; Costa, M.F.D.; da Silva, V.D.A.; Butt, A.M.; et al. Phytoestrogen Agathisflavone Ameliorates Neuroinflammation-Induced by LPS and IL-1β and Protects Neurons in Cocultures of Glia/Neurons. Biomolecules 2020, 10, 562. [Google Scholar] [CrossRef] [PubMed]
 - do Nascimento, R.P.; de Jesus, L.B.; Oliveira-Junior, M.S.; Almeida, A.M.; Moreira, E.L.T.; Paredes, B.D.; David, J.M.; Souza, B.S.F.; de Fátima D Costa, M.; Butt, A.M.; et al. Agathisflavone as a Single Therapy or in Association With Mesenchymal Stem Cells Improves Tissue Repair in a Spinal Cord Injury Model in Rats. Front. Pharmacol. 2022, 13, 858190. [Google Scholar] [CrossRef] [PubMed]
 - de Amorim, V.C.M.; Júnior, M.S.O.; da Silva, A.B.; David, J.M.; David, J.P.L.; de Fátima Dias Costa, M.; Butt, A.M.; da Silva, V.D.A.; Costa, S.L. Agathisflavone modulates astrocytic responses and increases the population of neurons in an in vitro model of traumatic brain injury. Naunyn-Schmiedeberg’s Arch. Pharmacol. 2020, 393, 1921–1930. [Google Scholar] [CrossRef] [PubMed]
 - de Almeida, M.M.A.; Pieropan, F.; Footz, T.; David, J.M.; David, J.P.; da Silva, V.D.A.; Dos Santos Souza, C.; Voronova, A.; Butt, A.M.; Costa, S.L. Agathisflavone Modifies Microglial Activation State and Myelination in Organotypic Cerebellar Slices Culture. J. Neuroimmune Pharmacol. Off. J. Soc. NeuroImmune Pharmacol. 2022, 17, 206–217. [Google Scholar] [CrossRef] [PubMed]
 - Youdim, K.A.; Dobbie, M.S.; Kuhnle, G.; Proteggente, A.R.; Abbott, N.J.; Rice-Evans, C. Interaction between flavonoids and the blood-brain barrier: In vitro studies. J. Neurochem. 2003, 85, 180–192. [Google Scholar] [CrossRef]
 - Ferri, P.; Angelino, D.; Gennari, L.; Benedetti, S.; Ambrogini, P.; Del Grande, P.; Ninfali, P. Enhancement of flavonoid ability to cross the blood-brain barrier of rats by co-administration with α-tocopherol. Food Funct. 2015, 6, 394–400. [Google Scholar] [CrossRef]
 - Figueira, I.; Garcia, G.; Pimpão, R.C.; Terrasso, A.P.; Costa, I.; Almeida, A.F.; Tavares, L.; Pais, T.F.; Pinto, P.; Ventura, M.R.; et al. Polyphenols journey through blood-brain barrier towards neuronal protection. Sci. Rep. 2017, 7, 11456. [Google Scholar] [CrossRef] [PubMed]
 - Escartin, C.; Galea, E.; Lakatos, A.; O’Callaghan, J.P.; Petzold, G.C.; Serrano-Pozo, A.; Steinhäuser, C.; Volterra, A.; Carmignoto, G.; Agarwal, A.; et al. Reactive astrocyte nomenclature, definitions, and future directions. Nat. Neurosci. 2021, 24, 312–325. [Google Scholar] [CrossRef]
 - Yang, T.; Dai, Y.; Chen, G.; Cui, S. Dissecting the Dual Role of the Glial Scar and Scar-Forming Astrocytes in Spinal Cord Injury. Front. Cell. Neurosci. 2020, 14, 78. [Google Scholar] [CrossRef]
 - Lima, R.; Monteiro, A.; Salgado, A.J.; Monteiro, S.; Silva, N.A. Pathophysiology and Therapeutic Approaches for Spinal Cord Injury. Int. J. Mol. Sci. 2022, 23, 13833. [Google Scholar] [CrossRef] [PubMed]
 - Benitz, W.E.; Dahl, D.; Williams, K.W.; Bignami, A. The protein composition of glial and nerve fibers. FEBS Lett. 1976, 66, 285–289. [Google Scholar] [CrossRef]
 - Jassam, Y.N.; Izzy, S.; Whalen, M.; McGavern, D.B.; El Khoury, J. Neuroimmunology of Traumatic Brain Injury: Time for a Paradigm Shift. Neuron 2017, 95, 1246–1265. [Google Scholar] [CrossRef]
 - Bortolotti, P.; Faure, E.; Kipnis, E. Inflammasomes in Tissue Damages and Immune Disorders After Trauma. Front. Immunol. 2018, 9, 1900. [Google Scholar] [CrossRef]
 - 39- Latz, E.; Xiao, T.S.; Stutz, A. Activation and regulation of the inflammasomes. Nat. Rev. Immunol. 2013, 13, 397–411. [Google Scholar] [CrossRef]
 - Dos Santos, B.L.; Dos Santos, C.C.; Soares, J.R.P.; da Silva, K.C.; de Oliveira, J.V.R.; Pereira, G.S.; de Araújo, F.M.; Costa, M.F.D.; David, J.M.; da Silva, V.D.A.; et al. The Flavonoid Agathisflavone Directs Brain Microglia/Macrophages to a Neuroprotective Anti-Inflammatory and Antioxidant State via Regulation of NLRP3 Inflammasome. Pharmaceutics 2023, 15, 1410. [Google Scholar] [CrossRef]
 - Dos Santos, B.L.; Dos Santos, C.C.; da Silva, K.C.; Nonaka, C.K.V.; Souza, B.S.F.; David, J.M.; de Oliveira, J.V.R.; Costa, M.F.D.; Butt, A.M.; da Silva, V.D.A.; et al. The Phytochemical Agathisflavone Modulates miR146a and miR155 in Activated Microglia Involving STAT3 Signaling. Int. J. Mol. Sci. 2024, 25, 2547. [Google Scholar] [CrossRef]
 - Castro E Silva, J.H.; Pieropan, F.; Rivera, A.D.; Butt, A.M.; Costa, S.L. Agathisflavone Modulates Reactive Gliosis After Trauma and Increases the Neuroblast Population at the Subventricular Zone. Nutrients 2024, 16, 4053. [Google Scholar] [CrossRef] [PubMed]
 - Stoppini, L.; Buchs, P.A.; Muller, D. A simple method for organotypic cultures of nervous tissue. J. Neurosci. Methods 1991, 37, 173–182. [Google Scholar] [CrossRef] [PubMed]
 



Disclaimer/Publisher’s Note: The statements, opinions and data contained in all publications are solely those of the individual author(s) and contributor(s) and not of MDPI and/or the editor(s). MDPI and/or the editor(s) disclaim responsibility for any injury to people or property resulting from any ideas, methods, instructions or products referred to in the content.  | 
© 2025 by the authors. Licensee MDPI, Basel, Switzerland. This article is an open access article distributed under the terms and conditions of the Creative Commons Attribution (CC BY) license (https://creativecommons.org/licenses/by/4.0/).
Share and Cite
de Sousa, V.M.; Almeida, Á.M.A.N.; Ferreira, R.S.; dos Santos, B.L.; da Silva, V.D.A.; David, J.M.; Santos, C.C.d.; Costa, S.L. The Flavonoid Agathisflavone Attenuates Glia Activation After Mechanical Injury of Cortical Tissue and Negatively Regulates Both NRLP3 and IL-1β Expression. Int. J. Mol. Sci. 2025, 26, 1275. https://doi.org/10.3390/ijms26031275
de Sousa VM, Almeida ÁMAN, Ferreira RS, dos Santos BL, da Silva VDA, David JM, Santos CCd, Costa SL. The Flavonoid Agathisflavone Attenuates Glia Activation After Mechanical Injury of Cortical Tissue and Negatively Regulates Both NRLP3 and IL-1β Expression. International Journal of Molecular Sciences. 2025; 26(3):1275. https://doi.org/10.3390/ijms26031275
Chicago/Turabian Stylede Sousa, Verônica Moreira, Áurea Maria Alves Nunes Almeida, Rafael Short Ferreira, Balbino Lino dos Santos, Victor Diogenes Amara da Silva, Jorge Mauricio David, Cleonice Creusa dos Santos, and Silvia Lima Costa. 2025. "The Flavonoid Agathisflavone Attenuates Glia Activation After Mechanical Injury of Cortical Tissue and Negatively Regulates Both NRLP3 and IL-1β Expression" International Journal of Molecular Sciences 26, no. 3: 1275. https://doi.org/10.3390/ijms26031275
APA Stylede Sousa, V. M., Almeida, Á. M. A. N., Ferreira, R. S., dos Santos, B. L., da Silva, V. D. A., David, J. M., Santos, C. C. d., & Costa, S. L. (2025). The Flavonoid Agathisflavone Attenuates Glia Activation After Mechanical Injury of Cortical Tissue and Negatively Regulates Both NRLP3 and IL-1β Expression. International Journal of Molecular Sciences, 26(3), 1275. https://doi.org/10.3390/ijms26031275
        
