Two Are Better than One: The Bi-Specific Antibody Mosunetuzumab Reveals an Improved Immune Response of Vγ9Vδ2 T Cells Targeting CD20 in Malignant B Cells in Comparison to the Mono-Specific Antibody Obinutuzumab
Abstract
1. Introduction
2. Results
2.1. Effective In Vitro Concentration of Mosunetuzumab
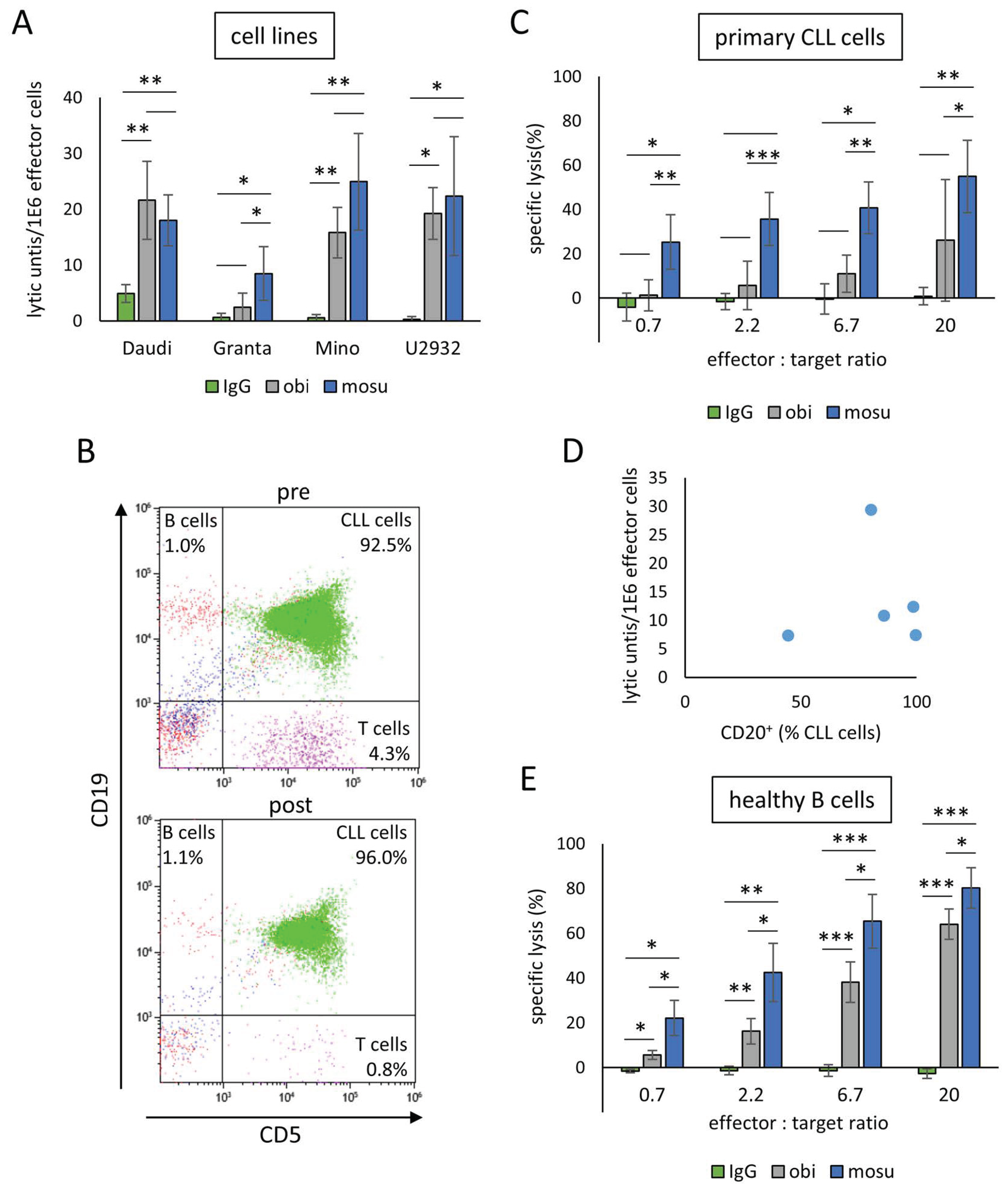
2.2. Efficiency Improvement Using Bi-Specific Mosunetuzumab vs. Mono-Specific Obinutuzumab
2.3. Mosunetuzumab Provides an Improved Killing Process
3. Discussion
4. Materials and Methods
4.1. Cell Culture, Cell Isolation, and Ex Vivo Stimulation of γδ T Cells
4.1.1. Isolation and Stimulation of γδ T Cells
4.1.2. Isolation and CD19 Selection of MNCs from Healthy Donors
4.1.3. Isolation and CD3 Depletion of Patient Samples
4.1.4. Culture of Cell Lines
4.2. Flow Cytometry and Antibodies
4.3. Cytotoxicity Assay
4.4. Degranulation Assay
4.5. IFN-γ and CD107a Assay
4.6. Live Cell Imaging
4.7. Flow Cytometric Analysis of B Cell Apoptosis
4.8. Data and Statistical Analysis
Author Contributions
Funding
Institutional Review Board Statement
Informed Consent Statement
Data Availability Statement
Acknowledgments
Conflicts of Interest
Abbreviations
| Abbreviation | Explanation |
| 7AAD | 7-Aminoactinomycin D |
| ADCC | antibody-dependent cell cytotoxicity |
| BSA | bovine serum albumin |
| CAR T cells | chimeric antigen receptor T cells |
| CFSE | carboxy–fluorescein succinimidyl ester |
| CLL | chronic lymphocytic leukemia |
| ECD | electron-coupled dye |
| EGFR | Epidermal Growth Factor Receptor |
| FasL | Fas-ligand |
| FITC | Fluorescein isothiocyanate |
| FSC | forward scatter |
| HSA | human serum albumin |
| IFN-y | interferon-γ |
| IL-2 | interleukin-2 |
| KrO | Krome Orange |
| MFI | mean fluorescence intensity |
| MHC | major histocompatibility complex |
| MNCs | mononuclear cells |
| mosu | mosunetuzumab |
| NK cells | natural killer cells |
| obi | obinutuzumab |
| PB | Pacific Blue |
| PC5 | phycoerythrin-cyanine5 |
| PC7 | phycoerythrin-cyanine7 |
| PD-L1 | programmed cell death ligand 1 |
| PE | phycoerythrin |
| SD | standard deviation |
| SEM | standard error of mean |
| SSC | side scatter |
| TCR | T cell receptor |
| TNF | tumor necrosis factor |
| TRAIL | TNF-related apoptosis-inducing ligand |
| Zol | zoledronate |
References
- Goede, V.; Fischer, K.; Busch, R.; Engelke, A.; Eichhorst, B.; Wendtner, C.M.; Chagorova, T.; de la Serna, J.; Dilhuydy, M.S.; Illmer, T.; et al. Obinutuzumab plus chlorambucil in patients with CLL and coexisting conditions. N. Engl. J. Med. 2014, 370, 1101–1110. [Google Scholar] [CrossRef]
- Townsend, W.; Hiddemann, W.; Buske, C.; Cartron, G.; Cunningham, D.; Dyer, M.J.S.; Gribben, J.G.; Phillips, E.H.; Dreyling, M.; Seymour, J.F.; et al. Obinutuzumab Versus Rituximab Immunochemotherapy in Previously Untreated iNHL: Final Results From the GALLIUM Study. Hemasphere 2023, 7, e919. [Google Scholar] [CrossRef] [PubMed]
- Edelmann, J.; Dokal, A.D.; Vilventhraraja, E.; Holzmann, K.; Britton, D.; Klymenko, T.; Dohner, H.; Cragg, M.; Braun, A.; Cutillas, P.; et al. Rituximab and obinutuzumab differentially hijack the B cell receptor and NOTCH1 signaling pathways. iScience 2021, 24, 102089. [Google Scholar] [CrossRef] [PubMed]
- Klein, C.; Lammens, A.; Schafer, W.; Georges, G.; Schwaiger, M.; Mossner, E.; Hopfner, K.P.; Umana, P.; Niederfellner, G. Epitope interactions of monoclonal antibodies targeting CD20 and their relationship to functional properties. MAbs 2013, 5, 22–33. [Google Scholar] [CrossRef] [PubMed]
- Klein, C.; Jamois, C.; Nielsen, T. Anti-CD20 treatment for B-cell malignancies: Current status and future directions. Expert. Opin. Biol. Ther. 2021, 21, 161–181. [Google Scholar] [CrossRef] [PubMed]
- Niederfellner, G.; Lammens, A.; Mundigl, O.; Georges, G.J.; Schaefer, W.; Schwaiger, M.; Franke, A.; Wiechmann, K.; Jenewein, S.; Slootstra, J.W.; et al. Epitope characterization and crystal structure of GA101 provide insights into the molecular basis for type I/II distinction of CD20 antibodies. Blood 2011, 118, 358–367. [Google Scholar] [CrossRef] [PubMed]
- Sun, L.L.; Ellerman, D.; Mathieu, M.; Hristopoulos, M.; Chen, X.; Li, Y.; Yan, X.; Clark, R.; Reyes, A.; Stefanich, E.; et al. Anti-CD20/CD3 T cell-dependent bispecific antibody for the treatment of B cell malignancies. Sci. Transl. Med. 2015, 7, 287ra70. [Google Scholar] [CrossRef] [PubMed]
- Falchi, L.; Vardhana, S.A.; Salles, G.A. Bispecific antibodies for the treatment of B-cell lymphoma: Promises, unknowns, and opportunities. Blood 2023, 141, 467–480. [Google Scholar] [CrossRef]
- Russler-Germain, D.A.; Bartlett, N.L. Sequencing bispecific antibodies and CAR T cells for FL. Hematol. Am. Soc. Hematol. Educ. Program. 2024, 2024, 310–317. [Google Scholar] [CrossRef]
- Bender, B.; Li, C.C.; Marchand, M.; Turner, D.C.; Li, F.; Vadhavkar, S.; Wang, B.; Deng, R.; Lu, J.; Jin, J.; et al. Population pharmacokinetics and CD20 binding dynamics for mosunetuzumab in relapsed/refractory B-cell non-Hodgkin lymphoma. Clin. Transl. Sci. 2024, 17, e13825. [Google Scholar] [CrossRef]
- Nimmerjahn, F.; Ravetch, J.V. Fc-receptors as regulators of immunity. Adv. Immunol. 2007, 96, 179–204. [Google Scholar] [CrossRef] [PubMed]
- Lu, T.; Zhang, J.; Xu-Monette, Z.Y.; Young, K.H. The progress of novel strategies on immune-based therapy in relapsed or refractory diffuse large B-cell lymphoma. Exp. Hematol. Oncol. 2023, 12, 72. [Google Scholar] [CrossRef] [PubMed]
- Hayday, A.; Dechanet-Merville, J.; Rossjohn, J.; Silva-Santos, B. Cancer immunotherapy by gammadelta T cells. Science 2024, 386, eabq7248. [Google Scholar] [CrossRef]
- Kabelitz, D.; Yin, Z. Immunotherapy with gammadelta T-cells: The future is there. Immunotherapy 2024, 16, 705–708. [Google Scholar] [CrossRef] [PubMed]
- Martin, K.E.; Hammer, Q.; Perica, K.; Sadelain, M.; Malmberg, K.J. Engineering immune-evasive allogeneic cellular immunotherapies. Nat. Rev. Immunol. 2024, 24, 680–693. [Google Scholar] [CrossRef]
- Kunzmann, V.; Bauer, E.; Feurle, J.; Weissinger, F.; Tony, H.P.; Wilhelm, M. Stimulation of gammadelta T cells by aminobisphosphonates and induction of antiplasma cell activity in multiple myeloma. Blood 2000, 96, 384–392. [Google Scholar] [CrossRef]
- Kobayashi, H.; Tanaka, Y.; Shimmura, H.; Minato, N.; Tanabe, K. Complete remission of lung metastasis following adoptive immunotherapy using activated autologous gammadelta T-cells in a patient with renal cell carcinoma. Anticancer Res. 2010, 30, 575–579. [Google Scholar] [PubMed]
- Bold, A.; Gaertner, J.; Bott, A.; Mordstein, V.; Schaefer-Eckart, K.; Wilhelm, M. Haploidentical gammadelta T Cells Induce Complete Remission in Chemorefractory B-cell Non-Hodgkin Lymphoma. J. Immunother. 2023, 46, 56–58. [Google Scholar] [CrossRef]
- Alnaggar, M.; Xu, Y.; Li, J.; He, J.; Chen, J.; Li, M.; Wu, Q.; Lin, L.; Liang, Y.; Wang, X.; et al. Allogenic Vgamma9Vdelta2 T cell as new potential immunotherapy drug for solid tumor: A case study for cholangiocarcinoma. J. Immunother. Cancer 2019, 7, 36. [Google Scholar] [CrossRef] [PubMed]
- Nakajima, J.; Murakawa, T.; Fukami, T.; Goto, S.; Kaneko, T.; Yoshida, Y.; Takamoto, S.; Kakimi, K. A phase I study of adoptive immunotherapy for recurrent non-small-cell lung cancer patients with autologous gammadelta T cells. Eur. J. Cardiothorac. Surg. 2010, 37, 1191–1197. [Google Scholar] [CrossRef] [PubMed]
- Kobayashi, H.; Tanaka, Y.; Yagi, J.; Minato, N.; Tanabe, K. Phase I/II study of adoptive transfer of gammadelta T cells in combination with zoledronic acid and IL-2 to patients with advanced renal cell carcinoma. Cancer Immunol. Immunother. 2011, 60, 1075–1084. [Google Scholar] [CrossRef]
- Xu, Y.; Xiang, Z.; Alnaggar, M.; Kouakanou, L.; Li, J.; He, J.; Yang, J.; Hu, Y.; Chen, Y.; Lin, L.; et al. Allogeneic Vgamma9Vdelta2 T-cell immunotherapy exhibits promising clinical safety and prolongs the survival of patients with late-stage lung or liver cancer. Cell Mol. Immunol. 2021, 18, 427–439. [Google Scholar] [CrossRef] [PubMed]
- Ma, L.; Feng, Y.; Zhou, Z. A close look at current gammadelta T-cell immunotherapy. Front. Immunol. 2023, 14, 1140623. [Google Scholar] [CrossRef]
- Revesz, I.A.; Joyce, P.; Ebert, L.M.; Prestidge, C.A. Effective gammadelta T-cell clinical therapies: Current limitations and future perspectives for cancer immunotherapy. Clin. Transl. Immunol. 2024, 13, e1492. [Google Scholar] [CrossRef] [PubMed]
- Hoeres, T.; Pretscher, D.; Holzmann, E.; Smetak, M.; Birkmann, J.; Triebel, J.; Bertsch, T.; Wilhelm, M. Improving Immunotherapy Against B-Cell Malignancies Using gammadelta T-Cell-specific Stimulation and Therapeutic Monoclonal Antibodies. J. Immunother. 2019, 42, 331–344. [Google Scholar] [CrossRef]
- Oberg, H.H.; Peipp, M.; Kellner, C.; Sebens, S.; Krause, S.; Petrick, D.; Adam-Klages, S.; Rocken, C.; Becker, T.; Vogel, I.; et al. Novel bispecific antibodies increase gammadelta T-cell cytotoxicity against pancreatic cancer cells. Cancer Res. 2014, 74, 1349–1360. [Google Scholar] [CrossRef] [PubMed]
- Ganesan, R.; Chennupati, V.; Ramachandran, B.; Hansen, M.R.; Singh, S.; Grewal, I.S. Selective recruitment of gammadelta T cells by a bispecific antibody for the treatment of acute myeloid leukemia. Leukemia 2021, 35, 2274–2284. [Google Scholar] [CrossRef]
- King, L.A.; Toffoli, E.C.; Veth, M.; Iglesias-Guimarais, V.; Slot, M.C.; Amsen, D.; van de Ven, R.; Derks, S.; Fransen, M.F.; Tuynman, J.B.; et al. A Bispecific gammadelta T-cell Engager Targeting EGFR Activates a Potent Vgamma9Vdelta2 T cell-Mediated Immune Response against EGFR-Expressing Tumors. Cancer Immunol. Res. 2023, 11, 1237–1252. [Google Scholar] [CrossRef] [PubMed]
- Yang, R.; He, Q.; Zhou, H.; Gong, C.; Wang, X.; Song, X.; Luo, F.; Lei, Y.; Ni, Q.; Wang, Z.; et al. Vgamma2 x PD-L1, a Bispecific Antibody Targeting Both the Vgamma2 TCR and PD-L1, Improves the Anti-Tumor Response of Vgamma2Vdelta2 T Cell. Front. Immunol. 2022, 13, 923969. [Google Scholar] [CrossRef]
- Nierengarten, M.B. FDA grants accelerated approval of mosunetuzumab for relapsed, refractory follicular lymphoma. Cancer 2023, 129, 1465–1466. [Google Scholar] [CrossRef]
- Kang, C. Mosunetuzumab: First Approval. Drugs 2022, 82, 1229–1234. [Google Scholar] [CrossRef] [PubMed]
- Bold, A.; Gross, H.; Holzmann, E.; Knop, S.; Hoeres, T.; Wilhelm, M. An optimized cultivation method for future in vivo application of γδ T cells. Front. Immunol. 2023, 14, 1185564. [Google Scholar] [CrossRef] [PubMed]
- Committee for Medicinal Products for Human Use (CHMP) of the European Medicines Agency. CHMP Assessment Report “Lunsumio”/Procedure No. EMEA/H/C/005680/0000. Available online: https://www.ema.europa.eu/en/documents/assessment-report/lunsumio-epar-public-assessment-report_en.pdf (accessed on 1 December 2024).
- Philpott, N.J.; Turner, A.J.; Scopes, J.; Westby, M.; Marsh, J.C.; Gordon-Smith, E.C.; Dalgleish, A.G.; Gibson, F.M. The use of 7-amino actinomycin D in identifying apoptosis: Simplicity of use and broad spectrum of application compared with other techniques. Blood 1996, 87, 2244–2251. [Google Scholar] [CrossRef]
- Matarasso, S.; Assouline, S. Mosunetuzumab and the emerging role of T-cell-engaging therapy in follicular lymphoma. Future Oncol. 2023, 19, 2083–2101. [Google Scholar] [CrossRef] [PubMed]
- Juraske, C.; Wipa, P.; Morath, A.; Hidalgo, J.V.; Hartl, F.A.; Raute, K.; Oberg, H.H.; Wesch, D.; Fisch, P.; Minguet, S.; et al. Anti-CD3 Fab Fragments Enhance Tumor Killing by Human gammadelta T Cells Independent of Nck Recruitment to the gammadelta T Cell Antigen Receptor. Front. Immunol. 2018, 9, 1579. [Google Scholar] [CrossRef]
- Braza, M.S.; Klein, B.; Fiol, G.; Rossi, J.F. gammadelta T-cell killing of primary follicular lymphoma cells is dramatically potentiated by GA101, a type II glycoengineered anti-CD20 monoclonal antibody. Haematologica 2011, 96, 400–407. [Google Scholar] [CrossRef]
- Young, P.A.; Yamada, R.E.; Trinh, K.R.; Vasuthasawat, A.; De Oliveira, S.; Yamada, D.H.; Morrison, S.L.; Timmerman, J.M. Activity of Anti-CD19 Chimeric Antigen Receptor T Cells Against B Cell Lymphoma Is Enhanced by Antibody-Targeted Interferon-Alpha. J. Interferon Cytokine Res. 2018, 38, 239–254. [Google Scholar] [CrossRef] [PubMed]
- Koksal, H.; Dillard, P.; Josefsson, S.E.; Maggadottir, S.M.; Pollmann, S.; Fane, A.; Blaker, Y.N.; Beiske, K.; Huse, K.; Kolstad, A.; et al. Preclinical development of CD37CAR T-cell therapy for treatment of B-cell lymphoma. Blood Adv. 2019, 3, 1230–1243. [Google Scholar] [CrossRef]
- Richter, M.; Piwocka, O.; Musielak, M.; Piotrowski, I.; Suchorska, W.M.; Trzeciak, T. From Donor to the Lab: A Fascinating Journey of Primary Cell Lines. Front. Cell Dev. Biol. 2021, 9, 711381. [Google Scholar] [CrossRef]
- Freeman, C.L.; Dixon, M.; Houghton, R.; Kreuzer, K.A.; Fingerle-Rowson, G.; Herling, M.; Humphrey, K.; Bottcher, S.; de Costa, C.S.; Iglesias, V.; et al. Role of CD20 expression and other pre-treatment risk factors in the development of infusion-related reactions in patients with CLL treated with obinutuzumab. Leukemia 2016, 30, 1763–1766. [Google Scholar] [CrossRef][Green Version]
- Golay, J.; Lazzari, M.; Facchinetti, V.; Bernasconi, S.; Borleri, G.; Barbui, T.; Rambaldi, A.; Introna, M. CD20 levels determine the in vitro susceptibility to rituximab and complement of B-cell chronic lymphocytic leukemia: Further regulation by CD55 and CD59. Blood 2001, 98, 3383–3389. [Google Scholar] [CrossRef] [PubMed]
- Reslan, L.; Dalle, S.; Herveau, S.; Perrial, E.; Dumontet, C. Apoptotic induction by anti-CD20 antibodies in chronic lymphocytic leukemia: Comparison of rituximab and obinutuzumab. Leuk. Lymphoma 2014, 55, 188–190. [Google Scholar] [CrossRef]
- Mossner, E.; Brunker, P.; Moser, S.; Puntener, U.; Schmidt, C.; Herter, S.; Grau, R.; Gerdes, C.; Nopora, A.; van Puijenbroek, E.; et al. Increasing the efficacy of CD20 antibody therapy through the engineering of a new type II anti-CD20 antibody with enhanced direct and immune effector cell-mediated B-cell cytotoxicity. Blood 2010, 115, 4393–4402. [Google Scholar] [CrossRef] [PubMed]
- Davies, J.; Jiang, L.; Pan, L.Z.; LaBarre, M.J.; Anderson, D.; Reff, M. Expression of GnTIII in a recombinant anti-CD20 CHO production cell line: Expression of antibodies with altered glycoforms leads to an increase in ADCC through higher affinity for FC gamma RIII. Biotechnol. Bioeng. 2001, 74, 288–294. [Google Scholar] [CrossRef] [PubMed]
- Herter, S.; Herting, F.; Mundigl, O.; Waldhauer, I.; Weinzierl, T.; Fauti, T.; Muth, G.; Ziegler-Landesberger, D.; Van Puijenbroek, E.; Lang, S.; et al. Preclinical activity of the type II CD20 antibody GA101 (obinutuzumab) compared with rituximab and ofatumumab in vitro and in xenograft models. Mol. Cancer Ther. 2013, 12, 2031–2042. [Google Scholar] [CrossRef] [PubMed]
- Liu, X.; Zhao, J.; Guo, X.; Song, Y. CD20 x CD3 bispecific antibodies for lymphoma therapy: Latest updates from ASCO 2023 annual meeting. J. Hematol. Oncol. 2023, 16, 90. [Google Scholar] [CrossRef]
- Lo, M.; Kim, H.S.; Tong, R.K.; Bainbridge, T.W.; Vernes, J.M.; Zhang, Y.; Lin, Y.L.; Chung, S.; Dennis, M.S.; Zuchero, Y.J.; et al. Effector-attenuating Substitutions That Maintain Antibody Stability and Reduce Toxicity in Mice. J. Biol. Chem. 2017, 292, 3900–3908. [Google Scholar] [CrossRef] [PubMed]
- Besla, R.; Penuel, E.; Del Rosario, G.; Cosino, E.; Myrta, S.; Dillon, M.; Lazar, G.A.; Nickles, D.; Spiess, C.; Yu, S.F.; et al. T cell-Dependent Bispecific Therapy Enhances Innate Immune Activation and Antibody-Mediated Killing. Cancer Immunol. Res. 2024, 12, 60–71. [Google Scholar] [CrossRef]
- Ngoenkam, J.; Schamel, W.W.; Pongcharoen, S. Selected signalling proteins recruited to the T-cell receptor-CD3 complex. Immunology 2018, 153, 42–50. [Google Scholar] [CrossRef]
- Gust, T.C.; Neubrandt, L.; Merz, C.; Asadullah, K.; Zugel, U.; von Bonin, A. RNA interference-mediated gene silencing in murine T cells: In vitro and in vivo validation of proinflammatory target genes. Cell Commun. Signal. 2008, 6, 3. [Google Scholar] [CrossRef]
- Bhagwat, S.S. Kinase inhibitors for the treatment of inflammatory and autoimmune disorders. Purinergic Signal 2009, 5, 107–115. [Google Scholar] [CrossRef] [PubMed]
- de Weerdt, I.; Hofland, T.; de Boer, R.; Dobber, J.A.; Dubois, J.; van Nieuwenhuize, D.; Mobasher, M.; de Boer, F.; Hoogendoorn, M.; Velders, G.A.; et al. Distinct immune composition in lymph node and peripheral blood of CLL patients is reshaped during venetoclax treatment. Blood Adv. 2019, 3, 2642–2652. [Google Scholar] [CrossRef] [PubMed]
- Worch, J.; Makarova, O.; Burkhardt, B. Immunreconstitution and infectious complications after rituximab treatment in children and adolescents: What do we know and what can we learn from adults? Cancers 2015, 7, 305–328. [Google Scholar] [CrossRef]
- Bartlett, N.L.; Assouline, S.; Giri, P.; Schuster, S.J.; Cheah, C.Y.; Matasar, M.; Gregory, G.P.; Yoon, D.H.; Shadman, M.; Fay, K.; et al. Mosunetuzumab monotherapy is active and tolerable in patients with relapsed/refractory diffuse large B-cell lymphoma. Blood Adv. 2023, 7, 4926–4935. [Google Scholar] [CrossRef]
- Frey, N.; Porter, D. Cytokine Release Syndrome with Chimeric Antigen Receptor T Cell Therapy. Biol. Blood Marrow Transplant. 2019, 25, e123–e127. [Google Scholar] [CrossRef]
- Cheng, L.; Chen, L.; Shi, Y.; Gu, W.; Ding, W.; Zheng, X.; Liu, Y.; Jiang, J.; Zheng, Z. Efficacy and safety of bispecific antibodies vs. immune checkpoint blockade combination therapy in cancer: A real-world comparison. Mol. Cancer 2024, 23, 77. [Google Scholar] [CrossRef]
- Ma, J.; Mo, Y.; Tang, M.; Shen, J.; Qi, Y.; Zhao, W.; Huang, Y.; Xu, Y.; Qian, C. Bispecific Antibodies: From Research to Clinical Application. Front. Immunol. 2021, 12, 626616. [Google Scholar] [CrossRef]
- Tapia-Galisteo, A.; Compte, M.; Alvarez-Vallina, L.; Sanz, L. When three is not a crowd: Trispecific antibodies for enhanced cancer immunotherapy. Theranostics 2023, 13, 1028–1041. [Google Scholar] [CrossRef] [PubMed]
- Wang, S.; Peng, L.; Xu, W.; Zhou, Y.; Zhu, Z.; Kong, Y.; Leung, S.; Wang, J.; Yan, X.; Mi, J.Q. Preclinical characterization and comparison between CD3/CD19 bispecific and novel CD3/CD19/CD20 trispecific antibodies against B-cell acute lymphoblastic leukemia: Targeted immunotherapy for acute lymphoblastic leukemia. Front. Med. 2022, 16, 139–149. [Google Scholar] [CrossRef] [PubMed]
- Bryant, J.; Day, R.; Whiteside, T.L.; Herberman, R.B. Calculation of lytic units for the expression of cell-mediated cytotoxicity. J. Immunol. Methods 1992, 146, 91–103. [Google Scholar] [CrossRef]
- Zembruski, N.C.; Stache, V.; Haefeli, W.E.; Weiss, J. 7-Aminoactinomycin D for apoptosis staining in flow cytometry. Anal. Biochem. 2012, 429, 79–81. [Google Scholar] [CrossRef]




Disclaimer/Publisher’s Note: The statements, opinions and data contained in all publications are solely those of the individual author(s) and contributor(s) and not of MDPI and/or the editor(s). MDPI and/or the editor(s) disclaim responsibility for any injury to people or property resulting from any ideas, methods, instructions or products referred to in the content. |
© 2025 by the authors. Licensee MDPI, Basel, Switzerland. This article is an open access article distributed under the terms and conditions of the Creative Commons Attribution (CC BY) license (https://creativecommons.org/licenses/by/4.0/).
Share and Cite
Marischen, L.; Fritsch, J.; Ilic, J.; Wahl, L.; Bertsch, T.; Knop, S.; Bold, A. Two Are Better than One: The Bi-Specific Antibody Mosunetuzumab Reveals an Improved Immune Response of Vγ9Vδ2 T Cells Targeting CD20 in Malignant B Cells in Comparison to the Mono-Specific Antibody Obinutuzumab. Int. J. Mol. Sci. 2025, 26, 1262. https://doi.org/10.3390/ijms26031262
Marischen L, Fritsch J, Ilic J, Wahl L, Bertsch T, Knop S, Bold A. Two Are Better than One: The Bi-Specific Antibody Mosunetuzumab Reveals an Improved Immune Response of Vγ9Vδ2 T Cells Targeting CD20 in Malignant B Cells in Comparison to the Mono-Specific Antibody Obinutuzumab. International Journal of Molecular Sciences. 2025; 26(3):1262. https://doi.org/10.3390/ijms26031262
Chicago/Turabian StyleMarischen, Lothar, Jürgen Fritsch, Jovana Ilic, Laura Wahl, Thomas Bertsch, Stefan Knop, and Anna Bold. 2025. "Two Are Better than One: The Bi-Specific Antibody Mosunetuzumab Reveals an Improved Immune Response of Vγ9Vδ2 T Cells Targeting CD20 in Malignant B Cells in Comparison to the Mono-Specific Antibody Obinutuzumab" International Journal of Molecular Sciences 26, no. 3: 1262. https://doi.org/10.3390/ijms26031262
APA StyleMarischen, L., Fritsch, J., Ilic, J., Wahl, L., Bertsch, T., Knop, S., & Bold, A. (2025). Two Are Better than One: The Bi-Specific Antibody Mosunetuzumab Reveals an Improved Immune Response of Vγ9Vδ2 T Cells Targeting CD20 in Malignant B Cells in Comparison to the Mono-Specific Antibody Obinutuzumab. International Journal of Molecular Sciences, 26(3), 1262. https://doi.org/10.3390/ijms26031262

