Binge Eating and Obesity Differentially Alter the Mesolimbic Endocannabinoid System in Rats
Abstract
1. Introduction
1.1. Pathologies and Animal Models
1.2. Mesolimbic Brain Regions Involved in Feeding Disorders
1.3. The Endocannabinoid System ECS
2. Results
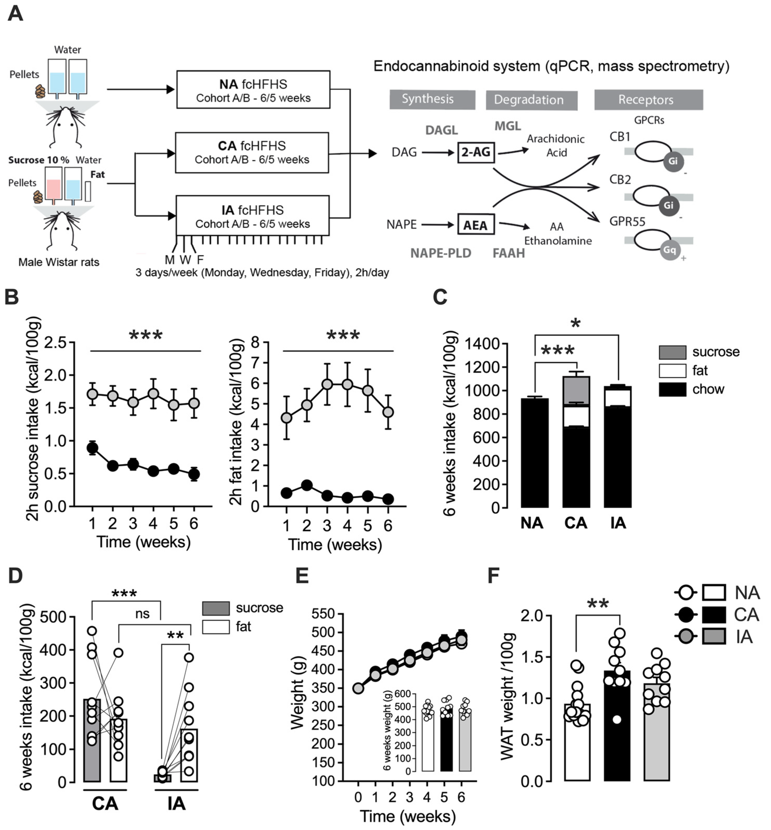
2.1. The fcHFHS Diet Induced Binge-like and Obesogenic-like Phenotypes
2.2. Intermittent and Continuous Palatable Food Access Induced Differential Regulation of Endocannabinoid System Gene Expression
2.3. AEA Levels Were Decreased Following Binge-like Behavior
2.4. Gene Co-Expression Network Comparison Analysis Revealed Differential Signatures Associated with Diet Access
2.5. Correlation Analysis Revealed Distinct Impacts of Fat and Sugar Overconsumption on ECS Gene Expression
3. Discussion
3.1. Main Findings
3.2. Preclinical Models Highlighted Bingeing on Fat
3.3. Distinct Signatures of Palatable Food Access Schedules on Gene Expression Patterns in the Mesolimbic Brain
3.4. Specific Regulations of the ECS in the Striatum
3.5. Specific Regulations in the RMTg
4. Materials and Methods
4.1. Subjects
4.2. Free-Choice High-Fat High-Sucrose Diet (HFHS)
4.3. Gene Expression Analysis Using Quantitative Polymerase Chain Reaction (qPCR)
4.4. Quantification of Endocannabinoid Levels by Mass Spectrometry
4.5. Statistical Analysis
4.6. Data Preprocessing and Correlation Analysis
5. Conclusions
Supplementary Materials
Author Contributions
Funding
Institutional Review Board Statement
Informed Consent Statement
Data Availability Statement
Acknowledgments
Conflicts of Interest
References
- Guerdjikova, A.I.; Mori, N.; Casuto, L.S.; McElroy, S.L. Update on Binge Eating Disorder. Med. Clin. N. Am. 2019, 103, 669–680. [Google Scholar] [CrossRef]
- Kessler, R.C.; Berglund, P.A.; Chiu, W.T.; Deitz, A.C.; Hudson, J.I.; Shahly, V.; Aguilar-Gaxiola, S.; Alonso, J.; Angermeyer, M.C.; Benjet, C.; et al. The prevalence and correlates of binge eating disorder in the World Health Organization World Mental Health Surveys. Biol. Psychiatry 2013, 73, 904–914. [Google Scholar] [CrossRef]
- Hildebrandt, B.A.; Ahmari, S.E. Breaking It Down: Investigation of Binge Eating Components in Animal Models to Enhance Translation. Front. Psychiatry 2021, 12, 728535. [Google Scholar] [CrossRef]
- Sala, M.; Keshishian, A.; Song, S.; Moskowitz, R.; Bulik, C.M.; Roos, C.R.; Levinson, C.A. Predictors of relapse in eating disorders: A meta-analysis. J. Psychiatr. Res. 2023, 158, 281–299. [Google Scholar] [CrossRef] [PubMed]
- Safer, D.L.; Lively, T.J.; Telch, C.F.; Agras, W.S. Predictors of relapse following successful dialectical behavior therapy for binge eating disorder. Int. J. Eat. Disord. 2002, 32, 155–163. [Google Scholar] [CrossRef]
- Brown, R.M.; James, M.H. Binge eating, overeating and food addiction: Approaches for examining food overconsumption in laboratory rodents. Prog. Neuropsychopharmacol. Biol. Psychiatry 2023, 123, 110717. [Google Scholar] [CrossRef]
- La Fleur, S.E.; Luijendijk, M.C.; van der Zwaal, E.M.; Brans, M.A.; Adan, R.A. The snacking rat as model of human obesity: Effects of a free-choice high-fat high-sugar diet on meal patterns. Int. J. Obes. 2014, 38, 643–649. [Google Scholar] [CrossRef] [PubMed]
- Slomp, M.; Belegri, E.; Blancas-Velazquez, A.S.; Diepenbroek, C.; Eggels, L.; Gumbs, M.C.R.; Joshi, A.; Koekkoek, L.L.; Lamuadni, K.; Ugur, M.; et al. Stressing the importance of choice: Validity of a preclinical free-choice high-caloric diet paradigm to model behavioural, physiological and molecular adaptations during human diet-induced obesity and metabolic dysfunction. J. Neuroendocrinol. 2019, 31, e12718. [Google Scholar] [CrossRef]
- Corwin, R.L.; Buda-Levin, A. Behavioral models of binge-type eating. Physiol. Behav. 2004, 82, 123–130. [Google Scholar] [CrossRef]
- Boswell, R.G.; Potenza, M.N.; Grilo, C.M. The Neurobiology of Binge-eating Disorder Compared with Obesity: Implications for Differential Therapeutics. Clin. Ther. 2021, 43, 50–69. [Google Scholar] [CrossRef]
- Corwin, R.L.; Wojnicki, F.H.; Zimmer, D.J.; Babbs, R.K.; McGrath, L.E.; Olivos, D.R.; Mietlicki-Baase, E.G.; Hayes, M.R. Binge-type eating disrupts dopaminergic and GABAergic signaling in the prefrontal cortex and ventral tegmental area. Obesity 2016, 24, 2118–2125. [Google Scholar] [CrossRef] [PubMed]
- de Macedo, I.C.; de Freitas, J.S.; da Silva Torres, I.L. The Influence of Palatable Diets in Reward System Activation: A Mini Review. Adv. Pharmacol. Sci. 2016, 2016, 7238679. [Google Scholar] [CrossRef] [PubMed]
- Ferrario, C.R.; Labouebe, G.; Liu, S.; Nieh, E.H.; Routh, V.H.; Xu, S.; O’Connor, E.C. Homeostasis Meets Motivation in the Battle to Control Food Intake. J. Neurosci. 2016, 36, 11469–11481. [Google Scholar] [CrossRef] [PubMed]
- Quansah Amissah, R.; Basha, D.; Bukhtiyarova, O.; Timofeeva, E.; Timofeev, I. Neuronal activities during palatable food consumption in the reward system of binge-like eating female rats. Physiol. Behav. 2021, 242, 113604. [Google Scholar] [CrossRef] [PubMed]
- Aroni, S.; Sagheddu, C.; Pistis, M.; Muntoni, A.L. Functional Adaptation in the Brain Habenulo-Mesencephalic Pathway During Cannabinoid Withdrawal. Cells 2024, 13, 1809. [Google Scholar] [CrossRef] [PubMed]
- Fu, R.; Zuo, W.; Gregor, D.; Li, J.; Grech, D.; Ye, J.H. Pharmacological Manipulation of the Rostromedial Tegmental Nucleus Changes Voluntary and Operant Ethanol Self-Administration in Rats. Alcohol. Clin. Exp. Res. 2016, 40, 572–582. [Google Scholar] [CrossRef]
- Gakare, S.G.; Ugale, R.R. Pharmacological evaluation of lateral habenula and rostromedial tegmental nucleus in the expression of ethanol-induced place preference. Behav. Pharmacol. 2023, 34, 225–235. [Google Scholar] [CrossRef] [PubMed]
- Khayat, A.; Yaka, R. Activation of RMTg projections to the VTA reverse cocaine-induced molecular adaptation in the reward system. Transl. Psychiatry 2024, 14, 40. [Google Scholar] [CrossRef] [PubMed]
- Smith, R.J.; Vento, P.J.; Chao, Y.S.; Good, C.H.; Jhou, T.C. Gene expression and neurochemical characterization of the rostromedial tegmental nucleus (RMTg) in rats and mice. Brain Struct. Funct. 2019, 224, 219–238. [Google Scholar] [CrossRef] [PubMed]
- Vento, P.J.; Burnham, N.W.; Rowley, C.S.; Jhou, T.C. Learning From One’s Mistakes: A Dual Role for the Rostromedial Tegmental Nucleus in the Encoding and Expression of Punished Reward Seeking. Biol. Psychiatry 2017, 81, 1041–1049. [Google Scholar] [CrossRef]
- Schoukroun, F.; Befort, K.; Bourdy, R. The rostromedial tegmental nucleus gates fat overconsumption through ventral tegmental area output in male rats. Neuropsychopharmacology 2024, 49, 1569–1579. [Google Scholar] [CrossRef] [PubMed]
- Lau, B.K.; Cota, D.; Cristino, L.; Borgland, S.L. Endocannabinoid modulation of homeostatic and non-homeostatic feeding circuits. Neuropharmacology 2017, 124, 38–51. [Google Scholar] [CrossRef] [PubMed]
- Scherma, M.; Fattore, L.; Satta, V.; Businco, F.; Pigliacampo, B.; Goldberg, S.R.; Dessi, C.; Fratta, W.; Fadda, P. Pharmacological modulation of the endocannabinoid signalling alters binge-type eating behaviour in female rats. Br. J. Pharmacol. 2013, 169, 820–833. [Google Scholar] [CrossRef]
- Bourdy, R.; Befort, K. The Role of the Endocannabinoid System in Binge Eating Disorder. Int. J. Mol. Sci. 2023, 24, 9574. [Google Scholar] [CrossRef] [PubMed]
- Schulz, P.; Hryhorowicz, S.; Rychter, A.M.; Zawada, A.; Slomski, R.; Dobrowolska, A.; Krela-Kazmierczak, I. What Role Does the Endocannabinoid System Play in the Pathogenesis of Obesity? Nutrients 2021, 13, 373. [Google Scholar] [CrossRef] [PubMed]
- Fattore, L.; Vigano, D.; Fadda, P.; Rubino, T.; Fratta, W.; Parolaro, D. Bidirectional regulation of mu-opioid and CB1-cannabinoid receptor in rats self-administering heroin or WIN 55,212-2. Eur. J. Neurosci. 2007, 25, 2191–2200. [Google Scholar] [CrossRef] [PubMed]
- Befort, K. Interactions of the opioid and cannabinoid systems in reward: Insights from knockout studies. Front. Pharmacol. 2015, 6, 6. [Google Scholar] [CrossRef]
- Melis, M.; Sagheddu, C.; De Felice, M.; Casti, A.; Madeddu, C.; Spiga, S.; Muntoni, A.L.; Mackie, K.; Marsicano, G.; Colombo, G.; et al. Enhanced endocannabinoid-mediated modulation of rostromedial tegmental nucleus drive onto dopamine neurons in Sardinian alcohol-preferring rats. J. Neurosci. 2014, 34, 12716–12724. [Google Scholar] [CrossRef] [PubMed]
- Parsons, L.H.; Hurd, Y.L. Endocannabinoid signalling in reward and addiction. Nat. Rev. Neurosci. 2015, 16, 579–594. [Google Scholar] [CrossRef] [PubMed]
- Bourdy, R.; Hertz, A.; Filliol, D.; Andry, V.; Goumon, Y.; Mendoza, J.; Olmstead, M.C.; Befort, K. The endocannabinoid system is modulated in reward and homeostatic brain regions following diet-induced obesity in rats: A cluster analysis approach. Eur. J. Nutr. 2021, 60, 4621–4633. [Google Scholar] [CrossRef]
- Bello, N.T.; Coughlin, J.W.; Redgrave, G.W.; Ladenheim, E.E.; Moran, T.H.; Guarda, A.S. Dietary conditions and highly palatable food access alter rat cannabinoid receptor expression and binding density. Physiol. Behav. 2012, 105, 720–726. [Google Scholar] [CrossRef][Green Version]
- Blanco-Gandia, M.C.; Aracil-Fernandez, A.; Montagud-Romero, S.; Aguilar, M.A.; Manzanares, J.; Minarro, J.; Rodriguez-Arias, M. Changes in gene expression and sensitivity of cocaine reward produced by a continuous fat diet. Psychopharmacology 2017, 234, 2337–2352. [Google Scholar] [CrossRef]
- Satta, V.; Scherma, M.; Piscitelli, F.; Usai, P.; Castelli, M.P.; Bisogno, T.; Fratta, W.; Fadda, P. Limited Access to a High Fat Diet Alters Endocannabinoid Tone in Female Rats. Front. Neurosci. 2018, 12, 40. [Google Scholar] [CrossRef]
- de Sa Nogueira, D.; Bourdy, R.; Filliol, D.; Awad, G.; Andry, V.; Goumon, Y.; Olmstead, M.C.; Befort, K. Binge sucrose-induced neuroadaptations: A focus on the endocannabinoid system. Appetite 2021, 164, 105258. [Google Scholar] [CrossRef]
- Pucci, M.; D’Addario, C.; Micioni Di Bonaventura, E.; Mercante, F.; Annunzi, E.; Fanti, F.; Sergi, M.; Botticelli, L.; Einaudi, G.; Cifani, C.; et al. Endocannabinoid System Regulation in Female Rats with Recurrent Episodes of Binge Eating. Int. J. Mol. Sci. 2022, 23, 15228. [Google Scholar] [CrossRef] [PubMed]
- Pucci, M.; Micioni Di Bonaventura, M.V.; Zaplatic, E.; Bellia, F.; Maccarrone, M.; Cifani, C.; D’Addario, C. Transcriptional regulation of the endocannabinoid system in a rat model of binge-eating behavior reveals a selective modulation of the hypothalamic fatty acid amide hydrolase gene. Int. J. Eat. Disord. 2019, 52, 51–60. [Google Scholar] [CrossRef]
- Soto, M.; Chaumontet, C.; Even, P.C.; Nadkarni, N.; Piedcoq, J.; Darcel, N.; Tome, D.; Fromentin, G. Intermittent access to liquid sucrose differentially modulates energy intake and related central pathways in control or high-fat fed mice. Physiol. Behav. 2015, 140, 44–53. [Google Scholar] [CrossRef]
- Shrestha, N.; Cuffe, J.S.M.; Hutchinson, D.S.; Headrick, J.P.; Perkins, A.V.; McAinch, A.J.; Hryciw, D.H. Peripheral modulation of the endocannabinoid system in metabolic disease. Drug Discov. Today 2018, 23, 592–604. [Google Scholar] [CrossRef]
- Espitia-Bautista, E.; Escobar, C. Fat rather than sugar diet leads to binge-type eating, anticipation, effort behavior and activation of the corticolimbic system. Nutr. Neurosci. 2021, 24, 508–519. [Google Scholar] [CrossRef]
- DiFeliceantonio, A.G.; Coppin, G.; Rigoux, L.; Edwin Thanarajah, S.; Dagher, A.; Tittgemeyer, M.; Small, D.M. Supra-Additive Effects of Combining Fat and Carbohydrate on Food Reward. Cell Metab. 2018, 28, 33–44.e3. [Google Scholar] [CrossRef]
- Edwin Thanarajah, S.; DiFeliceantonio, A.G.; Albus, K.; Kuzmanovic, B.; Rigoux, L.; Iglesias, S.; Hanssen, R.; Schlamann, M.; Cornely, O.A.; Bruning, J.C.; et al. Habitual daily intake of a sweet and fatty snack modulates reward processing in humans. Cell Metab. 2023, 35, 571–584.e6. [Google Scholar] [CrossRef]
- Murphy, M.; Dijkstra, D.J.; Duncan, J.S.; Horgan, G.W.; Mercer, J.G. A spontaneous binge-like eating model in mice using unpredictable once weekly access to palatable diets. Appetite 2018, 126, 137–146. [Google Scholar] [CrossRef] [PubMed]
- Corwin, R.L.; Wojnicki, F.H.; Fisher, J.O.; Dimitriou, S.G.; Rice, H.B.; Young, M.A. Limited access to a dietary fat option affects ingestive behavior but not body composition in male rats. Physiol. Behav. 1998, 65, 545–553. [Google Scholar] [CrossRef]
- Blanco-Gandia, M.C.; Cantacorps, L.; Aracil-Fernandez, A.; Montagud-Romero, S.; Aguilar, M.A.; Manzanares, J.; Valverde, O.; Minarro, J.; Rodriguez-Arias, M. Effects of bingeing on fat during adolescence on the reinforcing effects of cocaine in adult male mice. Neuropharmacology 2017, 113, 31–44. [Google Scholar] [CrossRef] [PubMed]
- Anastasio, N.C.; Stutz, S.J.; Price, A.E.; Davis-Reyes, B.D.; Sholler, D.J.; Ferguson, S.M.; Neumaier, J.F.; Moeller, F.G.; Hommel, J.D.; Cunningham, K.A. Convergent neural connectivity in motor impulsivity and high-fat food binge-like eating in male Sprague-Dawley rats. Neuropsychopharmacology 2019, 44, 1752–1761. [Google Scholar] [CrossRef]
- Lindqvist, A.; Baelemans, A.; Erlanson-Albertsson, C. Effects of sucrose, glucose and fructose on peripheral and central appetite signals. Regul. Pept. 2008, 150, 26–32. [Google Scholar] [CrossRef] [PubMed]
- Garcia-Blanco, A.; Ramirez-Lopez, A.; Navarrete, F.; Garcia-Gutierrez, M.S.; Manzanares, J.; Martin-Garcia, E.; Maldonado, R. Role of CB2 cannabinoid receptor in the development of food addiction in male mice. Neurobiol. Dis. 2023, 179, 106034. [Google Scholar] [CrossRef]
- Lecca, S.; Melis, M.; Luchicchi, A.; Ennas, M.G.; Castelli, M.P.; Muntoni, A.L.; Pistis, M. Effects of drugs of abuse on putative rostromedial tegmental neurons, inhibitory afferents to midbrain dopamine cells. Neuropsychopharmacology 2011, 36, 589–602. [Google Scholar] [CrossRef] [PubMed]
- Lecca, S.; Melis, M.; Luchicchi, A.; Muntoni, A.L.; Pistis, M. Inhibitory inputs from rostromedial tegmental neurons regulate spontaneous activity of midbrain dopamine cells and their responses to drugs of abuse. Neuropsychopharmacology 2012, 37, 1164–1176. [Google Scholar] [CrossRef]
- Nieh, E.H.; Matthews, G.A.; Allsop, S.A.; Presbrey, K.N.; Leppla, C.A.; Wichmann, R.; Neve, R.; Wildes, C.P.; Tye, K.M. Decoding neural circuits that control compulsive sucrose seeking. Cell 2015, 160, 528–541. [Google Scholar] [CrossRef]
- Rossi, M.A.; Basiri, M.L.; McHenry, J.A.; Kosyk, O.; Otis, J.M.; van den Munkhof, H.E.; Bryois, J.; Hubel, C.; Breen, G.; Guo, W.; et al. Obesity remodels activity and transcriptional state of a lateral hypothalamic brake on feeding. Science 2019, 364, 1271–1274. [Google Scholar] [CrossRef] [PubMed]
- MacDowell, K.S.; Sayd, A.; Garcia-Bueno, B.; Caso, J.R.; Madrigal, J.L.M.; Leza, J.C. Effects of the antipsychotic paliperidone on stress-induced changes in the endocannabinoid system in rat prefrontal cortex. World J. Biol. Psychiatry Off. J. World Fed. Soc. Biol. Psychiatry 2017, 18, 457–470. [Google Scholar] [CrossRef]
- Hurst, K.; Badgley, C.; Ellsworth, T.; Bell, S.; Friend, L.; Prince, B.; Welch, J.; Cowan, Z.; Williamson, R.; Lyon, C.; et al. A putative lysophosphatidylinositol receptor GPR55 modulates hippocampal synaptic plasticity. Hippocampus 2017, 27, 985–998. [Google Scholar] [CrossRef] [PubMed]
- Li, B.; Matter, E.K.; Hoppert, H.T.; Grayson, B.E.; Seeley, R.J.; Sandoval, D.A. Identification of optimal reference genes for RT-qPCR in the rat hypothalamus and intestine for the study of obesity. Int. J. Obes. 2014, 38, 192–197. [Google Scholar] [CrossRef]
- Silberberg, G.; Baruch, K.; Navon, R. Detection of stable reference genes for real-time PCR analysis in schizophrenia and bipolar disorder. Anal. Biochem. 2009, 391, 91–97. [Google Scholar] [CrossRef] [PubMed]
- Livak, K.J.; Schmittgen, T.D. Analysis of relative gene expression data using real-time quantitative PCR and the 2(-Delta Delta C(T)) Method. Methods 2001, 25, 402–408. [Google Scholar] [CrossRef]




Disclaimer/Publisher’s Note: The statements, opinions and data contained in all publications are solely those of the individual author(s) and contributor(s) and not of MDPI and/or the editor(s). MDPI and/or the editor(s) disclaim responsibility for any injury to people or property resulting from any ideas, methods, instructions or products referred to in the content. |
© 2025 by the authors. Licensee MDPI, Basel, Switzerland. This article is an open access article distributed under the terms and conditions of the Creative Commons Attribution (CC BY) license (https://creativecommons.org/licenses/by/4.0/).
Share and Cite
Schoukroun, F.; Herbeaux, K.; Andry, V.; Goumon, Y.; Bourdy, R.; Befort, K. Binge Eating and Obesity Differentially Alter the Mesolimbic Endocannabinoid System in Rats. Int. J. Mol. Sci. 2025, 26, 1240. https://doi.org/10.3390/ijms26031240
Schoukroun F, Herbeaux K, Andry V, Goumon Y, Bourdy R, Befort K. Binge Eating and Obesity Differentially Alter the Mesolimbic Endocannabinoid System in Rats. International Journal of Molecular Sciences. 2025; 26(3):1240. https://doi.org/10.3390/ijms26031240
Chicago/Turabian StyleSchoukroun, Florian, Karin Herbeaux, Virginie Andry, Yannick Goumon, Romain Bourdy, and Katia Befort. 2025. "Binge Eating and Obesity Differentially Alter the Mesolimbic Endocannabinoid System in Rats" International Journal of Molecular Sciences 26, no. 3: 1240. https://doi.org/10.3390/ijms26031240
APA StyleSchoukroun, F., Herbeaux, K., Andry, V., Goumon, Y., Bourdy, R., & Befort, K. (2025). Binge Eating and Obesity Differentially Alter the Mesolimbic Endocannabinoid System in Rats. International Journal of Molecular Sciences, 26(3), 1240. https://doi.org/10.3390/ijms26031240

