Cetuximab-Immunoliposomes Loaded with TGF-β1 siRNA for the Targeting Therapy of NSCLC: Design, and In Vitro and In Vivo Evaluation
Abstract
1. Introduction
2. Results
2.1. Characterization of Liposomes
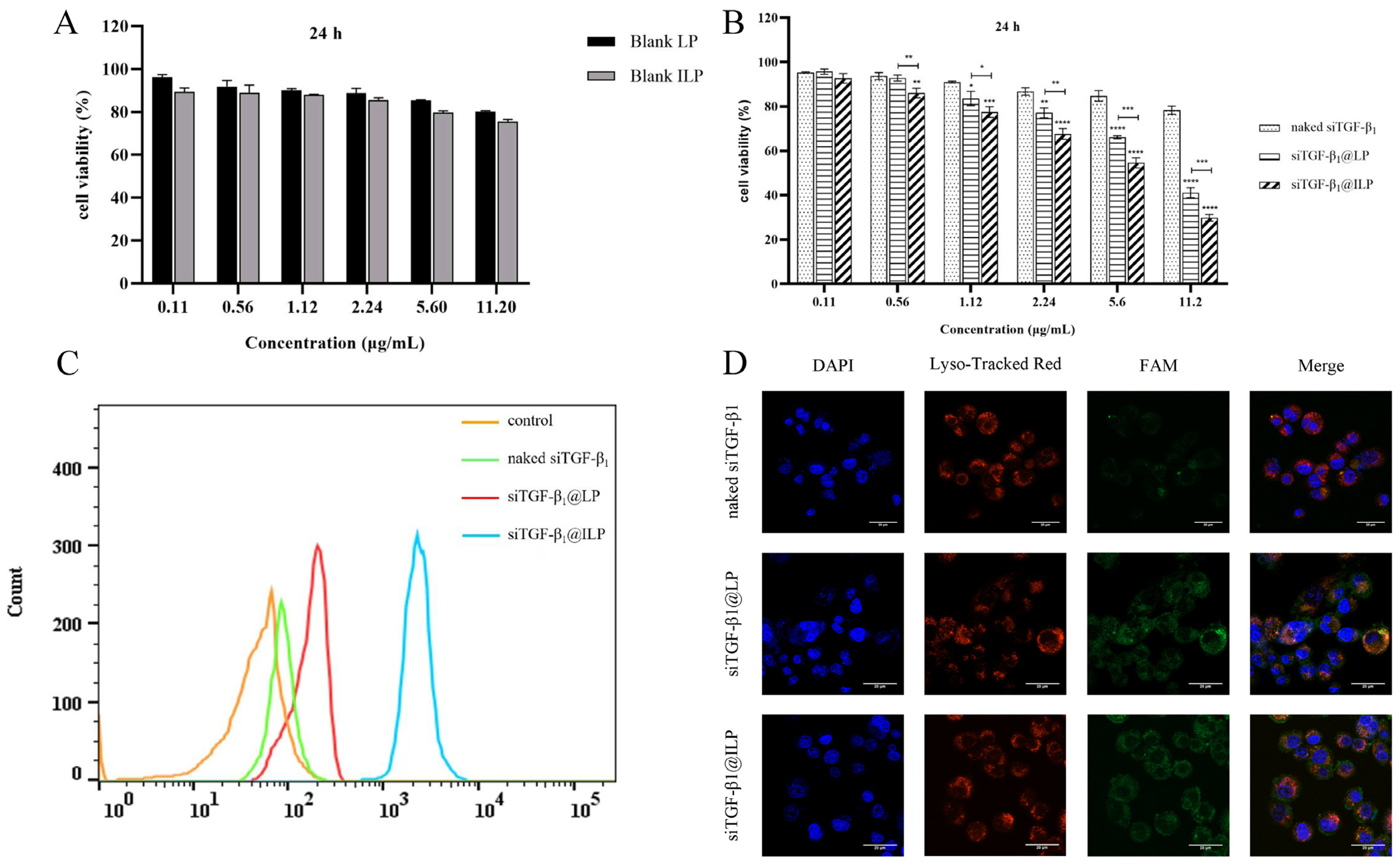
2.2. The Primary Source of In Vitro Cytotoxicity Is siTGF-β1
2.3. Cellular Uptake Study
2.4. DOPE and DOTAP: Enabling siTGF-β1 to Achieve Endosomal Escape
2.5. Liposomes Inhibit the Invasion and Migration of A549 Cells
2.6. In Vivo Biodistribution of Liposomes in a Cell Line Xenograft Model
2.7. In Vivo Anticancer Activity and Safety Evaluation
2.8. Immunohistochemistry (IHC)
3. Discussion
4. Materials and Methods
4.1. Cell Culture and Materials
4.2. Preparation of Liposomes
4.3. Physicochemical Characterization of Liposomes
4.3.1. Size and Zeta Potential Measurements
4.3.2. Gel Electrophoresis
4.3.3. siRNA Protection
4.4. In Vitro Cytotoxicity
4.5. Cellular Uptake
4.6. Endosomal Escape
4.7. Cell Migration Assay
4.7.1. Wound Healing Assay
4.7.2. Transwell Migration Assay
4.8. In Vivo Biodistribution of Liposomes in the Cell Line Xenograft Model
4.9. In Vivo Antitumor Effect and Biosafety
4.10. IHC of Tumor Tissue
4.11. Statistical Analyses
5. Conclusions
Author Contributions
Funding
Institutional Review Board Statement
Informed Consent Statement
Data Availability Statement
Acknowledgments
Conflicts of Interest
References
- Herbst, R.S.; Morgensztern, D.; Boshoff, C. The biology and management of non-small cell lung cancer. Nature 2018, 553, 446–454. [Google Scholar] [CrossRef] [PubMed]
- Alexander, M.; Kim, S.Y.; Cheng, H. Update 2020: Management of Non-Small Cell Lung Cancer. Lung 2020, 198, 897–907. [Google Scholar] [CrossRef] [PubMed]
- Vecchiarelli, S.; Bennati, C. Oncogene addicted non-small-cell lung cancer: Current standard and hot topics. Future Oncol. 2018, 14, 3–17. [Google Scholar] [CrossRef] [PubMed]
- Midha, A.; Dearden, S.; McCormack, R. EGFR mutation incidence in non-small-cell lung cancer of adenocarcinoma histology: A systematic review and global map by ethnicity (mutMapII). Am. J. Cancer Res. 2015, 5, 2892–2911. [Google Scholar] [PubMed]
- Rolfo, C.; Caglevic, C.; Santarpia, M.; Araujo, A.; Giovannetti, E.; Gallardo, C.D.; Pauwels, P.; Mahave, M. Immunotherapy in NSCLC: A Promising and Revolutionary Weapon. Adv. Exp. Med. Biol. 2017, 995, 97–125. [Google Scholar]
- Harrison, P.T.; Vyse, S.; Huang, P.H. Rare epidermal growth factor receptor (EGFR) mutations in non-small cell lung cancer. Semin. Cancer Biol. 2020, 61, 167–179. [Google Scholar] [CrossRef]
- Sun, M.; Zhuang, X.; Lv, G.; Lin, Z.; Huang, X.; Zhao, J.; Lin, H.; Wang, Y.; Ansari, I.A. Ginsenoside CK Inhibits TGF-β-Induced Epithelial-Mesenchymal Transition in A549 Cell via SIRT1. BioMed Res. Int. 2021, 2021, 9140191. [Google Scholar] [CrossRef]
- Li, L.; Lv, Y.; Yan, D. Inhibition of Ep3 attenuates migration and promotes apoptosis of non-small cell lung cancer cells via suppression of TGF-β/Smad signaling. Oncol. Lett. 2018, 16, 5645–5654. [Google Scholar] [CrossRef]
- Lundstrom, K. Are Viral Vectors Any Good for RNAi Antiviral Therapy? Viruses 2020, 12, 1189. [Google Scholar] [CrossRef]
- Yan, Y.; Liu, X.-Y.; Lu, A.; Wang, X.-Y.; Jiang, L.-X.; Wang, J.-C. Non-viral vectors for RNA delivery. J. Control. Release 2022, 342, 241–279. [Google Scholar] [CrossRef]
- Hattori, Y.; Tamaki, K.; Sakasai, S.; Ozaki, K.I.; Onishi, H. Effects of PEG anchors in PEGylated siRNA lipoplexes on in vitro gene-silencing effects and siRNA biodistribution in mice. Mol. Med. Rep. 2022, 22, 4183–4196. [Google Scholar] [CrossRef] [PubMed]
- Humble, Y. Cetuximab: An IgG(1) monoclonal antibody for the treatment of epidermal growth factor receptor-expressing tumours. Expert. Opin. Pharmacother. 2004, 5, 1621–1633. [Google Scholar] [CrossRef] [PubMed]
- Mazzarell, L.; Guida, A. Cetuximab for treating non-small cell lung cancer. Expert. Opin. Biol. Ther. 2018, 18, 483–493. [Google Scholar] [CrossRef] [PubMed]
- Vincenzi, B.; Schiavon, G.; Silletta, M.; Santini, D.; Tonini, G. The biological properties of cetuximab. Crit. Rev. Oncol./Hematol. 2008, 68, 93–106. [Google Scholar] [CrossRef]
- Lu, X.; Liu, S.; Han, M.; Yang, X.; Sun, K.; Wang, H.; Mu, H.; Du, Y.; Wang, A.; Ni, L.; et al. Afatinib-loaded immunoliposomes functionalized with cetuximab: A novel strategy targeting the epidermal growth factor receptor for treatment of non-small-cell lung cancer. Int. J. Pharm. 2019, 560, 126–135. [Google Scholar] [CrossRef]
- Yang, X.; Wang, Y.; Chen, S.; Zhang, S.; Cui, C. Cetuximab-Modified Human Serum Albumin Nanoparticles Co-Loaded with Doxorubicin and MDR1 siRNA for the Treatment of Drug-Resistant Breast Tumors. Int. J. Nanomed. 2021, 16, 7051–7069. [Google Scholar] [CrossRef]
- Yao, Y.; Su, Z.; Liang, Y.; Zhang, N. pH-Sensitive carboxymethyl chitosan-modified cationic liposomes for sorafenib and siRNA co-delivery. Int. J. Nanomed. 2015, 10, 6185–6197. [Google Scholar]
- Degors, I.M.S.; Wang, C.; Rehman, Z.U.; Zuhorn, I.S. Carriers Break Barriers in Drug Delivery: Endocytosis and Endosomal Escape of Gene Delivery Vectors. Acc. Chem. Res. 2019, 52, 1750–1760. [Google Scholar] [CrossRef]
- Relli, V.; Trerotola, M.; Guerra, E.; Alberti, S. Abandoning the Notion of Non-Small Cell Lung Cancer. Trends Mol. Med. 2019, 25, 585–594. [Google Scholar] [CrossRef]
- Skribek, M.; Rounis, K.; Tsakonas, G.; Ekman, S. Complications following novel therapies for non-small cell lung cancer. J. Intern. Med. 2022, 291, 732–754. [Google Scholar] [CrossRef]
- Akhurst, R.J. Targeting TGF-β Signaling for Therapeutic Gain. Cold Spring Harb. Perspect. Biol. 2017, 9, a022301. [Google Scholar] [CrossRef] [PubMed]
- Thiery, J.P.; Acloque, H.; Huang, R.Y.J.; Nieto, M.A. Epithelial-Mesenchymal Transitions in Development and Disease. Cell 2009, 139, 871–890. [Google Scholar] [CrossRef] [PubMed]
- Wang, L.; Yang, H.; Lei, Z.; Zhao, J.; Chen, Y.; Chen, P.; Li, C.; Zeng, Y.; Liu, Z.; Liu, X.; et al. Repression of TIF1γ by SOX2 promotes TGF-β-induced epithelial–mesenchymal transition in non-small-cell lung cancer. Oncogene 2015, 35, 867–877. [Google Scholar] [CrossRef] [PubMed]
- Chalbatani, G.M.; Dana, H.; Gharagozlo, E.; Mahmoodzad, H.; Zeinalinia, E.; Rezaeian, O.; Pilvar, P.; Ardaneh, M.; Meghdadi, S.; Memari, F.; et al. Microrna a New Gate in Cancer and Human Disease: A Review. J. Biol. Sci. 2017, 17, 247–254. [Google Scholar] [CrossRef]
- Yu, C.; Xu, Q.; Cao, X.; Cheng, S.; Zhang, Z.; Huang, J. siTGF-β1 and pirfenidone contained Ionizable-Liposomal nanodrug for enhanced treatment of Idiopathic pulmonary fibrosis. Chem. Eng. J. 2024, 497, 154850. [Google Scholar] [CrossRef]
- Qiu, C.; Zhao, Z.; Xu, C.; Yuan, R.; Ha, Y.; Tu, Q.; Zhang, H.; Mu, Z.; Xin, Q.; Tian, Y.; et al. Nebulized milk exosomes loaded with siTGF-β1 ameliorate pulmonary fibrosis by inhibiting EMT pathway and enhancing collagen permeability. J. Nanobiotechnol. 2024, 22, 434. [Google Scholar] [CrossRef]
- Sanati, M.; Afshari, A.R.; Ahmadi, S.S.; Kesharwani, P.; Sahebkar, A. Advances in liposome-based delivery of RNA therapeutics for cancer treatment. Prog. Mol. Biol. Transl. Sci. 2024, 204, 177–218. [Google Scholar]
- Lee, J.; Cho, Y.J.; Lee, J.-W.; Ahn, H.J. KSP siRNA/paclitaxel-loaded PEGylated cationic liposomes for overcoming resistance to KSP inhibitors: Synergistic antitumor effects in drug-resistant ovarian cancer. J. Control. Release 2020, 321, 184–197. [Google Scholar] [CrossRef]
- Lin, Q.; Chen, J.; Zhang, Z.; Zheng, G. Lipid-based nanoparticles in the systemic delivery of siRNA. Nanomedicine 2013, 9, 105–120. [Google Scholar] [CrossRef]
- Lu, H.; Liu, X.; Zhang, M.; Bera, H.; Xu, W.; Jiang, H.; Zhao, X.; Wu, L.; Cun, D.; Yang, M. Pulmonary fibroblast-specific delivery of siRNA exploiting exosomes-based nanoscaffolds for IPF treatment. Asian J. Pharm. Sci. 2024, 19, 100929. [Google Scholar] [CrossRef]
- Mochizuki, S.; Kanegae, N.; Nishina, K.; Kamikawa, Y.; Koiwai, K.; Masunaga, H.; Sakurai, K. The role of the helper lipid dioleoylphosphatidylethanolamine (DOPE) for DNA transfection cooperating with a cationic lipid bearing ethylenediamine. Biochim. Biophys. Acta (BBA)-Biomembr. 2013, 1828, 412–418. [Google Scholar] [CrossRef] [PubMed]
- Nosova, A.S.; Koloskova, O.O.; Nikonova, A.A.; Simonova, V.A.; Smirnov, V.V.; Kudlay, D.; Khaitov, M.R. Diversity of PEGylation methods of liposomes and their influence on RNA delivery. MedChemComm 2019, 10, 369–377. [Google Scholar] [CrossRef] [PubMed]
- Kobayashi, S.; Boggon, T.J.; Dayaram, T.; Jänne, P.A.; Kocher, O.; Meyerson, M.; Johnson, B.E.; Eck, M.J.; Tenen, D.G.; Halmos, B.; et al. EGFR mutation and resistance of non-small-cell lung cancer to gefitinib. N. Engl. J. Med. 2005, 352, 786–792. [Google Scholar] [CrossRef] [PubMed]
- Setia, A.; Kumari, P.; Vikas; Kumar Mehata, A.; Kumar Malik, A.; Kumar Mahto, S.; Muthu, M.S. Cetuximab decorated redox sensitive D-alpha-tocopheryl- polyethyleneglycol-1000-succinate based nanoparticles for cabazitaxel delivery: Formulation, lung targeting and enhanced anti-cancer effects. Int. J. Pharm. 2024, 653, 123881. [Google Scholar] [CrossRef]
- Barthelemy-Brichant, N.; David, J.L.; Bosquée, L.; Bury, T.; Seidel, L.; Albert, A.; Bartsch, P.; Baugnet-Mahieu, L.; Deneufbourg, J.M. Increased TGFbeta1 plasma level in patients with lung cancer: Potential mechanisms. Eur. J. Clin. Investig. 2022, 32, 193–198. [Google Scholar] [CrossRef]
- Yang, X.-Y.; Liao, J.-J.; Xue, W.-R. FMNL1 down-regulation suppresses bone metastasis through reducing TGF-β1 expression in non-small cell lung cancer (NSCLC). Biomed. Pharmacother. 2019, 117, 109126. [Google Scholar] [CrossRef]
- Wang, F.; Zhang, G.; Zang, C.; Pan, H.; Ma, L.; Li, C.; Hou, H.; Su, P.; Gao, Y.; Sun, J.; et al. Preparation and In Vitro/Vivo Evaluation of Nano-Liposomal Form of Febrifugine Hydrochloride. J. Nanosci. Nanotechnol. 2020, 20, 2558–2566. [Google Scholar] [CrossRef]
- Yang, F.; Zheng, Z.; Zheng, L.; Qin, J.; Li, H.; Xue, X.; Gao, J.; Fang, G. SATB1 siRNA-encapsulated immunoliposomes conjugated with CD44 antibodies target and eliminate gastric cancer-initiating cells. OncoTargets Ther. 2018, 11, 6811–6825. [Google Scholar] [CrossRef]
- Sun, J.; Zhou, Y.; Jin, G.; Jin, Y.; Quan, J. Preparation and Preliminary Evaluation of Dual-functional Nanoparticles for MRI and siRNA Delivery. Iranian J. Pharm. Res. 2021, 20, 265–277. [Google Scholar]
- Li, F.F.; Zhang, H.; Li, J.J.; Cao, Y.N.; Dong, X.; Gao, C. Interaction with adipocytes induces lung adenocarcinoma A549 cell migration and tumor growth. Mol. Med. Rep. 2018, 18, 1973–1980. [Google Scholar] [CrossRef]
- Chen, D.; Zhang, P.; Li, M.; Li, C.; Lu, X.; Sun, Y.; Sun, K. Hyaluronic acid-modified redox-sensitive hybrid nanocomplex loading with siRNA for non-small-cell lung carcinoma therapy. Drug Deliv. 2022, 29, 574–587. [Google Scholar] [CrossRef] [PubMed]
- Li, J.; Wu, D.-M.; Han, R.; Yu, Y.; Deng, S.-H.; Liu, T.; Zhang, T.; Xu, Y. Low-Dose Radiation Promotes Invasion and Migration of A549 Cells by Activating the CXCL1/NF-κB Signaling Pathway. OncoTargets Ther. 2020, 13, 3619–3629. [Google Scholar] [CrossRef] [PubMed]
- Wang, Y.; Zhai, W.; Wang, H.; Xia, X.; Zhang, C. Benzo(a)pyrene promotes A549 cell migration and invasion through up-regulating Twist. Arch. Toxicol. 2014, 89, 451–458. [Google Scholar] [CrossRef] [PubMed]








Disclaimer/Publisher’s Note: The statements, opinions and data contained in all publications are solely those of the individual author(s) and contributor(s) and not of MDPI and/or the editor(s). MDPI and/or the editor(s) disclaim responsibility for any injury to people or property resulting from any ideas, methods, instructions or products referred to in the content. |
© 2025 by the authors. Licensee MDPI, Basel, Switzerland. This article is an open access article distributed under the terms and conditions of the Creative Commons Attribution (CC BY) license (https://creativecommons.org/licenses/by/4.0/).
Share and Cite
Shi, Y.; Zhang, H.; Chen, H.; Guo, J.; Yuan, R.; Tian, Y.; Xin, Q.; Mu, Z.; Tao, Y.; Chu, Y.; et al. Cetuximab-Immunoliposomes Loaded with TGF-β1 siRNA for the Targeting Therapy of NSCLC: Design, and In Vitro and In Vivo Evaluation. Int. J. Mol. Sci. 2025, 26, 1196. https://doi.org/10.3390/ijms26031196
Shi Y, Zhang H, Chen H, Guo J, Yuan R, Tian Y, Xin Q, Mu Z, Tao Y, Chu Y, et al. Cetuximab-Immunoliposomes Loaded with TGF-β1 siRNA for the Targeting Therapy of NSCLC: Design, and In Vitro and In Vivo Evaluation. International Journal of Molecular Sciences. 2025; 26(3):1196. https://doi.org/10.3390/ijms26031196
Chicago/Turabian StyleShi, Yanan, Houqian Zhang, Hao Chen, Jianwei Guo, Ranran Yuan, Yu Tian, Quanlin Xin, Zhen Mu, Yuping Tao, Yongchao Chu, and et al. 2025. "Cetuximab-Immunoliposomes Loaded with TGF-β1 siRNA for the Targeting Therapy of NSCLC: Design, and In Vitro and In Vivo Evaluation" International Journal of Molecular Sciences 26, no. 3: 1196. https://doi.org/10.3390/ijms26031196
APA StyleShi, Y., Zhang, H., Chen, H., Guo, J., Yuan, R., Tian, Y., Xin, Q., Mu, Z., Tao, Y., Chu, Y., Wang, A., Zhang, Z., Tian, J., & Wang, H. (2025). Cetuximab-Immunoliposomes Loaded with TGF-β1 siRNA for the Targeting Therapy of NSCLC: Design, and In Vitro and In Vivo Evaluation. International Journal of Molecular Sciences, 26(3), 1196. https://doi.org/10.3390/ijms26031196
