Melatonin Mitigates Acidosis-Induced Neuronal Damage by Up-Regulating Autophagy via the Transcription Factor EB
Abstract
1. Introduction
2. Results
2.1. Acidosis Inhibited TFEB Nuclear Translocation and Autophagy in Neurons
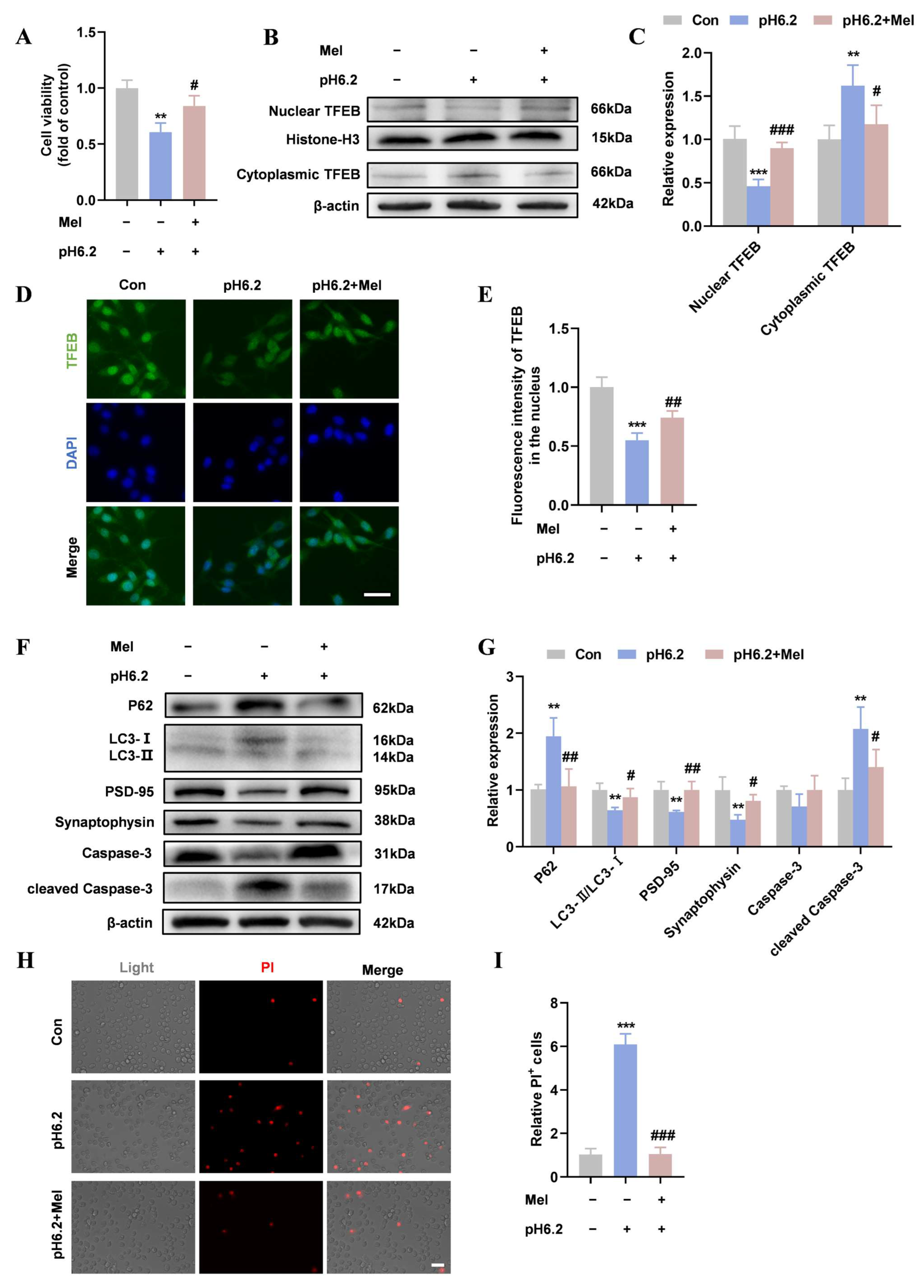
2.2. Melatonin Restored TFEB Nuclear Translocation and Autophagy in Neurons
2.3. TFEB Nuclear Translocation and Autophagy Were Inhibited in the PT-Stroke Mice
2.4. Melatonin Restored TFEB Nuclear Translocation and Autophagy in Mice with PT-Stroke
2.5. TFEB Knockdown Down-Regulated Autophagy and Blocked the Protective Effect of Melatonin on Neurons
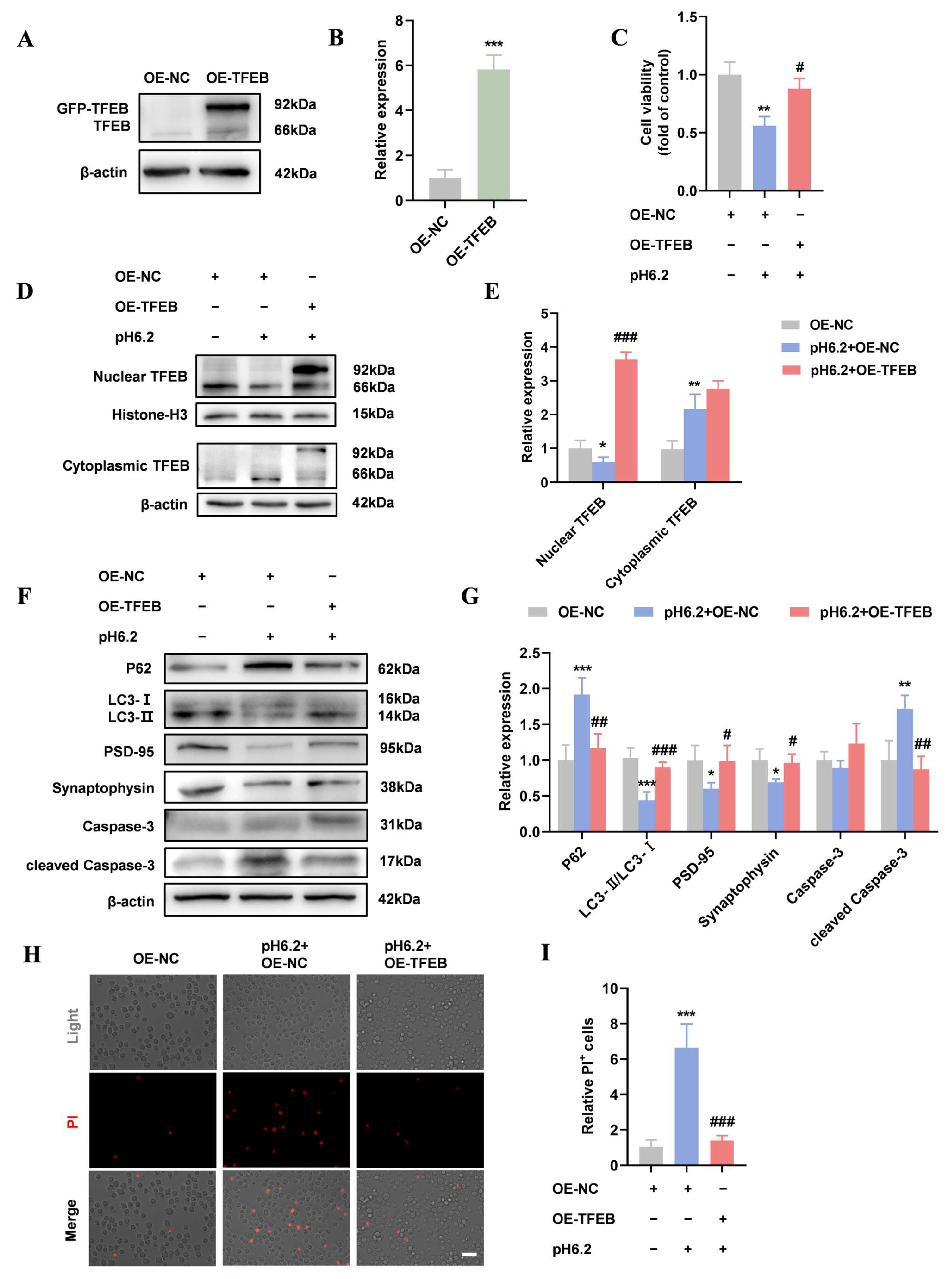
2.6. TFEB Overexpression Promoted Autophagy and Protected Neurons in an Acidic Environment
3. Discussion
4. Materials and Methods
4.1. Animals
4.2. Photothrombotic (PT) Infarction Models and Treatment
4.3. 2,3,5-Triphenyl-Tetrazolium Chloride (TTC) Staining
4.4. Nissl Staining
4.5. Cell Culture
4.6. Cell Counting Kit-8 (CCK-8) Assay
4.7. Transfection
4.8. Propidium Iodide (PI) Staining
4.9. Immunofluorescence Staining
4.10. Western Blotting
4.11. TFEB Content Analysis in Nucleus and Cytoplasm
4.12. Statistical Analysis
5. Conclusions
Author Contributions
Funding
Institutional Review Board Statement
Informed Consent Statement
Data Availability Statement
Conflicts of Interest
References
- Tóth, O.M.; Menyhárt, Á.; Frank, R.; Hantosi, D.; Farkas, E.; Bari, F. Tissue Acidosis Associated with Ischemic Stroke to Guide Neuroprotective Drug Delivery. Biology 2020, 9, 460. [Google Scholar] [CrossRef] [PubMed]
- Ghovanloo, M.R.; Peters, C.H.; Ruben, P.C. Effects of acidosis on neuronal voltage-gated sodium channels: Nav1.1 and Nav1.3. Channels 2018, 12, 367–377. [Google Scholar] [CrossRef]
- Robbins, N.M.; Swanson, R.A. Opposing effects of glucose on stroke and reperfusion injury: Acidosis, oxidative stress, and energy metabolism. Stroke 2014, 45, 1881–1886. [Google Scholar] [CrossRef] [PubMed]
- Abbott, N.J.; Patabendige, A.A.; Dolman, D.E.; Yusof, S.R.; Begley, D.J. Structure and function of the blood-brain barrier. Neurobiol. Dis. 2010, 37, 13–25. [Google Scholar] [CrossRef]
- Love, S.; Miners, J.S. Cerebrovascular disease in ageing and Alzheimer’s disease. Acta Neuropathol. 2016, 131, 645–658. [Google Scholar] [CrossRef]
- Decker, Y.; Németh, E.; Schomburg, R.; Chemla, A.; Fülöp, L.; Menger, M.D.; Liu, Y.; Fassbender, K. Decreased pH in the aging brain and Alzheimer’s disease. Neurobiol. Aging 2021, 101, 40–49. [Google Scholar] [CrossRef]
- Zhou, R.P.; Liang, H.Y.; Hu, W.R.; Ding, J.; Li, S.F.; Chen, Y.; Zhao, Y.J.; Lu, C.; Chen, F.H.; Hu, W. Modulators of ASIC1a and its potential as a therapeutic target for age-related diseases. Ageing Res. Rev. 2023, 83, 101785. [Google Scholar] [CrossRef]
- Mango, D.; Nisticò, R. Nisticò Neurodegenerative Disease: What Potential Therapeutic Role of Acid-Sensing Ion Channels? Front. Cell. Neurosci. 2021, 15, 730641. [Google Scholar] [CrossRef]
- Lu, X.; Zhang, J.; Ding, Y.; Wu, J.; Chen, G. Novel Therapeutic Strategies for Ischemic Stroke: Recent Insights into Autophagy. Oxid. Med. Cell. Longev. 2022, 2022, 3450207. [Google Scholar] [CrossRef]
- Dikic, I.; Elazar, Z. Mechanism and medical implications of mammalian autophagy. Nat. Rev. Mol. Cell Biol. 2018, 19, 349–364. [Google Scholar] [CrossRef]
- Klionsky, D.J.; Petroni, G.; Amaravadi, R.K.; Baehrecke, E.H.; Ballabio, A.; Boya, P.; Bravo-San Pedro, J.M.; Cadwell, K.; Cecconi, F.; Choi, A.M.K.; et al. Autophagy in major human diseases. EMBO J. 2021, 40, e108863. [Google Scholar] [CrossRef] [PubMed]
- Esmaeili, Y.; Yarjanli, Z.; Pakniya, F.; Bidram, E.; Łos, M.J.; Eshraghi, M.; Klionsky, D.J.; Ghavami, S.; Zarrabi, A. Targeting autophagy, oxidative stress, and ER stress for neurodegenerative disease treatment. J. Control. Release 2022, 345, 147–175. [Google Scholar] [CrossRef] [PubMed]
- Cozzi, M.; Ferrari, V. Autophagy Dysfunction in ALS: From Transport to Protein Degradation. J. Mol. Neurosci. 2022, 72, 1456–1481. [Google Scholar] [CrossRef]
- Lo, C.H.; Zeng, J. Defective lysosomal acidification: A new prognostic marker and therapeutic target for neurodegenerative diseases. Transl. Neurodegener. 2023, 12, 29. [Google Scholar] [CrossRef]
- Yuan, D.; Liu, C.; Hu, B. Dysfunction of Membrane Trafficking Leads to Ischemia-Reperfusion Injury After Transient Cerebral Ischemia. Transl. Stroke Res. 2018, 9, 215–222. [Google Scholar] [CrossRef]
- He, W.; Tong, G.; Fan, H.; Zhen, C.; Zeng, L.; Xue, L.; Chen, J.; Sun, Z.; He, P. Exendin-4 alleviates myocardial ischemia reperfusion injury by enhancing autophagy through promoting nuclear translocation of TFEB. Exp. Cell Res. 2023, 423, 113469. [Google Scholar] [CrossRef]
- Xue, K.; Zhang, G.; Zhou, Y.; Wang, K.; Yao, Z.; Chen, J.; Zhang, Y.; Li, Z.; Li, Z.; Zheng, Z.; et al. Nuciferine improves random skin flap survival via TFEB-mediated activation of autophagy-lysosomal pathway. Int. Immunopharmacol. 2023, 119, 110204. [Google Scholar] [CrossRef]
- Bala, S.; Szabo, G. TFEB, a master regulator of lysosome biogenesis and autophagy, is a new player in alcoholic liver disease. Dig. Med. Res. 2018, 1, 16. [Google Scholar] [CrossRef]
- Palmieri, M.; Impey, S.; Kang, H.; di Ronza, A.; Pelz, C.; Sardiello, M.; Ballabio, A. Characterization of the CLEAR network reveals an integrated control of cellular clearance pathways. Hum. Mol. Genet. 2011, 20, 3852–3866. [Google Scholar] [CrossRef]
- Corà, D.; Bussolino, F.; Doronzo, G. TFEB Signalling-Related MicroRNAs and Autophagy. Biomolecules 2021, 11, 985. [Google Scholar] [CrossRef]
- Iyaswamy, A.; Wang, X.; Krishnamoorthi, S.; Kaliamoorthy, V.; Sreenivasmurthy, S.G.; Kumar Durairajan, S.S.; Song, J.X.; Tong, B.C.; Zhu, Z.; Su, C.F.; et al. Theranostic F-SLOH mitigates Alzheimer’s disease pathology involving TFEB and ameliorates cognitive functions in Alzheimer’s disease models. Redox Biol. 2022, 51, 102280. [Google Scholar] [CrossRef] [PubMed]
- Zheng, X.; Lin, W.; Jiang, Y.; Lu, K.; Wei, W.; Huo, Q.; Cui, S.; Yang, X.; Li, M.; Xu, N.; et al. Electroacupuncture ameliorates beta-amyloid pathology and cognitive impairment in Alzheimer disease via a novel mechanism involving activation of TFEB (transcription factor EB). Autophagy 2021, 17, 3833–3847. [Google Scholar] [CrossRef] [PubMed]
- Ballabio, A. The awesome lysosome. EMBO Mol. Med. 2016, 8, 73–76. [Google Scholar] [CrossRef]
- Zhang, C.; Ma, Y.; Zhao, Y.; Guo, N.; Han, C.; Wu, Q.; Mu, C.; Zhang, Y.; Tan, S.; Zhang, J.; et al. Systematic review of melatonin in cerebral ischemia-reperfusion injury: Critical role and therapeutic opportunities. Front. Pharmacol. 2024, 15, 1356112. [Google Scholar] [CrossRef]
- Shi, Y.; Fang, Y.Y.; Wei, Y.P.; Jiang, Q.; Zeng, P.; Tang, N.; Lu, Y.; Tian, Q. Melatonin in Synaptic Impairments of Alzheimer’s Disease. J. Alzheimer’s Dis. 2018, 63, 911–926. [Google Scholar] [CrossRef]
- Li, Y.; Zhang, J.; Wan, J.; Liu, A.; Sun, J. Melatonin regulates Aβ production/clearance balance and Aβ neurotoxicity: A potential therapeutic molecule for Alzheimer’s disease. Biomed. Pharmacother. 2020, 132, 110887. [Google Scholar] [CrossRef]
- Alghamdi, B.S. The neuroprotective role of melatonin in neurological disorders. J. Neurosci. Res. 2018, 96, 1136–1149. [Google Scholar] [CrossRef]
- Shi, Y.; Cai, E.L.; Yang, C.; Ye, C.Y.; Zeng, P.; Wang, X.M.; Fang, Y.Y.; Cheng, Z.K.; Wang, Q.; Cao, F.Y.; et al. Protection of melatonin against acidosis-induced neuronal injuries. J. Cell. Mol. Med. 2020, 24, 6928–6942. [Google Scholar] [CrossRef]
- Shi, Y.; Fang, Q.; Hu, Y.; Mi, Z.; Luo, S.; Gan, Y.; Yuan, S. Melatonin Ameliorates Post-Stroke Cognitive Impairment in Mice by Inhibiting Excessive Mitophagy. Cells 2024, 13, 872. [Google Scholar] [CrossRef]
- Li, J.; Liu, H.; Wang, X.; Xia, Y.; Huang, J.; Wang, T.; Lin, Z.; Xiong, N. Melatonin ameliorates Parkinson’s disease via regulating microglia polarization in a RORα-dependent pathway. npj Park. Dis. 2022, 8, 90. [Google Scholar] [CrossRef]
- Tamtaji, O.R.; Reiter, R.J.; Alipoor, R.; Dadgostar, E.; Kouchaki, E.; Asemi, Z. Melatonin and Parkinson Disease: Current Status and Future Perspectives for Molecular Mechanisms. Cell. Mol. Neurobiol. 2020, 40, 15–23. [Google Scholar] [CrossRef] [PubMed]
- Hossain, M.I.; Marcus, J.M.; Lee, J.H.; Garcia, P.L.; Singh, V.; Shacka, J.J.; Zhang, J.; Gropen, T.I.; Falany, C.N.; Andrabi, S.A. Restoration of CTSD (cathepsin D) and lysosomal function in stroke is neuroprotective. Autophagy 2021, 17, 1330–1348. [Google Scholar] [CrossRef] [PubMed]
- Zhang, X.; Wei, M.; Fan, J.; Yan, W.; Zha, X.; Song, H.; Wan, R.; Yin, Y.; Wang, W. Ischemia-induced upregulation of autophagy preludes dysfunctional lysosomal storage and associated synaptic impairments in neurons. Autophagy 2021, 17, 1519–1542. [Google Scholar] [CrossRef]
- Cao, Y.; Li, Q.; Zhou, A.; Ke, Z.; Chen, S.; Li, M.; Gong, Z.; Wang, Z.; Wu, X. Notoginsenoside R1 Reverses Abnormal Autophagy in Hippocampal Neurons of Mice With Sleep Deprivation Through Melatonin Receptor 1A. Front. Pharmacol. 2021, 12, 719313. [Google Scholar] [CrossRef]
- Maleki, M.H.; Omidi, F.; Javanshir, Z.; Bagheri, M.; Tanhadoroodzani, Z.; Dastghaib, S.; Shams, M.; Akbari, M.; Dastghaib, S. β-Hydroxybutyrate and melatonin suppress maladaptive UPR, excessive autophagy and pyroptosis in Aβ 1-42 and LPS-Induced SH-SY5Y cells. Mol. Biol. Rep. 2024, 51, 802. [Google Scholar] [CrossRef]
- Jasutkar, H.G.; Yamamoto, A. Autophagy at the synapse, an early site of dysfunction in neurodegeneration. Curr. Opin. Physiol. 2023, 32, 100631. [Google Scholar] [CrossRef]
- Grosso Jasutkar, H.; Wasserlein, E.M.; Ishola, A.; Litt, N.; Staniszewski, A.; Arancio, O.; Yamamoto, A. Adult-onset deactivation of autophagy leads to loss of synapse homeostasis and cognitive impairment, with implications for alzheimer disease. Autophagy 2024, 20, 2540–2555. [Google Scholar] [CrossRef]
- Yi, W.; Chen, F.; Yuan, M.; Wang, C.; Wang, S.; Wen, J.; Zou, Q.; Pu, Y.; Cai, Z. High-fat diet induces cognitive impairment through repression of SIRT1/AMPK-mediated autophagy. Exp. Neurol. 2024, 371, 114591. [Google Scholar] [CrossRef]
- Franco-Juárez, B.; Coronel-Cruz, C.; Hernández-Ochoa, B.; Gómez-Manzo, S.; Cárdenas-Rodríguez, N.; Arreguin-Espinosa, R.; Bandala, C.; Canseco-Ávila, L.M.; Ortega-Cuellar, D. TFEB; Beyond Its Role as an Autophagy and Lysosomes Regulator. Cells 2022, 11, 3153. [Google Scholar] [CrossRef]
- Shao, J.; Lang, Y.; Ding, M.; Yin, X.; Cui, L. Transcription Factor EB: A Promising Therapeutic Target for Ischemic Stroke. Curr. Neuropharmacol. 2024, 22, 170–190. [Google Scholar] [CrossRef]
- Akwa, Y.; Di Malta, C.; Zallo, F.; Gondard, E.; Lunati, A.; Diaz-de-Grenu, L.Z.; Zampelli, A.; Boiret, A.; Santamaria, S.; Martinez-Preciado, M.; et al. Stimulation of synaptic activity promotes TFEB-mediated clearance of pathological MAPT/Tau in cellular and mouse models of tauopathies. Autophagy 2023, 19, 660–677. [Google Scholar] [CrossRef] [PubMed]
- Lu, Y.; Chen, X.; Liu, X.; Shi, Y.; Wei, Z.; Feng, L.; Jiang, Q.; Ye, W.; Sasaki, T.; Fukunaga, K.; et al. Endothelial TFEB signaling-mediated autophagic disturbance initiates microglial activation and cognitive dysfunction. Autophagy 2023, 19, 1803–1820. [Google Scholar] [CrossRef] [PubMed]
- Liu, Y.; Che, X.; Yu, X.; Shang, H.; Cui, P.; Fu, X.; Lu, X.; Liu, Y.; Wu, C.; Yang, J. Phosphorylation of STAT3 at Tyr705 contributes to TFEB-mediated autophagy-lysosomal pathway dysfunction and leads to ischemic injury in rats. Cell. Mol. Life Sci. 2023, 80, 160. [Google Scholar] [CrossRef] [PubMed]
- da Costa, A.; Metais, T.; Mouthon, F.; Kerkovich, D.; Charvériat, M. Evaluating and modulating TFEB in the control of autophagy: Toward new treatments in CNS disorders. Fundam. Clin. Pharmacol. 2021, 35, 539–551. [Google Scholar] [CrossRef] [PubMed]
- Song, J.X.; Malampati, S.; Zeng, Y.; Durairajan, S.S.K.; Yang, C.B.; Tong, B.C.; Iyaswamy, A.; Shang, W.B.; Sreenivasmurthy, S.G.; Zhu, Z.; et al. A small molecule transcription factor EB activator ameliorates beta-amyloid precursor protein and Tau pathology in Alzheimer’s disease models. Aging Cell 2020, 19, e13069. [Google Scholar] [CrossRef]
- Xu, Y.; Du, S.; Marsh, J.A.; Horie, K.; Sato, C.; Ballabio, A.; Karch, C.M.; Holtzman, D.M.; Zheng, H. TFEB regulates lysosomal exocytosis of tau and its loss of function exacerbates tau pathology and spreading. Mol. Psychiatry 2021, 26, 5925–5939. [Google Scholar] [CrossRef]
- Xie, Z.S.; Zhao, J.P.; Wu, L.M.; Chu, S.; Cui, Z.H.; Sun, Y.R.; Wang, H.; Ma, H.F.; Ma, D.R.; Wang, P.; et al. Hederagenin improves Alzheimer’s disease through PPARα/TFEB-mediated autophagy. Phytomedicine 2023, 112, 154711. [Google Scholar] [CrossRef]
- Zhuang, X.X.; Wang, S.F.; Tan, Y.; Song, J.X.; Zhu, Z.; Wang, Z.Y.; Wu, M.Y.; Cai, C.Z.; Huang, Z.J.; Tan, J.Q.; et al. Pharmacological enhancement of TFEB-mediated autophagy alleviated neuronal death in oxidative stress-induced Parkinson’s disease models. Cell Death Dis. 2020, 11, 128. [Google Scholar] [CrossRef]
- Liu, Y.; Xue, X.; Zhang, H.; Che, X.; Luo, J.; Wang, P.; Xu, J.; Xing, Z.; Yuan, L.; Liu, Y.; et al. Neuronal-targeted TFEB rescues dysfunction of the autophagy-lysosomal pathway and alleviates ischemic injury in permanent cerebral ischemia. Autophagy 2019, 15, 493–509. [Google Scholar] [CrossRef]
- Besag, F.M.C.; Vasey, M.J. Adverse events in long-term studies of exogenous melatonin. Expert Opin. Drug Saf. 2022, 21, 1469–1481. [Google Scholar] [CrossRef]
- Andersen, L.P.; Gögenur, I.; Rosenberg, J.; Reiter, R.J. The Safety of Melatonin in Humans. Clin. Drug Investig. 2016, 36, 169–175. [Google Scholar] [CrossRef] [PubMed]
- Menczel Schrire, Z.; Phillips, C.L.; Chapman, J.L.; Duffy, S.L.; Wong, G.; D’Rozario, A.L.; Comas, M.; Raisin, I.; Saini, B.; Gordon, C.J.; et al. Safety of higher doses of melatonin in adults: A systematic review and meta-analysis. J. Pineal Res. 2022, 72, e12782. [Google Scholar] [CrossRef] [PubMed]
- Li, M.; Pi, H.; Yang, Z.; Reiter, R.J.; Xu, S.; Chen, X.; Chen, C.; Zhang, L.; Yang, M.; Li, Y.; et al. Melatonin antagonizes cadmium-induced neurotoxicity by activating the transcription factor EB-dependent autophagy-lysosome machinery in mouse neuroblastoma cells. J. Pineal Res. 2016, 61, 353–369. [Google Scholar] [CrossRef] [PubMed]
- Fan, L.; Zhaohong, X.; Xiangxue, W.; Yingying, X.; Xiao, Z.; Xiaoyan, Z.; Jieke, Y.; Chao, L. Melatonin Ameliorates the Progression of Alzheimer’s Disease by Inducing TFEB Nuclear Translocation, Promoting Mitophagy, and Regulating NLRP3 Inflammasome Activity. BioMed Res. Int. 2022, 2022, 8099459. [Google Scholar] [CrossRef]






Disclaimer/Publisher’s Note: The statements, opinions and data contained in all publications are solely those of the individual author(s) and contributor(s) and not of MDPI and/or the editor(s). MDPI and/or the editor(s) disclaim responsibility for any injury to people or property resulting from any ideas, methods, instructions or products referred to in the content. |
© 2025 by the authors. Licensee MDPI, Basel, Switzerland. This article is an open access article distributed under the terms and conditions of the Creative Commons Attribution (CC BY) license (https://creativecommons.org/licenses/by/4.0/).
Share and Cite
Shi, Y.; Mi, Z.; Zhao, W.; Hu, Y.; Xiang, H.; Gan, Y.; Yuan, S. Melatonin Mitigates Acidosis-Induced Neuronal Damage by Up-Regulating Autophagy via the Transcription Factor EB. Int. J. Mol. Sci. 2025, 26, 1170. https://doi.org/10.3390/ijms26031170
Shi Y, Mi Z, Zhao W, Hu Y, Xiang H, Gan Y, Yuan S. Melatonin Mitigates Acidosis-Induced Neuronal Damage by Up-Regulating Autophagy via the Transcription Factor EB. International Journal of Molecular Sciences. 2025; 26(3):1170. https://doi.org/10.3390/ijms26031170
Chicago/Turabian StyleShi, Yan, Zhaoyu Mi, Wei Zhao, Yue Hu, Hui Xiang, Yaoxue Gan, and Shishan Yuan. 2025. "Melatonin Mitigates Acidosis-Induced Neuronal Damage by Up-Regulating Autophagy via the Transcription Factor EB" International Journal of Molecular Sciences 26, no. 3: 1170. https://doi.org/10.3390/ijms26031170
APA StyleShi, Y., Mi, Z., Zhao, W., Hu, Y., Xiang, H., Gan, Y., & Yuan, S. (2025). Melatonin Mitigates Acidosis-Induced Neuronal Damage by Up-Regulating Autophagy via the Transcription Factor EB. International Journal of Molecular Sciences, 26(3), 1170. https://doi.org/10.3390/ijms26031170
