Ligustrazine hydrochloride Prevents Ferroptosis by Activating the NRF2 Signaling Pathway in a High-Altitude Cerebral Edema Rat Model
Abstract
1. Introduction
2. Results
2.1. Effect of LH Pre-Administration on HACE Model
2.2. LH Protected the Structure of Brain Tissue and Neurons in the HACE Model
2.3. LH Alleviates Inflammation in HACE Model
2.4. LH Reduced Oxidative Stress in the HACE Model
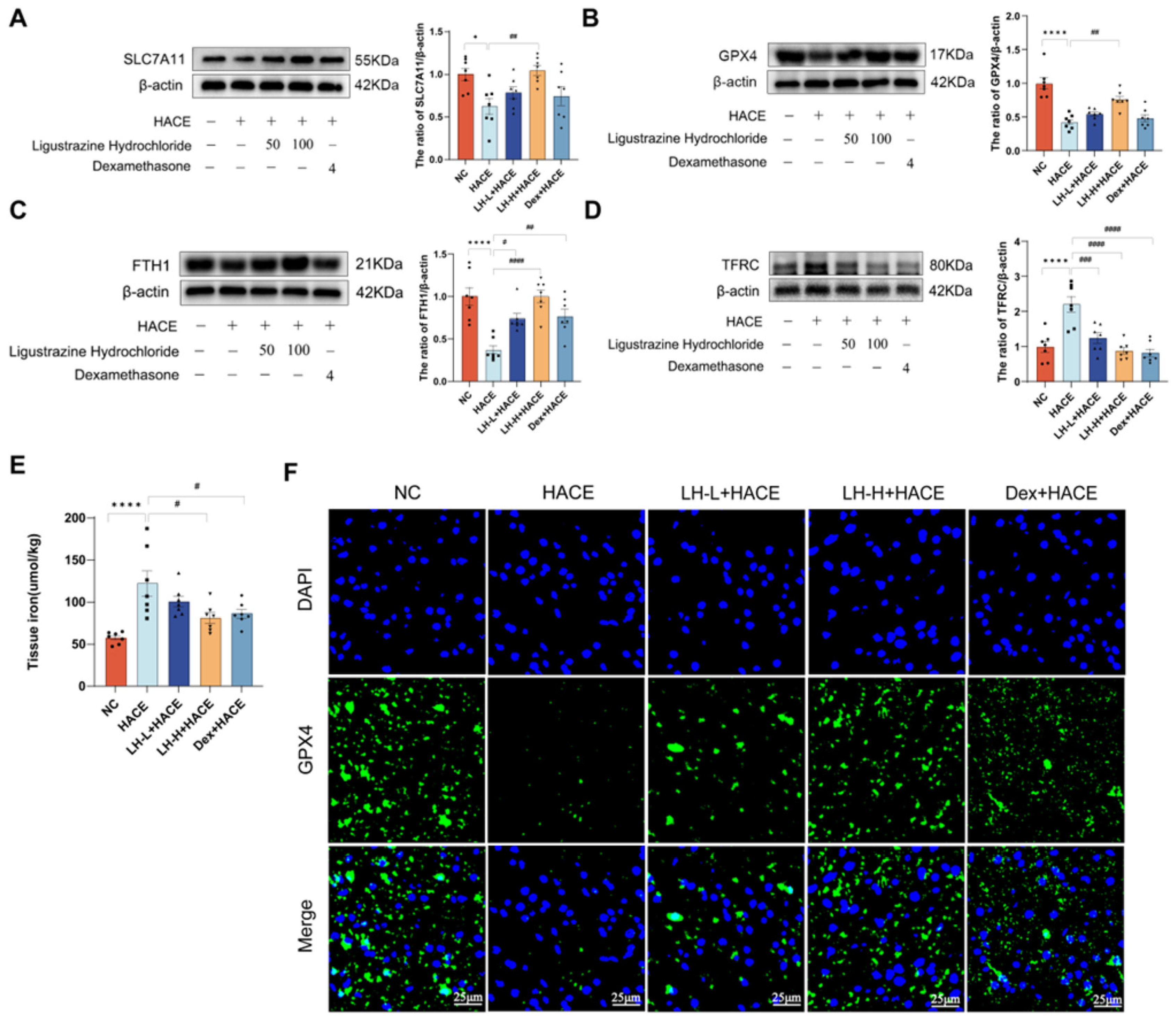
2.5. LH Prevented Ferroptosis in HACE Rats
2.6. Potential Regulation of LH Towards the NRF2 Signaling Pathway
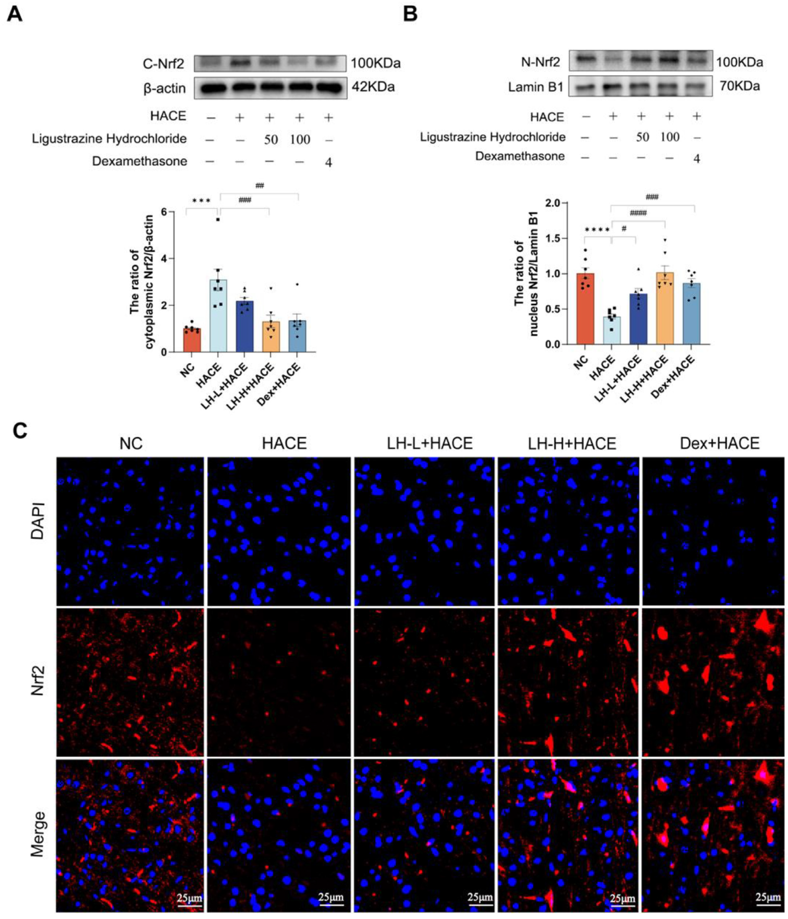
2.7. LH Activates the NRF2 Signaling Pathway in the HACE Model
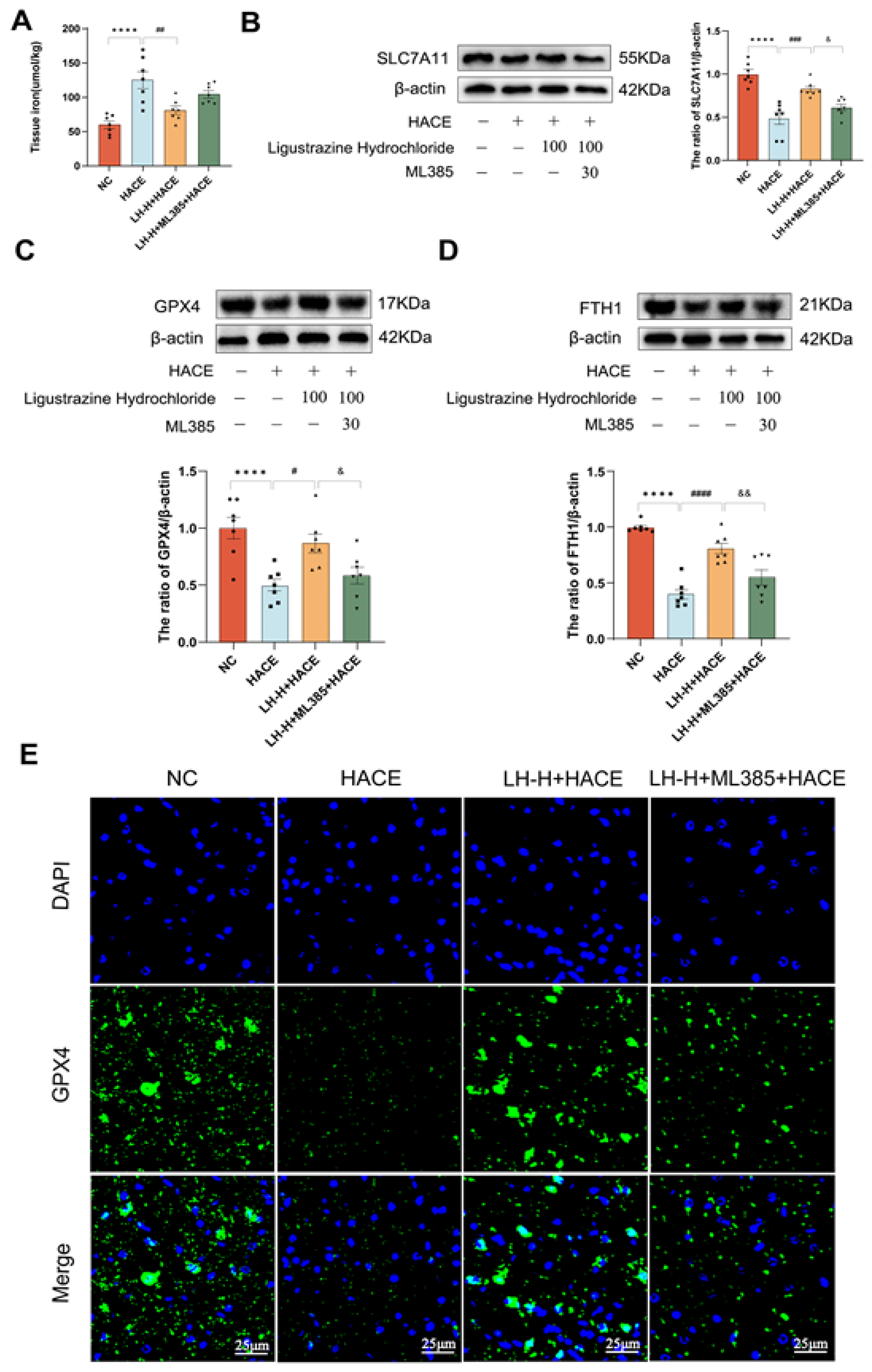
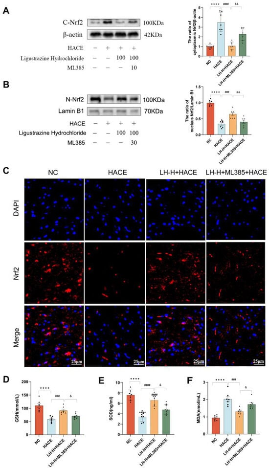
2.8. LH’s Ability to Combat Oxidative Stress Relies on the NRF2 Signaling Pathway
2.9. LH Prevented Ferroptosis Through the NRF2 Signaling Pathway
2.10. The Protective Effect of LH on HACE Depends on the NRF2 Signaling Pathway
3. Discussion
4. Materials and Methods
4.1. Reagents and Antibodies
4.2. Experimental Animals
4.3. Experimental Design
4.3.1. Groups and Animal Treatment
4.3.2. Establishment of Animal HACE Model
4.4. Body Weight
4.5. Cerebral Water Content
4.6. HE and Nissl Staining
4.7. Inflammation and Oxidative Stress
4.8. Tissue Iron
4.9. Immunofluorescence Staining
4.10. Molecular Docking
4.11. Molecular Dynamics Simulation
4.12. MM/GBSA Combined Free Energy Calculation
4.13. Western Blot
4.14. Statistical Analysis
5. Conclusions
Author Contributions
Funding
Institutional Review Board Statement
Data Availability Statement
Conflicts of Interest
Abbreviations
| HACE | high-altitude cerebral edema |
| AMS | acute mountain sickness |
| HAPE | high-altitude pulmonary edema |
| MDA | malondialdehyde |
| GPX4 | glutathione peroxidase 4 |
| NRF2 | nuclear factor erythroid 2-related factor 2 |
| HIF-1α | hypoxia-inducible factor-1α |
| AQP4 | aquaporin 4 |
| VEGF | vascular endothelial growth factor |
| GSH | glutathione |
| SOD | superoxide dismutase |
| GSH-Px | glutathione peroxidase |
| FTH1 | ferritin heavy chain 1 |
| LH | ligustrazine hydrochloride |
| TFRC | transferrin receptor |
| SA | surface area |
| KEAP1 | Kelch-like epichlorohydrin-related proteins |
| IL-1β | interleukin-1β |
| IL-6 | interleukin-6 |
| RMSD | root mean square deviation |
| RMSF | root mean square fluctuation |
References
- Richalet, J.P.; Larmignat, P.; Poitrine, E.; Letournel, M.; Canouï-Poitrine, F. Physiological risk factors for severe high-altitude illness: A prospective cohort study. Am. J. Respir. Crit. Care Med. 2012, 185, 192–198. [Google Scholar] [CrossRef] [PubMed]
- Wu, T.; Ding, S.; Liu, J.; Jia, J.; Dai, R.; Liang, B.; Zhao, J.; Qi, D. Ataxia: An early indicator in high altitude cerebral edema. High Alt. Med. Biol. 2006, 7, 275–280. [Google Scholar] [CrossRef] [PubMed]
- Lamichhane, S.; Ghimire, I.; Pokhrel, A.; Sharma, N.R.; Acharya, S.K. High-altitude illness: Menace in Himalayas of Nepal. Ann. Med. Surg. 2022, 81, 104494. [Google Scholar] [CrossRef] [PubMed]
- Hackett, P.H.; Roach, R.C.; Wood, R.A.; Foutch, R.G.; Meehan, R.T.; Rennie, D.; Mills, W.J., Jr. Dexamethasone for prevention and treatment of acute mountain sickness. Aviat. Space Environ. Med. 1988, 59, 950–954. [Google Scholar]
- West, J.B. High-altitude medicine. Am. J. Respir. Crit. Care Med. 2012, 186, 1229–1237. [Google Scholar] [CrossRef]
- Jacobson, N.D. Acute high-altitude illness. Am. Fam. Physician 1988, 38, 135–144. [Google Scholar]
- Meehan, R.T.; Zavala, D.C. The pathophysiology of acute high-altitude illness. Am. J. Med. 1982, 73, 395–403. [Google Scholar] [CrossRef]
- Bailey, D.M.; Kleger, G.R.; Holzgraefe, M.; Ballmer, P.E.; Bärtsch, P. Pathophysiological significance of peroxidative stress, neuronal damage, and membrane permeability in acute mountain sickness. J. Appl. Physiol. 2004, 96, 1459–1463. [Google Scholar] [CrossRef]
- Purushothaman, J.; Suryakumar, G.; Shukla, D.; Malhotra, A.S.; Kasiganesan, H.; Kumar, R.; Sawhney, R.C.; Chami, A. Modulatory effects of seabuckthorn (Hippophae rhamnoides L.) in hypobaric hypoxia induced cerebral vascular injury. Brain Res. Bull. 2008, 77, 246–252. [Google Scholar] [CrossRef]
- Harris, M.D.; Terrio, J.; Miser, W.F.; Yetter, J.F., 3rd. High-altitude medicine. Am. Fam. Physician 1998, 57, 1907–1914. [Google Scholar]
- Hackett, P.H. High altitude cerebral edema and acute mountain sickness. A pathophysiology update. Adv. Exp. Med. Biol. 1999, 474, 23–45. [Google Scholar] [CrossRef] [PubMed]
- Zhang, L.; Chen, S.; Ning, M.; Guo, S.; Wen, D.; Wang, H.; Sun, Y.; Yang, G.; Wang, Y.; Xue, S. Tea Polyphenol-Derived Carbon Dots Alleviate Abdominal Aortic Aneurysm Progression by Mitigating Oxidative Stress and Ferroptosis. ACS Appl. Bio Mater. 2024, 8, 688–703. [Google Scholar] [CrossRef] [PubMed]
- Wu, X.; Liu, C.; Li, Z.; Gai, C.; Ding, D.; Chen, W.; Hao, F.; Li, W. Regulation of GSK3β/Nrf2 signaling pathway modulated erastin-induced ferroptosis in breast cancer. Mol. Cell. Biochem. 2020, 473, 217–228. [Google Scholar] [CrossRef] [PubMed]
- Chen, Y.; Zhang, P.; Chen, W.; Chen, G. Ferroptosis mediated DSS-induced ulcerative colitis associated with Nrf2/HO-1 signaling pathway. Immunol. Lett. 2020, 225, 9–15. [Google Scholar] [CrossRef]
- Stockwell, B.R.; Friedmann Angeli, J.P.; Bayir, H.; Bush, A.I.; Conrad, M.; Dixon, S.J.; Fulda, S.; Gascón, S.; Hatzios, S.K.; Kagan, V.E.; et al. Ferroptosis: A Regulated Cell Death Nexus Linking Metabolism, Redox Biology, and Disease. Cell 2017, 171, 273–285. [Google Scholar] [CrossRef]
- Xue, Q.; Yan, D.; Chen, X.; Li, X.; Kang, R.; Klionsky, D.J.; Kroemer, G.; Chen, X.; Tang, D.; Liu, J. Copper-dependent autophagic degradation of GPX4 drives ferroptosis. Autophagy 2023, 19, 1982–1996. [Google Scholar] [CrossRef]
- Peeples, E.S.; Genaro-Mattos, T.C. Ferroptosis: A Promising Therapeutic Target for Neonatal Hypoxic-Ischemic Brain Injury. Int. J. Mol. Sci. 2022, 23, 7420. [Google Scholar] [CrossRef]
- Li, C.; Wu, Z.; Xue, H.; Gao, Q.; Zhang, Y.; Wang, C.; Zhao, P. Ferroptosis contributes to hypoxic-ischemic brain injury in neonatal rats: Role of the SIRT1/Nrf2/GPx4 signaling pathway. CNS Neurosci. Ther. 2022, 28, 2268–2280. [Google Scholar] [CrossRef]
- Zhu, K.; Zhu, X.; Sun, S.; Yang, W.; Liu, S.; Tang, Z.; Zhang, R.; Li, J.; Shen, T.; Hei, M. Inhibition of TLR4 prevents hippocampal hypoxic-ischemic injury by regulating ferroptosis in neonatal rats. Exp. Neurol. 2021, 345, 113828. [Google Scholar] [CrossRef]
- Wang, Y.; Shen, Z.; Pei, C.; Zhao, S.; Jia, N.; Huang, D.; Wang, X.; Wu, Y.; Shi, S.; He, Y.; et al. Eleutheroside B ameliorated high altitude pulmonary edema by attenuating ferroptosis and necroptosis through Nrf2-antioxidant response signaling. Biomed. Pharmacother 2022, 156, 113982. [Google Scholar] [CrossRef]
- Tossetta, G.; Fantone, S.; Togni, L.; Santarelli, A.; Olivieri, F.; Marzioni, D.; Rippo, M.R. Modulation of NRF2/KEAP1 Signaling by Phytotherapeutics in Periodontitis. Antioxidants 2024, 13, 1270. [Google Scholar] [CrossRef] [PubMed]
- Tian, Y.; Tang, L.; Wang, X.; Ji, Y.; Tu, Y. Nrf2 in human cancers: Biological significance and therapeutic potential. Am. J. Cancer Res. 2024, 14, 3935–3961. [Google Scholar] [CrossRef] [PubMed]
- Song, X.; Long, D. Nrf2 and Ferroptosis: A New Research Direction for Neurodegenerative Diseases. Front. Neurosci. 2020, 14, 267. [Google Scholar] [CrossRef] [PubMed]
- Wang, Y.; Guo, G.; Yang, B.R.; Xin, Q.Q.; Liao, Q.W.; Lee, S.M.; Hu, Y.J.; Chen, K.J.; Cong, W.H. Synergistic effects of Chuanxiong-Chishao herb-pair on promoting angiogenesis at network pharmacological and pharmacodynamic levels. Chin. J. Integr. Med. 2017, 23, 654–662. [Google Scholar] [CrossRef]
- Kao, T.K.; Chang, C.Y.; Ou, Y.C.; Chen, W.Y.; Kuan, Y.H.; Pan, H.C.; Liao, S.L.; Li, G.Z.; Chen, C.J. Tetramethylpyrazine reduces cellular inflammatory response following permanent focal cerebral ischemia in rats. Exp. Neurol. 2013, 247, 188–201. [Google Scholar] [CrossRef]
- Yang, C.K.; Pan, Q.Q.; Ji, K.; Luo, C.C.; Tian, Z.; Zhou, H.Y.; Li, J. Protective mechanism of tetramethylpyrazine on cardiovascular system. Zhongguo Zhong Yao Za Zhi Zhongguo Zhongyao Zazhi China J. Chin. Mater. Medica 2023, 48, 1446–1454. [Google Scholar] [CrossRef]
- Shao, Z.; Wang, L.; Liu, S.; Wang, X. Tetramethylpyrazine Protects Neurons from Oxygen-Glucose Deprivation-Induced Death. Med. Sci. Monit. Int. Med. J. Exp. Clin. Res. 2017, 23, 5277–5282. [Google Scholar] [CrossRef]
- Jing, L.; Wu, N.; Zhang, J.; Da, Q.; Ma, H. Protective effect of 5,6,7,8-Tetrahydroxyflavone on high altitude cerebral edema in rats. Eur. J. Pharmacol. 2022, 928, 175121. [Google Scholar] [CrossRef]
- Höpfl, G.; Ogunshola, O.; Gassmann, M. Hypoxia and high altitude. The molecular response. Adv. Exp. Med. Biol. 2003, 543, 89–115. [Google Scholar] [CrossRef] [PubMed]
- Saraswat, D.; Nehra, S.; Chaudhary, K.; Cvs, S.P. Novel vascular endothelial growth factor blocker improves cellular viability and reduces hypobaric hypoxia-induced vascular leakage and oedema in rat brain. Clin. Exp. Pharmacol. Physiol. 2015, 42, 475–484. [Google Scholar] [CrossRef] [PubMed]
- Huang, H.; Yang, L. Research Progress of Inflammatory Factors in Chronic Obstructive Pulmonary Disease with Pulmonary Hypertension at High Altitude. Altern. Ther. Health Med. 2023, 29, 689–693. [Google Scholar]
- Saija, A.; Princi, P.; Lanza, M.; Scalese, M.; Aramnejad, E.; De Sarro, A. Systemic cytokine administration can affect blood-brain barrier permeability in the rat. Life Sci. 1995, 56, 775–784. [Google Scholar] [CrossRef]
- Larina, I.M.; Ivanisenko, V.A.; Nikolaev, E.N.; Grigorev, A.I. The Proteome of a Healthy Human during Physical Activity under Extreme Conditions. Acta Naturae 2014, 6, 66–75. [Google Scholar] [CrossRef]
- Wei, L.; Li, B.; Long, J.; Fu, Y.; Feng, B. circ_UTRN inhibits ferroptosis of ARJ21 cells to attenuate acute pancreatitis progression by regulating the miR-760-3p/FOXO1/GPX4 axis. 3 Biotech 2024, 14, 84. [Google Scholar] [CrossRef]
- Paredes-Gonzalez, X.; Fuentes, F.; Su, Z.Y.; Kong, A.N. Apigenin reactivates Nrf2 anti-oxidative stress signaling in mouse skin epidermal JB6 P + cells through epigenetics modifications. AAPS J. 2014, 16, 727–735. [Google Scholar] [CrossRef]
- Porcelli, M.J.; Gugelchuk, G.M. A trek to the top: A review of acute mountain sickness. J. Am. Osteopath. Assoc. 1995, 95, 718–720. [Google Scholar] [CrossRef][Green Version]
- Kurtzman, R.A.; Caruso, J.L. High-Altitude Illness Death Investigation. Acad. Forensic Pathol. 2018, 8, 83–97. [Google Scholar] [CrossRef]
- Güzel, D.; Dursun, A.D.; Fıçıcılar, H.; Tekin, D.; Tanyeli, A.; Akat, F.; Topal Çelikkan, F.; Sabuncuoğlu, B.; Baştuğ, M. Effect of intermittent hypoxia on the cardiac HIF-1/VEGF pathway in experimental type 1 diabetes mellitus. Anatol. J. Cardiol. 2016, 16, 76–83. [Google Scholar] [CrossRef]
- Wang, C.; Yan, M.; Jiang, H.; Wang, Q.; He, S.; Chen, J.; Wang, C. Mechanism of aquaporin 4 (AQP 4) up-regulation in rat cerebral edema under hypobaric hypoxia and the preventative effect of puerarin. Life Sci. 2018, 193, 270–281. [Google Scholar] [CrossRef] [PubMed]
- Mesentier-Louro, L.A.; Rangel, B.; Stell, L.; Shariati, M.A.; Dalal, R.; Nathan, A.; Yuan, K.; de Jesus Perez, V.; Liao, Y.J. Hypoxia-induced inflammation: Profiling the first 24-hour posthypoxic plasma and central nervous system changes. PLoS ONE 2021, 16, e0246681. [Google Scholar] [CrossRef] [PubMed]
- Zhou, Y.; Huang, X.; Zhao, T.; Qiao, M.; Zhao, X.; Zhao, M.; Xu, L.; Zhao, Y.; Wu, L.; Wu, K.; et al. Hypoxia augments LPS-induced inflammation and triggers high altitude cerebral edema in mice. Brain Behav. Immun. 2017, 64, 266–275. [Google Scholar] [CrossRef] [PubMed]
- Pena, E.; El Alam, S.; Siques, P.; Brito, J. Oxidative Stress and Diseases Associated with High-Altitude Exposure. Antioxidants 2022, 11, 267. [Google Scholar] [CrossRef]
- Zhang, Y.; Fang, J.; Dong, Y.; Ding, H.; Cheng, Q.; Liu, H.; Xu, G.; Zhang, W. High-Altitude Hypoxia Exposure Induces Iron Overload and Ferroptosis in Adipose Tissue. Antioxidants 2022, 11, 2367. [Google Scholar] [CrossRef]
- Wu, Y.; Li, S.; Liu, J.; Liu, X.; Ruan, W.; Lu, J.; Liu, Y.; Lawson, T.; Shimoni, O.; Lovejoy, D.B.; et al. Stilbenes from Veratrum maackii Regel Protect against Ethanol-Induced DNA Damage in Mouse Cerebellum and Cerebral Cortex. ACS Chem. Neurosci. 2018, 9, 1616–1624. [Google Scholar] [CrossRef]
- Tripathi, S.; Fhatima, S.; Parmar, D.; Singh, D.P.; Mishra, S.; Mishra, R.; Singh, G. Therapeutic effects of CoenzymeQ10, Biochanin A and Phloretin against arsenic and chromium induced oxidative stress in mouse (Mus musculus) brain. 3 Biotech 2022, 12, 116. [Google Scholar] [CrossRef]
- Sharma, U.K.; Kumar, R.; Gupta, A.; Ganguly, R.; Pandey, A.K. Renoprotective effect of cinnamaldehyde in food color induced toxicity. 3 Biotech 2018, 8, 212. [Google Scholar] [CrossRef]
- Alla, N.; Palatheeya, S.; Challa, S.R.; Kakarla, R. Tangeretin confers neuroprotection, cognitive and memory enhancement in global cerebral ischemia in rats. 3 Biotech 2024, 14, 9. [Google Scholar] [CrossRef]
- Afzal, M.; Al-Abbasi, F.A.; Kazmi, I.; Imam, S.S.; Alshehri, S.; Ghoneim, M.M.; Almalki, W.H.; Nadeem, M.S.; Sayyed, N. Fustin Inhibits Oxidative Free Radicals and Inflammatory Cytokines in Cerebral Cortex and Hippocampus and Protects Cognitive Impairment in Streptozotocin-Induced Diabetic Rats. ACS Chem. Neurosci. 2021, 12, 4587–4597. [Google Scholar] [CrossRef]
- Kerins, M.J.; Ooi, A. The Roles of NRF2 in Modulating Cellular Iron Homeostasis. Antioxid. Redox Signal. 2018, 29, 1756–1773. [Google Scholar] [CrossRef] [PubMed]
- Fu, C.; Wu, Y.; Liu, S.; Luo, C.; Lu, Y.; Liu, M.; Wang, L.; Zhang, Y.; Liu, X. Rehmannioside A improves cognitive impairment and alleviates ferroptosis via activating PI3K/AKT/Nrf2 and SLC7A11/GPX4 signaling pathway after ischemia. J. Ethnopharmacol. 2022, 289, 115021. [Google Scholar] [CrossRef] [PubMed]
- Song, S.; Gao, Y.; Sheng, Y.; Rui, T.; Luo, C. Targeting NRF2 to suppress ferroptosis in brain injury. Histol. Histopathol. 2021, 36, 383–397. [Google Scholar] [CrossRef] [PubMed]
- Song, C.; Chu, Z.; Dai, J.; Xie, D.; Qin, T.; Xie, L.; Zhai, Z.; Huang, S.; Xu, Y.; Sun, T. Water extract of moschus alleviates erastin-induced ferroptosis by regulating the Keap1/Nrf2 pathway in HT22 cells. J. Ethnopharmacol. 2024, 326, 117937. [Google Scholar] [CrossRef]
- An, Y.; Zhu, J.; Liu, F.; Deng, J.; Meng, X.; Liu, G.; Wu, H.; Fan, A.; Wang, Z.; Zhao, Y. Boosting the Ferroptotic Antitumor Efficacy via Site-Specific Amplification of Tailored Lipid Peroxidation. ACS Appl. Mater. Interfaces 2019, 11, 29655–29666. [Google Scholar] [CrossRef]
- Lu, Y.; Yang, Q.; Su, Y.; Ji, Y.; Li, G.; Yang, X.; Xu, L.; Lu, Z.; Dong, J.; Wu, Y.; et al. MYCN mediates TFRC-dependent ferroptosis and reveals vulnerabilities in neuroblastoma. Cell Death Dis. 2021, 12, 511. [Google Scholar] [CrossRef]
- Liang, D.; Minikes, A.M.; Jiang, X. Ferroptosis at the intersection of lipid metabolism and cellular signaling. Mol. Cell 2022, 82, 2215–2227. [Google Scholar] [CrossRef]
- Qin, J.; Li, Z.; Feng, Y.; Guo, Y.; Zhao, Z.; Sun, S.; Zheng, J.; Zhang, M.; Zhang, J.; Zhang, Y.; et al. Reactive Oxygen Species-Scavenging Mesoporous Poly (tannic acid) Nanospheres Alleviate Acute Kidney Injury by Inhibiting Ferroptosis. ACS Biomater. Sci. Eng. 2024, 10, 5856–5868. [Google Scholar] [CrossRef]
- Jiang, X.; Stockwell, B.R.; Conrad, M. Ferroptosis: Mechanisms, biology and role in disease. Nat. Rev. Mol. Cell Biol. 2021, 22, 266–282. [Google Scholar] [CrossRef]
- Jiang, X.; Yu, M.; Wang, W.K.; Zhu, L.Y.; Wang, X.; Jin, H.C.; Feng, L.F. The regulation and function of Nrf2 signaling in ferroptosis-activated cancer therapy. Acta Pharmacol. Sin. 2024, 45, 2229–2240. [Google Scholar] [CrossRef]
- Speer, R.E.; Karuppagounder, S.S.; Basso, M.; Sleiman, S.F.; Kumar, A.; Brand, D.; Smirnova, N.; Gazaryan, I.; Khim, S.J.; Ratan, R.R. Hypoxia-inducible factor prolyl hydroxylases as targets for neuroprotection by “antioxidant” metal chelators: From ferroptosis to stroke. Free. Radic. Biol. Med. 2013, 62, 26–36. [Google Scholar] [CrossRef] [PubMed]
- Sanguigno, L.; Guida, N.; Anzilotti, S.; Cuomo, O.; Mascolo, L.; Serani, A.; Brancaccio, P.; Pennacchio, G.; Licastro, E.; Pignataro, G.; et al. Stroke by inducing HDAC9-dependent deacetylation of HIF-1 and Sp1, promotes TfR1 transcription and GPX4 reduction, thus determining ferroptotic neuronal death. Int. J. Biol. Sci. 2023, 19, 2695–2710. [Google Scholar] [CrossRef] [PubMed]
- Fang, Y.; Chen, X.; Tan, Q.; Zhou, H.; Xu, J.; Gu, Q. Inhibiting Ferroptosis through Disrupting the NCOA4-FTH1 Interaction: A New Mechanism of Action. ACS Cent. Sci. 2021, 7, 980–989. [Google Scholar] [CrossRef] [PubMed]
- Tian, Y.; Lu, J.; Hao, X.; Li, H.; Zhang, G.; Liu, X.; Li, X.; Zhao, C.; Kuang, W.; Chen, D.; et al. FTH1 Inhibits Ferroptosis Through Ferritinophagy in the 6-OHDA Model of Parkinson’s Disease. Neurother. J. Am. Soc. Exp. Neurother. 2020, 17, 1796–1812. [Google Scholar] [CrossRef] [PubMed]
- Yang, L.; Wang, D.; Wang, X.T.; Lu, Y.P.; Zhu, L. The roles of hypoxia-inducible Factor-1 and iron regulatory protein 1 in iron uptake induced by acute hypoxia. Biochem. Biophys. Res. Commun. 2018, 507, 128–135. [Google Scholar] [CrossRef]
- Wang, F.; Ma, M.; Yang, J.; Shi, X.; Wang, J.; Xu, Z. Neuroprotective Effects of Activin A against Cerebral Ischemia/Reperfusion Injury in Mice by Enhancing Nrf2 Expression to Attenuate Neuronal Ferroptosis. ACS Chem. Neurosci. 2023, 14, 2818–2826. [Google Scholar] [CrossRef]
- Xu, C.; Chen, Y.; Zhou, Z.; Yan, Y.; Fu, W.; Zou, P.; Ni, D. ML385, an Nrf2 Inhibitor, Synergically Enhanced Celastrol Triggered Endoplasmic Reticulum Stress in Lung Cancer Cells. ACS Omega 2024, 9, 43697–43705. [Google Scholar] [CrossRef]
- Shen, Z.; Huang, D.; Jia, N.; Zhao, S.; Pei, C.; Wang, Y.; Wu, Y.; Wang, X.; Shi, S.; Wang, F.; et al. Protective effects of Eleutheroside E against high-altitude pulmonary edema by inhibiting NLRP3 inflammasome-mediated pyroptosis. Biomed. Pharmacother. 2023, 167, 115607. [Google Scholar] [CrossRef]
- Zhou, J.; Li, X.; Han, Z.; Qian, Y.; Bai, L.; Han, Q.; Gao, M.; Xue, Y.; Geng, D.; Yang, X.; et al. Acetyl-11-keto-β-boswellic acid restrains the progression of synovitis in osteoarthritis via the Nrf2/HO-1 pathway. Acta Biochim. Biophys. Sin. 2024, 56, 1644–1658. [Google Scholar] [CrossRef]
- Jia, N.; Shen, Z.; Zhao, S.; Wang, Y.; Pei, C.; Huang, D.; Wang, X.; Wu, Y.; Shi, S.; He, Y.; et al. Eleutheroside E from pre-treatment of Acanthopanax senticosus (Rupr.etMaxim.) Harms ameliorates high-altitude-induced heart injury by regulating NLRP3 inflammasome-mediated pyroptosis via NLRP3/caspase-1 pathway. Int. Immunopharmacol. 2023, 121, 110423. [Google Scholar] [CrossRef]
- Li, N.; Li, Q.; Bai, J.; Chen, K.; Yang, H.; Wang, W.; Fan, F.; Zhang, Y.; Meng, X.; Kuang, T.; et al. The multiple organs insult and compensation mechanism in mice exposed to hypobaric hypoxia. Cell Stress Chaperones 2020, 25, 779–791. [Google Scholar] [CrossRef] [PubMed]
- Xie, N.; Fan, F.; Jiang, S.; Hou, Y.; Zhang, Y.; Cairang, N.; Wang, X.; Meng, X. Rhodiola crenulate alleviates hypobaric hypoxia-induced brain injury via adjusting NF-κB/NLRP3-mediated inflammation. Phytomedicine 2022, 103, 154240. [Google Scholar] [CrossRef] [PubMed]
- Yang, S.; Wang, L.; Zeng, Y.; Wang, Y.; Pei, T.; Xie, Z.; Xiong, Q.; Wei, H.; Li, W.; Li, J.; et al. Salidroside alleviates cognitive impairment by inhibiting ferroptosis via activation of the Nrf2/GPX4 axis in SAMP8 mice. Phytomedicine 2023, 114, 154762. [Google Scholar] [CrossRef]
- Wang, Y.; Shen, Z.; Zhao, S.; Huang, D.; Wang, X.; Wu, Y.; Pei, C.; Shi, S.; Jia, N.; He, Y.; et al. Sipeimine ameliorates PM2.5-induced lung injury by inhibiting ferroptosis via the PI3K/Akt/Nrf2 pathway: A network pharmacology approach. Ecotoxicol. Environ. Saf. 2022, 239, 113615. [Google Scholar] [CrossRef]
- Burley, S.K.; Berman, H.M.; Kleywegt, G.J.; Markley, J.L.; Nakamura, H.; Velankar, S. Protein Data Bank (PDB): The Single Global Macromolecular Structure Archive. Methods Mol. Biol. 2017, 1607, 627–641. [Google Scholar] [CrossRef]
- Eberhardt, J.; Santos-Martins, D.; Tillack, A.F.; Forli, S. AutoDock Vina 1.2.0: New Docking Methods, Expanded Force Field, and Python Bindings. J. Chem. Inf. Model. 2021, 61, 3891–3898. [Google Scholar] [CrossRef]
- Ravindranath, P.A.; Forli, S.; Goodsell, D.S.; Olson, A.J.; Sanner, M.F. AutoDockFR: Advances in Protein-Ligand Docking with Explicitly Specified Binding Site Flexibility. PLoS Comput. Biol. 2015, 11, e1004586. [Google Scholar] [CrossRef]
- Lee, T.S.; Allen, B.K.; Giese, T.J.; Guo, Z.; Li, P.; Lin, C.; McGee, T.D., Jr.; Pearlman, D.A.; Radak, B.K.; Tao, Y.; et al. Alchemical Binding Free Energy Calculations in AMBER20: Advances and Best Practices for Drug Discovery. J. Chem. Inf. Model. 2020, 60, 5595–5623. [Google Scholar] [CrossRef]
- Frisch, M.; Trucks, G.; Schlegel, H.B.; Scuseria, G.E.; Robb, M.A.; Cheeseman, J.R.; Scalmani, G.; Barone, V.; Mennucci, B.; Petersson, G. Gaussian 09; Revision A.1; Gaussian, Inc.: Wallingford, CT, USA, 2009. [Google Scholar]
- Wang, J.; Wang, W.; Kollman, P.A.; Case, D.A. Antechamber: An accessory software package for molecular mechanical calculations. J. Am. Chem. Soc. 2001, 222, U403. [Google Scholar]
- Wang, J.; Wolf, R.M.; Caldwell, J.W.; Kollman, P.A.; Case, D.A. Development and testing of a general amber force field. J. Comput. Chem. 2004, 25, 1157–1174. [Google Scholar] [CrossRef]
- Maier, J.A.; Martinez, C.; Kasavajhala, K.; Wickstrom, L.; Hauser, K.E.; Simmerling, C. ff14SB: Improving the Accuracy of Protein Side Chain and Backbone Parameters from ff99SB. J. Chem. Theory Comput. 2015, 11, 3696–3713. [Google Scholar] [CrossRef] [PubMed]
- Sagui, C.; Darden, T.A. Molecular dynamics simulations of biomolecules: Long-range electrostatic effects. Annu. Rev. Biophys. Biomol. Struct. 1999, 28, 155–179. [Google Scholar] [CrossRef] [PubMed]
- Kräutler, V.; Van Gunsteren, W.F.; Hünenberger, P.H. A fast SHAKE algorithm to solve distance constraint equations for small molecules in molecular dynamics simulations. J. Comput. Chem. 2001, 22, 501–508. [Google Scholar] [CrossRef]
- Larini, L.; Mannella, R.; Leporini, D. Langevin stabilization of molecular-dynamics simulations of polymers by means of quasisymplectic algorithms. J. Chem. Phys. 2007, 126, 104101. [Google Scholar] [CrossRef]
- Chen, Y.; Zheng, Y.; Fong, P.; Mao, S.; Wang, Q. The application of the MM/GBSA method in the binding pose prediction of FGFR inhibitors. Phys. Chem. Chem. Phys. 2020, 22, 9656–9663. [Google Scholar] [CrossRef]
- Hou, T.; Wang, J.; Li, Y.; Wang, W. Assessing the performance of the MM/PBSA and MM/GBSA methods. 1. The accuracy of binding free energy calculations based on molecular dynamics simulations. J. Chem. Inf. Model. 2011, 51, 69–82. [Google Scholar] [CrossRef]
- Genheden, S.; Ryde, U. The MM/PBSA and MM/GBSA methods to estimate ligand-binding affinities. Expert Opin. Drug Discov. 2015, 10, 449–461. [Google Scholar] [CrossRef]
- Rastelli, G.; Rio, A.D.; Degliesposti, G.; Sgobba, M. Fast and accurate predictions of binding free energies using MM-PBSA and MM-GBSA. J. Comput. Chem. 2010, 31, 797–810. [Google Scholar] [CrossRef]
- Nguyen, H.; Roe, D.R.; Simmerling, C. Improved Generalized Born Solvent Model Parameters for Protein Simulations. J. Chem. Theory Comput. 2013, 9, 2020–2034. [Google Scholar] [CrossRef]











| Target Name | Ligand_name | Docking_score |
|---|---|---|
| 7x5e-nrf2 | ligustrazine hydrochloride | −4.083 |
| System Name | ΔEvdw | ΔEelec | ΔGGB | ΔGSA | ΔGbind |
|---|---|---|---|---|---|
| NRF2/LH | −7.98 ± 4.14 | −0.23 ± 1.45 | 5.46 ± 3.37 | −0.97 ± 0.54 | −3.73 ± 2.13 |
Disclaimer/Publisher’s Note: The statements, opinions and data contained in all publications are solely those of the individual author(s) and contributor(s) and not of MDPI and/or the editor(s). MDPI and/or the editor(s) disclaim responsibility for any injury to people or property resulting from any ideas, methods, instructions or products referred to in the content. |
© 2025 by the authors. Licensee MDPI, Basel, Switzerland. This article is an open access article distributed under the terms and conditions of the Creative Commons Attribution (CC BY) license (https://creativecommons.org/licenses/by/4.0/).
Share and Cite
Han, Y.; Li, W.; Duan, H.; Jia, N.; Liu, J.; Zhang, H.; Song, W.; Li, M.; He, Y.; Wu, C.; et al. Ligustrazine hydrochloride Prevents Ferroptosis by Activating the NRF2 Signaling Pathway in a High-Altitude Cerebral Edema Rat Model. Int. J. Mol. Sci. 2025, 26, 1110. https://doi.org/10.3390/ijms26031110
Han Y, Li W, Duan H, Jia N, Liu J, Zhang H, Song W, Li M, He Y, Wu C, et al. Ligustrazine hydrochloride Prevents Ferroptosis by Activating the NRF2 Signaling Pathway in a High-Altitude Cerebral Edema Rat Model. International Journal of Molecular Sciences. 2025; 26(3):1110. https://doi.org/10.3390/ijms26031110
Chicago/Turabian StyleHan, Yue, Wenting Li, Huxinyue Duan, Nan Jia, Junling Liu, Hongying Zhang, Wenqian Song, Meihui Li, Yang He, Chunjie Wu, and et al. 2025. "Ligustrazine hydrochloride Prevents Ferroptosis by Activating the NRF2 Signaling Pathway in a High-Altitude Cerebral Edema Rat Model" International Journal of Molecular Sciences 26, no. 3: 1110. https://doi.org/10.3390/ijms26031110
APA StyleHan, Y., Li, W., Duan, H., Jia, N., Liu, J., Zhang, H., Song, W., Li, M., He, Y., Wu, C., & He, Y. (2025). Ligustrazine hydrochloride Prevents Ferroptosis by Activating the NRF2 Signaling Pathway in a High-Altitude Cerebral Edema Rat Model. International Journal of Molecular Sciences, 26(3), 1110. https://doi.org/10.3390/ijms26031110
