The Cell States of Sea Urchin During Metamorphosis Revealed by Single-Cell RNA Sequencing
Abstract
1. Introduction
2. Results
2.1. The Cell Atlas of H. crassispina Larvae Before and After Metamorphosis
2.2. The Diversities of Cell Abundances Revealed Key Biological Process During the Metamorphosis
2.3. WGCNA Analysis of the NC Population
2.4. Regularity of Changes in Cell Frequency of NC Subsets
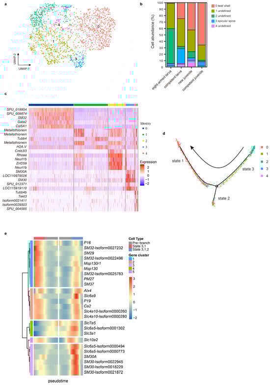
2.5. WGCNA Analysis Revealed the Importance of Hydrogen Transport in C6 of the SC Population
2.6. Different SC Subclusters Enriched Different Matrix Proteins
2.7. The Gene Co-Expression Network of PC Was Revealed by WGCNA Analysis
2.8. The Molecular Characteristics of PC Subgroups in Larva and Juvenile
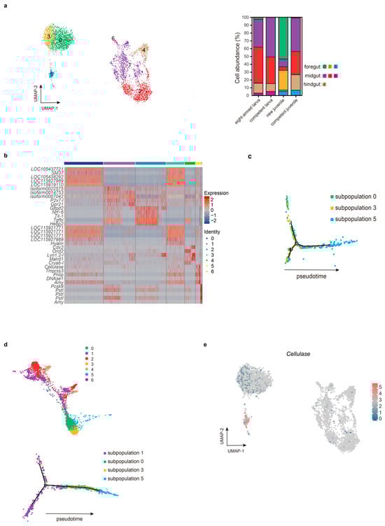
2.9. Many Digestive Enzymes in C16 of the DC Population Were Revealed by WGCNA Analysis
2.10. The Complex and Variable DC Subpopulations
3. Discussion
4. Materials and Methods
4.1. Adult Sea Urchin Culturing
4.2. Larval Culture
4.3. Scanning Electron Microscopy Images of Sea Urchins
4.4. Single-Cell RNA Sequencing
4.5. Data Quality Control and Gene Expression Quantification
4.6. Bioinformatics Analysis
4.7. Quantitative Reverse Transcription–Polymerase Chain Reaction (qRT-PCR) Analysis
5. Conclusions
Supplementary Materials
Author Contributions
Funding
Institutional Review Board Statement
Informed Consent Statement
Data Availability Statement
Acknowledgments
Conflicts of Interest
References
- McClay, D.R. Evolutionary crossroads in developmental biology: Sea urchins. Development 2011, 138, 2639–2648. [Google Scholar] [CrossRef] [PubMed]
- Wessel, G.M.; Brayboy, L.; Fresques, T.; Gustafson, E.A.; Oulhen, N.; Ramos, I.; Reich, A.; Swartz, S.Z.; Yajima, M.; Zazueta, V. The biology of the germ line in echinoderms. Mol. Reprod. Dev. 2014, 81, 679–711. [Google Scholar] [CrossRef] [PubMed]
- Smith, M.M.; Cruz Smith, L.; Cameron, R.A.; Urry, L.A. The larval stages of the sea urchin, Strongylocentrotus purpuratus. J. Morphol. 2008, 269, 713–733. [Google Scholar] [CrossRef] [PubMed]
- Heyland, A.; Hodin, J. A detailed staging scheme for late larval development in Strongylocentrotus purpuratus focused on readily-visible juvenile structures within the rudiment. BMC Dev. Biol. 2014, 14, 22. [Google Scholar] [CrossRef]
- Cameron, R.A.; Hinegardner, R. Early events in sea urchin metamorphosis, description and analysis. J. Morphol. 1978, 157, 21–31. [Google Scholar] [CrossRef] [PubMed]
- Hinegardner, R.T. Growth and development of the laboratory cultured sea urchin. Biol. Bull. 1969, 137, 465–475. [Google Scholar] [CrossRef] [PubMed]
- Cameron, R.A.; Hinegardner, R.T. Initiation of metamorphosis in laboratory cultured sea urchins. Biol. Bull. 1974, 146, 335–342. [Google Scholar] [CrossRef] [PubMed]
- Bishop, C.; Erezyilmaz, D.; Flatt, T.; Georgiou, C.; Hadfield, M.; Heyland, A.; Hodin, J.; Jacobs, M.; Maslakova, S.; Pires, A. What is metamorphosis? Integr. Comp. Biol. 2006, 46, 655–661. [Google Scholar] [CrossRef]
- Burke, R.D. Podial sensory receptors and the induction of metamorphosis in echinoids. J. Exp. Mar. Biol. Ecol. 1980, 47, 223–234. [Google Scholar] [CrossRef]
- Gosselin, P.; Jangoux, M. From competent larva to exotrophic juvenile: A morphofunctional study of the perimetamorphic period of Paracentrotus lividus (Echinodermata, Echinoida). Zoomorphology 1998, 118, 31–43. [Google Scholar] [CrossRef]
- Tang, F.; Barbacioru, C.; Wang, Y.; Nordman, E.; Lee, C.; Xu, N.; Wang, X.; Bodeau, J.; Tuch, B.B.; Siddiqui, A.; et al. mRNA-Seq whole-transcriptome analysis of a single cell. Nat. Methods 2009, 6, 377–382. [Google Scholar] [CrossRef] [PubMed]
- Foster, S.; Oulhen, N.; Wessel, G. A single cell RNA sequencing resource for early sea urchin development. Development 2020, 147, dev191528. [Google Scholar] [CrossRef] [PubMed]
- Massri, A.J.; Greenstreet, L.; Afanassiev, A.; Berrio, A.; Wray, G.A.; Schiebinger, G.; McClay, D.R. Developmental single-cell transcriptomics in the Lytechinus variegatus sea urchin embryo. Development 2021, 148, dev198614. [Google Scholar] [CrossRef] [PubMed]
- Perillo, M.; Oulhen, N.; Foster, S.; Spurrell, M.; Calestani, C.; Wessel, G. Regulation of dynamic pigment cell states at single-cell resolution. eLife 2020, 9, e60388. [Google Scholar] [CrossRef]
- Paganos, P.; Voronov, D.; Musser, J.M.; Arendt, D.; Arnone, M.I. Single-cell RNA sequencing of the Strongylocentrotus purpuratus larva reveals the blueprint of major cell types and nervous system of a non-chordate deuterostome. eLife 2021, 10, e70416. [Google Scholar] [CrossRef] [PubMed]
- Perillo, M.; Paganos, P.; Mattiello, T.; Cocurullo, M.; Oliveri, P.; Arnone, M.I. New neuronal subtypes with a “pre-pancreatic” signature in the sea urchin Stongylocentrotus purpuratus. Front. Endocrinol. 2018, 9, 650. [Google Scholar] [CrossRef] [PubMed]
- Wood, N.J.; Mattiello, T.; Rowe, M.L.; Ward, L.; Perillo, M.; Arnone, M.I.; Elphick, M.R.; Oliveri, P. Neuropeptidergic systems in pluteus larvae of the sea urchin Strongylocentrotus purpuratus: Neurochemical complexity in a “simple” nervous system. Front. Endocrinol. 2018, 9, 628. [Google Scholar] [CrossRef] [PubMed]
- Garner, S.; Zysk, I.; Byrne, G.; Kramer, M.; Moller, D.; Taylor, V.; Burke, R.D. Neurogenesis in sea urchin embryos and the diversity of deuterostome neurogenic mechanisms. Development 2016, 143, 286–297. [Google Scholar] [CrossRef]
- Bisgrove, B.W.; Andrews, M.E.; Raff, R.A. Evolution of the fibropellin gene family and patterns of fibropellin gene expression in sea urchin phylogeny. J. Mol. Evol. 1995, 41, 34–45. [Google Scholar] [CrossRef]
- Südhof, T.C. Synaptotagmins: Why so many? J. Biol. Chem. 2002, 277, 7629–7632. [Google Scholar] [CrossRef]
- Blankenship, J.; Benson, S. Collagen metabolism and spicule formation in sea urchin micromeres. Exp. Cell Res. 1984, 152, 98–104. [Google Scholar] [CrossRef] [PubMed]
- Benson, S.; Smith, L.; Wilt, F.; Shaw, R. The synthesis and secretion of collagen by cultured sea urchin micromeres. Exp. Cell Res. 1990, 188, 141–146. [Google Scholar] [CrossRef]
- Wessel, G.M.; Etkin, M.; Benson, S. Primary mesenchyme cells of the sea urchin embryo require an autonomously produced, nonfibrillar collagen for spiculogenesis. Dev. Biol. 1991, 148, 261–272. [Google Scholar] [CrossRef]
- Livingston, B.; Killian, C.; Wilt, F.; Cameron, A.; Landrum, M.; Ermolaeva, O.; Sapojnikov, V.; Maglott, D.; Buchanan, A.; Ettensohn, C. A genome-wide analysis of biomineralization-related proteins in the sea urchin Strongylocentrotus purpuratus. Dev. Biol. 2006, 300, 335–348. [Google Scholar] [CrossRef] [PubMed]
- Annunziata, R.; Andrikou, C.; Perillo, M.; Cuomo, C.; Arnone, M.I. Development and evolution of gut structures: From molecules to function. Cell Tissue Res. 2019, 377, 445–458. [Google Scholar] [CrossRef] [PubMed]
- Annunziata, R.; Arnone, M.I. A dynamic regulatory network explains ParaHox gene control of gut patterning in the sea urchin. Development 2014, 141, 2462–2472. [Google Scholar] [CrossRef] [PubMed]
- Ransick, A.; Ernst, S.; Britten, R.J.; Davidson, E.H. Whole mount in situ hybridization shows Endo 16 to be a marker for the vegetal plate territory in sea urchin embryos. Mech. Dev. 1993, 42, 117–124. [Google Scholar] [CrossRef]
- Hibino, T.; Loza-Coll, M.; Messier, C.; Majeske, A.J.; Cohen, A.H.; Terwilliger, D.P.; Buckley, K.M.; Brockton, V.; Nair, S.V.; Berney, K. The immune gene repertoire encoded in the purple sea urchin genome. Dev. Biol. 2006, 300, 349–365. [Google Scholar] [CrossRef] [PubMed]
- Calestani, C.; Rogers, D.J. Cis-regulatory analysis of the sea urchin pigment cell gene polyketide synthase. Dev. Biol. 2010, 340, 249–255. [Google Scholar] [CrossRef]
- Kiselev, K.V.; Ageenko, N.V.; Kurilenko, V.V. Involvement of the cell-specific pigment genes pks and sult in bacterial defense response of sea urchins Strongylocentrotus intermedius. Dis. Aquat. Org. 2013, 103, 121–132. [Google Scholar] [CrossRef]
- Calestani, C.; Rast, J.P.; Davidson, E.H. Isolation of pigment cell specific genes in the sea urchin embryo by differential macroarray screening. Development 2003, 130, 4587–4596. [Google Scholar] [CrossRef]
- Chen, D.; Wang, Q.; Huang, H.; Xia, L.; Jiang, X.; Kan, L.; Sun, Q.; Chen, D. Effete-mediated degradation of Cyclin A is essential for the maintenance of germline stem cells in Drosophila. Development 2009, 136, 4133–4142. [Google Scholar] [CrossRef]
- Beer, A.-J.; Moss, C.; Thorndyke, M. Development of serotonin-like and SALMFamide-like immunoreactivity in the nervous system of the sea urchin Psammechinus miliaris. Biol. Bull. 2001, 200, 268–280. [Google Scholar] [CrossRef]
- Burke, R.D. Neural control of metamorphosis in Dendraster excentricus. Biol. Bull. 1983, 164, 176–188. [Google Scholar] [CrossRef]
- Tu, Q.; Cameron, R.A.; Davidson, E.H. Quantitative developmental transcriptomes of the sea urchin Strongylocentrotus purpuratus. Dev. Biol. 2014, 385, 160–167. [Google Scholar] [CrossRef] [PubMed]
- Hu, M.Y.; Yan, J.-J.; Petersen, I.; Himmerkus, N.; Bleich, M.; Stumpp, M. A SLC4 family bicarbonate transporter is critical for intracellular pH regulation and biomineralization in sea urchin embryos. eLife 2018, 7, e36600. [Google Scholar] [CrossRef] [PubMed]
- Hu, M.Y.; Petersen, I.; Chang, W.W.; Blurton, C.; Stumpp, M. Cellular bicarbonate accumulation and vesicular proton transport promote calcification in the sea urchin larva. Proc. R. Soc. B 2020, 287, 20201506. [Google Scholar] [CrossRef]
- Okazaki, K. Normal Development to Metamorphosis. In The Sea Urchin Embryo: Biochemistry and Morphogenesis; Czihak, G., Ed.; Springer: Berlin/Heidelberg, Germany, 1975; pp. 177–232. [Google Scholar]
- Wilt, F.H. Matrix and mineral in the sea urchin larval skeleton. J. Struct. Biol. 1999, 126, 216–226. [Google Scholar] [CrossRef]
- Guss, K.A.; Ettensohn, C.A. Skeletal morphogenesis in the sea urchin embryo: Regulation of primary mesenchyme gene expression and skeletal rod growth by ectoderm-derived cues. Development 1997, 124, 1899–1908. [Google Scholar] [CrossRef]
- Wilt, F.H.; Ettensohn, C.A. The morphogenesis and biomineralization of the sea urchin larval skeleton. In Handbook of Biomineralization: Biological Aspects and Structure Formation; John Wiley & Sons, Inc.: Hoboken, NJ, USA, 2007; pp. 182–210. [Google Scholar]
- Yajima, M.; Kiyomoto, M. Study of larval and adult skeletogenic cells in developing sea urchin larvae. Biol. Bull. 2006, 211, 183–192. [Google Scholar] [CrossRef]
- Hirano, M. Echinoderm immunity: Is the larval immune system immature? Immunol. Cell Biol. 2016, 94, 809. [Google Scholar] [CrossRef] [PubMed]
- Holland, N.D. Digestive system. In Developments in Aquaculture and Fisheries Science; Elsevier: Amsterdam, The Netherlands, 2013; Volume 38, pp. 119–133. [Google Scholar]
- Nishida, Y.; Suzuki, K.-i.; Kumagai, Y.; Tanaka, H.; Inoue, A.; Ojima, T. Isolation and primary structure of a cellulase from the Japanese sea urchin Strongylocentrotus nudus. Biochimie 2007, 89, 1002–1011. [Google Scholar] [CrossRef]
- Onitsuka, T.; Niwa, K.; Unuma, T.; Umezu, Y. Dietary shifts in the juvenile sea urchin Strongylocentrotus intermedius associated with the development of digestive enzymes. Mar. Biol. 2015, 162, 869–880. [Google Scholar] [CrossRef]
- Barlow, L.A.; Truman, J.W. Patterns of serotonin and SCP immunoreactivity during metamorphosis of the nervous system of the red abalone, Haliotis rufescens. J. Neurobiol. 1992, 23, 829–844. [Google Scholar] [CrossRef]
- Dickinson, A.; Nason, J.; Croll, R.P. Histochemical localization of FMRFamide, serotonin and catecholamines in embryonic Crepidula fornicata (Gastropoda, Prosobranchia). Zoomorphology 1999, 119, 49–62. [Google Scholar] [CrossRef]
- Croll, R.P. Insights into early molluscan neuronal development through studies of transmitter phenotypes in embryonic pond snails. Microsc. Res. Tech. 2000, 49, 570–578. [Google Scholar] [CrossRef] [PubMed]
- Marois, R.; Carew, T.J. The gastropod nervous system in metamorphosis. J. Neurobiol. 1990, 21, 1053–1071. [Google Scholar] [CrossRef]
- Burke, R.; Angerer, L.; Elphick, M.; Humphrey, G.; Yaguchi, S.; Kiyama, T.; Liang, S.; Mu, X.; Agca, C.; Klein, W. A genomic view of the sea urchin nervous system. Dev. Biol. 2006, 300, 434–460. [Google Scholar] [CrossRef] [PubMed]
- Nakano, H.; Murabe, N.; Amemiya, S.; Nakajima, Y. Nervous system development of the sea cucumber Stichopus japonicus. Dev. Biol. 2006, 292, 205–212. [Google Scholar] [CrossRef] [PubMed]
- Byrne, M.; Cisternas, P. Development and distribution of the peptidergic system in larval and adult Patiriella: Comparison of sea star bilateral and radial nervous systems. J. Comp. Neurol. 2002, 451, 101–114. [Google Scholar] [CrossRef]
- Bishop, C.D.; Huggett, M.J.; Heyland, A.; Hodin, J.; Brandhorst, B.P. Interspecific variation in metamorphic competence in marine invertebrates: The significance for comparative investigations into the timing of metamorphosis. Integr. Comp. Biol. 2006, 46, 662–682. [Google Scholar] [CrossRef]
- Bishop, C.D.; Brandhorst, B.P. Development of nitric oxide synthase-defined neurons in the sea urchin larval ciliary band and evidence for a chemosensory function during metamorphosis. Dev. Dyn. 2007, 236, 1535–1546. [Google Scholar] [CrossRef] [PubMed]
- Kitajima, T.; Tomita, M.; Killian, C.E.; Akasaka, K.; Wilt, F.H. Expression of spicule matrix protein gene SM30 in embryonic and adult mineralized tissues of sea urchin Hemicentrotus pulcherrimus. Dev. Growth Differ. 1996, 38, 687–695. [Google Scholar] [CrossRef]
- Mann, K.; Wilt, F.H.; Poustka, A.J. Proteomic analysis of sea urchin (Strongylocentrotus purpuratus) spicule matrix. Proteome Sci. 2010, 8, 33. [Google Scholar] [CrossRef]
- Buckley, K.M.; Rast, J.P. An organismal model for gene regulatory networks in the gut-associated immune response. Front. Immunol. 2017, 8, 1297. [Google Scholar] [CrossRef]
- CH Ho, E.; Buckley, K.M.; Schrankel, C.S.; Schuh, N.W.; Hibino, T.; Solek, C.M.; Bae, K.; Wang, G.; Rast, J.P. Perturbation of gut bacteria induces a coordinated cellular immune response in the purple sea urchin larva. Immunol. Cell Biol. 2016, 94, 861–874. [Google Scholar] [CrossRef]
- Wessel, G.M.; Kiyomoto, M.; Shen, T.-L.; Yajima, M. Genetic manipulation of the pigment pathway in a sea urchin reveals distinct lineage commitment prior to metamorphosis in the bilateral to radial body plan transition. Sci. Rep. 2020, 10, 1973. [Google Scholar] [CrossRef]
- Coates, C.J.; McCulloch, C.; Betts, J.; Whalley, T. Echinochrome A release by red spherule cells is an iron-withholding strategy of sea urchin innate immunity. J. Innate Immun. 2018, 10, 119–130. [Google Scholar] [CrossRef] [PubMed]
- Jeong, S.H.; Kim, H.K.; Song, I.-S.; Noh, S.J.; Marquez, J.; Ko, K.S.; Rhee, B.D.; Kim, N.; Mishchenko, N.P.; Fedoreyev, S.A. Echinochrome a increases mitochondrial mass and function by modulating mitochondrial biogenesis regulatory genes. Mar. Drugs 2014, 12, 4602–4615. [Google Scholar] [CrossRef] [PubMed]
- Fadl, A.E.A.; Mahfouz, M.E.; El-Gamal, M.M.T.; Heyland, A. New biomarkers of post-settlement growth in the sea urchin Strongylocentrotus purpuratus. Heliyon 2017, 3, e00412. [Google Scholar] [CrossRef]
- Emlet, R.B.; Hoegh-Guldberg, O. Effects of egg size on postlarval performance: Experimental evidence from a sea urchin. Evolution 1997, 51, 141–152. [Google Scholar] [CrossRef] [PubMed]
- Byrne, M.; Sewell, M.; Prowse, T. Nutritional ecology of sea urchin larvae: Influence of endogenous and exogenous nutrition on echinopluteal growth and phenotypic plasticity in Tripneustes gratilla. Funct. Ecol. 2008, 22, 643–648. [Google Scholar] [CrossRef]
- Highsmith, R.C.; Emlet, R.B. Delayed metamorphosis: Effect on growth and survival of juvenile sand dollars (Echinoidea: Clypeasteroida). Bull. Mar. Sci. 1986, 39, 347–361. [Google Scholar]
- Mos, B.; Cowden, K.L.; Nielsen, S.J.; Dworjanyn, S.A. Do cues matter? Highly inductive settlement cues don’t ensure high post-settlement survival in sea urchin aquaculture. PLoS ONE 2011, 6, e28054. [Google Scholar] [CrossRef]
- Hodin, J.; Heyland, A.; Mercier, A.; Pernet, B.; Cohen, D.L.; Hamel, J.-F.; Allen, J.D.; McAlister, J.S.; Byrne, M.; Cisternas, P. Culturing echinoderm larvae through metamorphosis. Methods Cell Biol. 2019, 150, 125–169. [Google Scholar]
- Huang, Y.; Zhang, L.; Huang, S.; Wang, G. Full-length transcriptome sequencing of Heliocidaris crassispina using PacBio single-molecule real-time sequencing. Fish Shellfish Immunol. 2022, 120, 507–514. [Google Scholar] [CrossRef] [PubMed]
- McGinnis, C.S.; Murrow, L.M.; Gartner, Z.J. DoubletFinder: Doublet detection in single-cell RNA sequencing data using artificial nearest neighbors. Cell Syst. 2019, 8, 329–337.e4. [Google Scholar] [CrossRef]
- Butler, A.; Hoffman, P.; Smibert, P.; Papalexi, E.; Satija, R. Integrating single-cell transcriptomic data across different conditions, technologies, and species. Nat. Biotechnol. 2018, 36, 411–420. [Google Scholar] [CrossRef]
- Korsunsky, I.; Millard, N.; Fan, J.; Slowikowski, K.; Zhang, F.; Wei, K.; Baglaenko, Y.; Brenner, M.; Loh, P.-r.; Raychaudhuri, S. Fast, sensitive and accurate integration of single-cell data with Harmony. Nat. Methods 2019, 16, 1289–1296. [Google Scholar] [CrossRef] [PubMed]
- Stuart, T.; Butler, A.; Hoffman, P.; Hafemeister, C.; Papalexi, E.; Mauck III, W.M.; Hao, Y.; Stoeckius, M.; Smibert, P.; Satija, R. Comprehensive integration of single-cell data. Cell 2019, 177, 1888–1902.e21. [Google Scholar] [CrossRef] [PubMed]
- Waltman, L.; Van Eck, N.J. A smart local moving algorithm for large-scale modularity-based community detection. Eur. Phys. J. B 2013, 86, 471. [Google Scholar] [CrossRef]
- Van der Maaten, L.; Hinton, G. Visualizing data using t-SNE. J. Mach. Learn. Res. 2008, 9, 2579–2605. [Google Scholar]
- Ashburner, M.; Ball, C.A.; Blake, J.A.; Botstein, D.; Butler, H.; Cherry, J.M.; Davis, A.P.; Dolinski, K.; Dwight, S.S.; Eppig, J.T. Gene ontology: Tool for the unification of biology. Nat. Genet. 2000, 25, 25–29. [Google Scholar] [CrossRef] [PubMed]
- Zhang, B.; Horvath, S. A general framework for weighted gene co-expression network analysis. Stat. Appl. Genet. Mol. Biol. 2005, 4, 17. [Google Scholar] [CrossRef] [PubMed]
- Shannon, P.; Markiel, A.; Ozier, O.; Baliga, N.S.; Wang, J.T.; Ramage, D.; Amin, N.; Schwikowski, B.; Ideker, T. Cytoscape: A software environment for integrated models of biomolecular interaction networks. Genome Res. 2003, 13, 2498–2504. [Google Scholar] [CrossRef] [PubMed]
- Wolf, F.A.; Hamey, F.K.; Plass, M.; Solana, J.; Dahlin, J.S.; Göttgens, B.; Rajewsky, N.; Simon, L.; Theis, F.J. PAGA: Graph abstraction reconciles clustering with trajectory inference through a topology preserving map of single cells. Genome Biol. 2019, 20, 59. [Google Scholar] [CrossRef] [PubMed]
- Trapnell, C.; Cacchiarelli, D.; Grimsby, J.; Pokharel, P.; Li, S.; Morse, M.; Lennon, N.J.; Livak, K.J.; Mikkelsen, T.S.; Rinn, J.L. The dynamics and regulators of cell fate decisions are revealed by pseudotemporal ordering of single cells. Nat. Biotechnol. 2014, 32, 381–386. [Google Scholar] [CrossRef] [PubMed]
- Qiu, X.; Mao, Q.; Tang, Y.; Wang, L.; Chawla, R.; Pliner, H.A.; Trapnell, C. Reversed graph embedding resolves complex single-cell trajectories. Nat. Methods 2017, 14, 979–982. [Google Scholar] [CrossRef] [PubMed]
- Wickham, H.; Chang, W.; Wickham, M.H. Package ‘ggplot2’, Version 1.0.0. Create Elegant Data Visualisations Using the Grammar of Graphics. CRAN: Vienna, Austria, 2016; Volume 2, 1–189.






Disclaimer/Publisher’s Note: The statements, opinions and data contained in all publications are solely those of the individual author(s) and contributor(s) and not of MDPI and/or the editor(s). MDPI and/or the editor(s) disclaim responsibility for any injury to people or property resulting from any ideas, methods, instructions or products referred to in the content. |
© 2025 by the authors. Licensee MDPI, Basel, Switzerland. This article is an open access article distributed under the terms and conditions of the Creative Commons Attribution (CC BY) license (https://creativecommons.org/licenses/by/4.0/).
Share and Cite
Ge, H.; Huang, Y.; Zhang, L.; Huang, S.; Wang, G. The Cell States of Sea Urchin During Metamorphosis Revealed by Single-Cell RNA Sequencing. Int. J. Mol. Sci. 2025, 26, 1059. https://doi.org/10.3390/ijms26031059
Ge H, Huang Y, Zhang L, Huang S, Wang G. The Cell States of Sea Urchin During Metamorphosis Revealed by Single-Cell RNA Sequencing. International Journal of Molecular Sciences. 2025; 26(3):1059. https://doi.org/10.3390/ijms26031059
Chicago/Turabian StyleGe, Hui, Yongyu Huang, Lili Zhang, Shiyu Huang, and Guodong Wang. 2025. "The Cell States of Sea Urchin During Metamorphosis Revealed by Single-Cell RNA Sequencing" International Journal of Molecular Sciences 26, no. 3: 1059. https://doi.org/10.3390/ijms26031059
APA StyleGe, H., Huang, Y., Zhang, L., Huang, S., & Wang, G. (2025). The Cell States of Sea Urchin During Metamorphosis Revealed by Single-Cell RNA Sequencing. International Journal of Molecular Sciences, 26(3), 1059. https://doi.org/10.3390/ijms26031059
