Loss of Tyrosine Phosphatase Mu Promotes Scoliosis Progression Through Osteopontin-α5β1 Integrin Signaling and PIPK1γ90 Activity
Abstract
1. Introduction
2. Results
2.1. Clinical and Demographic Characteristic of Participants
2.2. Search for Variants Associated with AIS and Scoliosis Severity
2.3. Reduction in PTPµ Protein Occurs in Osteoblasts from Patients with AIS
2.4. Investigating Epigenetic Mechanisms Targeting PTPRM in AIS Pathogenesis
2.5. Assessment of PTPµ Function in Scoliosis Onset and Disease Progression
2.6. PTPµ Deficiency Worsens OPN-Mediated Gi Receptor Signaling Dysfunction
2.7. OPN Preferentially Interacts with α5β1 Integrin in PTPµ −/− Osteoblasts
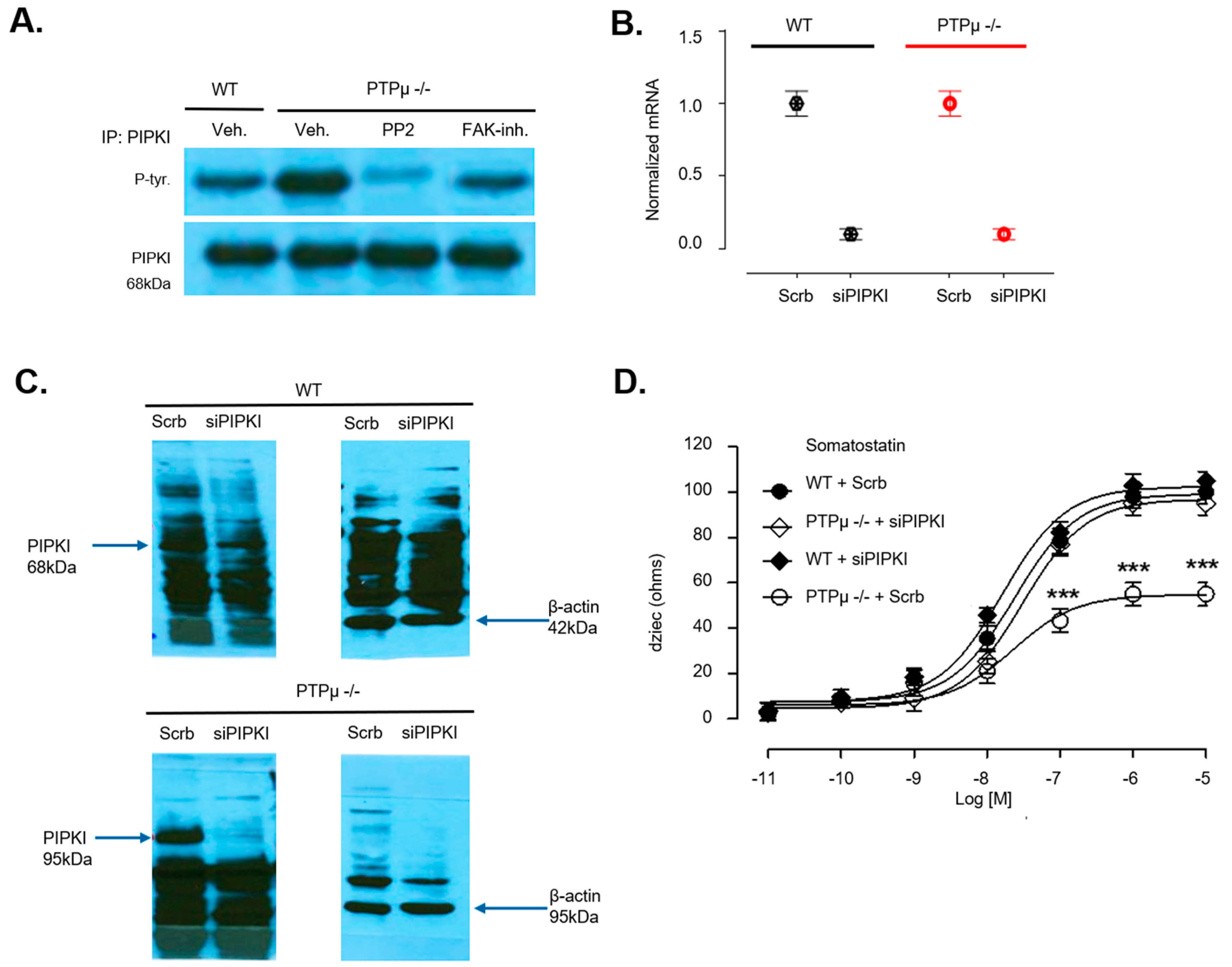
2.8. Silencing of PIPK1γ90 Rescues Gi Signaling Impairment in PTPµ −/− Osteoblasts
3. Discussion
4. Materials and Methods
4.1. Sex as a Biological Variable
4.2. Study Populations
4.3. Patients and Specimens
4.4. Animals
4.5. Mouse Blood Collection and OPN Measurement
4.6. Cell Culture
4.7. siRNA Transfection
4.8. Quantitative Reverse Transcription-Polymerase Chain Reaction (qPCR)
4.9. Immunoprecipitation and Western Blot
4.10. Cellular Dielectric Spectroscopy (CDS) Assay
4.11. miRNA Extraction and qPCR
4.12. Statistics
5. Patents
Supplementary Materials
Author Contributions
Funding
Institutional Review Board Statement
Informed Consent Statement
Data Availability Statement
Acknowledgments
Conflicts of Interest
References
- Cheng, J.C.; Castelein, R.M.; Chu, W.C.; Danielsson, A.J.; Dobbs, M.B.; Grivas, T.B.; Gurnett, C.A.; Luk, K.D.; Moreau, A.; Newton, P.O.; et al. Adolescent idiopathic scoliosis. Nat. Rev. Dis. Primers 2015, 1, 15030. [Google Scholar] [CrossRef] [PubMed]
- Dickson, R.A. The etiology and pathogenesis of idiopathic scoliosis. Acta Orthop. Belg. 1992, 58 (Suppl. 1), 21–25. [Google Scholar] [PubMed]
- Machida, M. Cause of idiopathic scoliosis. Spine 1999, 24, 2576–2583. [Google Scholar] [CrossRef]
- Burwell, R.G. Aetiology of idiopathic scoliosis: Current concepts. Pediatr. Rehabil. 2003, 6, 137–170. [Google Scholar] [CrossRef]
- Jiang, X.; Liu, F.; Zhang, M.; Hu, W.; Zhao, Y.; Xia, B.; Xu, K. Advances in genetic factors of adolescent idiopathic scoliosis: A bibliometric analysis. Front. Pediatr. 2024, 11, 1301137. [Google Scholar] [CrossRef]
- Sun, D.; Ding, Z.; Hai, Y.; Cheng, Y. Advances in epigenetic research of adolescent idiopathic scoliosis and congenital scoliosis. Front. Genet. 2023, 14, 1211376. [Google Scholar] [CrossRef]
- Oliazadeh, N.; Gorman, K.F.; Eveleigh, R.; Bourque, G.; Moreau, A. Identification of elongated primary cilia with impaired mechanotransduction in idiopathic scoliosis patients. Sci. Rep. 2017, 7, 44260. [Google Scholar] [CrossRef]
- Bearce, E.A.; Grimes, D.T. On being the right shape: Roles for motile cilia and cerebrospinal fluid flow in body and spine morphology. Semin. Cell Dev. Biol. 2021, 110, 104–112. [Google Scholar] [CrossRef]
- Oliazadeh, N.; Gorman, K.F.; Elbakry, M.; Moreau, A. Altered mechanotransduction in adolescent idiopathic scoliosis osteoblasts: An exploratory in vitro study. Sci. Rep. 2022, 12, 1846. [Google Scholar] [CrossRef]
- Moreau, A.; Wang, D.S.; Forget, S.; Azeddine, B.; Angeloni, D.; Fraschini, F.; Labelle, H.; Poitras, B.; Rivard, C.-H.; Grimard, G. Melatonin signaling dysfunction in adolescent idiopathic scoliosis. Spine 2004, 29, 1772–1781. [Google Scholar] [CrossRef]
- Azeddine, B.; Letellier, K.; Wang, D.S.; Moldovan, F.; Moreau, A. Molecular determinants of melatonin signaling dysfunction in adolescent idiopathic scoliosis. Clin. Orthop. Relat. Res. 2007, 462, 45–52. [Google Scholar] [CrossRef] [PubMed]
- Akoume, M.-Y.; Azeddine, B.M.; Turgeon, I.B.; Franco, A.M.; Labelle, H.; Poitras, B.; Rivard, C.-H.; Grimard, G.; Ouellet, J.; Parent, S.; et al. Cell-based screening test for idiopathic scoliosis using cellular dielectric spectroscopy. Spine 2010, 35, E601–E608. [Google Scholar] [CrossRef] [PubMed]
- Akoume, M.Y.; Franco, A.; Moreau, A. Cell-based assay protocol for the prognostic prediction of idiopathic scoliosis using cellular dielectric spectroscopy. J. Vis. Exp. 2013, 81, e50768. [Google Scholar] [CrossRef]
- Akoume, M.Y.; Elbakry, M.; Veillette, M.; Franco, A.; Nada, D.; Labelle, H.; Mac-Thiong, J.M.; Grimard, G.; Ouellet, J.; Parent, S.; et al. Differential hypofunctionality of Gαi proteins occurs in adolescent idiopathic scoliosis and correlates with the risk of disease progression. Sci. Rep. 2019, 9, 10074. [Google Scholar] [CrossRef]
- Hunter, T. Tyrosine phosphorylation: Thirty years and counting. Curr. Opin. Cell Biol. 2009, 21, 140–146. [Google Scholar] [CrossRef]
- Yang, H.; Wang, L.; Shigley, C.; Yang, W. Protein tyrosine phosphatases in skeletal development and diseases. Bone Res. 2022, 10, 10. [Google Scholar] [CrossRef]
- Wester, U.; Bondeson, M.; Edeby, C.; Annerén, G. Clinical and molecular characterization of individuals with 18p deletion: A genotype-phenotype correlation. Am. J. Med Genet. Part A 2006, 140, 1164–1171. [Google Scholar] [CrossRef]
- Oyama, J.; Murai, I.; Kanazawa, K.; Machida, M. Bipedal ambulation induces experimental scoliosis in C57BL/6J mice with reduced plasma and pineal melatonin levels. J. Pineal Res. 2006, 40, 219–224. [Google Scholar] [CrossRef]
- Liu, H.; Liu, Z.; Man, C.W.; Guo, J.; Han, X.; Hu, Z.; Ng, T.B.; Zhao, Z.; Li, J.; Wang, W.; et al. The effect of exogenous melatonin on reducing scoliotic curvature and improving bone quality in melatonin-deficient C57BL/6J mice. Sci. Rep. 2019, 9, 6202. [Google Scholar] [CrossRef]
- Xie, N.; Li, M.; Wu, T.; Liu, J.; Wang, B.; Tang, F. Does elevated osteopontin level play an important role in the development of scoliosis in bipedal mice? Spine J. 2015, 15, 1660–1664. [Google Scholar] [CrossRef]
- Chimento, S.; Billero, V.; Cavallin, L.; Romanelli, M.; Nadji, M.; Romanelli, P. Evaluation of osteopontin expression in chronic wounds: A potential prognostic and therapeutic biomarker. J. Wound Care 2017, 26, S4–S8. [Google Scholar] [CrossRef] [PubMed]
- Tozer, E.C.; Hughes, P.E.; Loftus, J.C. Ligand binding and affinity modulation of integrins. Biochem Cell Biol. 1996, 74, 785–798. [Google Scholar] [CrossRef] [PubMed]
- Hynes, R.O. Integrins: Bidirectional, allosteric signaling machines. Cell 2002, 110, 673–687. [Google Scholar] [CrossRef]
- Calderwood, D.A. Integrin activation. J. Cell Sci. 2004, 117, 657–666. [Google Scholar] [CrossRef]
- Ling, K.; Doughman, R.L.; Iyer, V.V.; Firestone, A.J.; Bairstow, S.F.; Mosher, D.F.; Schaller, M.D.; Anderson, R.A. Tyrosine phosphorylation of type Igamma phosphatidylinositol phosphate kinase by Src regulates an integrin-talin switch. J. Cell Biol. 2003, 163, 1339–1349. [Google Scholar] [CrossRef]
- Critchley, D.R.; Gingras, A.R. Talin at a glance. J. Cell Sci. 2008, 121, 1345–1347. [Google Scholar] [CrossRef] [PubMed]
- Malla, R.R.; Vempati, R.K. Talin: A potential drug target for cancer therapy. Curr. Drug Metab. 2020, 21, 25–32. [Google Scholar] [CrossRef]
- Bredoux, R.; Corvazier, E.; Dally, S.; Chaabane, C.; Bobe, R.; Raies, A.; Moreau, A.; Enouf, J. Human platelet Ca2+-ATPases: New markers of cell differentiation as illustrated in idiopathic scoliosis. Platelets 2006, 17, 421–433. [Google Scholar] [CrossRef]
- Gao, X.; Gordon, D.; Zhang, D.; Browne, R.; Helms, C.; Gillum, J.; Weber, S.; Devroy, S.; Swaney, S.; Dobbs, M.; et al. CHD7 gene polymorphisms are associated with susceptibility to idiopathic scoliosis. Am. J. Hum. Genet. 2007, 80, 957–965. [Google Scholar] [CrossRef]
- Chen, H.; Yang, K.G.; Zhang, J.; Cheuk, K.Y.; Nepotchatykh, E.; Wang, Y.; Hung, A.L.H.; Lam, T.P.; Moreau, A.; Lee, W.Y.W. Upregulation of microRNA-96-5p is associated with adolescent idiopathic scoliosis and low bone mass phenotype. Sci. Rep. 2022, 12, 9705. [Google Scholar] [CrossRef]
- García-Giménez, J.L.; Rubio-Belmar, P.A.; Peiró-Chova, L.; Hervás, D.; González-Rodríguez, D.; Ibañez-Cabellos, J.S.; Bas-Hermida, P.; Mena-Mollá, S.; García-López, E.M.; Pallardó, F.V.; et al. Circulating miRNAs as diagnostic biomarkers for adolescent idiopathic scoliosis. Sci. Rep. 2018, 8, 2646. [Google Scholar] [CrossRef] [PubMed]
- Hui, S.; Yang, Y.; Li, J.; Li, N.; Xu, P.; Li, H.; Zhang, Y.; Wang, S.; Lin, G.; Li, S.; et al. Differential miRNAs profile and bioinformatics analyses in bone marrow mesenchymal stem cells from adolescent idiopathic scoliosis patients. Spine J. 2019, 19, 1584–1596. [Google Scholar] [CrossRef] [PubMed]
- Ogura, Y.; Kou, I.; Takahashi, Y.; Takeda, K.; Minami, S.; Kawakami, N.; Uno, K.; Ito, M.; Yonezawa, I.; Kaito, T.; et al. A functional variant in MIR4300HG, the host gene of microRNA MIR4300, is associated with progression of adolescent idiopathic scoliosis. Hum. Mol. Genet. 2017, 26, 4086–4092. [Google Scholar] [CrossRef]
- Wang, Y.; Zhang, H.; Yang, G.; Xiao, L.; Li, J.; Guo, C. Dysregulated bone metabolism is related to high expression of miR-151a-3p in severe adolescent idiopathic scoliosis. Biomed Res. Int. 2020, 2020, 4243015. [Google Scholar] [CrossRef] [PubMed]
- Huang, F.; Liu, Y.; Wu, J.; Yang, J.; Huang, S.; Zhang, Z.; Li, D.; Gao, D. Incidence of scoliosis among junior high school students in Zhongshan city, Guangdong and the possible importance of decreased miR-30e expression. J. Int. Med. Res. 2019, 48, 300060519889438. [Google Scholar] [CrossRef] [PubMed]
- Pérez-Machado, G.; Berenguer-Pascual, E.; Bovea-Marco, M.; Rubio-Belmar, P.A.; García-López, E.; Garzón, M.J.; Mena-Mollá, S.; Pallardó, F.V.; Bas, T.; Viña, J.R.; et al. From genetics to epigenetics to unravel the etiology of adolescent idiopathic scoliosis. Bone 2020, 140, 115563. [Google Scholar] [CrossRef]
- Montemurro, N.; Ricciardi, L.; Scerrati, A.; Ippolito, G.; Lofrese, G.; Trungu, S.; Stoccoro, A. The potential role of dysregulated miRNAs in adolescent idiopathic scoliosis and 22q11.2 deletion syndrome. J. Pers. Med. 2022, 12, 1925. [Google Scholar] [CrossRef]
- Yuan, P.; Wang, Z.-H.; Jiang, H.; Wang, Y.-H.; Yang, J.-Y.; Li, L.-M.; Wang, W.-T.; Chen, J.; Li, D.-H.; Long, S.-Y.; et al. Prevalence and plasma exosome-derived microRNA diagnostic biomarker screening of adolescent idiopathic scoliosis in Yunnan Province, China. Front. Pediatr. 2024, 12, 1308931. [Google Scholar] [CrossRef]
- Raimondi, L.; De Luca, A.; Gallo, A.; Perna, F.; Cuscino, N.; Cordaro, A.; Costa, V.; Bellavia, D.; Faldini, C.; Scilabra, S.D.; et al. Investigating the differential circulating microRNA expression in adolescent females with severe idiopathic scoliosis: A proof-of-concept observational clinical study. Int. J. Mol. Sci. 2024, 25, 570. [Google Scholar] [CrossRef]
- Neri, S.; Assirelli, E.; Manzetti, M.; Viroli, G.; Ialuna, M.; Traversari, M.; Ciaffi, J.; Ursini, F.; Faldini, C.; Ruffilli, A. Identification of epigenetic biomarkers of adolescent idiopathic scoliosis progression: A workflow to assess local gene expression. Int. J. Mol. Sci. 2024, 25, 5329. [Google Scholar] [CrossRef]







| AIS Patients (Progressor) | AIS Patients (Non-Progressors) | Healthy Control Subjects | p-Value (vs. Controls) | ||||||
|---|---|---|---|---|---|---|---|---|---|
| N | Age (Years) | Highest Cobb Angle ° | N | Age (years) | Highest Cobb Angle ° | N | Age (Years) | ||
| All | 111 | 15.8 ± 2.1 [10.9–21.5] | 52.9 ± 9.1 [40–74] | 147 | 16.8 ± 0.9 [15.2–20.1] | 19.7 ± 6.3 [10–33] | 143 | 12.5 ± 3.2 [3.2–18.3] | <0.001 |
| Female | 94 | 15.6 ± 1.9 [10.9–21.2] | 54.1 ± 9.4 [43–74] | 120 | 16.8 ± 0.9 [15.2–20.1] | 20.1 ± 6.1 [10–33] | 67 | 12.5 ± 3.3 [4.6–18.3] | <0.001 |
| Male | 17 | 16.8 ± 2.5 [11.9–21.5] | 47.2 ± 5.4 [40–54] | 27 | 16.8 ± 0.8 [15.6–19.2] | 18 ± 7.2 [10–29] | 76 | 12.5 ± 3.2 [3.2–17.6] | <0.001 |
| Condition | Characteristics | |||||
|---|---|---|---|---|---|---|
| Sex | Mice Genotype | N | Mean OPN Levels (ng/mL) | Range | p-Value | |
| Non-Scoliotic | Male | Wild Type | 4 | 3460 ± 193 | 2723–4105 | 0.772 |
| Male | PTPµ −/− | 2 | 3713 ± 220 | 2586–4839 | ||
| Scoliotic | Male | Wild Type | 10 | 4612 ± 48 | 3726–6094 | 0.284 |
| Male | PTPµ −/− | 17 | 4922 ± 220 | 3574–5958 | ||
| Non-Scoliotic | Female | Wild Type | 5 | 3480 ± 160 | 2232–4195 | 0.382 |
| Female | PTPµ −/− | 5 | 3859 ± 185 | 3350–4632 | ||
| Scoliotic | Female | Wild Type | 14 | 4420 ± 102 | 3352–6298 | 0.585 |
| Female | PTPµ −/− | 34 | 4548 ± 214 | 3440–5954 | ||
Disclaimer/Publisher’s Note: The statements, opinions and data contained in all publications are solely those of the individual author(s) and contributor(s) and not of MDPI and/or the editor(s). MDPI and/or the editor(s) disclaim responsibility for any injury to people or property resulting from any ideas, methods, instructions or products referred to in the content. |
© 2025 by the authors. Licensee MDPI, Basel, Switzerland. This article is an open access article distributed under the terms and conditions of the Creative Commons Attribution (CC BY) license (https://creativecommons.org/licenses/by/4.0/).
Share and Cite
Elbakry, M.; Khatami, N.; Akoume, M.-Y.; Julien, C.; Bouhanik, S.; Franco, A.; Caraus, I.; Elremaly, W.; Moreau, A. Loss of Tyrosine Phosphatase Mu Promotes Scoliosis Progression Through Osteopontin-α5β1 Integrin Signaling and PIPK1γ90 Activity. Int. J. Mol. Sci. 2025, 26, 1042. https://doi.org/10.3390/ijms26031042
Elbakry M, Khatami N, Akoume M-Y, Julien C, Bouhanik S, Franco A, Caraus I, Elremaly W, Moreau A. Loss of Tyrosine Phosphatase Mu Promotes Scoliosis Progression Through Osteopontin-α5β1 Integrin Signaling and PIPK1γ90 Activity. International Journal of Molecular Sciences. 2025; 26(3):1042. https://doi.org/10.3390/ijms26031042
Chicago/Turabian StyleElbakry, Mohamed, Nasrin Khatami, Marie-Yvonne Akoume, Cédric Julien, Saadallah Bouhanik, Anita Franco, Iurie Caraus, Wesam Elremaly, and Alain Moreau. 2025. "Loss of Tyrosine Phosphatase Mu Promotes Scoliosis Progression Through Osteopontin-α5β1 Integrin Signaling and PIPK1γ90 Activity" International Journal of Molecular Sciences 26, no. 3: 1042. https://doi.org/10.3390/ijms26031042
APA StyleElbakry, M., Khatami, N., Akoume, M.-Y., Julien, C., Bouhanik, S., Franco, A., Caraus, I., Elremaly, W., & Moreau, A. (2025). Loss of Tyrosine Phosphatase Mu Promotes Scoliosis Progression Through Osteopontin-α5β1 Integrin Signaling and PIPK1γ90 Activity. International Journal of Molecular Sciences, 26(3), 1042. https://doi.org/10.3390/ijms26031042

