Proteomic Exploration of L1CAM+-Extracellular Vesicles from Plasma of Manifest and Prodromal Parkinson’s Disease
Abstract
1. Introduction
2. Results
2.1. Demographics
2.2. Characterization of L1CAM+-EVs Isolated from Plasma
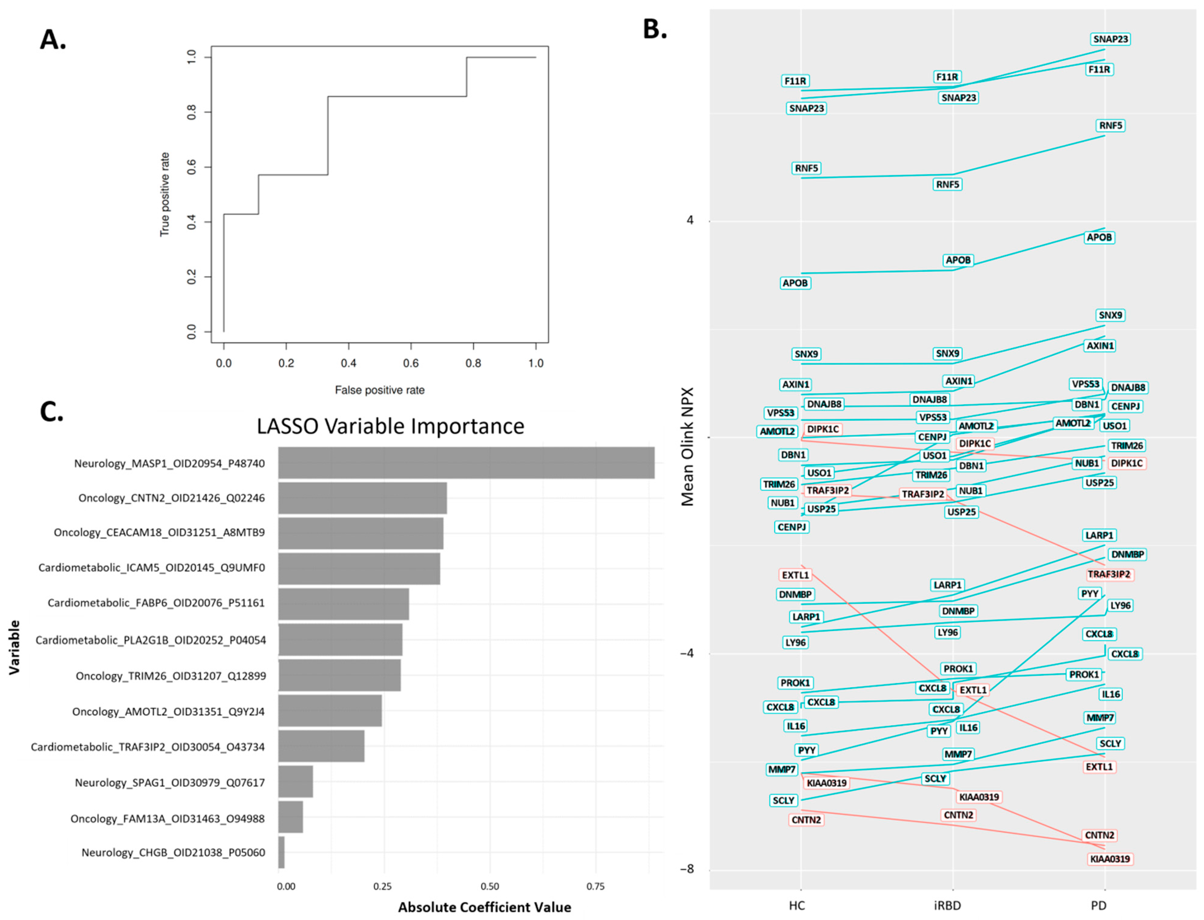
2.3. Biomarker Panel Results
3. Discussion
4. Materials and Methods
4.1. Sample Collection
4.2. Immunoprecipitation
4.3. Nanoparticle Tracking Analysis (NTA)
4.4. Immunoblotting Analysis
4.5. Biomarker Panel Analysis
4.6. Statistical Analysis
4.7. Data Sharing
Supplementary Materials
Author Contributions
Funding
Institutional Review Board Statement
Informed Consent Statement
Data Availability Statement
Conflicts of Interest
Abbreviations
| AMOTL2 | Angiomotin Like 2 |
| aSyn | Alpha-Synuclein |
| AUC | Area Under Curve |
| CEACAM18 | Carcinoembryonic antigen-related cell adhesion molecule 18 |
| CHGB | Chromogranin B |
| CNTN2 | Contactin 2 |
| CSF | Cerebrospinal fluid |
| DeNoPa | de novo Parkinson’s disease |
| EDTA | Ethylenediaminetetraacetic acid |
| EVs | Extracellular vesicles |
| FABP6 | Fatty acid binding protein 6 |
| FAM13A | Family With Sequence Similarity 13 Member A |
| GM130 | Golgi matrix protein 130 |
| HCs | Healthy controls |
| ICAM5 | Intercellular adhesion molecule 5 |
| IP | Immunoprecipitation |
| iRBD | Isolated REM sleep behavior disorder |
| L1CAM | L1 cell adhesion molecule |
| MASP1 | Mannan-binding lectin serine protease 1 |
| MMSE | Mini-mental state examination |
| NTA | Nanoparticle tracking analysis |
| PA | Phosphatidic acid |
| PC | Phosphatidylcholine |
| PD | Parkinson’s disease |
| PE | Phosphatidylethanolamine |
| PG | Phosphatidylglycerol |
| PI | Phosphatidylinositol |
| PLA2G1B | Phospholipase A2 Group IB |
| PMSF | Phenylmethylsulfonyl fluoride |
| PS | Phosphatidylserine |
| ROC | Receiver operating characteristic |
| SAA | Seed amplification assay |
| SPAG1 | Sperm associated antigen 1 |
| TGX | Tris-Glycine eXtended |
| TRAF3IP2 | TRAF3 Interacting Protein 2 |
| TRIM26 | Tripartite Motif Containing 26 |
| UPDRS | Unified Parkinson’s disease rating scale |
References
- Rizzo, G.; Copetti, M.; Arcuti, S.; Martino, D.; Fontana, A.; Logroscino, G. Accuracy of Clinical Diagnosis of Parkinson Disease. Neurology 2016, 86, 566–576. [Google Scholar] [CrossRef]
- Adler, C.H.; Beach, T.G.; Hentz, J.G.; Shill, H.A.; Caviness, J.N.; Driver-Dunckley, E.; Sabbagh, M.N.; Sue, L.I.; Jacobson, S.A.; Belden, C.M.; et al. Low Clinical Diagnostic Accuracy of Early vs Advanced Parkinson Disease. Neurology 2014, 83, 406–412. [Google Scholar] [CrossRef]
- Halliday, G.M.; Li, Y.W.; Blumbergs, P.C.; Joh, T.H.; Cotton, R.G.H.; Howe, P.R.C.; Blessing, W.W.; Geffen, L.B. Neuropathology of Immunohistochemically Identified Brainstem Neurons in Parkinson’s Disease. Ann. Neurol. 1990, 27, 373–385. [Google Scholar] [CrossRef]
- Kalia, L.V.; Lang, A.E. Parkinson’s Disease. Lancet 2015, 386, 896–912. [Google Scholar] [CrossRef]
- Siderowf, A.; Concha-Marambio, L.; Lafontant, D.-E.; Farris, C.M.; Ma, Y.; Urenia, P.A.; Nguyen, H.; Alcalay, R.N.; Chahine, L.M.; Foroud, T.; et al. Assessment of Heterogeneity among Participants in the Parkinson’s Progression Markers Initiative Cohort Using α-Synuclein Seed Amplification: A Cross-Sectional Study. Lancet Neurol. 2023, 22, 407–417. [Google Scholar] [CrossRef] [PubMed]
- Concha-Marambio, L.; Weber, S.; Farris, C.M.; Dakna, M.; Lang, E.; Wicke, T.; Ma, Y.; Starke, M.; Ebentheuer, J.; Sixel-Döring, F.; et al. Accurate Detection of α-Synuclein Seeds in Cerebrospinal Fluid from Isolated Rapid Eye Movement Sleep Behavior Disorder and Patients with Parkinson’s Disease in the DeNovo Parkinson (DeNoPa) Cohort. Mov. Disord. 2023, 38, 567–578. [Google Scholar] [CrossRef] [PubMed]
- Espay, A.J.; Cardoso, F.; Frucht, S.J.; Imarisio, A.; Halliday, G.M.; Lees, A.J. Refutation of the αSyn-SAA-Based Staging for Parkinson’s Progression (Neuronal A-Synuclein Disease-Integrated Staging System [NSD-ISS]). Mov. Disord. 2025, 40, 1744–1745. [Google Scholar] [CrossRef] [PubMed]
- Gualerzi, A.; Picciolini, S.; Bedoni, M.; Guerini, F.R.; Clerici, M.; Agliardi, C. Extracellular Vesicles as Biomarkers for Parkinson’s Disease: How Far from Clinical Translation? Int. J. Mol. Sci. 2024, 25, 1136. [Google Scholar] [CrossRef]
- Welsh, J.A.; Goberdhan, D.C.I.; O’Driscoll, L.; Buzas, E.I.; Blenkiron, C.; Bussolati, B.; Cai, H.; Di Vizio, D.; Driedonks, T.A.P.; Erdbrügger, U.; et al. Minimal Information for Studies of Extracellular Vesicles (MISEV2023): From Basic to Advanced Approaches. J. Extracell. Vesicles 2024, 13, e12404, Erratum in J. Extracell. Vesicles 2024, 13, e12451. [Google Scholar] [CrossRef]
- Hessvik, N.P.; Llorente, A. Current Knowledge on Exosome Biogenesis and Release. Cell. Mol. Life Sci. 2018, 75, 193–208. [Google Scholar] [CrossRef]
- Belov, L.; Matic, K.J.; Hallal, S.; Best, O.G.; Mulligan, S.P.; Christopherson, R.I. Extensive Surface Protein Profiles of Extracellular Vesicles from Cancer Cells May Provide Diagnostic Signatures from Blood Samples. J. Extracell. Vesicles 2016, 5, 25355. [Google Scholar] [CrossRef]
- Ekström, K.; Crescitelli, R.; Pétursson, H.I.; Johansson, J.; Lässer, C.; Olofsson Bagge, R. Characterization of Surface Markers on Extracellular Vesicles Isolated from Lymphatic Exudate from Patients with Breast Cancer. BMC Cancer 2022, 22, 50. [Google Scholar] [CrossRef]
- Jiang, C.; Hopfner, F.; Berg, D.; Hu, M.T.; Pilotto, A.; Borroni, B.; Davis, J.J.; Tofaris, G.K. Validation of A-Synuclein in L1CAM-Immunocaptured Exosomes as a Biomarker for the Stratification of Parkinsonian Syndromes. Mov. Disord. 2021, 36, 2663–2669. [Google Scholar] [CrossRef]
- Eren, E.; Leoutsakos, J.-M.; Troncoso, J.; Lyketsos, C.G.; Oh, E.S.; Kapogiannis, D. Neuronal-Derived EV Biomarkers Track Cognitive Decline in Alzheimer’s Disease. Cells 2022, 11, 436. [Google Scholar] [CrossRef]
- Yan, S.; Jiang, C.; Janzen, A.; Barber, T.R.; Seger, A.; Sommerauer, M.; Davis, J.J.; Marek, K.; Hu, M.T.; Oertel, W.H.; et al. Neuronally Derived Extracellular Vesicle α-Synuclein as a Serum Biomarker for Individuals at Risk of Developing Parkinson Disease. JAMA Neurol. 2024, 81, 59. [Google Scholar] [CrossRef] [PubMed]
- Gomes, D.E.; Witwer, K.W. L1CAM-associated Extracellular Vesicles: A Systematic Review of Nomenclature, Sources, Separation, and Characterization. J. Extracell. Biol. 2022, 1, e35, Erratum in J. Extracell. Biol. 2023, 2, e95. [Google Scholar] [CrossRef] [PubMed]
- Nogueras-Ortiz, C.J.; Eren, E.; Yao, P.; Calzada, E.; Dunn, C.; Volpert, O.; Delgado-Peraza, F.; Mustapic, M.; Lyashkov, A.; Rubio, F.J.; et al. Single-extracellular Vesicle (EV) Analyses Validate the Use of L1 Cell Adhesion Molecule (L1CAM) as a Reliable Biomarker of Neuron-derived EVs. J. Extracell. Vesicles 2024, 13, e12459. [Google Scholar] [CrossRef] [PubMed]
- Xylaki, M.; Chopra, A.; Weber, S.; Bartl, M.; Outeiro, T.F.; Mollenhauer, B. Extracellular Vesicles for the Diagnosis of Parkinson’s Disease: Systematic Review and Meta-Analysis. Mov. Disord. 2023, 38, 1585–1597. [Google Scholar] [CrossRef]
- Trist, B.G.; Davies, K.M.; Cottam, V.; Genoud, S.; Ortega, R.; Roudeau, S.; Carmona, A.; De Silva, K.; Wasinger, V.; Lewis, S.J.G.; et al. Amyotrophic Lateral Sclerosis-like Superoxide Dismutase 1 Proteinopathy Is Associated with Neuronal Loss in Parkinson’s Disease Brain. Acta Neuropathol. 2017, 134, 113–127. [Google Scholar] [CrossRef]
- Rowlands, B.D.; Trist, B.G.; Karozis, C.; Schaffer, G.; Mor, D.; Harwood, R.; Rosolen, S.A.; Cottam, V.; Persson-Carboni, F.; Richardson, M.; et al. Copper Supplementation Mitigates Parkinson-like Wild-Type SOD1 Pathology and Nigrostriatal Degeneration in a Novel Mouse Model. Acta Neuropathol. Commun. 2025, 13, 133. [Google Scholar] [CrossRef]
- Quinn, P.M.J.; Moreira, P.I.; Ambrósio, A.F.; Alves, C.H. PINK1/PARKIN Signalling in Neurodegeneration and Neuroinflammation. Acta Neuropathol. Commun. 2020, 8, 189. [Google Scholar] [CrossRef]
- Available online: https://Olink.Com/Products/Olink-Explore-3072-384 (accessed on 17 September 2025).
- Chitti, S.V.; Gummadi, S.; Kang, T.; Shahi, S.; Marzan, A.L.; Nedeva, C.; Sanwlani, R.; Bramich, K.; Stewart, S.; Petrovska, M.; et al. Vesiclepedia 2024: An Extracellular Vesicles and Extracellular Particles Repository. Nucleic Acids Res. 2024, 52, D1694–D1698. [Google Scholar] [CrossRef]
- Bartl, M.; Dakna, M.; Schade, S.; Otte, B.; Wicke, T.; Lang, E.; Starke, M.; Ebentheuer, J.; Weber, S.; Toischer, K.; et al. Blood Markers of Inflammation, Neurodegeneration, and Cardiovascular Risk in Early Parkinson’s Disease. Mov. Disord. 2023, 38, 68–81. [Google Scholar] [CrossRef] [PubMed]
- Birkner, K.; Loos, J.; Gollan, R.; Steffen, F.; Wasser, B.; Ruck, T.; Meuth, S.G.; Zipp, F.; Bittner, S. Neuronal ICAM-5 Plays a Neuroprotective Role in Progressive Neurodegeneration. Front. Neurol. 2019, 10, 205. [Google Scholar] [CrossRef] [PubMed]
- Paetau, S.; Rolova, T.; Ning, L.; Gahmberg, C.G. Neuronal ICAM-5 Inhibits Microglia Adhesion and Phagocytosis and Promotes an Anti-Inflammatory Response in LPS Stimulated Microglia. Front. Mol. Neurosci. 2017, 10, 431. [Google Scholar] [CrossRef]
- Di Battista, A.P.; Buonora, J.E.; Rhind, S.G.; Hutchison, M.G.; Baker, A.J.; Rizoli, S.B.; Diaz-Arrastia, R.; Mueller, G.P. Blood Biomarkers in Moderate-To-Severe Traumatic Brain Injury: Potential Utility of a Multi-Marker Approach in Characterizing Outcome. Front. Neurol. 2015, 6, 110. [Google Scholar] [CrossRef]
- Bartolomucci, A.; Possenti, R.; Mahata, S.K.; Fischer-Colbrie, R.; Loh, Y.P.; Salton, S.R.J. The Extended Granin Family: Structure, Function, and Biomedical Implications. Endocr. Rev. 2011, 32, 755–797. [Google Scholar] [CrossRef]
- Díaz-Vera, J.; Morales, Y.G.; Hernández-Fernaud, J.R.; Camacho, M.; Montesinos, M.S.; Calegari, F.; Huttner, W.B.; Borges, R.; Machado, J.D. Chromogranin B Gene Ablation Reduces the Catecholamine Cargo and Decelerates Exocytosis in Chromaffin Secretory Vesicles. J. Neurosci. 2010, 30, 950–957. [Google Scholar] [CrossRef]
- Zhu, S.; Wuolikainen, A.; Wu, J.; Öhman, A.; Wingsle, G.; Moritz, T.; Andersen, P.M.; Forsgren, L.; Trupp, M. Targeted Multiple Reaction Monitoring Analysis of CSF Identifies UCHL1 and GPNMB as Candidate Biomarkers for ALS. J. Mol. Neurosci. 2019, 69, 643–657. [Google Scholar] [CrossRef]
- Rotunno, M.S.; Lane, M.; Zhang, W.; Wolf, P.; Oliva, P.; Viel, C.; Wills, A.-M.; Alcalay, R.N.; Scherzer, C.R.; Shihabuddin, L.S.; et al. Cerebrospinal Fluid Proteomics Implicates the Granin Family in Parkinson’s Disease. Sci. Rep. 2020, 10, 2479. [Google Scholar] [CrossRef] [PubMed]
- Bartl, M.; Nilsson, J.; Dakna, M.; Weber, S.; Schade, S.; Xylaki, M.; Fernandes Gomes, B.; Ernst, M.; Muntean, M.-L.; Sixel-Döring, F.; et al. Lysosomal and Synaptic Dysfunction Markers in Longitudinal Cerebrospinal Fluid of de Novo Parkinson’s Disease. NPJ Park. Dis. 2024, 10, 102, Erratum in NPJ Park. Dis. 2024, 10, 121. [Google Scholar] [CrossRef] [PubMed]
- Wang, Y.; Yu, F. Angiomotin Family Proteins in the Hippo Signaling Pathway. BioEssays 2024, 46, 2400076. [Google Scholar] [CrossRef]
- Artinian, N.; Cloninger, C.; Holmes, B.; Benavides-Serrato, A.; Bashir, T.; Gera, J. Phosphorylation of the Hippo Pathway Component AMOTL2 by the MTORC2 Kinase Promotes YAP Signaling, Resulting in Enhanced Glioblastoma Growth and Invasiveness. J. Biol. Chem. 2015, 290, 19387–19401. [Google Scholar] [CrossRef]
- Winner, B.; Kohl, Z.; Gage, F.H. Neurodegenerative Disease and Adult Neurogenesis. Eur. J. Neurosci. 2011, 33, 1139–1151. [Google Scholar] [CrossRef]
- Mohebiany, A.N.; Harroch, S.; Bouyain, S. New Insights into the Roles of the Contactin Cell Adhesion Molecules in Neural Development. In Cell Adhesion Molecules; Springer: New York, NY, USA, 2014; pp. 165–194. [Google Scholar]
- Chatterjee, M.; van Steenoven, I.; Huisman, E.; Oosterveld, L.; Berendse, H.; van der Flier, W.M.; Del Campo, M.; Lemstra, A.W.; van de Berg, W.D.J.; Teunissen, C.E. Contactin-1 Is Reduced in Cerebrospinal Fluid of Parkinson’s Disease Patients and Is Present within Lewy Bodies. Biomolecules 2020, 10, 1177. [Google Scholar] [CrossRef]
- Fathi, A.; Mirzaei, M.; Dolatyar, B.; Sharifitabar, M.; Bayat, M.; Shahbazi, E.; Lee, J.; Javan, M.; Zhang, S.-C.; Gupta, V.; et al. Discovery of Novel Cell Surface Markers for Purification of Embryonic Dopamine Progenitors for Transplantation in Parkinson’s Disease Animal Models. Mol. Cell. Proteom. 2018, 17, 1670–1684. [Google Scholar] [CrossRef]
- Abdi, I.Y.; Bartl, M.; Dakna, M.; Abdesselem, H.; Majbour, N.; Trenkwalder, C.; El-Agnaf, O.; Mollenhauer, B. Cross-Sectional Proteomic Expression in Parkinson’s Disease-Related Proteins in Drug-Naïve Patients vs Healthy Controls with Longitudinal Clinical Follow-Up. Neurobiol. Dis. 2023, 177, 105997. [Google Scholar] [CrossRef]
- Li, P.; Killinger, B.A.; Ensink, E.; Beddows, I.; Yilmaz, A.; Lubben, N.; Lamp, J.; Schilthuis, M.; Vega, I.E.; Woltjer, R.; et al. Gut Microbiota Dysbiosis Is Associated with Elevated Bile Acids in Parkinson’s Disease. Metabolites 2021, 11, 29. [Google Scholar] [CrossRef]
- McMillin, M.; DeMorrow, S. Effects of Bile Acids on Neurological Function and Disease. FASEB J. 2016, 30, 3658–3668. [Google Scholar] [CrossRef] [PubMed]
- Sampson, T.R.; Debelius, J.W.; Thron, T.; Janssen, S.; Shastri, G.G.; Ilhan, Z.E.; Challis, C.; Schretter, C.E.; Rocha, S.; Gradinaru, V.; et al. Gut Microbiota Regulate Motor Deficits and Neuroinflammation in a Model of Parkinson’s Disease. Cell 2016, 167, 1469–1480.e12. [Google Scholar] [CrossRef] [PubMed]
- Hui, D.Y. Phospholipase A2 Enzymes in Metabolic and Cardiovascular Diseases. Curr. Opin. Lipidol. 2012, 23, 235–240. [Google Scholar] [CrossRef] [PubMed]
- Canning, P.; Kenny, B.-A.; Prise, V.; Glenn, J.; Sarker, M.H.; Hudson, N.; Brandt, M.; Lopez, F.J.; Gale, D.; Luthert, P.J.; et al. Lipoprotein-Associated Phospholipase A2 (Lp-PLA2) as a Therapeutic Target to Prevent Retinal Vasopermeability during Diabetes. Proc. Natl. Acad. Sci. USA 2016, 113, 7213–7218. [Google Scholar] [CrossRef] [PubMed]
- Davidson, J.E.; Lockhart, A.; Amos, L.; Stirnadel-Farrant, H.A.; Mooser, V.; Sollberger, M.; Regeniter, A.; Monsch, A.U.; Irizarry, M.C. Plasma Lipoprotein-Associated Phospholipase A2 Activity in Alzheimer’s Disease, Amnestic Mild Cognitive Impairment, and Cognitively Healthy Elderly Subjects: A Cross-Sectional Study. Alzheimers Res. Ther. 2012, 4, 51. [Google Scholar] [CrossRef]
- Wu, Z.; Wu, S.; Liang, T.; Wang, L. Lipoprotein-Associated Phospholipase A2 Is a Risk Factor for Patients with Parkinson’s Disease. Front. Neurosci. 2021, 15, 633022. [Google Scholar] [CrossRef] [PubMed]
- Alt, E.U.; Barabadi, Z.; Pfnür, A.; Ochoa, J.E.; Daneshimehr, F.; Lang, L.M.; Lin, D.; Braun, S.E.; Chandrasekar, B.; Izadpanah, R. TRAF3IP2, a Novel Therapeutic Target in Glioblastoma Multiforme. Oncotarget 2018, 9, 29772–29788. [Google Scholar] [CrossRef]
- Alt, E.U.; Wörner, P.M.; Pfnür, A.; Ochoa, J.E.; Schächtele, D.J.; Barabadi, Z.; Lang, L.M.; Srivastav, S.; Burow, M.E.; Chandrasekar, B.; et al. Targeting TRAF3IP2, Compared to Rab27, Is More Effective in Suppressing the Development and Metastasis of Breast Cancer. Sci. Rep. 2020, 10, 8834. [Google Scholar] [CrossRef]
- Izadpanah, A.; Daneshimehr, F.; Willingham, K.; Barabadi, Z.; Braun, S.E.; Dumont, A.; Mostany, R.; Chandrasekar, B.; Alt, E.U.; Izadpanah, R. Targeting TRAF3IP2 Inhibits Angiogenesis in Glioblastoma. Front. Oncol. 2022, 12, 893820. [Google Scholar] [CrossRef]
- Jani, P.K.; Kajdácsi, E.; Megyeri, M.; Dobó, J.; Doleschall, Z.; Futosi, K.; Tímár, C.I.; Mócsai, A.; Makó, V.; Gál, P.; et al. MASP-1 Induces a Unique Cytokine Pattern in Endothelial Cells: A Novel Link between Complement System and Neutrophil Granulocytes. PLoS ONE 2014, 9, e87104. [Google Scholar] [CrossRef]
- Megyeri, M.; Makó, V.; Beinrohr, L.; Doleschall, Z.; Prohászka, Z.; Cervenak, L.; Závodszky, P.; Gál, P. Complement Protease MASP-1 Activates Human Endothelial Cells: PAR4 Activation Is a Link between Complement and Endothelial Function. J. Immunol. 2009, 183, 3409–3416. [Google Scholar] [CrossRef]
- Hällqvist, J.; Bartl, M.; Dakna, M.; Schade, S.; Garagnani, P.; Bacalini, M.-G.; Pirazzini, C.; Bhatia, K.; Schreglmann, S.; Xylaki, M.; et al. Plasma Proteomics Identify Biomarkers Predicting Parkinson’s Disease up to 7 Years before Symptom Onset. Nat. Commun. 2024, 15, 4759. [Google Scholar] [CrossRef]
- Knowles, M.R.; Ostrowski, L.E.; Loges, N.T.; Hurd, T.; Leigh, M.W.; Huang, L.; Wolf, W.E.; Carson, J.L.; Hazucha, M.J.; Yin, W.; et al. Mutations in SPAG1 Cause Primary Ciliary Dyskinesia Associated with Defective Outer and Inner Dynein Arms. Am. J. Hum. Genet. 2013, 93, 711–720. [Google Scholar] [CrossRef]
- Kresge, H.A.; Tanriverdi, K.; Bolton, C.J.; Risitano, A.; Sun, Y.; Liu, D.; Pechman, K.R.; Gifford, K.A.; Shah, R.; Freedman, J.; et al. Discovery Plasma Proteomics Analyses Identify Proteins That Interact with Plasma Ptau231 Levels to Predict Longitudinal Episodic Memory Trajectory over a 9-year Follow-up Period. Alzheimer’s Dement. 2024, 20, e093156. [Google Scholar] [CrossRef]
- Kuespert, K.; Pils, S.; Hauck, C.R. CEACAMs: Their Role in Physiology and Pathophysiology. Curr. Opin. Cell Biol. 2006, 18, 565–571. [Google Scholar] [CrossRef]
- Ludewig, P.; Sedlacik, J.; Gelderblom, M.; Bernreuther, C.; Korkusuz, Y.; Wagener, C.; Gerloff, C.; Fiehler, J.; Magnus, T.; Horst, A.K. Carcinoembryonic Antigen–Related Cell Adhesion Molecule 1 Inhibits MMP-9–Mediated Blood–Brain–Barrier Breakdown in a Mouse Model for Ischemic Stroke. Circ. Res. 2013, 113, 1013–1022. [Google Scholar] [CrossRef]
- Akıl, E.; Bulut, A.; Kaplan, İ.; Özdemir, H.H.; Arslan, D.; Aluçlu, M.U. The Increase of Carcinoembryonic Antigen (CEA), High-Sensitivity C-Reactive Protein, and Neutrophil/Lymphocyte Ratio in Parkinson’s Disease. Neurol. Sci. 2015, 36, 423–428. [Google Scholar] [CrossRef]
- Prahl, J.; Coetzee, G.A. Genetic Elements at the Alpha-Synuclein Locus. Front. Neurosci. 2022, 16, 889802. [Google Scholar] [CrossRef]
- Konis, S.M.R.; Hughes, J.R.; Parsons, J.L. TRIM26 Maintains Cell Survival in Response to Oxidative Stress through Regulating DNA Glycosylase Stability. Int. J. Mol. Sci. 2022, 23, 11613. [Google Scholar] [CrossRef]
- Zhu, Y.; Afolabi, L.O.; Wan, X.; Shim, J.S.; Chen, L. TRIM Family Proteins: Roles in Proteostasis and Neurodegenerative Diseases. Open Biol. 2022, 12, 220098. [Google Scholar] [CrossRef]
- Wang, Z.; Xia, Y.; Wang, Y.; Zhu, R.; Li, H.; Liu, Y.; Shen, N. The E3 Ligase TRIM26 Suppresses Ferroptosis through Catalyzing K63-Linked Ubiquitination of GPX4 in Glioma. Cell Death Dis. 2023, 14, 695. [Google Scholar] [CrossRef] [PubMed]
- Do Van, B.; Gouel, F.; Jonneaux, A.; Timmerman, K.; Gelé, P.; Pétrault, M.; Bastide, M.; Laloux, C.; Moreau, C.; Bordet, R.; et al. Ferroptosis, a Newly Characterized Form of Cell Death in Parkinson’s Disease That Is Regulated by PKC. Neurobiol. Dis. 2016, 94, 169–178. [Google Scholar] [CrossRef] [PubMed]
- Groveman, B.R.; Orrù, C.D.; Hughson, A.G.; Raymond, L.D.; Zanusso, G.; Ghetti, B.; Campbell, K.J.; Safar, J.; Galasko, D.; Caughey, B. Rapid and Ultra-Sensitive Quantitation of Disease-Associated α-Synuclein Seeds in Brain and Cerebrospinal Fluid by ASyn RT-QuIC. Acta Neuropathol. Commun. 2018, 6, 7, Erratum in Acta Neuropathol. Commun. 2020, 8, 180. [Google Scholar] [CrossRef] [PubMed]
- Poggiolini, I.; Erskine, D.; Vaikath, N.N.; Ponraj, J.; Mansour, S.; Morris, C.M.; El-Agnaf, O.M.A. Rt-Quic Using c-Terminally Truncated α-Synuclein Forms Detects Differences in Seeding Propensity of Different Brain Regions from Synucleinopathies. Biomolecules 2021, 11, 820. [Google Scholar] [CrossRef]
- Bernhardt, A.M.; Nemati, M.; Boros, F.A.; Hopfner, F.; Levin, J.; Mollenhauer, B.; Winkler, J.; Zerr, I.; Zunke, F.; Höglinger, G. A-Synuclein Seed Amplification Assays from Blood-Based Extracellular Vesicles in Parkinson’s Disease: An Evaluation of the Evidence. Mov. Disord. 2024, 39, 1269–1271. [Google Scholar] [CrossRef] [PubMed]
- Mollenhauer, B.; Trautmann, E.; Sixel-Döring, F.; Wicke, T.; Ebentheuer, J.; Schaumburg, M.; Lang, E.; Focke, N.K.; Kumar, K.R.; Lohmann, K.; et al. Nonmotor and Diagnostic Findings in Subjects with de Novo Parkinson Disease of the DeNoPa Cohort. Neurology 2013, 81, 1226–1234. [Google Scholar] [CrossRef]
- Schulz, I.; Kruse, N.; Gera, R.G.; Kremer, T.; Cedarbaum, J.; Barbour, R.; Zago, W.; Schade, S.; Otte, B.; Bartl, M.; et al. Systematic Assessment of 10 Biomarker Candidates Focusing on A-Synuclein-Related Disorders. Mov. Disord. 2021, 36, 2874–2887. [Google Scholar] [CrossRef]
- Goetz, C.G.; Tilley, B.C.; Shaftman, S.R.; Stebbins, G.T.; Fahn, S.; Martinez-Martin, P.; Poewe, W.; Sampaio, C.; Stern, M.B.; Dodel, R.; et al. Movement Disorder Society-sponsored Revision of the Unified Parkinson’s Disease Rating Scale (MDS-UPDRS): Scale Presentation and Clinimetric Testing Results. Mov. Disord. 2008, 23, 2129–2170. [Google Scholar] [CrossRef]
- Folstein, M.F.; Folstein, S.E.; McHugh, P.R. Mini-Mental State. J. Psychiatr. Res. 1975, 12, 189–198. [Google Scholar] [CrossRef]
- Mollenhauer, B.; Zimmermann, J.; Sixel-Döring, F.; Focke, N.K.; Wicke, T.; Ebentheuer, J.; Schaumburg, M.; Lang, E.; Trautmann, E.; Zetterberg, H.; et al. Monitoring of 30 Marker Candidates in Early Parkinson Disease as Progression Markers. Neurology 2016, 87, 168–177. [Google Scholar] [CrossRef]
- Wik, L.; Nordberg, N.; Broberg, J.; Björkesten, J.; Assarsson, E.; Henriksson, S.; Grundberg, I.; Pettersson, E.; Westerberg, C.; Liljeroth, E.; et al. Proximity Extension Assay in Combination with Next-Generation Sequencing for High-Throughput Proteome-Wide Analysis. Mol. Cell. Proteom. 2021, 20, 100168. [Google Scholar] [CrossRef] [PubMed]



| HC (N = 20) | iRBD (N = 20) | PD (N = 20) | p Value | |
|---|---|---|---|---|
| SEX | 0.377 | |||
| Female | 5 (25.0%) | 9 (45.0%) | 6 (30.0%) | |
| Male | 15 (75.0%) | 11 (55.0%) | 14 (70.0%) | |
| Missing | 0 | 0 | 0 | |
| AGE | 0.598 | |||
| Mean (SD) | 64.850 (7.680) | 67.100 (9.188) | 65.000 (11.007) | |
| Median (Q1, Q3) | 67.000 (63.750, 69.000) | 69.500 (62.000, 74.000) | 67.500 (54.500, 72.000) | |
| Min–Max | 44.000–77.000 | 50.000–80.000 | 46.000–85.000 | |
| Missing | 0 | 0 | 0 | |
| MDS_UPDRS_III | ||||
| Mean (SD) | 0.200 (0.894) | 1.750 (2.099) | NA | |
| Median (Q1, Q3) | 0.000 (0.000, 0.000) | 1.000 (0.000, 2.250) | NA | |
| Min–Max | 0.000–4.000 | 0.000–7.000 | NA | |
| Missing | 0 | 0 | 20 | |
| MDS_UPDRS_Total Score | ||||
| Mean (SD) | 2.950 (2.685) | 15.750 (8.065) | NA | |
| Median (Q1, Q3) | 2.000 (0.750, 5.250) | 15.000 (12.000, 17.250) | NA | |
| Min–Max | 0.000–8.000 | 2.000–35.000 | NA | |
| Missing | 0 | 0 | 20 | |
| UPDRS_III | ||||
| Mean (SD) | NA | NA | 18.000 (7.189) | |
| Median (Q1, Q3) | NA | NA | 17.000 (14.750, 19.500) | |
| Min–Max | NA | NA | 6.000–35.000 | |
| Missing | 20 | 20 | 0 | |
| UPDRS_Total Score | ||||
| Mean (SD) | NA | NA | 29.400 (13.697) | |
| Median (Q1, Q3) | NA | NA | 26.000 (20.500, 37.750) | |
| Min–Max | NA | NA | 12.000–61.000 | |
| Missing | 20 | 20 | 0 | |
| MMSE_Total_Score | 0.989 | |||
| Mean (SD) | 28.600 (0.940) | 28.450 (1.504) | 28.071 (2.433) | |
| Median (Q1, Q3) | 29.000 (28.000, 29.000) | 29.000 (28.000, 29.250) | 28.500 (27.250, 30.000) | |
| Min–Max | 27.000–30.000 | 24.000–30.000 | 21.000–30.000 | |
| Missing | 0 | 0 | 6 |
Disclaimer/Publisher’s Note: The statements, opinions and data contained in all publications are solely those of the individual author(s) and contributor(s) and not of MDPI and/or the editor(s). MDPI and/or the editor(s) disclaim responsibility for any injury to people or property resulting from any ideas, methods, instructions or products referred to in the content. |
© 2025 by the authors. Licensee MDPI, Basel, Switzerland. This article is an open access article distributed under the terms and conditions of the Creative Commons Attribution (CC BY) license (https://creativecommons.org/licenses/by/4.0/).
Share and Cite
Xylaki, M.; Chopra, A.; Kyriachenko, Y.; Scherer, J.; Otte, B.; Dakna, M.; Bartl, M.; Weber, S.; Schade, S.; Lenz, C.; et al. Proteomic Exploration of L1CAM+-Extracellular Vesicles from Plasma of Manifest and Prodromal Parkinson’s Disease. Int. J. Mol. Sci. 2025, 26, 11564. https://doi.org/10.3390/ijms262311564
Xylaki M, Chopra A, Kyriachenko Y, Scherer J, Otte B, Dakna M, Bartl M, Weber S, Schade S, Lenz C, et al. Proteomic Exploration of L1CAM+-Extracellular Vesicles from Plasma of Manifest and Prodromal Parkinson’s Disease. International Journal of Molecular Sciences. 2025; 26(23):11564. https://doi.org/10.3390/ijms262311564
Chicago/Turabian StyleXylaki, Mary, Avika Chopra, Yevheniia Kyriachenko, Jannik Scherer, Birgit Otte, Mohammed Dakna, Michael Bartl, Sandrina Weber, Sebastian Schade, Christof Lenz, and et al. 2025. "Proteomic Exploration of L1CAM+-Extracellular Vesicles from Plasma of Manifest and Prodromal Parkinson’s Disease" International Journal of Molecular Sciences 26, no. 23: 11564. https://doi.org/10.3390/ijms262311564
APA StyleXylaki, M., Chopra, A., Kyriachenko, Y., Scherer, J., Otte, B., Dakna, M., Bartl, M., Weber, S., Schade, S., Lenz, C., & Mollenhauer, B. (2025). Proteomic Exploration of L1CAM+-Extracellular Vesicles from Plasma of Manifest and Prodromal Parkinson’s Disease. International Journal of Molecular Sciences, 26(23), 11564. https://doi.org/10.3390/ijms262311564

