Anti-Oxidative and Anti-Inflammatory Effect of Protaetia Brevitarsis-Derived Protein Hydrolysates in Adipose Tissues of Obese Mice
Abstract
1. Introduction
2. Results
2.1. The Effect of PBPH on Obesity and Serum Lipid Markers
2.2. The Effect of PBPH on Adipokine Level and Antioxidant Enzyme Activity
2.3. The Effect of PBPH on Inflammation and Its Mechanism
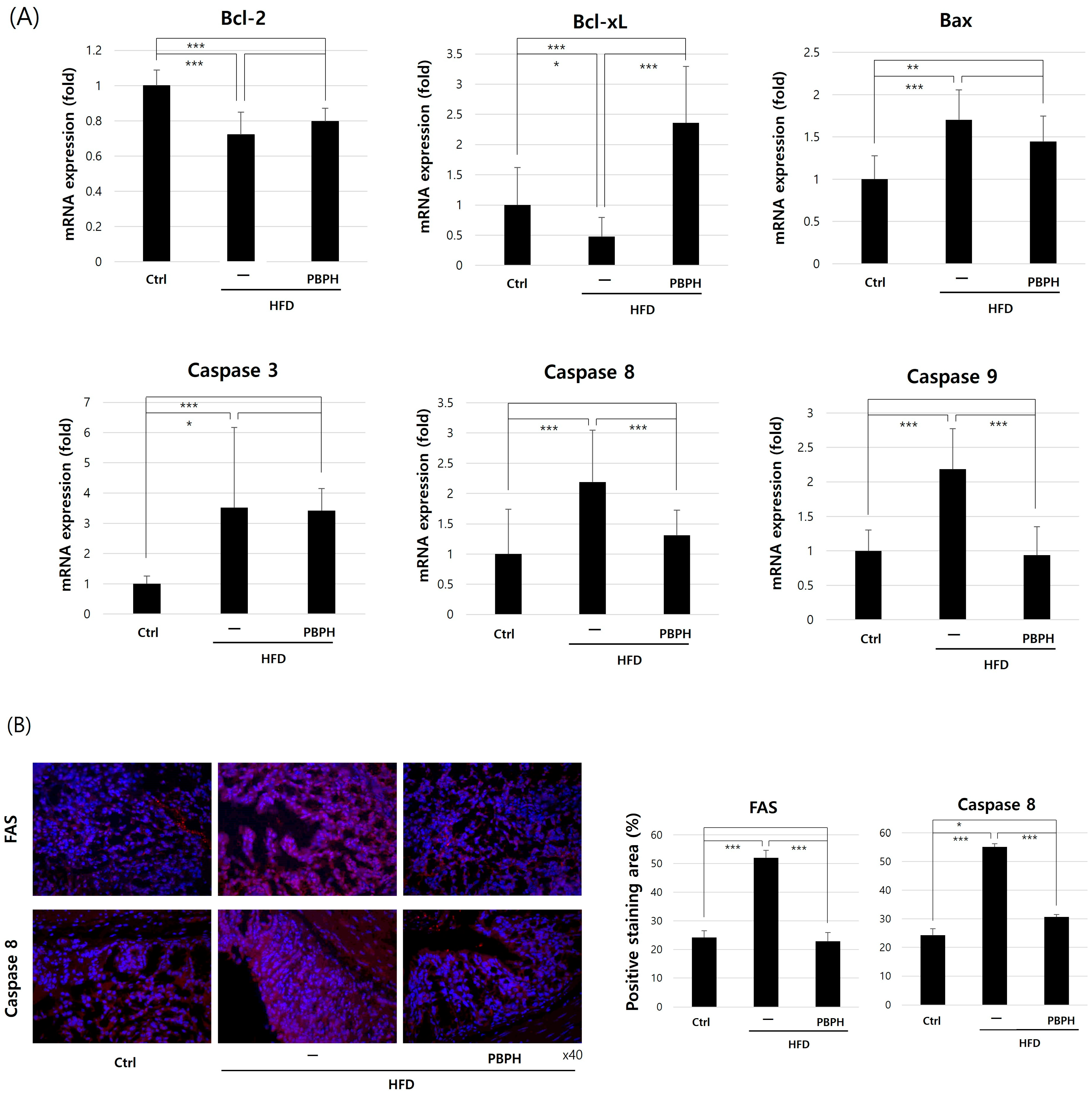
2.4. The Effect of PBPH on Apoptosis
3. Discussion
3.1. Regulation of Adipokine Secretion and Inflammatory Response
3.2. Modulation of Oxidative Stress
3.3. Influence on Apoptotic Pathways
3.4. Potential Implications and Future Directions
4. Materials and Methods
4.1. Animal Model
- (1)
- N (normal): Normal control mice were fed with a standard chow diet (2.93 kcal/g, approximately 10% kcal from fat; Orient Bio, Seongnam, Republic of Korea).
- (2)
- Fat: Mice were fed with a high-fat diet (60% of total calories derived from fat, remaining 40% from carbohydrates and protein, energy density 5.24 kcal/g; D12492, The Jackson Laboratory, Sacramento, CA, USA).
- (3)
- PBPH: Mice were fed with a high-fat diet and treated with PBPH extraction via the gastric gavage route (16 mg/100 g of body weight/daily) for 8 weeks.
4.2. Preparation of PBPH Extraction
4.3. Real-Time Quantitative PCR
4.4. Tissue Sample Analysis
4.5. Histological Analysis
4.6. Inflammation Scoring
4.7. Statistical Analysis
5. Conclusions
Author Contributions
Funding
Institutional Review Board Statement
Informed Consent Statement
Data Availability Statement
Conflicts of Interest
Abbreviations
| AP-1 | Activating Protein-1 |
| Bax | BCL2-associated X protein |
| Bcl-2 | B-cell lymphoma 2 |
| Bcl-xL | B-cell lymphoma-extra large |
| ERK | Extracellular Signal-Regulated Kinase |
| FAS | Fas cell surface death receptor |
| GPx | Glutathione peroxidase |
| HDL | High-density lipoprotein |
| HFD | High-fat diet |
| IL-1β | Interleukin-1β |
| IL-6 | Interleukin-6 |
| JNK | c-Jun N-terminal Kinase |
| LDL | Low-density lipoprotein |
| MAPK | Mitogen-Activated Protein Kinase |
| NF-κB | Nuclear factor kappa B |
| PBPH | Protaetia brevitarsis-derived protein hydrolysate |
| ROS | Reactive oxygen species |
| SD | Standard deviation |
| SOD | Superoxide dismutase |
| TLR4 | Toll-Like Receptor 4 |
| TNF-α | Tumor necrosis factor-α |
References
- Swinburn, B.A.; Sacks, G.; Hall, K.D.; McPherson, K.; Finegood, D.T.; Moodie, M.L.; Gortmaker, S.L. The global obesity pandemic: Shaped by global drivers and local environments. Lancet 2011, 378, 804–814. [Google Scholar] [CrossRef]
- Kopp, W. How Western Diet And Lifestyle Drive The Pandemic Of Obesity And Civilization Diseases. Diabetes Metab. Syndr. Obes. 2019, 12, 2221–2236. [Google Scholar] [CrossRef] [PubMed]
- Artasensi, A.; Mazzolari, A.; Pedretti, A.; Vistoli, G.; Fumagalli, L. Obesity and Type 2 Diabetes: Adiposopathy as a Triggering Factor and Therapeutic Options. Molecules 2023, 28, 3094. [Google Scholar] [CrossRef]
- Longo, M.; Zatterale, F.; Naderi, J.; Parrillo, L.; Formisano, P.; Raciti, G.A.; Beguinot, F.; Miele, C. Adipose Tissue Dysfunction as Determinant of Obesity-Associated Metabolic Complications. Int. J. Mol. Sci. 2019, 20, 2358. [Google Scholar] [CrossRef]
- Powell-Wiley, T.M.; Poirier, P.; Burke, L.E.; Després, J.P.; Gordon-Larsen, P.; Lavie, C.J.; Lear, S.A.; Ndumele, C.E.; Neeland, I.J.; Sanders, P.; et al. Obesity and Cardiovascular Disease: A Scientific Statement from the American Heart Association. Circulation 2021, 143, e984–e1010. [Google Scholar] [CrossRef]
- Leitner, D.R.; Frühbeck, G.; Yumuk, V.; Schindler, K.; Micic, D.; Woodward, E.; Toplak, H. Obesity and Type 2 Diabetes: Two Diseases with a Need for Combined Treatment Strategies—EASO Can Lead the Way. Obes. Facts 2017, 10, 483–492. [Google Scholar] [CrossRef]
- Dubey, P.; Thakur, V.; Chattopadhyay, M. Role of Minerals and Trace Elements in Diabetes and Insulin Resistance. Nutrients 2020, 12, 1864. [Google Scholar] [CrossRef] [PubMed]
- Frazier, K.; Kambal, A.; Zale, E.A.; Pierre, J.F.; Hubert, N.; Miyoshi, S.; Miyoshi, J.; Ringus, D.L.; Harris, D.; Yang, K.; et al. High-fat diet disrupts REG3gamma and gut microbial rhythms promoting metabolic dysfunction. Cell Host Microbe 2022, 30, 809–823 e6. [Google Scholar] [CrossRef] [PubMed]
- Kwon, H.J.; Chun, S.Y.; Lee, E.H.; Yoon, B.; Han, M.H.; Chung, J.W.; Ha, Y.S.; Lee, J.N.; Kim, H.T.; Kim, D.H.; et al. Protaetia Brevitarsis-Derived Protein Hydrolysate Reduces Obesity-Related Colitis Induced by High-Fat Diet in Mice through Anti-Inflammatory Pathways. Int. J. Mol. Sci. 2023, 24, 12333. [Google Scholar] [CrossRef]
- Li, X.; Huang, G.; Zhang, Y.; Ren, Y.; Zhang, R.; Zhu, W.; Yu, K. Succinate signaling attenuates high-fat diet-induced metabolic disturbance and intestinal barrier dysfunction. Pharmacol. Res. 2023, 194, 106865. [Google Scholar] [CrossRef]
- Ding, S.; Lund, P.K. Role of intestinal inflammation as an early event in obesity and insulin resistance. Curr. Opin. Clin. Nutr. Metab. Care 2011, 14, 328–333. [Google Scholar] [CrossRef]
- Scheithauer, T.P.M.; Rampanelli, E.; Nieuwdorp, M.; Vallance, B.A.; Verchere, C.B.; Van Raalte, D.H.; Herrema, H. Gut Microbiota as a Trigger for Metabolic Inflammation in Obesity and Type 2 Diabetes. Front. Immunol. 2020, 11, 571731. [Google Scholar] [CrossRef] [PubMed]
- Hotamisligil, G.S. Inflammation and metabolic disorders. Nature 2006, 444, 860–867. [Google Scholar] [CrossRef] [PubMed]
- Tilg, H.; Moschen, A.R. Adipocytokines: Mediators linking adipose tissue, inflammation and immunity. Nat. Rev. Immunol. 2006, 6, 772–783. [Google Scholar] [CrossRef]
- Galic, S.; Oakhill, J.S.; Steinberg, G.R. Adipose tissue as an endocrine organ. Mol. Cell Endocrinol. 2010, 316, 129–139. [Google Scholar] [CrossRef]
- Ouchi, N.; Parker, J.L.; Lugus, J.J.; Walsh, K. Adipokines in inflammation and metabolic disease. Nat. Rev. Immunol. 2011, 11, 85–97. [Google Scholar] [CrossRef]
- Gregor, M.F.; Hotamisligil, G.S. Inflammatory mechanisms in obesity. Annu. Rev. Immunol. 2011, 29, 415–445. [Google Scholar] [CrossRef]
- Cani, P.D.; Bibiloni, R.; Knauf, C.; Waget, A.; Neyrinck, A.M.; Delzenne, N.M.; Burcelin, R. Changes in gut microbiota control metabolic endotoxemia-induced inflammation in high-fat diet-induced obesity and diabetes in mice. Diabetes 2008, 57, 1470–1481. [Google Scholar] [CrossRef] [PubMed]
- Ding, S.; Chi, M.M.; Scull, B.P.; Rigby, R.; Schwerbrock, N.M.; Magness, S.; Jobin, C.; Lund, P.K. High-fat diet: Bacteria interactions promote intestinal inflammation which precedes and correlates with obesity and insulin resistance in mouse. PLoS ONE 2010, 5, e12191. [Google Scholar] [CrossRef]
- Lumeng, C.N.; Saltiel, A.R. Inflammatory links between obesity and metabolic disease. J. Clin. Investig. 2011, 121, 2111–2117. [Google Scholar] [CrossRef]
- Brestoff, J.R.; Artis, D. Immune regulation of metabolic homeostasis in health and disease. Cell 2015, 161, 146–160. [Google Scholar] [CrossRef]
- Furukawa, S.; Fujita, T.; Shimabukuro, M.; Iwaki, M.; Yamada, Y.; Nakajima, Y.; Nakayama, O.; Makishima, M.; Matsuda, M.; Shimomura, I. Increased oxidative stress in obesity and its impact on metabolic syndrome. J. Clin. Investig. 2004, 114, 1752–1761. [Google Scholar] [CrossRef] [PubMed]
- Bhattacharyya, A.; Chattopadhyay, R.; Mitra, S.; Crowe, S.E. Oxidative stress: An essential factor in the pathogenesis of gastrointestinal mucosal diseases. Physiol. Rev. 2014, 94, 329–354. [Google Scholar] [CrossRef] [PubMed]
- Hotamisligil, G.S. Endoplasmic reticulum stress and the inflammatory basis of metabolic disease. Cell 2010, 140, 900–917. [Google Scholar] [CrossRef]
- de Wit, N.J.; Bosch-Vermeulen, H.; de Groot, P.J.; Hooiveld, G.J.; Bromhaar, M.M.G.; Jansen, J.; Müller, M.; Meer, R. The role of the small intestine in the development of dietary fat-induced obesity and insulin resistance in C57BL/6J mice. BMC Med. Genomics 2008, 1, 14. [Google Scholar] [CrossRef]
- Youle, R.J.; Strasser, A. The BCL-2 protein family: Opposing activities that mediate cell death. Nat. Rev. Mol. Cell Biol. 2008, 9, 47–59. [Google Scholar] [CrossRef]
- Vereecke, L.; Beyaert, R.; van Loo, G. Enterocyte death and intestinal barrier maintenance in homeostasis and disease. Trends Mol. Med. 2011, 17, 584–593. [Google Scholar] [CrossRef]
- Drago, S.; El Asmar, R.; Di Pierro, M.; Grazia Clemente, M.; Sapone, A.T.A.; Thakar, M.; Iacono, G.; Carroccio, A.; D’Agate, C.; Not, T.; et al. Gliadin, zonulin and gut permeability: Effects on celiac and non-celiac intestinal mucosa and intestinal cell lines. Scand. J. Gastroenterol. 2006, 41, 408–419. [Google Scholar] [CrossRef]
- Cani, P.D.; Possemiers, S.; Van de Wiele, T.; Guiot, Y.; Everard, A.; Rottier, O.; Geurts, L.; Naslain, D.; Neyrinck, A.; Lambert, D.M.; et al. Changes in gut microbiota control inflammation in obese mice through a mechanism involving GLP-2-driven improvement of gut permeability. Gut 2009, 58, 1091–1103. [Google Scholar] [CrossRef]
- Gonzalez-Castejon, M.; Rodriguez-Casado, A. Dietary phytochemicals and their potential effects on obesity: A review. Pharmacol. Res. 2011, 64, 438–455. [Google Scholar] [CrossRef] [PubMed]
- Siriwardhana, N.; Kalupahana, N.S.; Cekanova, M.; LeMieux, M.; Greer, B.; Moustaid-Moussa, N. Modulation of adipose tissue inflammation by bioactive food compounds. J. Nutr. Biochem. 2013, 24, 613–623. [Google Scholar] [CrossRef]
- van Huis, A. Potential of insects as food and feed in assuring food security. Annu. Rev. Entomol. 2013, 58, 563–583. [Google Scholar] [CrossRef]
- Rumpold, B.A.; Schluter, O.K. Nutritional composition and safety aspects of edible insects. Mol. Nutr. Food Res. 2013, 57, 802–823. [Google Scholar] [CrossRef]
- Zhao, X.; Vazquez-Gutierrez, J.L.; Johansson, D.P.; Landberg, R.; Langton, M. Yellow Mealworm Protein for Food Purposes—Extraction and Functional Properties. PLoS ONE 2016, 11, e0147791. [Google Scholar] [CrossRef] [PubMed]
- Yi, L.; Lakemond, C.M.; Sagis, L.M.; Eisner-Schadler, V.; van Huis, A.; van Boekel, M.A. Extraction and characterisation of protein fractions from five insect species. Food Chem. 2013, 141, 3341–3348. [Google Scholar] [CrossRef] [PubMed]
- Hall, F.; Johnson, P.E.; Liceaga, A. Effect of enzymatic hydrolysis on bioactive properties and allergenicity of cricket (Gryllodes sigillatus) protein. Food Chem. 2018, 262, 39–47. [Google Scholar] [CrossRef]
- Di Mattia, C.D.; Sacchetti, G.; Mastrocola, D.; Serafini, M. From Cocoa to Chocolate: The Impact of Processing on In Vitro Antioxidant Activity and the Effects of Chocolate on Antioxidant Markers In Vivo. Front. Immunol. 2017, 8, 1207. [Google Scholar] [CrossRef]
- Dai, C.; Zhao, D.H.; Jiang, M. VSL#3 probiotics regulate the intestinal epithelial barrier in vivo and in vitro via the p38 and ERK signaling pathways. Int. J. Mol. Med. 2012, 29, 202–208. [Google Scholar] [CrossRef] [PubMed]
- Cui, H.; Lopez, M.; Rahmouni, K. The cellular and molecular bases of leptin and ghrelin resistance in obesity. Nat. Rev. Endocrinol. 2017, 13, 338–351. [Google Scholar] [CrossRef]
- de Vries, M.; Klop, B.; Castro Cabezas, M. The use of the non-fasting lipid profile for lipid-lowering therapy in clinical practice—Point of view. Atherosclerosis 2014, 234, 473–475. [Google Scholar] [CrossRef]
- Fasshauer, M.; Bluher, M. Adipokines in health and disease. Trends Pharmacol. Sci. 2015, 36, 461–470. [Google Scholar] [CrossRef]
- Kern, P.A.; Ranganathan, S.; Li, C.; Wood, L.; Ranganathan, G. Adipose tissue tumor necrosis factor and interleukin-6 expression in human obesity and insulin resistance. Am. J. Physiol. Endocrinol. Metab. 2001, 280, E745–E751. [Google Scholar] [CrossRef]
- Makki, K.; Froguel, P.; Wolowczuk, I. Adipose tissue in obesity-related inflammation and insulin resistance: Cells, cytokines, and chemokines. ISRN Inflamm. 2013, 2013, 139239. [Google Scholar] [CrossRef]
- Myers, M.G., Jr.; Leibel, R.L.; Seeley, R.J.; Schwartz, M.W. Obesity and leptin resistance: Distinguishing cause from effect. Trends Endocrinol. Metab. 2010, 21, 643–651. [Google Scholar] [CrossRef] [PubMed]
- Weisberg, S.P.; McCann, D.; Desai, M.; Rosenbaum, M.; Leibel, R.L.; Ferrante, A.W., Jr. Obesity is associated with macrophage accumulation in adipose tissue. J. Clin. Investig. 2003, 112, 1796–1808. [Google Scholar] [CrossRef] [PubMed]
- Zielinska, E.; Baraniak, B.; Karas, M. Identification of antioxidant and anti-inflammatory peptides obtained by simulated gastrointestinal digestion of three edible insects species. Int. J. Food Sci. Tech. 2018, 53, 2542–2551. (In English) [Google Scholar] [CrossRef]
- Turner, J.R. Intestinal mucosal barrier function in health and disease. Nat. Rev. Immunol. 2009, 9, 799–809. [Google Scholar] [CrossRef]
- Valko, M.; Leibfritz, D.; Moncol, J.; Cronin, M.T.; Mazur, M.; Telser, J. Free radicals and antioxidants in normal physiological functions and human disease. Int. J. Biochem. Cell Biol. 2007, 39, 44–84. [Google Scholar] [CrossRef]
- Beltowski, J.; Wojcicka, G.; Gorny, D.; Marciniak, A. The effect of dietary-induced obesity on lipid peroxidation, antioxidant enzymes and total plasma antioxidant capacity. J. Physiol. Pharmacol. 2000, 51, 883–896. [Google Scholar] [PubMed]
- Lushchak, V.I. Free radicals, reactive oxygen species, oxidative stress and its classification. Chem. Biol. Interact 2014, 224, 164–175. [Google Scholar] [CrossRef]
- Tang, H.; Fang, C.; Xue, S.; Zhao, G.; Shi, Z.; Fu, W.; Zhang, P.; Tang, X.; Guo, D. Protective effects of SS-31 against SDHB suppression-mitochondrial dysfunction-EndMT axis-modulated CBT sclerosis and progression. Am. J. Transl. Res. 2020, 12, 7603–7619. [Google Scholar]
- Di Mattia, C.; Battista, N.; Sacchetti, G.; Serafini, M. Antioxidant Activities in vitro of Water and Liposoluble Extracts Obtained by Different Species of Edible Insects and Invertebrates. Front. Nutr. 2019, 6, 106. [Google Scholar] [CrossRef]
- Nongonierma, A.B.; FitzGerald, R.J. Unlocking the biological potential of proteins from edible insects through enzymatic hydrolysis: A review. Innov. Food Sci. Emerg. 2017, 43, 239–252. (In English) [Google Scholar] [CrossRef]
- Elmore, S. Apoptosis: A review of programmed cell death. Toxicol. Pathol. 2007, 35, 495–516. [Google Scholar] [CrossRef] [PubMed]
- Federico, A.; D’Aiuto, E.; Borriello, F.; Barra, G.; Gravina, A.G.; Romano, M.; De Palma, R. Fat: A matter of disturbance for the immune system. World J. Gastroenterol. 2010, 16, 4762–4772. [Google Scholar] [CrossRef]
- Wang, Y.; Ausman, L.M.; Russell, R.M.; Greenberg, A.S.; Wang, X.D. Increased apoptosis in high-fat diet-induced nonalcoholic steatohepatitis in rats is associated with c-Jun NH2-terminal kinase activation and elevated proapoptotic Bax. J. Nutr. 2008, 138, 1866–1871. [Google Scholar] [CrossRef]
- Suzuki, T.; Hara, H. Dietary fat and bile juice, but not obesity, are responsible for the increase in small intestinal permeability induced through the suppression of tight junction protein expression in LETO and OLETF rats. Nutr. Metab. 2010, 7, 19. [Google Scholar] [CrossRef] [PubMed]
- Hartmann, R.; Meisel, H. Food-derived peptides with biological activity: From research to food applications. Curr. Opin. Biotechnol. 2007, 18, 163–169. [Google Scholar] [CrossRef]





| Adipokine | Ctrl | HFD | HFD + PBPH |
|---|---|---|---|
| Leptin (pg/mL) | 48.60 ± 27.39 | 8623.55 ± 1779.44 | 2179 ± 1758.40 |
| Adipsin (pg/mL) | 581.1 ± 240.93 | 2450.5 ± 163.03 | 1902.6 ± 205.02 |
| Resistin (pg/mL) | 2568 ± 777.25 | 35,448 ± 7361.90 | 19,543.33 ± 1461.24 |
| Adiponectin (ng/mL) | 123.12 ± 30.03 | 152.98 ± 6.03 | 133.68 ± 12.74 |
| Parameter | Ctrl | HFD | HFD + PBPH |
|---|---|---|---|
| SOD (pg/mL) | 67.76 ± 8.91 | 85.04 ± 1.94 | 63.79 ± 10.76 |
| Catalase (ng/mL) | 126.51 ± 11.30 | 182.14 ± 17.84 | 154.68 ± 2.94 |
| GPx activity (nmol/min/mL) | 131.72 ± 28 | 59.96 ± 37.84 | 125.82 ± 40.37 |
| Gene | Forward (5′ to 3′) | Reverse (5′ to 3′) |
|---|---|---|
| AP-1 | GGTTCAGGAAGCCATTGTGGTC | TCAGGCTCATCCAGAGAGTCCA |
| Bax | GATGCGTCCACCAAGAAG | AGTTGAAGTTGCCGTCAG |
| Bcl-xL | GTTCCCTTTCCTTCCATCC | TAGCCAGTCCAGAGGTGAG |
| Caspase3 | GGAGTCTGACTGGAAAGCCGAA | CTTCTGGCAAGCCATCTCCTCA |
| Caspase8 | ATGGCTACGGTGAAGAACTGCG | TAGTTCACGCCAGTCAGGATGC |
| Caspase9 | GCTGTGTCAAGTTTGCCTACCC | CCAGAATGCCATCCAAGGTCTC |
| GAPDH | GTCTCCTCTGACTTCAACAGCG | ACCACCCTGTTGCTGTAGCCAA |
| IL-1β | TGGACCTTCCAGGATGAGGACA | GTTCATCTCGGAGCCTGTAGTG |
| IL-6 | TACCACTTCACAAGTCGGAGGC | CTGCAAGTGCATCATCGTTGTTC |
| JNK | GACGCCTTATGTAGTGACTCGC | TCCTGGAAAGAGGATTTTGTGGC |
| MAPK | GCGACTACATTGACCAGCTG | AAGATGCTGCTCAGGTCCTT |
| ERK | ACACCAACCTCTCGTACATCGG | TGGCAGTAGGTCTGGTGCTCAA |
| P38 | GAGCGTTACCAGAACCTGTCTC | AGTAACCGCAGTTCTCTGTAGGT |
| TLR4 | AGCTTCTCCAATTTTTCAGAACTTC | TGAGAGGTGGTGTAAGCCATGC |
| TNF-α | TTCACTGGAGCCTCGAATGT | ACCTGACCACTCTCCCTTTG |
Disclaimer/Publisher’s Note: The statements, opinions and data contained in all publications are solely those of the individual author(s) and contributor(s) and not of MDPI and/or the editor(s). MDPI and/or the editor(s) disclaim responsibility for any injury to people or property resulting from any ideas, methods, instructions or products referred to in the content. |
© 2025 by the authors. Licensee MDPI, Basel, Switzerland. This article is an open access article distributed under the terms and conditions of the Creative Commons Attribution (CC BY) license (https://creativecommons.org/licenses/by/4.0/).
Share and Cite
Kang, J.-K.; Lee, E.H.; Yoon, B.H.; Jeon, M.; Chung, J.-W.; Song, P.H.; Kwon, T.G.; Ha, Y.-S.; Chun, S.Y.; Lee, S.-o.; et al. Anti-Oxidative and Anti-Inflammatory Effect of Protaetia Brevitarsis-Derived Protein Hydrolysates in Adipose Tissues of Obese Mice. Int. J. Mol. Sci. 2025, 26, 10352. https://doi.org/10.3390/ijms262110352
Kang J-K, Lee EH, Yoon BH, Jeon M, Chung J-W, Song PH, Kwon TG, Ha Y-S, Chun SY, Lee S-o, et al. Anti-Oxidative and Anti-Inflammatory Effect of Protaetia Brevitarsis-Derived Protein Hydrolysates in Adipose Tissues of Obese Mice. International Journal of Molecular Sciences. 2025; 26(21):10352. https://doi.org/10.3390/ijms262110352
Chicago/Turabian StyleKang, Jun-Koo, Eun Hye Lee, Bo Hyun Yoon, Minji Jeon, Jae-Wook Chung, Phil Hyun Song, Tae Gyun Kwon, Yun-Sok Ha, So Young Chun, Syng-ook Lee, and et al. 2025. "Anti-Oxidative and Anti-Inflammatory Effect of Protaetia Brevitarsis-Derived Protein Hydrolysates in Adipose Tissues of Obese Mice" International Journal of Molecular Sciences 26, no. 21: 10352. https://doi.org/10.3390/ijms262110352
APA StyleKang, J.-K., Lee, E. H., Yoon, B. H., Jeon, M., Chung, J.-W., Song, P. H., Kwon, T. G., Ha, Y.-S., Chun, S. Y., Lee, S.-o., & Kim, B. S. (2025). Anti-Oxidative and Anti-Inflammatory Effect of Protaetia Brevitarsis-Derived Protein Hydrolysates in Adipose Tissues of Obese Mice. International Journal of Molecular Sciences, 26(21), 10352. https://doi.org/10.3390/ijms262110352

