The Role of E3 Ubiquitin Ligase Gene FBK in Ubiquitination Modification of Protein and Its Potential Function in Plant Growth, Development, Secondary Metabolism, and Stress Response
Abstract
1. Introduction
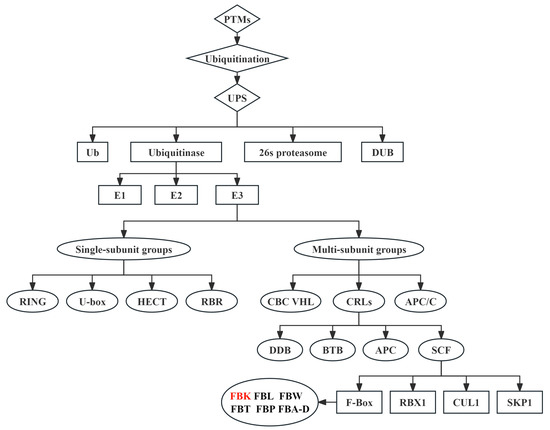
2. Ubiquitination Modification of Protein in Plants
3. Plant E3 Ubiquitin Ligase
4. Function of E3 Ligase FBK Gene in Plants
4.1. The Role of FBK in Plant Growth and Development
| Plant Species | Name | Location | Target Protein | Function | Reference |
|---|---|---|---|---|---|
| Oryza sativa | OsFBK1 | / | OsNAC1OsATL53-OsCCR14 | The size of anther and stigma, the number of floral organ, seed weight, pollen viability, size of spikelet, lignification of rice anther and root | [23,64,77] |
| OsFBK4 | Nucleus, plasma membrane | / | GA signaling-related and biosynthetic genes, plant height | [65] | |
| OsFBK12 | Nucleus | OsSAMS1 | Leaf senescence, seed size and grain number, ETH content | [66] | |
| OsLP | Endoplasmic reticulum | SKP1, OsCKX | Panicle architecture, grain yield, CTK level | [67] | |
| Arabidopsis thaliana | ARKP1 | Nucleus | ASK1, ASK2 | Abscisic acid signaling | [76] |
| CTG10 | Nucleus | PIF1 | Seed germination | [69] | |
| KEB20 | Cytoplasm | PAL | Plant growth | [24] | |
| SAGL1 | / | SARD1 | SA biosynthesis | [75] | |
| Cicer arietinum | CarF-box1 | Nucleus | / | Seed development and germination | [68] |
| Lotus japonicus | TML | Nucleus | / | CTK signaling, nodule number | [74] |
| Persicaria minor | PmFBK2 | / | Skp1, PmGID1b | GA signaling, seed germination, rosette diameter, root and hypocotyl length, seed weight | [73] |
4.2. The Role of FBK in Secondary Metabolism
4.3. The Role of FBK in Stress Response
4.3.1. Biotic Stress
4.3.2. Abiotic Stress
| Stress Type | Stress Sub-Type | Species | Genes | Function | Citation |
|---|---|---|---|---|---|
| Biotic stress | Puccinia recondita f. sp. tritici | Triticum aestivum | TaFBKs | - | [60,91] |
| Botrytis cinerea | Vitis vinifera | BIG24.1 | - | [92] | |
| Erysiphe necator Schw. | V. pseudoreticulata | VpEIFP1 | Positive | [93] | |
| Meloidogyne incognita | Arabidopsis thaliana | At2g44130 | Negative | [94] | |
| M. oryzae | Oryza sativa | OsFBK16 | Negative | [21] | |
| Beet necrotic yellow vein virus | Beta vulgaris | BvFBK | Negative | [95] | |
| Tomato leaf curl Palampur virus | Nicotiana benthamiana | SlKFB | - | [96] | |
| Abiotic stress | Salinity | Cicer arietinum | CarF-box1 | - | [68] |
| Salinity | T. aestivum | TaFBK | - | [91] | |
| Salinity | T. aestivum | TaFBK19 | - | [60] | |
| Salinity | A. thaliana | AtSDR | Positive | [98] | |
| Drought | C. arietinum | CarF-box1 | - | [68] | |
| Drought | T. aestivum | TaFBK19 | - | [60] | |
| Drought | A. thaliana | AtSDR | Negative | [98] | |
| Drought | A. thaliana | SAGL1 | Negative | [89] | |
| Drought | Phyllostachys edulis | PeKFBs | - | [61] | |
| Low temperature | C. arietinum | CarF-box1 | - | [68] | |
| Low temperature | P. edulis | PeKFBs | - | [61] | |
| High temperature | A. thaliana | AtSDR | - | [98] | |
| Mechanical wound | Ipomoea batatas | IbFBK | - | [97] | |
| Hormone treatment | T. aestivum | TaFBK | - | [91] | |
| Hormone treatment | T. aestivum | TaFBK19 | - | [60] | |
| Hormone treatment | A. thaliana | AtSDR | - | [98] | |
| Ultraviolet light | A. thaliana | AtKFB01, AtKFB20, AtKFB50 | Positive | [80] |
5. Summary and Prospect
Author Contributions
Funding
Conflicts of Interest
References
- Saxena, H.; Negi, H.; Sharma, B. Role of F-box E3-ubiquitin ligases in plant development and stress responses. Plant Cell Rep. 2023, 42, 1133–1146. [Google Scholar] [CrossRef] [PubMed]
- Goldtzvik, Y.; Sen, N.; Lam, S.D.; Orengo, C. Protein diversification through post-translational modifications, alternative splicing, and gene duplication. Curr. Opin. Struct. Biol. 2023, 81, 102640. [Google Scholar] [CrossRef] [PubMed]
- Cui, X.; Wang, J.; Li, K.; Lv, B.; Hou, B.; Ding, Z. Protein post-translational modifications in auxin signaling. J. Genet. Genom. 2024, 51, 279–291. [Google Scholar] [CrossRef] [PubMed]
- Khan, R.A.; Abbas, N. Role of epigenetic and post-translational modifications in anthocyanin biosynthesis: A review. Gene 2023, 887, 147694. [Google Scholar] [CrossRef]
- Zhang, N.; Wu, J.; Zheng, Q. Chemical proteomics approaches for protein post-translational modification studies. Biochim. et Biophys. Acta (BBA)-Proteins Proteom. 2024, 1872, 141017. [Google Scholar] [CrossRef] [PubMed]
- Song, L.; Luo, Z.-Q. Post-translational regulation of ubiquitin signaling. J. Cell Biol. 2019, 218, 1776–1786. [Google Scholar] [CrossRef]
- He, D.; Damaris, R.N.; Li, M.; Khan, I.; Yang, P. Advances on plant ubiquitylome—from mechanism to application. Int. J. Mol. Sci. 2020, 21, 7909. [Google Scholar] [CrossRef]
- Serrano, I.; Campos, L.; Rivas, S. Roles of E3 ubiquitin-ligases in nuclear protein homeostasis during plant stress responses. Front. Plant Sci. 2018, 9, 139. [Google Scholar] [CrossRef] [PubMed]
- Giese, J.; Eirich, J.; Walther, D.; Zhang, Y.; Lassowskat, I.; Fernie, A.R.; Elsässer, M.; Maurino, V.G.; Schwarzländer, M.; Finkemeier, I. The interplay of post-translational protein modifications in Arabidopsis leaves during photosynthesis induction. Plant J. 2023, 116, 1172–1193. [Google Scholar] [CrossRef]
- Yin, J.; Yi, H.; Chen, X.; Wang, J. Post-translational modifications of proteins have versatile roles in regulating plant immune responses. Int. J. Mol. Sci. 2019, 20, 2807. [Google Scholar] [CrossRef] [PubMed]
- Mandal, A.; Sharma, N.; Muthamilarasan, M.; Prasad, M. Ubiquitination: A tool for plant adaptation to changing environments. Nucleus 2018, 61, 253–260. [Google Scholar] [CrossRef]
- Zhang, Y.; Zeng, L. Crosstalk between ubiquitination and other post-translational protein modifications in plant immunity. Plant Commun. 2020, 1, 100041. [Google Scholar] [CrossRef] [PubMed]
- Zhong, Q.; Xiao, X.; Qiu, Y.; Xu, Z.; Chen, C.; Chong, B.; Zhao, X.; Hai, S.; Li, S.; An, Z.; et al. Protein posttranslational modifications in health and diseases: Functions, regulatory mechanisms, and therapeutic implications. Medcomm. 2023, 4, e261. [Google Scholar] [CrossRef] [PubMed]
- Willems, P.; Sterck, L.; Dard, A.; Huang, J.; De Smet, I.; Gevaert, K.; Van Breusegem, F. The Plant PTM Viewer 2.0: In-depth exploration of plant protein modification landscapes. J. Exp. Bot. 2024, 75, 4611–4624. [Google Scholar] [CrossRef] [PubMed]
- Ying, Y.; Pang, Y.; Bao, J. Comparative ubiquitome analysis reveals diverse functions of ubiquitination in rice seed development under high-temperature stress. Seed Biol. 2023, 2, 23. [Google Scholar] [CrossRef]
- Liu, S.; Zhang, Q.; Kollie, L.; Dong, J.; Liang, Z. Molecular networks of secondary metabolism accumulation in plants: Current understanding and future challenges. Ind. Crops Prod. 2023, 201, 116901. [Google Scholar] [CrossRef]
- Lobaina, D.P.; Tarazi, R.; Castorino, T.; Vaslin, M.F.S. The Ubiquitin–proteasome system (UPS) and viral infection in plants. Plants. 2022, 11, 2476. [Google Scholar] [CrossRef] [PubMed]
- Grimmer, J.; Baginsky, S. Safety first: Das ubiquitin-proteasom-system (UPS) und die photosynthese. BIOspektrum. 2021, 27, 394–397. [Google Scholar] [CrossRef]
- Li, Y.; Li, S.; Wu, H. Ubiquitination-proteasome system (UPS) and autophagy two main protein degradation machineries in response to cell stress. Cell 2022, 11, 851. [Google Scholar] [CrossRef] [PubMed]
- Zheng, Y.; Zhang, X.; Liu, Y.; Zhu, T.; Wu, X.; Ning, Y.; Liu, J.; Wang, D. Crystal structure of rice APIP6 reveals a new dimerization mode of RING-type E3 ligases that facilities the construction of its working model. Phytopathol. Res. 2023, 5, 31. [Google Scholar] [CrossRef]
- Wang, R.; You, X.; Zhang, C.; Fang, H.; Wang, M.; Zhang, F.; Kang, H.; Xu, X.; Liu, Z.; Wang, J.; et al. An ORFeome of rice E3 ubiquitin ligases for global analysis of the ubiquitination interactome. Genome Biol. 2022, 23, 154. [Google Scholar] [CrossRef] [PubMed]
- Zhang, Z.; Li, J.; Liu, H.; Chong, K.; Xu, Y. Roles of ubiquitination-mediated protein degradation in plant responses to abiotic stresses. Environ. Exp. Bot. 2015, 114, 92–103. [Google Scholar] [CrossRef]
- Borna, R.S.; Murchie, E.H.; Pyke, K.A.; Roberts, J.A.; Gonzalez-Carranza, Z.H. The rice EP3 and OsFBK1 E3 ligases alter plant architecture and flower development, and affect transcript accumulation of microRNA pathway genes and their targets. Plant Biotechnol. J. 2021, 20, 297–309. [Google Scholar] [CrossRef] [PubMed]
- Zhang, X.; Gou, M.; Liu, C.-J. Arabidopsis Kelch repeat F-Box proteins regulate phenylpropanoid biosynthesis via controlling the turnover of phenylalanine ammonia-lyase. Plant Cell. 2013, 25, 4994–5010. [Google Scholar] [CrossRef] [PubMed]
- Roberts, J.Z.; Crawford, N.; Longley, D.B. The role of ubiquitination in apoptosis and necroptosis. Cell Death Differ. 2021, 29, 272–284. [Google Scholar] [CrossRef]
- Callis, J. The ubiquitination machinery of the ubiquitin system. Arab. Book. 2014, 12, e0174. [Google Scholar] [CrossRef]
- Stone, S.L. Role of the ubiquitin proteasome system in plant response to abiotic stress. Int. Rev. Cell Mol. Biol. 2019, 343, 65–110. [Google Scholar]
- Mukhopadhyay, D.; Riezman, H. Proteasome-independent functions of ubiquitin in endocytosis and signaling. Science. 2007, 315, 201–205. [Google Scholar] [CrossRef] [PubMed]
- Hassan, M.N.U.; Zainal, Z.; Ismail, I. Plant kelch containing F-box proteins: Structure, evolution and functions. RSC Adv. 2015, 5, 42808–42814. [Google Scholar] [CrossRef]
- Swatek, K.N.; Komander, D. Ubiquitin modifications. Cell Res. 2016, 26, 399–422. [Google Scholar] [CrossRef] [PubMed]
- Fu, X.; Tang, X.; Liu, W.; Ghimire, S.; Zhang, H.; Zhang, N.; Si, H. Ubiquitination in plant biotic and abiotic stress. Plant Growth Regul. 2023, 103, 33–50. [Google Scholar] [CrossRef]
- Zhu, L.; Cheng, H.; Peng, G.; Wang, S.; Zhang, Z.; Ni, E.; Fu, X.; Zhuang, C.; Liu, Z.; Zhou, H. Ubiquitinome profiling reveals the landscape of ubiquitination regulation in rice young panicles. Genom. Proteom. Bioinform. 2020, 18, 305–320. [Google Scholar] [CrossRef]
- Liu, C.; Liu, Z.; Yuan, Y.; Zhang, Y.; Fang, Y.; Chen, J.; Gai, S. Comprehensive analyses of the proteome and ubiquitome revealed mechanism of high temperature accelerating petal abscission in tree peony. Hortic. Plant J. 2022, 10, 205–222. [Google Scholar] [CrossRef]
- Tang, X.; Ghimire, S.; Liu, W.; Fu, X.; Zhang, H.; Sun, F.; Zhang, N.; Si, H. Genome-wide identification of U-box genes and protein ubiquitination under PEG-induced drought stress in potato. Physiol. Plant. 2021, 174, e13475. [Google Scholar] [CrossRef] [PubMed]
- Karmous, I.; Chaoui, A.; Jaouani, K.; Sheehan, D.; El Ferjani, E.; Scoccianti, V.; Crinelli, R. Role of the ubiquitin-proteasome pathway and some peptidases during seed germination and copper stress in bean cotyledons. Plant Physiol. Biochem. 2014, 76, 77–85. [Google Scholar] [CrossRef]
- Yu, F.; Cao, X.; Liu, G.; Wang, Q.; Xia, R.; Zhang, X.; Xie, Q. ESCRT-I component VPS23A is targeted by E3 ubiquitin ligase XBAT35 for proteasome-mediated degradation in modulating ABA signaling. Mol. Plant 2020, 13, 1556–1569. [Google Scholar] [CrossRef] [PubMed]
- Stone, S.L. Ubiquitin ligases at the nexus of plant responses to biotic and abiotic stresses. Essays Biochem. 2022, 66, 123–133. [Google Scholar] [PubMed]
- Dikic, I.; Wakatsuki, S.; Walters, K.J. Ubiquitin-binding domains—from structures to functions. Nat. Rev. Mol. Cell Biol. 2009, 10, 659–671. [Google Scholar] [CrossRef] [PubMed]
- Orosa-Puente, B.; Spoel, S.H. Harnessing the ubiquitin code to respond to environmental cues. Essays Biochem. 2022, 66, 111–121. [Google Scholar] [PubMed]
- Iglesias, M.J.; Terrile, M.C.; Correa-Aragunde, N.; Colman, S.L.; Izquierdo-Álvarez, A.; Fiol, D.F.; París, R.; Sánchez-López, N.; Marina, A.; Villalobos, L.I.A.C.; et al. Regulation of SCFTIR1/AFBs E3 ligase assembly by S-nitrosylation of Arabidopsis SKP1-like1 impacts on auxin signaling. Redox Biol. 2018, 18, 200–210. [Google Scholar] [CrossRef]
- Lourenço, T.F.; Serra, T.S.; Cordeiro, A.M.; Swanson, S.J.; Gilroy, S.; Saibo, N.J.M.; Oliveira, M.M. Rice root curling, a response to mechanosensing, is modulated by the rice E3-ubiquitin ligase HIGH EXPRESSION OF OSMOTICALLY RESPONSIVE GENE1 (OsHOS1). Plant Signal. Behav. 2016, 11, e1208880. [Google Scholar] [CrossRef] [PubMed]
- Patra, S.; Mandal, A. Significance of plant E3 ubiquitin ligases in NPK homeostasis: A review. Plant Stress. 2023, 10, 100207. [Google Scholar] [CrossRef]
- Xu, J.; Liu, H.; Zhou, C.; Wang, J.; Wang, J.; Han, Y.; Zheng, N.; Zhang, M.; Li, X. The ubiquitin-proteasome system in the plant response to abiotic stress: Potential role in crop resilience improvement. Plant Sci. 2024, 342, 112035. [Google Scholar] [CrossRef]
- Su, Y.; Ngea, G.L.N.; Wang, K.; Lu, Y.; Godana, E.A.; Ackah, M.; Yang, Q.; Zhang, H. Deciphering the mechanism of E3 ubiquitin ligases in plant responses to abiotic and biotic stresses and perspectives on PROTACs for crop resistance. Plant Biotechnol. J. 2024, 22, 2811–2843. [Google Scholar] [CrossRef] [PubMed]
- Lim, S.D.; Yim, W.C.; Moon, J.C.; Kim, D.S.; Lee, B.M.; Jang, C.S. A gene family encoding RING finger proteins in rice: Their expansion, expression diversity, and co-expressed genes. Plant Mol. Biol. 2010, 72, 369–380. [Google Scholar] [CrossRef] [PubMed]
- Zhang, N.; Yin, Y.; Liu, X.; Tong, S.; Xing, J.; Zhang, Y.; Pudake, R.N.; Izquierdo, E.M.; Peng, H.; Xin, M.; et al. The E3 ligase TaSAP5 alters drought stress responses by promoting the degradation of DRIP proteins. Plant Physiol. 2017, 175, 1878–1892. [Google Scholar] [CrossRef] [PubMed]
- Liu, Y.C.; Wu, Y.R.; Huang, X.H.; Sun, J.; Xie, Q. AtPUB19, a U-box E3 ubiquitin ligase, negatively regulates abscisic acid and drought responses in Arabidopsis thaliana. Mol. Plant 2011, 4, 938–946. [Google Scholar] [CrossRef] [PubMed]
- Seo, D.H.; Ryu, M.Y.; Jammes, F.; Hwang, J.H.; Turek, M.; Kang, B.G.; Kwak, J.M.; Kim, W.T. Roles of four Arabidopsis U-box E3 ubiquitin ligases in negative regulation of abscisic acid-mediated drought stress responses. Plant Physiol. 2012, 160, 556–568. [Google Scholar] [CrossRef] [PubMed]
- Downes, B.P.; Stupar, R.M.; Gingerich, D.J.; Vierstra, R.D. The HECT ubiquitin-protein ligase (UPL) family in Arabidopsis: UPL3 has a specific role in trichome development. Plant J. 2003, 35, 729–742. [Google Scholar] [CrossRef] [PubMed]
- Liu, Y.; Tang, Y.; Tan, X.; Ding, W. NtRNF217, encoding a putative RBR E3 ligase protein of Nicotiana tabacum, plays an important role in the regulation of resistance to Ralstonia solanacearum infection. Int. J. Mol. Sci. 2021, 22, 5507. [Google Scholar] [CrossRef]
- Fernandez, M.A.; Belda-Palazon, B.; Julian, J.; Coego, A.; Lozano-Juste, J.; Iñigo, S.; Rodriguez, L.; Bueso, E.; Goossens, A.; Rodriguez, P.L. RBR-type E3 ligases and the ubiquitin-conjugating enzyme UBC26 regulate abscisic acid receptor levels and signaling. Plant Physiol. 2020, 182, 1723–1742. [Google Scholar] [CrossRef] [PubMed]
- Marrocco, K.; Criqui, M.-C.; Zervudacki, J.; Schott, G.; Eisler, H.; Parnet, A.; Dunoyer, P.; Genschik, P. APC/C-mediated degradation of dsRNA-binding protein 4 (DRB4) involved in RNA silencing. PLoS ONE. 2012, 7, e35173. [Google Scholar] [CrossRef] [PubMed]
- Wang, P.; Wang, X.; Wang, F.; Cai, T.; Luo, Y. Interaction between Mnk2 and CBC(VHL) ubiquitin ligase E3 complex. Sci. China C Life Sci. 2006, 49, 265–273. [Google Scholar] [CrossRef] [PubMed]
- Gagne, J.M.; Downes, B.P.; Shiu, S.-H.; Durski, A.M.; Vierstra, R.D. The F-box subunit of the SCF E3 complex is encoded by a diverse superfamily of genes in Arabidopsis. Proc. Natl. Acad. Sci. USA 2002, 99, 11519–11524. [Google Scholar] [CrossRef] [PubMed]
- Xu, K.; Wu, N.; Yao, W.; Li, X.; Zhou, Y.; Li, H. The biological function and roles in phytohormone signaling of the F-Box protein in plants. Agronomy. 2021, 11, 2360. [Google Scholar] [CrossRef]
- Sun, Y.; Zhou, X.; Ma, H. Genome-wide analysis of Kelch repeat-containing F-box family. J. Integr. Plant Biol. 2007, 49, 940–952. [Google Scholar] [CrossRef]
- Adams, J.; Kelso, R.; Cooley, L. The kelch repeat superfamily of proteins: Propellers of cell function. Trends Cell Biol. 2000, 10, 17–24. [Google Scholar] [CrossRef] [PubMed]
- Xu, G.; Ma, H.; Nei, M.; Kong, H. Evolution of F-box genes in plants: Different modes of sequence divergence and their relationships with functional diversification. Proc. Natl. Acad. Sci. USA 2009, 106, 835–840. [Google Scholar] [CrossRef] [PubMed]
- Schumann, N.; Navarro-Quezada, A.; Ullrich, K.; Kuhl, C.; Quint, M. Molecular evolution and selection patterns of plant F-Box proteins with C-terminal Kelch repeats. Plant Physiol. 2010, 155, 835–850. [Google Scholar] [CrossRef] [PubMed]
- Wei, C.; Zhao, W.; Fan, R.; Meng, Y.; Yang, Y.; Wang, X.; Foroud, N.A.; Liu, D.; Yu, X. Genome-wide survey of the F-box/Kelch (FBK) members and molecular identification of a novel FBK gene TaAFR in wheat. PLoS ONE 2021, 16, e0250479. [Google Scholar] [CrossRef] [PubMed]
- Yang, K.; Li, Z.; Zhu, C.; Liu, Y.; Sun, H.; Li, X.; Gao, Z. Identification of KFB family in moso bamboo reveals the potential function of PeKFB9 involved in stress response and lignin polymerization. Int. J. Mol. Sci. 2022, 23, 12568. [Google Scholar] [CrossRef] [PubMed]
- Tang, R.; Dong, H.; He, L.; Li, P.; Shi, Y.; Yang, Q.; Jia, X.; Li, X.-Q. Genome-wide identification, evolutionary and functional analyses of KFB family members in potato. BMC Plant Biol. 2022, 22, 226. [Google Scholar] [CrossRef] [PubMed]
- Yu, H.; Jiang, M.; Xing, B.; Liang, L.; Zhang, B.; Liang, Z. Systematic analysis of Kelch repeat F-box (KFB) protein family and identification of phenolic acid regulation members in Salvia miltiorrhiza Bunge. Genes 2020, 11, 557. [Google Scholar] [CrossRef] [PubMed]
- Borah, P.; Sharma, A.; Sharma, A.K.; Khurana, P.; Khurana, J.P. SCFOsFBK1 E3 ligase mediates jasmonic acid-induced turnover of OsATL53 and OsCCR14 to regulate lignification of rice anthers and roots. J. Exp. Bot. 2022, 74, 6188–6204. [Google Scholar] [CrossRef] [PubMed]
- Zegeye, W.A.; Chen, D.; Islam, M.; Wang, H.; Riaz, A.; Rani, M.H.; Hussain, K.; Liu, Q.; Zhan, X.; Cheng, S.; et al. OsFBK4, a novel GA insensitive gene positively regulates plant height in rice (Oryza Sativa L.). Ecol. Genet. Genom. 2022, 23, 100115. [Google Scholar] [CrossRef]
- Chen, Y.; Xu, Y.; Luo, W.; Li, W.; Chen, N.; Zhang, D.; Chong, K. The F-Box protein OsFBK12 targets OsSAMS1 for degradation and affects pleiotropic phenotypes, including leaf senescence, in Rice. Plant Physiol. 2013, 163, 1673–1685. [Google Scholar] [CrossRef] [PubMed]
- Li, M.; Tang, D.; Wang, K.; Wu, X.; Lu, L.; Yu, H.; Gu, M.; Yan, C.; Cheng, Z. Mutations in the F-box gene LARGER PANICLE improve the panicle architecture and enhance the grain yield in rice. Plant Biotechnol. J. 2011, 9, 1002–1013. [Google Scholar] [CrossRef]
- Jia, Y.; Gu, H.; Wang, X.; Chen, Q.; Shi, S.; Zhang, J.; Ma, L.; Zhang, H.; Ma, H. Molecular cloning and characterization of an F-box family gene CarF-box1 from chickpea (Cicer arietinum L.). Mol. Biol. Rep. 2011, 39, 2337–2345. [Google Scholar] [CrossRef] [PubMed]
- Majee, M.; Kumar, S.; Kathare, P.K.; Wu, S.; Gingerich, D.; Nayak, N.R.; Salaita, L.; Dinkins, R.; Martin, K.; Goodin, M.; et al. KELCH F-BOX protein positively influences Arabidopsis seed germination by targeting PHYTOCHROME-INTERACTING FACTOR1. Proc. Natl. Acad. Sci. USA 2018, 115, E4120–E4129. [Google Scholar] [CrossRef]
- Tal, L.; Palayam, M.; Ron, M.; Young, A.; Britt, A.; Shabek, N. A conformational switch in the SCF-D3/MAX2 ubiquitin ligase facilitates strigolactone signalling. Nat. Plants 2022, 8, 561–573. [Google Scholar] [CrossRef] [PubMed]
- Geem, K.R.; Kim, H.; Ryu, H. SCFFBS1 regulates root quiescent center cell division via protein degradation of APC/CCCS52A2. Mol. Cells. 2022, 45, 695–701. [Google Scholar] [CrossRef] [PubMed]
- Devoto, A.; Nieto-Rostro, M.; Xie, D.; Ellis, C.; Harmston, R.; Patrick, E.; Davis, J.; Sherratt, L.; Coleman, M.; Turner, J.G. COI1 links jasmonate signalling and fertility to the SCF ubiquitin–ligase complex in Arabidopsis. Plant J. 2002, 32, 457–466. [Google Scholar] [CrossRef] [PubMed]
- Abd-Hamid, N.-A.; Ismail, I. An F-box Kelch repeat protein, PmFBK2, from Persicaria minor interacts with GID1b to modulate gibberellin signalling. J. Plant Physiol. 2024, 300, 154299. [Google Scholar] [CrossRef] [PubMed]
- Takahara, M.; Magori, S.; Soyano, T.; Okamoto, S.; Yoshida, C.; Yano, K.; Sato, S.; Tabata, S.; Yamaguchi, K.; Shigenobu, S.; et al. TOO MUCH LOVE, a novel Kelch repeat-containing F-box protein, functions in the long-distance regulation of the legume–rhizobium symbiosis. Plant Cell Physiol. 2013, 54, 433–447. [Google Scholar] [CrossRef]
- Yu, K.; Yang, W.; Zhao, B.; Wang, L.; Zhang, P.; Ouyang, Y.; Chang, Y.; Chen, G.; Zhang, J.; Wang, S.; et al. The Kelch-F-box protein SMALL AND GLOSSY LEAVES 1 (SAGL1) negatively influences salicylic acid biosynthesis in Arabidopsis thaliana by promoting the turn-over of transcription factor SYSTEMIC ACQUIRED RESISTANCE DEFICIENT 1 (SARD1). New Phytol. 2022, 235, 885–897. [Google Scholar] [CrossRef]
- Li, Y.; Liu, Z.; Wang, J.; Li, X.; Yang, Y. The Arabidopsis Kelch repeat F-box E3 ligase ARKP1 plays a positive role for the regulation of abscisic acid signaling. Plant Mol. Biol. Rep. 2015, 34, 582–591. [Google Scholar] [CrossRef]
- Borah, P.; Khurana, J.P. The OsFBK1 E3 ligase subunit affects anther and root secondary cell wall thickenings by mediating turnover of a cinnamoyl-CoA reductase. Plant Physiol. 2018, 176, 2148–2165. [Google Scholar] [CrossRef]
- Deng, K.; Li, Z.; Huang, T.; Huang, J. Noncoding RNAs in regulation of plant secondary metabolism. Plant Physiol. Biochem. 2024, 211, 108718. [Google Scholar] [CrossRef] [PubMed]
- Li, C.; Jiang, R.; Wang, X.; Lv, Z.; Li, W.; Chen, W. Feedback regulation of plant secondary metabolism: Applications and challenges. Plant Sci. 2024, 340, 111983. [Google Scholar] [CrossRef]
- Zhang, X.; Gou, M.; Guo, C.; Yang, H.; Liu, C.-J. Down-regulation of Kelch domain-containing F-Box protein in Arabidopsis enhances the production of (Poly) phenols and tolerance to ultraviolet radiation. Plant Physiol. 2014, 167, 337–350. [Google Scholar] [CrossRef]
- Kurepa, J.; Shull, T.E.; Karunadasa, S.S.; Smalle, J.A. Modulation of auxin and cytokinin responses by early steps of the phenylpropanoid pathway. BMC Plant Biol. 2018, 18, 278. [Google Scholar] [CrossRef] [PubMed]
- Yu, S.-I.; Kim, H.; Yun, D.-J.; Suh, M.C.; Lee, B.-H. Post-translational and transcriptional regulation of phenylpropanoid biosynthesis pathway by Kelch repeat F-box protein SAGL1. Plant Mol. Biol. 2018, 99, 135–148. [Google Scholar] [CrossRef] [PubMed]
- Wang, B.; Zhao, X.; Zhao, Y.; Shanklin, J.; Zhao, Q.; Liu, C. Arabidopsis SnRK1 negatively regulates phenylpropanoid metabolism via Kelch domain-containing F-box proteins. New Phytol. 2020, 229, 3345–3359. [Google Scholar] [CrossRef] [PubMed]
- Yu, H.; Li, D.; Yang, D.; Xue, Z.; Li, J.; Xing, B.; Yan, K.; Han, R.; Liang, Z. SmKFB5 protein regulates phenolic acid biosynthesis by controlling the degradation of phenylalanine ammonia-lyase in Salvia miltiorrhiza. J. Exp. Bot. 2021, 72, 4915–4929. [Google Scholar] [CrossRef]
- Kim, J.I.; Zhang, X.; Pascuzzi, P.E.; Liu, C.; Chapple, C. Glucosinolate and phenylpropanoid biosynthesis are linked by proteasome-dependent degradation of PAL. New Phytol. 2019, 225, 154–168. [Google Scholar] [CrossRef]
- Feder, A.; Burger, J.; Gao, S.; Lewinsohn, E.; Katzir, N.; Schaffer, A.A.; Meir, A.; Davidovich-Rikanati, R.; Portnoy, V.; Gal-On, A.; et al. A Kelch domain-containing F-box coding gene negatively regulates flavonoid accumulation in muskmelon. Plant Physiol. 2015, 169, 1714–1726. [Google Scholar] [PubMed]
- Zhang, X.; Abrahan, C.; Colquhoun, T.A.; Liu, C.-J. A proteolytic regulator controlling chalcone synthase stability and flavonoid biosynthesis in Arabidopsis. Plant Cell. 2017, 29, 1157–1174. [Google Scholar] [CrossRef] [PubMed]
- Zhao, T.; Huang, C.; Li, S.; Jia, M.; Wang, L.; Tang, Y.; Zhang, C.; Li, Y. VviKFB07 F-box E3 ubiquitin ligase promotes stilbene accumulation by ubiquitinating and degrading VviCHSs protein in grape. Plant Sci. 2023, 331, 111687. [Google Scholar] [CrossRef] [PubMed]
- Kim, H.; Yu, S.-I.; Jung, S.H.; Lee, B.-H.; Suh, M.C. The F-Box protein SAGL1 and ECERIFERUM3 regulate cuticular wax biosynthesis in response to changes in humidity in Arabidopsis. Plant Cell 2019, 31, 2223–2240. [Google Scholar] [CrossRef] [PubMed]
- Naeem-Ul-Hassan, M.; Zainal, Z.; Kiat, C.J.; Monfared, H.H.; Ismail, I. Arabidopsis thaliana SKP1 interacting protein 11 (At2g02870) negatively regulates the release of green leaf volatiles. RSC Adv. 2017, 7, 55725–55733. [Google Scholar] [CrossRef]
- Wei, C.; Fan, R.; Meng, Y.; Yang, Y.; Wang, X.; Laroche, A.; Liu, D.; Zhao, W.; Yu, X. Molecular identification and acquisition of interacting partners of a novel wheat F-box/Kelch gene TaFBK. Physiol. Mol. Plant Pathol. 2020, 112, 101564. [Google Scholar] [CrossRef]
- Paquis, S.; Mazeyrat-Gourbeyre, F.; Fernandez, O.; Crouzet, J.; Clément, C.; Baillieul, F.; Dorey, S. Characterization of a F-box gene up-regulated by phytohormones and upon biotic and abiotic stresses in grapevine. Mol. Biol. Rep. 2010, 38, 3327–3337. [Google Scholar] [CrossRef] [PubMed]
- Wang, J.; Yao, W.; Wang, L.; Ma, F.; Tong, W.; Wang, C.; Bao, R.; Jiang, C.; Yang, Y.; Zhang, J.; et al. Overexpression of VpEIFP1, a novel F-box/Kelch-repeat protein from wild Chinese Vitis pseudoreticulata, confers higher tolerance to powdery mildew by inducing thioredoxin z proteolysis. Plant Sci. 2017, 263, 142–155. [Google Scholar] [CrossRef] [PubMed]
- Curtis, R.H.C.; Pankaj; Powers, S.J.; Napier, J.; Matthes, M.C. The Arabidopsis F-box/Kelch-Repeat protein At2g44130 is upregulated in giant cells and promotes nematode susceptibility. Mol. Plant-Microbe Interact. 2013, 26, 36–43. [Google Scholar] [CrossRef] [PubMed]
- Thiel, H.; Hleibieh, K.; Gilmer, D.; Varrelmann, M. The P25 pathogenicity factor of beet necrotic yellow vein virus targets the sugar beet 26S proteasome involved in the induction of a hypersensitive resistance response via interaction with an F-box protein. Mol. Plant-Microbe Interact. 2012, 25, 1058–1072. [Google Scholar] [CrossRef] [PubMed]
- Roshan, P.; Kulshreshtha, A.; Purohit, R.; Hallan, V. AV2 protein of tomato leaf curl Palampur virus interacts with F-box Kelch protein of tomato and enhances phenylalanine ammonia-lyase activity during virus infection. Physiol. Mol. Plant Pathol. 2020, 110, 101479. [Google Scholar] [CrossRef]
- Weng, S.-T.; Kuo, Y.-W.; King, Y.-C.; Lin, H.-H.; Tu, P.-Y.; Tung, K.-S.; Jeng, S.-T. Regulation of micoRNA2111 and its target IbFBK in sweet potato on wounding. Plant Sci. 2020, 292, 110391. [Google Scholar] [CrossRef] [PubMed]
- Li, B.W.; Gao, S.; Yang, Z.M.; Song, J.B. The F-box E3 ubiquitin ligase AtSDR is involved in salt and drought stress responses in Arabidopsis. Gene 2021, 809, 146011. [Google Scholar] [CrossRef] [PubMed]
- Liu, H.; Liu, S.; Yu, H.; Huang, X.; Wang, Y.; Jiang, L.; Meng, X.; Liu, G.; Chen, M.; Jing, Y.; et al. An engineered platform for reconstituting functional multisubunit SCF E3 ligase in vitro. Mol. Plant 2022, 15, 1285–1299. [Google Scholar] [CrossRef] [PubMed]




Disclaimer/Publisher’s Note: The statements, opinions and data contained in all publications are solely those of the individual author(s) and contributor(s) and not of MDPI and/or the editor(s). MDPI and/or the editor(s) disclaim responsibility for any injury to people or property resulting from any ideas, methods, instructions or products referred to in the content. |
© 2025 by the authors. Licensee MDPI, Basel, Switzerland. This article is an open access article distributed under the terms and conditions of the Creative Commons Attribution (CC BY) license (https://creativecommons.org/licenses/by/4.0/).
Share and Cite
Wu, Y.; Zhang, Y.; Ni, W.; Li, Q.; Zhou, M.; Li, Z. The Role of E3 Ubiquitin Ligase Gene FBK in Ubiquitination Modification of Protein and Its Potential Function in Plant Growth, Development, Secondary Metabolism, and Stress Response. Int. J. Mol. Sci. 2025, 26, 821. https://doi.org/10.3390/ijms26020821
Wu Y, Zhang Y, Ni W, Li Q, Zhou M, Li Z. The Role of E3 Ubiquitin Ligase Gene FBK in Ubiquitination Modification of Protein and Its Potential Function in Plant Growth, Development, Secondary Metabolism, and Stress Response. International Journal of Molecular Sciences. 2025; 26(2):821. https://doi.org/10.3390/ijms26020821
Chicago/Turabian StyleWu, Yuting, Yankang Zhang, Wanlin Ni, Qinghuang Li, Min Zhou, and Zhou Li. 2025. "The Role of E3 Ubiquitin Ligase Gene FBK in Ubiquitination Modification of Protein and Its Potential Function in Plant Growth, Development, Secondary Metabolism, and Stress Response" International Journal of Molecular Sciences 26, no. 2: 821. https://doi.org/10.3390/ijms26020821
APA StyleWu, Y., Zhang, Y., Ni, W., Li, Q., Zhou, M., & Li, Z. (2025). The Role of E3 Ubiquitin Ligase Gene FBK in Ubiquitination Modification of Protein and Its Potential Function in Plant Growth, Development, Secondary Metabolism, and Stress Response. International Journal of Molecular Sciences, 26(2), 821. https://doi.org/10.3390/ijms26020821

