Next Article in Journal
The Role of E3 Ubiquitin Ligase Gene FBK in Ubiquitination Modification of Protein and Its Potential Function in Plant Growth, Development, Secondary Metabolism, and Stress Response
Previous Article in Journal
Two-Step Cell Death Induction by the New 2-Arachidonoyl Glycerol Analog and Its Modulation by Lysophosphatidylinositol in Human Breast Cancer Cells
 
 
Font Type:
Arial Georgia Verdana
Font Size:
Aa Aa Aa
Line Spacing:
Column Width:
Background:
Article

A Study on Potential Sources of Perineuronal Net-Associated Sema3A in Cerebellar Nuclei Reveals Toxicity of Non-Invasive AAV-Mediated Cre Expression in the Central Nervous System

1
Department of Neuroregeneration, Netherlands Institute for Neuroscience, Royal Netherlands Academy of Arts and Sciences, Meibergdreef 47, 1105 BA Amsterdam, The Netherlands
2
Department of Cerebellar Coordination & Cognition, Netherlands Institute for Neuroscience, Royal Netherlands Academy of Arts and Sciences, Meibergdreef 47, 1105 BA Amsterdam, The Netherlands
3
Department of Neuroscience, Erasmus MC, 3015 GD Rotterdam, The Netherlands
4
Center for Neurogenomics and Cognitive Research, Amsterdam Neuroscience, Vrije Universiteit Amsterdam, 1081 HZ Amsterdam, The Netherlands
*
Author to whom correspondence should be addressed.
Int. J. Mol. Sci. 2025, 26(2), 819; https://doi.org/10.3390/ijms26020819
Submission received: 19 December 2024 / Revised: 13 January 2025 / Accepted: 16 January 2025 / Published: 19 January 2025
(This article belongs to the Section Molecular Neurobiology)

Abstract

Semaphorin 3A (Sema3A) is an axon guidance molecule, which is also abundant in the adult central nervous system (CNS), particularly in perineuronal nets (PNNs). PNNs are extracellular matrix structures that restrict plasticity. The cellular sources of Sema3A in PNNs are unknown. Most Sema3A-bearing neurons do not express Sema3A mRNA, suggesting that Sema3A may be released from other neurons. Another potential source of Sema3A is the choroid plexus. To identify sources of PNN-associated Sema3A, we focused on the cerebellar nuclei, which contain Sema3A+ PNNs. Cerebellar nuclei neurons receive prominent input from Purkinje cells (PCs), which express high levels of Sema3A mRNA. By using a non-invasive viral vector approach, we overexpressed Cre in PCs, the choroid plexus, or throughout the CNS of Sema3Afl/fl mice. Knocking out Sema3A in PCs or the choroid plexus was not sufficient to decrease the amount of PNN-associated Sema3A. Alternatively, knocking out Sema3A throughout the CNS induced a decrease in PNN-associated Sema3A. However, motor deficits, microgliosis, and neurodegeneration were observed, which were due to Cre toxicity. Our study represents the first attempt to unravel cellular sources of PNN-associated Sema3A and shows that non-invasive viral-mediated Cre expression throughout the CNS could lead to toxicity, complicating the interpretation of Cre-mediated Sema3A knock-out.

1. Introduction

Semaphorin 3A (Sema3A), a chemorepulsive axon guidance cue during nervous system development [1,2], is also expressed in the adult nervous system [3], where it is mainly found in perineuronal nets (PNNs) [4,5]. PNNs are condensed aggregates of extracellular matrix (ECM) that enwrap the soma, proximal dendrites, and axon initial segment of several types of central nervous system (CNS) neurons. PNNs control synapse function and stabilization (see for review [6,7,8]). Sema3A contributes to the PNN-mediated restriction of visual cortex plasticity [9] and is involved in the regulation of hippocampus-dependent learning [10].
The precise cellular sources of sema3A in PNNs are not known. In several brain regions, there is a mismatch between neurons containing Sema3A mRNA and neurons surrounded by a Sema3A+ PNN. For instance, Sema3A is found in PNNs around neocortical interneurons mainly in layers IV, V, and VI [4], whereas Sema3A mRNA is detected in neurons in layers II–III [3]. In addition, Sema3A mRNA is highly expressed in Purkinje cells (PCs) [3,11] and Sema3A protein is abundant in PNNs around cerebellar nuclei neurons [11], which receive prominent innervation from PCs [12]. After the partial depletion of PCs, levels of Sema3A in the cerebellar nuclei decrease [11]. These observations suggest that Sema3A may derive from neurons that secrete Sema3A from their axons into the extracellular environment. Indeed, in vitro experiments demonstrated that Sema3A is released by axons and dendrites in an activity-dependent manner and captured in the ECM [13]. Besides neurons, potential sources of Sema3A are the choroid plexus (ChP), the meninges, and endothelial cells in the median eminence and the pineal gland, as they express Sema3A mRNA [3,14,15]. After release from the ChP, Sema3A may be transported via the cerebrospinal fluid to the whole CNS, where it would bind to PNNs, similarly to what occurs to another PNN component, orthodenticle homeobox 2 (Otx2) [16].
To elucidate the main cellular contributors to PNN-associated Sema3A, we focused on the cerebellar nuclei, whose large projection neurons are enwrapped by Sema3A+ PNNs [4,11]. Here, we investigated whether Sema3A protein expression levels change following Sema3A knock-out (KO), specifically in PCs or the ChP, by employing a Cre-loxP approach. To target PCs, we injected Sema3Afl/fl mice intravenously with an adeno-associated virus (AAV) variant that can cross the blood–brain barrier (AAV-PHP.eB) [17] overexpressing Cre under the PC-specific promoter L7 [18]. To target the ChP, we injected AAV5-CAG-Cre in the lateral ventricles of Sema3Afl/fl mice. Because these approaches did not result in a decrease in Sema3A in the cerebellar nuclei, we knocked out Sema3A simultaneously in the ChP, in PCs, and in neurons throughout the CNS by expressing Cre via an AAV-PHP.eB with a synapsin (SYN) promoter [19]. This global CNS approach was successful in decreasing PNN-associated Sema3A. However, global knock-out (KO) mice exhibited motor deficits, as well as neurodegeneration and microglia reactivity throughout the CNS. Because a growing amount of evidence demonstrates the toxic effects of Cre in the brain and other organs [20,21,22,23,24,25,26], which are likely due to Cre-induced DNA damage at pseudo-loxP sites [27], we investigated whether the observed phenotype was linked to Cre toxicity. Following the injection of AAV-PHP.eB-L7-Cre, AAV-PHP.eB-SYN-CreGFP, and AAV5-CAG-Cre in wild-type (WT) mice, we observed the same behavioral and anatomical outcomes as in Sema3Afl/fl mice, indicating that Cre expression throughout the CNS in adult mice exerts toxic effects.

2. Results

2.1. Knocking-Out Sema3A in Purkinje Cells Does Not Decrease Sema3A Content in PNNs Around Cerebellar Nuclei Neurons

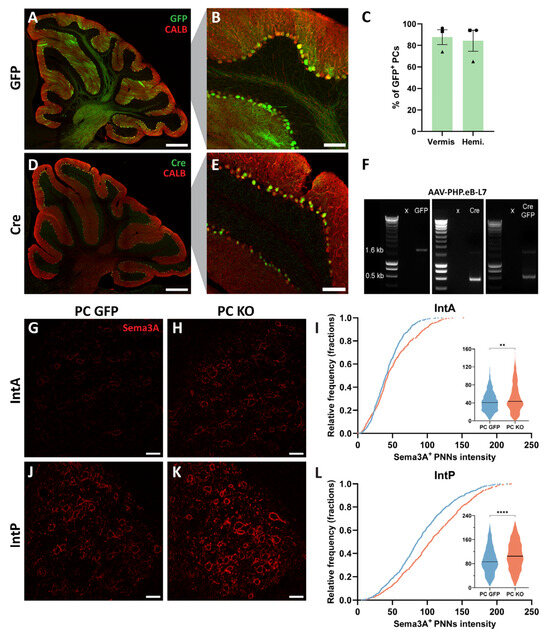
Sema3A mRNA is abundantly expressed in adult PCs. This led us to hypothesize that Sema3A, axonally transported by PCs, is a major source of Sema3A in PNNs of their target neurons in the cerebellar nuclei. To elucidate the contribution of PCs to Sema3A accumulation in PNNs in the cerebellar nuclei, we knocked out Sema3A specifically in PCs via a Cre-loxP system, namely by intravenously injecting Sema3Afl/fl mice with AAV-PHP.eB expressing Cre under a PC-specific promoter (L7). Control mice were Sema3Afl/fl mice injected with AAV-PHP.eB-L7-GFP. Three weeks post-injection, strong GFP or Cre expression was detected in the majority of PCs in both the vermis and the cerebellar hemispheres. GFP was apparent in all PC compartments (cell body, dendrites, and axons), whereas Cre exhibited a nuclear localization (Figure 1A,B,D,E). On average, 88% of PCs in the vermis and 84% of PCs in the hemisphere expressed GFP (Figure 1C). To check whether the PC-specific Cre-loxP approach induces Cre-mediated excision of Sema3A exon 1 in PCs, we performed a PCR for Sema3A on DNA extracted from PCs. A band of 1.6 kb, corresponding to the intact Sema3A gene, was detected in L7-GFP, L7-Cre, or L7-CreGFP mice. In addition, a band of around 500 bp was detected in L7-Cre and L7-CreGFP but not in the L7-GFP PCs (Figure 1F), indicating the correct excision of Sema3A exon 1 in PCs following Cre recombination. Because the lifespan of extracellular matrix proteins can reach up to 12 weeks [28], we quantified the Sema3A content in PNNs around neurons in the anterior part (IntA) and the posterior part (IntP) of the cerebellar interpositus nucleus at 12 weeks post-injection. Unexpectedly, we found an increase in the intensity of PNN-associated Sema3A in both the IntA and IntP of PC KO mice (Figure 1G–L; Mann–Whitney U test, IntA p = 0.0035, IntP p < 0.0001). These data show that knocking out Sema3A only in PCs does not induce a decrease in Sema3A protein levels in PNNs in the cerebellar nuclei but leads to an increased expression, suggesting that other cellular sources of Sema3A may overcompensate for the decreased Sema3A production from PCs.

2.2. Knocking-Out Sema3A in the Choroid Plexus Does Not Decrease Sema3A Content in PNNs of Cerebellar Nuclei Neurons

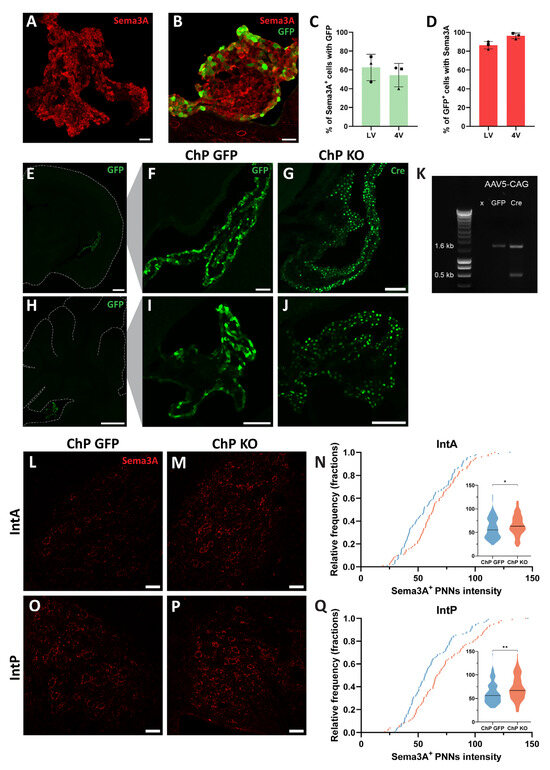
The ChP is a source of the PNN component Otx2 [16]. After being secreted by the ChP, Otx2 is transported via the cerebrospinal fluid to the brain parenchyma, where it is captured by PNNs [16]. Because the ChP expresses Sema3A mRNA [14] and we observed strong Sema3A immunolabelling in the ChP (Figure 2A), we hypothesized that, similarly to Otx2, Sema3A in PNNs may derive from the ChP. We aimed to knock-out Sema3A in the ChP by overexpressing Cre specifically in the ChP of Sema3Afl/fl mice. Chen et al. (2020) observed effective transduction of the ChP by AAV1 or AAV5 containing a CAG or CMV promoter, respectively [29]. To compare the transduction efficiency of these AAVs in the ChP, we injected AAV1-CAG-GFP or AAV5-CAG-GFP in the lateral ventricles of C57BL/6J mice. Three weeks after injection, both viral vectors efficiently transduced the ChP (Figure 2B; Supplementary Figure S1A). When using AAV5, the percentage of Sema3A+ ChP cells expressing GFP was ~63% in the lateral ventricle and ~54% in the fourth ventricle (Figure 2C), whereas when using AAV1, the percentage of Sema3A+ ChP cells expressing GFP was slightly lower (~46% in the lateral ventricle and ~49% in the 4th ventricle; Supplementary Figure S1B). In addition, in AAV1 or AAV5 injected mice, we found that the majority of GFP+ ChP cells were Sema3A+, namely ~86% in the lateral ventricles and ~96% in the 4th ventricle with the AAV5 capsid (Figure 2D) and ~88% in the lateral ventricles and ~86% in the 4th ventricle with the AAV1 capsid (Supplementary Figure S1C). To investigate whether the ChP is a source of Sema3A in PNNs of cerebellar nuclei neurons, we injected Sema3Afl/fl mice with AAV5-CAG-Cre (ChP KO) or AAV5-CAG-GFP virus (ChP GFP) and analyzed the Sema3A content in PNNs around neurons in the IntA and IntP 10 weeks after injection. Similar to what was seen 3 weeks after injection, a strong expression of GFP or Cre was observed throughout the ChP in the lateral (Figure 2E–G) and fourth ventricles (Figure 2H–J), with minimal transduction of the parenchyma. A PCR on DNA extracted from the ChP demonstrated a correct excision of Sema3A exon 1 by Cre recombination in ChP KO mice (Figure 2K). When we quantified the Sema3A levels around cerebellar nuclei neurons, we found an increase in Sema3A content in PNNs around IntA and IntP neurons in ChP KO mice when compared to ChP GFP mice (Figure 2L–Q; Mann–Whitney U test, IntA p = 0.0351, IntP p = 0.0011). These data show that, similarly to what occurs in the PC KO model, knocking out Sema3A only in the ChP results in an increase in PNN-associated Sema3A protein levels in the cerebellar nuclei, suggesting that other cellular sources of Sema3A may overcompensate for the decreased Sema3A production from the ChP.

2.3. Globally Knocking-Out Sema3A Decreases Sema3A Content in PNNs

Because the amount of Sema3A in PNNs of cerebellar nuclei neurons is not decreased by targeting only PCs or ChP cells, we studied the effects of knocking out Sema3A in multiple sources simultaneously, including PCs, ChP, the cerebellar nuclei themselves, and neurons throughout the brain. To this end, we adopted a global CNS knock-out strategy. Namely, Sema3Afl/fl mice were injected intracerebroventricularly with AAV5-CAG-Cre (to target the ChP) and intravenously with AAV-PHP.eB-L7-Cre (to target PCs) and AAV-PHP.eB-SYN-CreGFP (to target other CNS neurons)—these mice will be referred to as global KO mice. Control mice were Sema3Afl/fl mice injected with AAV5-CAG-GFP, AAV-PHP.eB-L7-GFP, and AAV-PHP.eB-SYN-GFP, referred to as global GFP mice. Approximately 10 weeks after injections, we observed a strong GFP or Cre transduction in PCs, in ChP cells, and in neurons throughout the brain, including the spinal cord, brainstem, cerebellar nuclei, and several cortical areas. Example pictures of GFP+ or Cre+ neurons in the Int and the primary somatosensory cortex barrel field (S1bf) are shown in Figure 3A,B and Figure 3C,D, respectively. Cre recombination driven by the SYN-CreGFP construct was checked by extracting DNA from the somatosensory cortex of global KO mice. The PCR showed a correct excision of Sema3A exon 1 (Figure 3E). To investigate whether a global KO of Sema3A results in a decrease in Sema3A in PNNs, we quantified Sema3A content in PNNs around neurons in the IntA and IntP. Here, we found a significant decrease in Sema3A+ PNN intensity in global KO mice when compared to global GFP mice (Figure 3F–K; Mann–Whitney U test, IntA p < 0.0001, IntP p < 0.0001). Next, to assess whether Sema3A was generally decreased in the CNS, we evaluated Sema3A levels in the S1bf. Similarly to what we found in the Int, we observed a significant decrease in PNN-associated Sema3A expression in the S1bf in global KO mice (Figure 3L–N; Mann–Whitney U test, p = 0.0038). These data suggest that a knock-out approach targeting multiple cellular sources of Sema3A is effective in reducing Sema3A protein in PNNs.

2.4. Cre Expression Throughout the CNS Leads to Motor Deficits

Interestingly, global KO mice exhibited motor deficits, such as limping, hind paw dragging, and reduced balance while walking. Moreover, they showed hindlimb clasping when grabbed by the tail (Supplementary Video S1). These motor abnormalities were not observed in global GFP mice. When we compared motor balance and the coordination of global KO mice and global GFP mice by testing them on the rotarod for three consecutive days, we found that global KO mice performed significantly worse than control mice (Figure 4; 2way ANOVA with repeated measures, Conditions p = 0.0001, F(1,8) = 48.05; Šidák multiple comparisons test, day 1 p = 0.0005, day 2 p < 0.0001, day 3 p < 0.0001). A growing body of evidence points to Cre toxicity in the brain, affecting mouse behavior [26,30,31]. Therefore, we investigated whether Cre overexpression driven by our global viral vector approach is accountable for the observed motor phenotype. We injected WT mice (namely CD-1 mice, the background strain of Sema3Afl/fl mice) with the same AAV vectors expressing Cre that were used to obtain global KO mice (these mice will be referred to as CD-1 Cre). Uninjected CD-1 mice were used as control mice. Two to three weeks post-injection, strong motor deficits were observed in four out of five CD-1 Cre mice already. They showed motor impairments that were generally more exacerbated than in global KO mice, with some mice not being able to walk and affected by limb muscle spasms (Supplementary Video S2). The fifth CD-1 Cre mouse started to show signs of motor deficits in the fourth week post-injection, which were similar to those of global KO mice, i.e., limping, hindpaw dragging, and reduced balance while walking. Because the motor impairment in the majority of CD-1 Cre mice was severe, we could not perform the rotarod test on these mice. Overall, our findings highlight that Cre expression throughout the whole CNS can affect motor functions in adult mice.

2.5. Cre Expression Throughout the CNS Leads to Neuroinflammation and Neurodegeneration

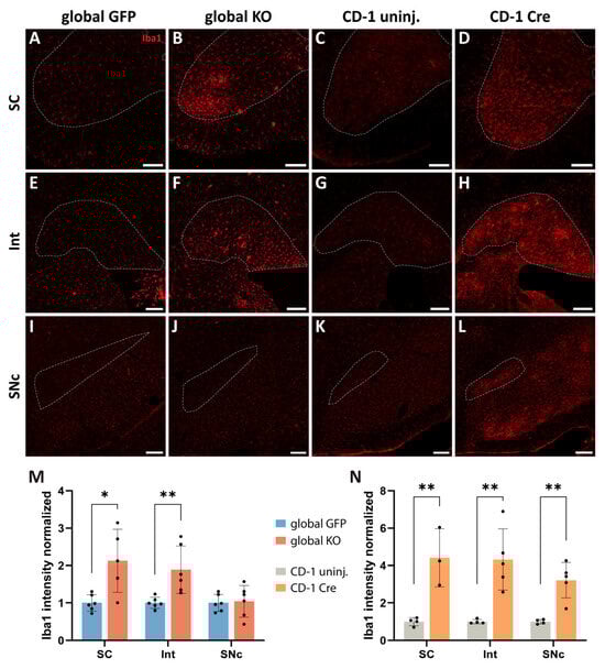
To shed light onto the cause of the observed motor symptoms, we investigated whether there were signs of neuroinflammation and neurodegeneration in motor-related CNS areas of mice globally expressing Cre. Abnormal neuroinflammation and neurodegeneration have been previously reported in association with Cre expression in the substantia nigra pars compacta (SNc) [26,32] and other brain regions following local AAV injections [31,33] but no data exist about Cre toxicity in the CNS following systemic AAV administration. First, we examined whether microglia reactivity occurs in the ventral horn of the spinal cord (SC), the Int and the SNc of global KO mice, and CD-1 Cre-injected mice. Microglia were detected by using anti-Iba1 antibodies. Strong microglia reactivity was apparent in the SC and Int of Cre-injected mice, namely, a 2-fold increase in Iba1 intensity was found in global KO mice when compared to global GFP mice (Figure 5A,B,E,F,M; unpaired t-test, SC p = 0.0113, t = 3.176, Int p = 0.0076, t = 3.335) and a 4-fold increase was found in CD-1 Cre mice when compared to CD-1-uninjected mice (Figure 5C,D,G,H,N; unpaired t-test, SC p = 0.0066, t = 4.47, Int p = 0.0053, t = 3.989). Whereas no change in Iba1 expression levels was observed in the SNc of global KO mice (Figure 5I,J,M; unpaired t-test, p = 0.83, t = 0.22), strong microglia activation was found in the SNc of CD-1 Cre mice (Figure 5K,L,N; unpaired t-test, p = 0.0026, t = 4.568). This was accompanied by a higher amount of Cre+ cells throughout the CNS in CD-1 Cre mice when compared to global KO mice. Example pictures of widespread Cre expression in the CNS of global KO mice and CD-1 Cre mice are shown in Supplementary Figures S2A,B and S3A–D, respectively. Overall, strong microglia reactivity throughout the CNS was observed in Cre-injected mice. Representative pictures of the widespread inflammation in the CNS of CD-1 Cre mice compared to CD-1-uninjected mice are shown in Supplementary Figure S4A,B. Motor areas (e.g., primary motor cortex and substantia nigra; blue arrows), as well as non-motor areas (e.g., hippocampus, visual cortex, principal sensory trigeminal nucleus; white arrows), present signs of inflammation (Supplementary Figure S4A,B).
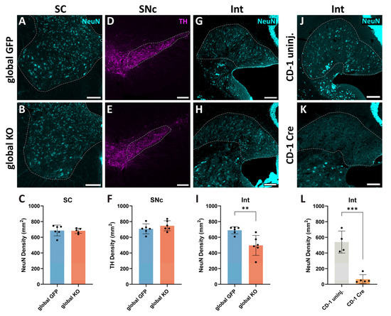
To investigate whether neurodegeneration occurs in Cre overexpressing mice, we quantified the density of neurons (number/mm2) in the SC, Int, and SNc of global KO mice. We used NeuN antibodies to stain neurons in the SC and the Int and anti-tyrosine hydroxylase (TH) antibodies to stain neurons in the SNc. We did not find any change in NeuN+ neuronal density in the SC of global KO mice when compared to global GFP mice (Figure 6A–C; unpaired t-test, p = 0.92, t = 0.11) despite the presence of several Cre-expressing neurons (Supplementary Figure S2A). Similarly, we did not observe any change in the density of TH+ neurons in the SNc (Figure 6D–F; unpaired t-test, p = 0.31, t = 1.07), where a sparse Cre transduction was found (Supplementary Figure S2B). However, the density of neurons was decreased in the Int of global KO mice (~28% decrease; Figure 6G–I; unpaired t-test, p = 0.0057, t = 3.501). To check whether the neuronal loss was due to Cre expression, we quantified neuronal density in the Int of CD-1 Cre mice. Here, we found a substantial decrease in number of neurons, which was even more pronounced than in global Cre mice (~88% decrease; Figure 6J–L; unpaired t-test, p = 0.0002, t = 6.944).
These data suggest that motor deficits following a global overexpression of Cre throughout the CNS may be a result of neuroinflammation and degeneration in motor-related CNS areas caused by Cre toxicity.

3. Discussion

In this study, we show that (i) knocking-out Sema3A in PCs or the ChP does not induce a decrease in Sema3A levels around cerebellar nuclei neurons but results in an increase; (ii) knocking-out Sema3A in neurons throughout the brain, including PCs, and in the ChP induces a decrease in Sema3A around cerebellar nuclei neurons and cortical neurons; and (iii) AAV-PHP.eB-mediated non-invasive overexpression of Cre throughout the CNS results in motor deficits and induces microglia reactivity and neurodegeneration.

3.1. Sources of Sema3A

Previous studies show that Sema3A mRNA is expressed in multiple cell types, including neurons [3,11], the ChP [14], endothelial cells [15], and the meninges [3]. In cultured cortical neurons, Sema3A is transported in secretory vesicles along dendrites and axons, which, in the latter, move in the anterograde direction. After depolarization, Sema3A vesicles in axons become more stationary, in association with an increased secretion of Sema3A [13]. Thus, in vivo, neuron-derived Sema3A may be released from axons and then may be incorporated in PNNs in regions situated at a distance from the cell body that synthesizes it. This is in line with the observation that in the cortex Sema3A transcripts are detected in pyramidal cells in layers II–III [3], while Sema3A+ PNNs are mainly apparent around parvalbumin+ neurons scattered throughout all cortical layers [4], which receive input from pyramidal neurons [34]. In the cerebellum, Sema3A immunoreactivity in PNNs around cerebellar nuclei neurons is reduced following partial depletion of PCs (which express strong Sema3A mRNA levels), suggesting that Sema3A in cerebellar nuclei may derive from PCs [11]. However, following Sema3A knock-out in PCs, we did not find a decrease in Sema3A protein around cerebellar nuclei neurons but an increase. This may suggest that PC-derived Sema3A is decreased but Sema3A from other cellular sources is captured in the PNNs of cerebellar nuclei neurons, resulting in an increase in Sema3A levels in their PNNs. A similar increase around cerebellar nuclei neurons has been observed after knocking out Sema3A in the ChP. The ChP is a source of ECM molecules, including proteins of the semaphorin3 family [35] and Otx2 [16]. After being released into the cerebrospinal fluid Otx2 reaches the brain parenchyma where it is captured by PNNs [16]. Although Sema3A may be released from the ChP, our data suggest that the ChP is not the predominant source of PNN-associated Sema3A. Indeed, only when we knocked out Sema3A in both the ChP and neurons throughout the brain, including PCs, did we obtain a decrease in Sema3A levels in PNNs in the cerebellar nuclei and the S1bf, suggesting that both cell types may contribute to the presence of Sema3A in PNNs throughout the CNS. Further experiments need to be conducted in order to unravel the precise sources of PNN-associated Sema3A. For instance, it would be interesting to investigate how selectively knocking out Sema3A in neurons, excluding PCs, affects Sema3A levels in PNNs in the CNS. In addition, according to the mouse single-cell RNA seq dataset of the Allen brain atlas (https://portal.brain-map.org/atlases-and-data/rnaseq accessed on 1 December 2024), Sema3A is mainly expressed in somatostatin+ neurons and glutamatergic neurons. This diversity in neuronal types emphasizes the need to examine their specific roles in Sema3A production.

3.2. Cre Toxicity

The investigation of gene function in vivo has, in general, progressed rapidly thanks to the Cre-loxP technology. The phage P1-derived Cre recombinase catalyzes the recombination between loxP recognition sequences and the excision of the DNA segment between loxP sites occurs. Because loxP sites are engineered around crucial exons, this technology results in a loss of gene function. By placing Cre under the control of a region-selective promoter, temporally and spatially controlled gene ablation is obtained. Cre-loxP knock-out can be achieved by using Cre-transgenic mice mated to mice engineered with loxP sites or by viral delivery of Cre to the target organ of mice with loxP sites. Further temporal control of Cre expression has been obtained by fusing Cre to a mutated ligand binding domain of the human estrogen receptor, resulting in tamoxifen-dependent Cre expression [36,37,38].
Since the early 2000s, a growing number of studies have shown that Cre recombinase can have toxic effects in vitro [39,40] and in vivo, including in the brain [21,26,30,31,33,41,42], heart [22,25], hematopoietic cells [43], and spermatids [20]. Cre toxicity is related to the presence of pseudo-loxP sites in the mammalian genome, which can serve as substrates for Cre recombinase [20,27,39,42,44]. DNA damage due to double-strand breaks and nicks is repaired by non-homologous end joining, which can result in chromosome rearrangements [39,45,46]. Cre-induced DNA damage has been proposed to induce programmed cell death either by p53-mediated apoptosis or by autophagy [26,47,48]. This secondary effect of Cre has been used as a tool to selectively ablate certain cell types [47,49].
Approaches to diminish the toxic effect of Cre have been investigated. In vitro assays using self-deleting retroviruses, including lentiviruses, showed an efficient reduction in Cre toxicity [21,40,50]. Alternatively, mutants of Cre were developed to improve its accuracy of recombination, decreasing its binding to pseudo-loxP sites [51]. Interestingly, studies demonstrated that Cre toxicity depends on Cre expression levels [39,46] and that reducing the titer of viral constructs used to overexpress Cre can decrease Cre toxicity [21,32,33,39]. In the majority of transgenic mice expressing Cre under specific cellular promoters, there are no reports of Cre toxicity, suggesting that expression levels of Cre in transgenic mice may be lower than with virally administered Cre. However, Cre toxicity was observed in some Cre transgenic mice. For example, in nestin-Cre mice, developmental Cre toxicity was reported, with a severe reduction in brain parenchyma and hydrocephaly [23,42]. Moreover, neuroinflammation and aberrant synaptic changes occur in the hippocampus of CaMKIIα-iCre mice as well as nestin-Cre mice [41].
To our knowledge, here, we show, for the first time, that the systemic administration of Cre in the CNS by using the AAV-PHP.eB technology results in toxic effects, including microglia reactivity and neurodegeneration. In line with previous evidence showing a dose-dependent Cre toxicity, the intensity of Iba1 expression and the amount of cell degeneration were higher in mice in which Cre expression was stronger (CD-1 mice) than in mice where Cre expression was weaker (Sema3Afl/fl mice). Although the virus titers were comparable in the two experiments, the virus batches used were different, likely accounting for different transduction levels. Indeed, disparate and variable effects of AAV-Cre viruses are reported, potentially due to differences in specific batches of viruses [31].
We found that mice globally expressing Cre in the CNS exhibit severe motor impairments, as shown by a strongly reduced latency to fall in the rotarod test. However, in transgenic mice overexpressing Cre under the SYN promoter, no motor deficits on the rotarod were detected [30]. This suggests that the expression of Cre in neurons involved in the control of motor behavior may be higher in mice injected with AAV-PHP.eB-SYN-CreGFP than in SYNCre transgenic mice. Alternatively, the simultaneous expression of Cre in neurons and ChP in our global KO approach may account for Cre toxicity in motor circuits. Because we found strong microglia activation in CNS motor areas and neuronal loss in the cerebellum, we can speculate that the observed motor defects are due to these phenomena, although we cannot exclude that dysfunctions in CNS areas controlling sensory feedback contribute to motor impairments. Nonetheless, behavioral deficits as a consequence of Cre toxicity are also described in SYNCre transgenic mice, particularly in males, which exhibit increased anxiety and impaired learning [30].
These findings represent the first attempt to unravel the cellular source(s) of Sema3A in PNNs. We found that knocking out Sema3A production in PCs or ChP is not sufficient to decrease the amount of PNN-associated Sema3A in cerebellar nuclei. When knocking out Sema3A in ChP and neurons throughout the CNS, we found a decrease in the amount of PNN-associated Sema3A in the CNS. Although the decline in PNN-associated Sema3A may be the result of globally knocking out Sema3A, it was accompanied by Cre toxicity. This outcome complicates the interpretation of Cre-mediated Sema3A knock-out since we cannot exclude that the adverse effects of the brain-wide Cre-expression contribute to this decline.

4. Materials and Methods

4.1. Animals

All experimental procedures involving animals were approved by the animal committee of the Royal Netherlands Academy of Arts and Sciences and adhered to the European guidelines for the care and use of laboratory animals (Council Directive 86/6009/EEC). Male and female Sema3Afl/fl mice (N = 32), CD-1 mice (Charles Rivers, Wilmington, MA, USA) (N = 9), and C57BL/6J mice (Janvier, Genest-Saint-Isle, France) (N = 7) of 2 to 4 months of age were used for this study. The Sema3Afl/fl mouse line was provided by Prof. Taniguchi, Sapporo Medical University, Japan [52], and bred in-house. Mice were socially housed with ad libitum access to food and water and were kept on a normal light cycle (12:12 light/dark). Experiments were performed in the daytime.

4.2. Viral Vector Production

Adeno-associated viral vectors were produced following a protocol previously described [53]. To target PCs, an AAV plasmid with a PC-specific promoter L7 driving the expression of GFP (Addgene #49140) or Cre (Addgene #49117) was packaged into an AAV-PHP.eB capsid [17]. An additional plasmid was cloned in which the Cre sequence was replaced by a CreGFP sequence. This construct was packaged into an AAV-PHP.eB capsid but was only used for the quantification of Sema3A+ PNNs of Figure 1 because of low production titers, mostly due to the size of the plasmid (~4.9 kb including ITRs), making it difficult to encapsulate itself in the AAV-PHP.eB capsid. To target other neuronal sources, an AAV plasmid with a synapsin promoter driving the expression of GFP (gifted by Prof. Deniz Kirik, Lund University, Lund, Sweden) or CreGFP (cloned in house by replacing the GFP sequence with a CreGFP sequence) was packaged into an AAV-PHP.eB capsid. To target the ChP, an AAV plasmid with a cytomegalovirus immediate-early enhancer/chicken β-actin/rabbit beta-globin (CAG) promoter driving the expression of GFP was packaged into an AAV1 or AAV5 capsid. These capsids were selected based on their ability to transduce the ChP, as described by Chen et al. (2020) [29]. After testing the transduction efficiency of these 2 viruses, we packaged an AAV plasmid with a CAG promoter driving the expression of Cre (Addgene #51904) into an AAV5 capsid.

4.3. Intravenous AAV Delivery

Intravenous AAV injections were performed by placing mice in a restrainer and injecting 100 μL of AAV-PHP.eB-L7-GFP (1.6E12 genomic copies (GC)/mouse) or AAV-PHP.eB-L7-CreGFP (1.6E12 GC/mouse) in the tail vein (PC KO group) or injecting 150 μL of a mix of AAV-PHP.eB-L7-GFP (1.2E12 GC/mouse) and AAV-PHP.eB-SYN-GFP (1.2E12 GC/mouse) or AAV-PHP.eB-L7-Cre (1.2E12 GC/mouse) and AAV-PHP.eB-SYN-CreGFP (1.2E12 GC/mouse) in the retro-orbital venous sinus (global KO group and CD-1 group) under isoflurane anesthesia (induction 4–5%, maintenance 1–2% in medicinal air).

4.4. Intracerebroventricular AAV Delivery

Local AAV injections were performed in the lateral ventricles to target the ChP (ChP KO group, global KO group, and CD-1 group). Mice received a subcutaneous injection of carprofen (Rimadyl®, Zoetis, Parsippany-Troy Hills, NJ, USA) (5 mg/kg) and another one of buprenorphine (Bupaq®, Vetviva, Wels, Austria) (0.1 mg/kg) pre-operative. Mice were anesthetized using isoflurane anesthesia (induction 4–5%, maintenance 1–2% in medicinal air), had their heads shaved, and were placed on a stereotaxic apparatus with a heating pad and a rectal probe to keep the body temperature at around 37 °C. The eyes were covered with eye cream and a piece of paper to protect them from light and prevent corneal desiccation. The head skin was cleaned with hibicet and locally anesthetized with a lidocaine spray (Xylocaine® spray, AstraZeneca, Cambridge, UK) (100 mg/mL). A 1 cm longitudinal skin incision was made on the skull. Lidocaine cream (Xylocaine® cream, AstraZeneca, Cambridge, UK) (50 mg/g) was spread on the incision to locally anesthetize the periosteum. Two small craniotomies were drilled bilaterally and 3.5 μL of AAV1-CAG-GFP or AAV5-CAG-GFP (both 1.1E11GC/mouse) or 2.5 μL AAV5-CAG-Cre (1.4E11GC/mouse) were injected in each lateral ventricle (A/P: −0.46 mm, Lat: ±1.1 mm, D/V: −2 mm) by using a quartz capillary pipette (30–40 μm tip diameter) connected to a Harvard injection pump at a rate of 0.3 μL/min. The capillary was left in place for 5 min after the injection and then slowly retracted. The head skin was closed using resorbable sutures or Michel clips. Animals were placed in a heated chamber until they recovered from anesthesia. The day after surgery, drinking water with 0.06 mg/mL of carprofen was given to the mice for 3 days.

4.5. Rotarod Test

Global GFP (N = 6) and KO mice (N = 4) were tested for motor coordination and balance by using an accelerating rotarod (Ugo Basile, model 47600). Mice were placed on the rotating bar and given a habituation period of 1 min at constant velocity (4 rpm), after which the rotating bar accelerated from 4 to 60 rpm over a period of 300 s. Mice were given 4 trials/day for 3 consecutive days. The latency to fall was recorded.

4.6. DNA Extraction and PCR

The efficacy of Cre recombination in Sema3Afl/fl mice was tested by dissecting out the PC layer from cerebellar slices of a perfused PC KO mouse, the ChP from forebrain and cerebellar slices of a perfused ChP KO mouse, and the neocortex from forebrain slices of a perfused global KO mouse. The DNA was recovered using a RecoverAllTM kit (#AM1975, ThermoFisher, Waltham, MA, USA) and a PCR was performed using a GoTaq® Flexi DNA polymerase kit (Promega, Madison, WI, USA, #M7805) in the following conditions: 95 °C for 2 min (1 cycle), 95 °C for 30 s, 62 °C for 30 s, 72 °C for 2 min (35 cycles), and 72 °C for 7 min. The primer sequences are Forward: GTTCTGCTCCCGGCTCTAATCTC; Reverse: ATGGTTCTGATAGGTGAGGCATGG. PCR products were run in a 1% agarose gel and visualized with 0.01% Ethidium Bromide.

4.7. Histological Procedures

Mice were anesthetized via an intraperitoneal injection of an overdose of pentobarbital (Euthasol®, Apotheek Universiteit Utrecht, Utrecht, The Netherlands) (500 mg/mL) and transcardially perfused with ~30 mL of freshly prepared phosphate buffer saline (PBS) followed by ~85 mL of freshly prepared 4% paraformaldehyde (PFA) in phosphate buffer (PB, 0.1 M). Brains and spinal cords were post-fixated overnight in the same PFA solution and cryoprotected in 0.1 M PB containing 30% sucrose at 4 °C until they sank. If the tissue was not sectioned within 2 weeks, the solution was replaced by a 30% sucrose solution with 0.02% Na-azide for longer preservation. Brains were cut in 25 µm-thick sagittal or coronal floating slices and the cervical part of the spinal cord was cut transversally in 40 µm-thick floating slices by means of a freezing sledge microtome (Hyrax S30, Zeiss, Oberkochen, Germany) or a cryostat (CM3050S, Leica, Wetzlar, germany). Slices were stored in a PBS solution with 0.02% Na-azide and kept at 4 °C for long-term storage.
All stainings except Sema3A staining were performed according to the following procedure. Slices were incubated overnight at 4 °C with primary antibodies and 5% fetal calf serum (FCS) diluted in PBS with 0.25% Triton X-100 (PBST). Slices were washed 3 times at RT with PBST (10 min/wash) and then incubated for 2 h at room temperature (RT) with secondary antibodies and 2.5% FCS diluted in PBST, followed by 3 washes at RT with PBST (10 min/wash). Finally, slices were incubated for 5 min at RT with DAPI (1:10,000, #D9542, Sigma-Aldrich, Merck, Darmstadt, Germany,) diluted in PBST, followed by three 10 min-washes in PBST. The primary antibodies used were chicken anti-GFP (1:1000, #AB16901, Millipore, Merck, Darmstadt, Germany,), rabbit anti-Cre (1:1500, #257 003, Synaptic Systems, Goettingen, Germany) [18,54,55,56], Mouse anti-calbindin (1:1500, #300, Swant, Burgdorf, Switzerland ) [57,58,59,60,61,62,63,64,65,66], goat anti-Iba1 (1:300, #NB 100-1028, Novus Biologicals, Abingdon, UK) [67,68,69,70,71], rabbit anti-Iba1 (1:500, #ab178847, Abcam, Cambridge, UK) [67,68,69,70,71], mouse anti-NeuN (1:500, #MAB377, Millipore, Merck, Darmstadt, Germany) [72,73,74,75], rabbit anti-TH (1:1000, #P40101-150, Pelfreez, Rogers, AR, USA) [76,77,78], and chicken anti-TH (1:500, #ab76442, Abcam, Cambridge, UK) [76,77,78] (see Supplementary Table S1 for additional information). The secondary antibodies used are donkey anti-goat-649 (Jackson Immunoresearch, Ely, UK, #705-496-147), donkey anti-chicken-488 (Jackson Immunoresearch, #703-545-155), donkey anti-chicken-Cy3 (Jackson Immunoresearch, Ely, UK, #703-166-155), donkey anti-mouse-Cy3 (Jackson Immunoresearch, Ely, UK, #715-166-150), donkey anti-mouse IgG1-647 (R&D Systems, Minneapolis, MN USA, #IC002R), donkey anti-rabbit-488 (Jackson Immunoresearch, Ely, UK, #711-546-152), donkey anti-rabbit-Cy5 (Jackson Immunoresearch, Ely, UK, #711-175-152), and donkey anti-rabbit-647 (Jackson Immunoresearch, Ely, UK, #711-606-152).
For Sema3A immunofluorescence, slices were first incubated with chondroitinase ABC (ChABC, 0.1 U/mL; Sigma-Aldrich, #C3667) for 2 h at 37 °C in ChABC buffer (0.1 M Tris–HCl, 0.03 M sodium acetate, pH 8.0), to partially digest the PNN as this step significantly improves the signal intensity of Sema3A in the PNN [4]. Then, slices were processed with a tyramide signal amplification biotin system (Akoya Biosciences, Marlborough, MA, USA, #NEL700A001KT) following the manufacturer’s protocol. Next, slices were incubated overnight at 4 °C with a goat anti-Sema3A antibody (C-17, Santa Cruz Biotechnology, Dallas, TX, USA, #sc-1146, 1:500) [4]. The following day, slices were incubated with a secondary biotinylated horse anti-goat IgG antibody (Vector Laboratories, Newark, CA USA, #BA-9500-1.5, 1:200) for 30 min RT, followed by an incubation with Streptavidin-HRP (1:150, TSA kit) for 30 min RT. Slices were then incubated with biotinylated-tyramide (1:60, TSA kit) for 3 min RT. Lastly, slices were incubated with streptavidin-Cy3 (Jackson Immunoresearch, #016-160-084) diluted in PBS for 30 min RT. Staining for other markers was performed on the same tissue following the classical staining protocol described above. After each step of Sema3A staining, slices were washed for 10 min in PBS three times. Finally, the sections were mounted in Mowiol (Calbiochem). For each immunohistochemical reaction, slices from all experimental conditions were processed together.

4.8. Imaging

Images were acquired using a confocal microscope (SP5 and SP8, Leica Microsystems) or a ZEISS Axioscan 7 and taken at a fixed laser intensity gain and offset for each analysis. Confocal images were taken using a 20× or 40× objective, depending on the analysis, at a resolution of 2048 × 2048 dpi and 100 Hz speed. Axioscan images were taken using a 10× objective at a resolution of 0.65 µm2 pixel size. Quantitative evaluations were made using Fiji (version 1.54f) or QuPath (version 0.4.3) software in a blind manner.

4.9. Quantification of Viral Transduction

To measure the transduction efficiency of AAV-PHP.eB-L7-GFP in PCs (Figure 1), the percentage of GFP+ PCs, stained by anti-calbindin antibodies, was evaluated in the vermis (3 slices/mouse) or the cerebellar hemisphere (3 slices/mouse) in 3 mice. Namely, the number of calbindin+ and GFP+/calbindin+ neurons in a region of interest (ROI) drawn around the PC layer were automatically counted using QuPath. To measure the transduction efficiency of AAV5-CAG-GFP (Figure 2) and AAV1-CAG-GFP (S.1) in the ChP, the percentage of Sema3A+ ChP cells expressing GFP and the percentage of GFP+ ChP cells expressing Sema3A in the lateral ventricle (4 slices/mouse) and in the 4th ventricle (4 slices/mouse) was evaluated for each virus (AAV5 mice: N = 3; AAV1 mice: N = 4). Namely, the number of GFP+, Sema3A+, and GFP+/Sema3A+ cells was manually counted using Fiji software (version 1.54f).

4.10. Quantification of Sema3A-Positive PNNs

The intensity of Sema3A staining around PNNs in the anterior and posterior parts of the interpositus nucleus and the barrel field of the somatosensory cortex was measured by drawing ROIs enwrapping each Sema3A+ PNN (PC KO group) or by using the method published by Slaker et al. (2016) [79] (ChP KO group and global KO group), in both cases by using Fiji software (version 1.54f) [(PC GFP mice: N = 5 (4 slices/mouse); PC KO mice: N = 3 (4 slices/mouse); ChP GFP mice: N = 3 (3 slices/mouse); ChP KO mice: N = 3 (3 slices/mouse); global GFP mice: N = 6 (4 slices/mouse); global KO mice: N = 4 (4 slices/mouse)]. For each slice, the intensity of the background, obtained by drawing a single ROI outside the Sema3A+ PNNs, was subtracted from the PNN intensities of the same slice.

4.11. Quantification of Iba1 Staining

The intensity of Iba1 staining was measured by drawing an ROI around the interpositus nucleus, the ventral horn of the cervical spinal cord, and the substantia nigra pars compacta, by using Qupath software (version 0.4.3) (3 slices/mouse; global GFP mice: N = 6; global KO mice: N = 6 for the brain analysis, N = 5 for the spinal cord analysis; CD-1 uninjected mice: N = 4; CD-1 Cre mice: N = 5 for the brain analysis, N = 3 for the spinal cord analysis). For each slice, the background intensity was obtained by drawing an ROI between microglial cells, and the average of the background values of all slices was calculated for each mouse. This average was subtracted from the Iba1 intensity of the same mouse. For clarity purposes, the data of Cre-mice were then normalized with their respective control.

4.12. Quantification of NeuN-Positive Neurons

The density of NeuN+ cells was measured by drawing an ROI around the interpositus nucleus and the ventral horn of the cervical spinal cord to obtain the surface size and count the number of NeuN+ cells in those areas (manually in the interpositus nucleus and automatically in the spinal cord), by using Qupath software (version 0.4.3) (3 slices/mouse; global GFP mice: N = 6; global KO mice: N = 6 for the brain analysis, N = 5 for the spinal cord analysis; CD-1 uninjected mice: N = 4; CD-1 Cre mice: N = 5). For each slice, the background intensity was obtained by drawing an ROI between NeuN+ cells, and the average of the background values of all slices was calculated for each mouse. The threshold for NeuN+ specific signal was set at 2 times the averaged background intensity for the global KO group and 1.5 times for the CD-1 group.

4.13. Quantification of TH-Positive Neurons

The density of TH+ cells was measured by drawing a ROI around the substantia nigra pars compacta to obtain the surface size and manually count the number of TH+ cells using Qupath software (version 0.4.3) (3 slices/mouse; global GFP mice: N = 6; global KO mice: N = 6). For each slice, the background intensity was obtained by drawing an ROI in an area without TH+ cells, and the average of the background values of all slices was calculated for each mouse. The threshold for TH+ specific signal was set at 2 times the average background intensity.

4.14. Statistics

Statistics were performed using GraphPad Prism 9 and 10 (GraphPad Software Inc., version 10.0.3, La Jolla, CA, USA). The normality of the data was tested using the Shapiro-Wilk test and if normality was violated, non-parametric tests were used. The rotarod results were analyzed by using a two-way ANOVA with repeated measures and a Šídák multiple comparisons test. Conditions and sessions/days were selected as fixed effects and the latency to fall as dependent variables. A Mann–Whitney U test was used to compare the frequency distribution of Sema3A+ PNNs. An unpaired t-test was used to compare the Iba1 intensity, NeuN density, and TH density. Data are reported as mean± standard deviation (SD) and considered significantly different when p < 0.05 (*), p < 0.01 (**), p < 0.001 (***), and p < 0.0001 (****). Statistical power was calculated using G-power software (version 3.1.9.7).

Supplementary Materials

The following supporting information can be downloaded at https://www.mdpi.com/article/10.3390/ijms26020819/s1.

Author Contributions

Conceptualization, G.-A.G., D.C. and J.V.; methodology, G.-A.G., D.C. and J.V.; formal analysis, G.-A.G.; investigation, G.-A.G., M.R., D.C., J.v.d.H., W.M., R.E. and B.H.; writing—original draft preparation, G.-A.G. and D.C.; writing—review and editing, G.-A.G., D.C., J.V., C.B.C. and C.I.D.Z.; visualization, G.-A.G.; supervision, D.C., J.V., C.B.C. and C.I.D.Z.; project administration, G.-A.G., D.C. and J.V.; funding acquisition, J.V., C.I.D.Z., C.B.C. and D.C. All authors have read and agreed to the published version of the manuscript.

Funding

This research was funded by the Nederlandse Organisatie voor Wetenschappelijk Onderzoek (NWO), project number: 2019/ENW/00772598. C.I.D.Z. was supported by INTENSE (LSH) and DBI2 (NWO-Gravitation).

Institutional Review Board Statement

The animal study protocol was approved by the Institutional Review Board (or Ethics Committee) of the Royal Netherlands Academy of Arts and Sciences and the European guidelines for the care and use of laboratory animals (Council Directive 86/6009/EEC).

Informed Consent Statement

Not applicable.

Data Availability Statement

Data not contained within this article or Supplementary Materials are available upon request.

Acknowledgments

The authors wish to thank Noa van Zetten (Netherlands Institute for Neuroscience, Amsterdam) for assisting with histology and Roeland Lokhorst (Netherlands Institute for Neuroscience, Amsterdam) for his valuable help with microscopy.

Conflicts of Interest

The authors declare no conflicts of interest.

References

  1. Kolodkin, A.L.; Matthes, D.J.; Goodman, C.S. The Semaphorin Genes Encode a Family of Transmembrane and Secreted Growth Cone Guidance Molecules. Cell 1993, 75, 1389–1399. [Google Scholar] [CrossRef] [PubMed]
  2. Luo, Y.; Raible, D.; Raper, J.A. Collapsin: A Protein in Brain That Induces the Collapse and Paralysis of Neuronal Growth Cones. Cell 1993, 75, 217–227. [Google Scholar] [CrossRef] [PubMed]
  3. Giger, R.J.; Pasterkamp, R.J.; Heijnen, S.; Holtmaat, A.J.G.D.; Verhaagen, J. Anatomical Distribution of the Chemorepellent Semaphorin III/Collapsin-1 in the Adult Rat and Human Brain: Predominant Expression in Structures of the Olfactory-Hippocampal Pathway and the Motor System. J. Neurosci. Res. 1998, 52, 27–42. [Google Scholar] [CrossRef]
  4. Vo, T.; Carulli, D.; Ehlert, E.M.E.; Kwok, J.C.F.; Dick, G.; Mecollari, V.; Moloney, E.B.; Neufeld, G.; De Winter, F.; Fawcett, J.W.; et al. The Chemorepulsive Axon Guidance Protein semaphorin3A Is a Constituent of Perineuronal Nets in the Adult Rodent Brain. Mol. Cell. Neurosci. 2013, 56, 186–200. [Google Scholar] [CrossRef]
  5. Dick, G.; Tan, C.L.; Alves, J.N.; Ehlert, E.M.E.; Miller, G.M.; Hsieh-Wilson, L.C.; Sugahara, K.; Oosterhof, A.; Van Kuppevelt, T.H.; Verhaagen, J.; et al. Semaphorin 3A Binds to the Perineuronal Nets via Chondroitin Sulfate Type E Motifs in Rodent Brains. J. Biol. Chem. 2013, 288, 27384–27395. [Google Scholar] [CrossRef]
  6. Fawcett, J.W.; Oohashi, T.; Pizzorusso, T. The Roles of Perineuronal Nets and the Perinodal Extracellular Matrix in Neuronal Function. Nat. Rev. Neurosci. 2019, 20, 451–465. [Google Scholar] [CrossRef]
  7. Carulli, D.; Verhaagen, J. An Extracellular Perspective on CNS Maturation: Perineuronal Nets and the Control of Plasticity. IJMS 2021, 22, 2434. [Google Scholar] [CrossRef]
  8. Fawcett, J.W.; Fyhn, M.; Jendelova, P.; Kwok, J.C.F.; Ruzicka, J.; Sorg, B.A. The Extracellular Matrix and Perineuronal Nets in Memory. Mol. Psychiatry 2022, 27, 3192–3203. [Google Scholar] [CrossRef]
  9. Boggio, E.M.; Ehlert, E.M.; Lupori, L.; Moloney, E.B.; De Winter, F.; Vander Kooi, C.W.; Baroncelli, L.; Mecollari, V.; Blits, B.; Fawcett, J.W.; et al. Inhibition of Semaphorin3A Promotes Ocular Dominance Plasticity in the Adult Rat Visual Cortex. Mol. Neurobiol. 2019, 56, 5987–5997. [Google Scholar] [CrossRef]
  10. Jitsuki-Takahashi, A.; Jitsuki, S.; Yamashita, N.; Kawamura, M.; Abe, M.; Sakimura, K.; Sano, A.; Nakamura, F.; Goshima, Y.; Takahashi, T. Activity-induced Secretion of Semaphorin 3A Mediates Learning. Eur. J. Neurosci. 2021, 53, 3279–3293. [Google Scholar] [CrossRef]
  11. Carulli, D.; Foscarin, S.; Faralli, A.; Pajaj, E.; Rossi, F. Modulation of semaphorin3A in Perineuronal Nets during Structural Plasticity in the Adult Cerebellum. Mol. Cell. Neurosci. 2013, 57, 10–22. [Google Scholar] [CrossRef] [PubMed]
  12. De Zeeuw, C.I.; Berrebi, A.S. Postsynaptic Targets of Purkinje Cell Terminals in the Cerebellar and Vestibular Nuclei of the Rat. Eur. J. Neurosci. 1995, 7, 2322–2333. [Google Scholar] [CrossRef] [PubMed]
  13. De Wit, J.; Toonen, R.F.; Verhaagen, J.; Verhage, M. Vesicular Trafficking of Semaphorin 3A Is Activity-Dependent and Differs Between Axons and Dendrites. Traffic 2006, 7, 1060–1077. [Google Scholar] [CrossRef] [PubMed]
  14. Marques, F.; Sousa, J.C.; Coppola, G.; Gao, F.; Puga, R.; Brentani, H.; Geschwind, D.H.; Sousa, N.; Correia-Neves, M.; Palha, J.A. Transcriptome Signature of the Adult Mouse Choroid Plexus. Fluids Barriers CNS 2011, 8, 10. [Google Scholar] [CrossRef]
  15. Giacobini, P.; Parkash, J.; Campagne, C.; Messina, A.; Casoni, F.; Vanacker, C.; Langlet, F.; Hobo, B.; Cagnoni, G.; Gallet, S.; et al. Brain Endothelial Cells Control Fertility through Ovarian-Steroid–Dependent Release of Semaphorin 3A. PLoS Biol. 2014, 12, e1001808. [Google Scholar] [CrossRef]
  16. Spatazza, J.; Lee, H.H.C.; Di Nardo, A.A.; Tibaldi, L.; Joliot, A.; Hensch, T.K.; Prochiantz, A. Choroid-Plexus-Derived Otx2 Homeoprotein Constrains Adult Cortical Plasticity. Cell Rep. 2013, 3, 1815–1823. [Google Scholar] [CrossRef]
  17. Chan, K.Y.; Jang, M.J.; Yoo, B.B.; Greenbaum, A.; Ravi, N.; Wu, W.-L.; Sánchez-Guardado, L.; Lois, C.; Mazmanian, S.K.; Deverman, B.E.; et al. Engineered AAVs for Efficient Noninvasive Gene Delivery to the Central and Peripheral Nervous Systems. Nat. Neurosci. 2017, 20, 1172–1179. [Google Scholar] [CrossRef]
  18. Oberdick, J.; Smeyne, R.J.; Mann, J.R.; Zackson, S.; Morgan, J.I. A Promoter That Drives Transgene Expression in Cerebellar Purkinje and Retinal Bipolar Neurons. Science 1990, 248, 223–226. [Google Scholar] [CrossRef]
  19. Kügler, S.; Lingor, P.; Schöll, U.; Zolotukhin, S.; Bähr, M. Differential Transgene Expression in Brain Cells in Vivo and in Vitro from AAV-2 Vectors with Small Transcriptional Control Units. Virology 2003, 311, 89–95. [Google Scholar] [CrossRef]
  20. Schmidt, E.E.; Taylor, D.S.; Prigge, J.R.; Barnett, S.; Capecchi, M.R. Illegitimate Cre-Dependent Chromosome Rearrangements in Transgenic Mouse Spermatids. Proc. Natl. Acad. Sci. USA 2000, 97, 13702–13707. [Google Scholar] [CrossRef]
  21. Pfeifer, A.; Brandon, E.P.; Kootstra, N.; Gage, F.H.; Verma, I.M. Delivery of the Cre Recombinase by a Self-Deleting Lentiviral Vector: Efficient Gene Targeting in Vivo. Proc. Natl. Acad. Sci. USA 2001, 98, 11450–11455. [Google Scholar] [CrossRef] [PubMed]
  22. Buerger, A.; Rozhitskaya, O.; Sherwood, M.C.; Dorfman, A.L.; Bisping, E.; Abel, E.D.; Pu, W.T.; Izumo, S.; Jay, P.Y. Dilated Cardiomyopathy Resulting From High-Level Myocardial Expression of Cre-Recombinase. J. Card. Fail. 2006, 12, 392–398. [Google Scholar] [CrossRef] [PubMed]
  23. Forni, P.E.; Scuoppo, C.; Imayoshi, I.; Taulli, R.; Dastrù, W.; Sala, V.; Betz, U.A.K.; Muzzi, P.; Martinuzzi, D.; Vercelli, A.E.; et al. High Levels of Cre Expression in Neuronal Progenitors Cause Defects in Brain Development Leading to Microencephaly and Hydrocephaly. J. Neurosci. 2006, 26, 9593–9602. [Google Scholar] [CrossRef]
  24. Lee, J.-Y.; Ristow, M.; Lin, X.; White, M.F.; Magnuson, M.A.; Hennighausen, L. RIP-Cre Revisited, Evidence for Impairments of Pancreatic β-Cell Function. J. Biol. Chem. 2006, 281, 2649–2653. [Google Scholar] [CrossRef] [PubMed]
  25. Bersell, K.; Choudhury, S.; Mollova, M.; Polizzotti, B.D.; Ganapathy, B.; Walsh, S.; Wadugu, B.; Arab, S.; Kühn, B. Moderate and High Amounts of Tamoxifen in α-MHC-MerCreMer Mice Induce a DNA Damage Response, Leading to Heart Failure and Death. Dis. Models Mech. 2013, 6, 1459–1469. [Google Scholar] [CrossRef] [PubMed]
  26. Rezai Amin, S.; Gruszczynski, C.; Guiard, B.P.; Callebert, J.; Launay, J.; Louis, F.; Betancur, C.; Vialou, V.; Gautron, S. Viral Vector-mediated Cre Recombinase Expression in Substantia Nigra Induces Lesions of the Nigrostriatal Pathway Associated with Perturbations of Dopamine-related Behaviors and Hallmarks of Programmed Cell Death. J. Neurochem. 2019, 150, 330–340. [Google Scholar] [CrossRef]
  27. Thyagarajan, B.; Guimarães, M.J.; Groth, A.C.; Calos, M.P. Mammalian Genomes Contain Active Recombinase Recognition Sites. Gene 2000, 244, 47–54. [Google Scholar] [CrossRef]
  28. Fornasiero, E.F.; Mandad, S.; Wildhagen, H.; Alevra, M.; Rammner, B.; Keihani, S.; Opazo, F.; Urban, I.; Ischebeck, T.; Sakib, M.S.; et al. Precisely Measured Protein Lifetimes in the Mouse Brain Reveal Differences across Tissues and Subcellular Fractions. Nat. Commun. 2018, 9, 4230. [Google Scholar] [CrossRef]
  29. Chen, X.; He, Y.; Tian, Y.; Wang, Y.; Wu, Z.; Lan, T.; Wang, H.; Cheng, K.; Xie, P. Different Serotypes of Adeno-Associated Virus Vector- and Lentivirus-Mediated Tropism in Choroid Plexus by Intracerebroventricular Delivery. Hum. Gene Ther. 2020, 31, 440–447. [Google Scholar] [CrossRef]
  30. Baghdadi, M.; Mesaros, A.; Purrio, M.; Partridge, L. Sex-Specific Effects of Cre Expression in Syn1Cre Mice. Sci. Rep. 2023, 13, 10037. [Google Scholar] [CrossRef]
  31. Savani, R.; Park, E.; Busannagari, N.; Lu, Y.; Kwon, H.; Wang, L.; Pang, Z.P. Metabolic and Behavioral Alterations Associated with Viral Vector-Mediated Toxicity in the Paraventricular Hypothalamic Nucleus. Biosci. Rep. 2024, 44, BSR20231846. [Google Scholar] [CrossRef] [PubMed]
  32. Erben, L.; Welday, J.P.; Murphy, R.; Buonanno, A. Toxic and Phenotypic Effects of AAV_Cre Used to Transduce Mesencephalic Dopaminergic Neurons. Int. J. Mol. Sci. 2022, 23, 9462. [Google Scholar] [CrossRef] [PubMed]
  33. Panzer, E.; Boch, L.; Cosquer, B.; Grgurina, I.; Boutillier, A.-L.; De Vasconcelos, A.P.; Stephan, A.; Cassel, J.-C. Disconnecting Prefrontal Cortical Neurons from the Ventral Midline Thalamus: Loss of Specificity Due to Progressive Neural Toxicity of an AAV-Cre in the Rat Thalamus. J. Neurosci. Methods 2024, 405, 110080. [Google Scholar] [CrossRef]
  34. Neske, G.T.; Patrick, S.L.; Connors, B.W. Contributions of Diverse Excitatory and Inhibitory Neurons to Recurrent Network Activity in Cerebral Cortex. J. Neurosci. 2015, 35, 1089–1105. [Google Scholar] [CrossRef] [PubMed]
  35. Gerstmann, K.; Kindbeiter, K.; Telley, L.; Bozon, M.; Reynaud, F.; Théoulle, E.; Charoy, C.; Jabaudon, D.; Moret, F.; Castellani, V. A Balance of Noncanonical Semaphorin Signaling from the Cerebrospinal Fluid Regulates Apical Cell Dynamics during Corticogenesis. Sci. Adv. 2022, 8, eabo4552. [Google Scholar] [CrossRef]
  36. Sauer, B. Manipulation of Transgenes by Site-Specific Recombination: Use of Cre Recombinase. In Methods in Enzymology; Elsevier: Amsterdam, The Netherlands, 1993; Volume 225, pp. 890–900. ISBN 978-0-12-182126-5. [Google Scholar]
  37. Wang, Y.; Krushel, L.A.; Edelman, G.M. Targeted DNA Recombination in Vivo Using an Adenovirus Carrying the Cre Recombinase Gene. Proc. Natl. Acad. Sci. USA 1996, 93, 3932–3936. [Google Scholar] [CrossRef]
  38. Metzger, D. Engineering the Mouse Genome by Site-Specific Recombination. Curr. Opin. Biotechnol. 1999, 10, 470–476. [Google Scholar] [CrossRef]
  39. Loonstra, A.; Vooijs, M.; Beverloo, H.B.; Allak, B.A.; Van Drunen, E.; Kanaar, R.; Berns, A.; Jonkers, J. Growth Inhibition and DNA Damage Induced by Cre Recombinase in Mammalian Cells. Proc. Natl. Acad. Sci. USA 2001, 98, 9209–9214. [Google Scholar] [CrossRef]
  40. Silver, D.P.; Livingston, D.M. Self-Excising Retroviral Vectors Encoding the Cre Recombinase Overcome Cre-Mediated Cellular Toxicity. Mol. Cell 2001, 8, 233–243. [Google Scholar] [CrossRef]
  41. Alia, A.O.; Jeon, S.; Popovic, J.; Salvo, M.A.; Sadleir, K.R.; Vassar, R.; Cuddy, L.K. Aberrant Glial Activation and Synaptic Defects in CaMKIIα-iCre and Nestin-Cre Transgenic Mouse Models. Sci. Rep. 2022, 12, 22099. [Google Scholar] [CrossRef]
  42. Qiu, L.; Rivera-Pérez, J.A.; Xu, Z. A Non-Specific Effect Associated with Conditional Transgene Expression Based on Cre-loxP Strategy in Mice. PLoS ONE 2011, 6, e18778. [Google Scholar] [CrossRef] [PubMed]
  43. Higashi, A.Y.; Ikawa, T.; Muramatsu, M.; Economides, A.N.; Niwa, A.; Okuda, T.; Murphy, A.J.; Rojas, J.; Heike, T.; Nakahata, T.; et al. Direct Hematological Toxicity and Illegitimate Chromosomal Recombination Caused by the Systemic Activation of CreERT2. J. Immunol. 2009, 182, 5633–5640. [Google Scholar] [CrossRef] [PubMed]
  44. Pugach, E.K.; Richmond, P.A.; Azofeifa, J.G.; Dowell, R.D.; Leinwand, L.A. Prolonged Cre Expression Driven by the α-Myosin Heavy Chain Promoter Can Be Cardiotoxic. J. Mol. Cell. Cardiol. 2015, 86, 54–61. [Google Scholar] [CrossRef] [PubMed]
  45. Jae Huh, W.; Mysorekar, I.U.; Mills, J.C. Inducible Activation of Cre Recombinase in Adult Mice Causes Gastric Epithelial Atrophy, Metaplasia, and Regenerative Changes in the Absence of “Floxed” Alleles. Am. J. Physiol. Gastrointest. Liver Physiol. 2010, 299, G368–G380. [Google Scholar] [CrossRef]
  46. Janbandhu, V.; Moik, D.; Fässler, R. Cre Recombinase Induces DNA Damage and Tetraploidy in the Absence of LoxP Sites. Cell Cycle 2014, 13, 462–470. [Google Scholar] [CrossRef]
  47. Feyerabend, T.B.; Weiser, A.; Tietz, A.; Stassen, M.; Harris, N.; Kopf, M.; Radermacher, P.; Möller, P.; Benoist, C.; Mathis, D.; et al. Cre-Mediated Cell Ablation Contests Mast Cell Contribution in Models of Antibody- and T Cell-Mediated Autoimmunity. Immunity 2011, 35, 832–844. [Google Scholar] [CrossRef]
  48. Zhu, J.; Nguyen, M.; Nakamura, E.; Yang, J.; Mackem, S. Cre-mediated Recombination Can Induce Apoptosis in Vivo by Activating the P53 DNA Damage-induced Pathway. Genesis 2012, 50, 102–111. [Google Scholar] [CrossRef]
  49. Grégoire, D.; Kmita, M. Recombination between Inverted loxP Sites Is Cytotoxic for Proliferating Cells and Provides a Simple Tool for Conditional Cell Ablation. Proc. Natl. Acad. Sci. USA 2008, 105, 14492–14496. [Google Scholar] [CrossRef]
  50. Mähönen, A.J.; Airenne, K.J.; Lind, M.M.; Lesch, H.P.; Ylä-Herttuala, S. Optimized Self-Excising Cre-Expression Cassette for Mammalian Cells. Biochem. Biophys. Res. Commun. 2004, 320, 366–371. [Google Scholar] [CrossRef]
  51. Eroshenko, N.; Church, G.M. Mutants of Cre Recombinase with Improved Accuracy. Nat. Commun. 2013, 4, 2509. [Google Scholar] [CrossRef]
  52. Taniguchi, M.; Yuasa, S.; Fujisawa, H.; Naruse, I.; Saga, S.; Mishina, M.; Yagi, T. Disruption of Semaphorin III/D Gene Causes Severe Abnormality in Peripheral Nerve Projection. Neuron 1997, 19, 519–530. [Google Scholar] [CrossRef] [PubMed]
  53. Verhaagen, J.; Hobo, B.; Ehlert, E.M.E.; Eggers, R.; Korecka, J.A.; Hoyng, S.A.; Attwell, C.L.; Harvey, A.R.; Mason, M.R.J. Small Scale Production of Recombinant Adeno-Associated Viral Vectors for Gene Delivery to the Nervous System. In Retinal Gene Therapy; Boon, C.J.F., Wijnholds, J., Eds.; Methods in Molecular Biology; Springer: New York, NY, USA, 2018; Volume 1715, pp. 3–17. ISBN 978-1-4939-7521-1. [Google Scholar]
  54. Kang, X.; Ploner, A.; Roelstraete, B.; Ludvigsson, J.F.; Wirdefeldt, K. Risk of Parkinson’s Disease in Celiac Disease: A Swedish Population-Based Study. Ann. Neurol. 2023, 94, 911–916. [Google Scholar] [CrossRef] [PubMed]
  55. Ambrozkiewicz, M.C.; Bessa, P.; Salazar-Lázaro, A.; Salina, V.; Tarabykin, V. Satb2Cre/+ Mouse as a Tool to Investigate Cell Fate Determination in the Developing Neocortex. J. Neurosci. Methods 2017, 291, 113–121. [Google Scholar] [CrossRef] [PubMed]
  56. López-Benito, S.; Sánchez-Sánchez, J.; Brito, V.; Calvo, L.; Lisa, S.; Torres-Valle, M.; Palko, M.E.; Vicente-García, C.; Fernández-Fernández, S.; Bolaños, J.P.; et al. Regulation of BDNF Release by ARMS/Kidins220 through Modulation of Synaptotagmin-IV Levels. J. Neurosci. 2018, 38, 5415–5428. [Google Scholar] [CrossRef]
  57. Garcia-Segura, L.M.; Perrelet, A. Postsynaptic Membrane Domains in the Molecular Layer of the Cerebellum: A Correlation between Presynaptic Inputs and Postsynaptic Plasma Membrane Organization. Brain Res. 1984, 321, 255–266. [Google Scholar] [CrossRef]
  58. Rossi, F.; Borsello, T.; Vaudano, E.; Strata, P. Regressive Modifications of Climbing Fibres Following Purkinje Cell Degeneration in the Cerebellar Cortex of the Adult Rat. Neuroscience 1993, 53, 759–778. [Google Scholar] [CrossRef]
  59. Rossi, F.; Jankovski, A.; Sotelo, C. Target Neuron Controls the Integrity of Afferent Axon Phenotype: A Study on the Purkinje Cell-Climbing Fiber System in Cerebellar Mutant Mice. J. Neurosci. 1995, 15, 2040–2056. [Google Scholar] [CrossRef]
  60. Airaksinen, M.S.; Eilers, J.; Garaschuk, O.; Thoenen, H.; Konnerth, A.; Meyer, M. Ataxia and Altered Dendritic Calcium Signaling in Mice Carrying a Targeted Null Mutation of the Calbindin D28k Gene. Proc. Natl. Acad. Sci. USA 1997, 94, 1488–1493. [Google Scholar] [CrossRef]
  61. Buffo, A.; Holtmaat, A.J.; Savio, T.; Verbeek, J.S.; Oberdick, J.; Oestreicher, A.B.; Gispen, W.H.; Verhaagen, J.; Rossi, F.; Strata, P. Targeted Overexpression of the Neurite Growth-Associated Protein B-50/GAP-43 in Cerebellar Purkinje Cells Induces Sprouting after Axotomy but Not Axon Regeneration into Growth-Permissive Transplants. J. Neurosci. 1997, 17, 8778–8791. [Google Scholar] [CrossRef]
  62. Buffo, A.; Zagrebelsky, M.; Huber, A.B.; Skerra, A.; Schwab, M.E.; Strata, P.; Rossi, F. Application of Neutralizing Antibodies against NI-35/250 Myelin-Associated Neurite Growth Inhibitory Proteins to the Adult Rat Cerebellum Induces Sprouting of Uninjured Purkinje Cell Axons. J. Neurosci. 2000, 20, 2275–2286. [Google Scholar] [CrossRef]
  63. Carulli, D.; Buffo, A.; Botta, C.; Altruda, F.; Strata, P. Regenerative and Survival Capabilities of Purkinje Cells Overexpressing C-Jun. Eur. J. Neurosci. 2002, 16, 105–118. [Google Scholar] [CrossRef]
  64. Carletti, B.; Williams, I.M.; Leto, K.; Nakajima, K.; Magrassi, L.; Rossi, F. Time Constraints and Positional Cues in the Developing Cerebellum Regulate Purkinje Cell Placement in the Cortical Architecture. Dev. Biol. 2008, 317, 147–160. [Google Scholar] [CrossRef] [PubMed]
  65. Cupolillo, D.; Hoxha, E.; Faralli, A.; De Luca, A.; Rossi, F.; Tempia, F.; Carulli, D. Autistic-Like Traits and Cerebellar Dysfunction in Purkinje Cell PTEN Knock-Out Mice. Neuropsychopharmacology 2016, 41, 1457–1466. [Google Scholar] [CrossRef] [PubMed]
  66. Higuera, G.A.; Iaffaldano, G.; Bedar, M.; Shpak, G.; Broersen, R.; Munshi, S.T.; Dupont, C.; Gribnau, J.; de Vrij, F.M.S.; Kushner, S.A.; et al. An Expandable Embryonic Stem Cell-Derived Purkinje Neuron Progenitor Population That Exhibits in Vivo Maturation in the Adult Mouse Cerebellum. Sci. Rep. 2017, 7, 8863. [Google Scholar] [CrossRef] [PubMed]
  67. Ito, D.; Imai, Y.; Ohsawa, K.; Nakajima, K.; Fukuuchi, Y.; Kohsaka, S. Microglia-Specific Localisation of a Novel Calcium Binding Protein, Iba1. Brain Res. Mol. Brain Res. 1998, 57, 1–9. [Google Scholar] [CrossRef]
  68. Ohsawa, K.; Imai, Y.; Kanazawa, H.; Sasaki, Y.; Kohsaka, S. Involvement of Iba1 in Membrane Ruffling and Phagocytosis of Macrophages/Microglia. J. Cell Sci. 2000, 113 Pt 17, 3073–3084. [Google Scholar] [CrossRef]
  69. Koning, N.; Swaab, D.F.; Hoek, R.M.; Huitinga, I. Distribution of the Immune Inhibitory Molecules CD200 and CD200R in the Normal Central Nervous System and Multiple Sclerosis Lesions Suggests Neuron-Glia and Glia-Glia Interactions. J. Neuropathol. Exp. Neurol. 2009, 68, 159–167. [Google Scholar] [CrossRef]
  70. Sosna, J.; Philipp, S.; Albay, R.; Reyes-Ruiz, J.M.; Baglietto-Vargas, D.; LaFerla, F.M.; Glabe, C.G. Early Long-Term Administration of the CSF1R Inhibitor PLX3397 Ablates Microglia and Reduces Accumulation of Intraneuronal Amyloid, Neuritic Plaque Deposition and Pre-Fibrillar Oligomers in 5XFAD Mouse Model of Alzheimer’s Disease. Mol. Neurodegener. 2018, 13, 11. [Google Scholar] [CrossRef]
  71. Parmigiani, E.; Ivanek, R.; Rolando, C.; Hafen, K.; Turchinovich, G.; Lehmann, F.M.; Gerber, A.; Brkic, S.; Frank, S.; Meyer, S.C.; et al. Interferon-γ Resistance and Immune Evasion in Glioma Develop via Notch-Regulated Co-Evolution of Malignant and Immune Cells. Dev. Cell 2022, 57, 1847–1865.e9. [Google Scholar] [CrossRef]
  72. Mullen, R.J.; Buck, C.R.; Smith, A.M. NeuN, a Neuronal Specific Nuclear Protein in Vertebrates. Development 1992, 116, 201–211. [Google Scholar] [CrossRef]
  73. Wolf, H.K.; Buslei, R.; Schmidt-Kastner, R.; Schmidt-Kastner, P.K.; Pietsch, T.; Wiestler, O.D.; Blümcke, I. NeuN: A Useful Neuronal Marker for Diagnostic Histopathology. J. Histochem. Cytochem. 1996, 44, 1167–1171. [Google Scholar] [CrossRef] [PubMed]
  74. Weyer, A.; Schilling, K. Developmental and Cell Type-Specific Expression of the Neuronal Marker NeuN in the Murine Cerebellum. J. Neurosci. Res. 2003, 73, 400–409. [Google Scholar] [CrossRef] [PubMed]
  75. Jin, K.; Mao, X.O.; Batteur, S.; Sun, Y.; Greenberg, D.A. Induction of Neuronal Markers in Bone Marrow Cells: Differential Effects of Growth Factors and Patterns of Intracellular Expression. Exp. Neurol. 2003, 184, 78–89. [Google Scholar] [CrossRef] [PubMed]
  76. Thompson, L.H.; Grealish, S.; Kirik, D.; Björklund, A. Reconstruction of the Nigrostriatal Dopamine Pathway in the Adult Mouse Brain. Eur. J. Neurosci. 2009, 30, 625–638. [Google Scholar] [CrossRef]
  77. Stott, S.R.W.; Barker, R.A. Time Course of Dopamine Neuron Loss and Glial Response in the 6-OHDA Striatal Mouse Model of Parkinson’s Disease. Eur. J. Neurosci. 2014, 39, 1042–1056. [Google Scholar] [CrossRef]
  78. Zhou, Y.; Cai, X.; Loktionova, N.A.; Wang, X.; Nwokonko, R.M.; Wang, X.; Wang, Y.; Rothberg, B.S.; Trebak, M.; Gill, D.L. The STIM1-Binding Site Nexus Remotely Controls Orai1 Channel Gating. Nat. Commun. 2016, 7, 13725. [Google Scholar] [CrossRef]
  79. Slaker, M.L.; Harkness, J.H.; Sorg, B.A. A Standardized and Automated Method of Perineuronal Net Analysis Using Wisteria Floribunda Agglutinin Staining Intensity. IBRO Rep. 2016, 1, 54–60. [Google Scholar] [CrossRef]
Figure 1. Knocking out Sema3A in PCs does not induce a decrease in Sema3A content in PNNs around cerebellar nuclei neurons. (AE) Strong GFP (A,B) or Cre expression (D,E) is detected in the majority of PCs after intravenous injection in Sema3Afl/fl mice with AAV-PHP.eB-L7-GFP or Cre. (C) Quantification of the percentage of PCs expressing GFP in the vermis and in the cerebellar hemispheres (N = 3 mice, each mouse is represented by a shape). (F) PCR for Sema3A showing a band of 1.6 kb, which corresponds to the intact Sema3A gene, in PCs of Sema3Afl/fl mice injected with AAV-PHP.eB-L7-GFP, -Cre, or -CreGFP and a band of 0.5 kb, corresponding to the excised Sema3A gene, in the Cre conditions. (GL) Sema3A intensity levels are increased in the IntA (GI) and IntP (JL) of PC KO mice when compared to PC GFP mice. (I,L) Cumulative frequency and violin plots of the intensity of individual Sema3A+ PNNs in the IntA and IntP of PC GFP mice (blue) and PC KO mice (red) (IntA, PC GFP: n = 651, PC KO: n = 457; IntP, PC GFP: n = 811, PC KO: n = 529). The median is represented by a black line. Scale bar: (A,D): 400 µm; (B,E): 100 µm; (G,H,J,K): 40 µm. ** p < 0.01, **** p < 0.0001.
Figure 1. Knocking out Sema3A in PCs does not induce a decrease in Sema3A content in PNNs around cerebellar nuclei neurons. (AE) Strong GFP (A,B) or Cre expression (D,E) is detected in the majority of PCs after intravenous injection in Sema3Afl/fl mice with AAV-PHP.eB-L7-GFP or Cre. (C) Quantification of the percentage of PCs expressing GFP in the vermis and in the cerebellar hemispheres (N = 3 mice, each mouse is represented by a shape). (F) PCR for Sema3A showing a band of 1.6 kb, which corresponds to the intact Sema3A gene, in PCs of Sema3Afl/fl mice injected with AAV-PHP.eB-L7-GFP, -Cre, or -CreGFP and a band of 0.5 kb, corresponding to the excised Sema3A gene, in the Cre conditions. (GL) Sema3A intensity levels are increased in the IntA (GI) and IntP (JL) of PC KO mice when compared to PC GFP mice. (I,L) Cumulative frequency and violin plots of the intensity of individual Sema3A+ PNNs in the IntA and IntP of PC GFP mice (blue) and PC KO mice (red) (IntA, PC GFP: n = 651, PC KO: n = 457; IntP, PC GFP: n = 811, PC KO: n = 529). The median is represented by a black line. Scale bar: (A,D): 400 µm; (B,E): 100 µm; (G,H,J,K): 40 µm. ** p < 0.01, **** p < 0.0001.
Ijms 26 00819 g001
Figure 2. Knocking-out Sema3A in the ChP does not induce a decrease in Sema3A content in PNNs around cerebellar nuclei neurons. (A) Immunostaining reveals Sema3A expression in the ChP. (B) GFP+ cells in the ChP following injection of AAV5-CAG-GFP in the lateral ventricle. Several ChP cells express Sema3A. (C,D) Around 60% of Sema3A+ cells in the ChP express GFP (C) and around 90% of GFP+ cells are Sema3A+ (N = 3) (D) when mice are injected with AAV5-CAG-GFP. (EJ) Examples of the specific transduction of the ChP in the lateral ventricle (E) and the IV ventricle (H) following AAV5-CAG-GFP injection. The hemi-forebrain in coronal slice (E) and the cerebellum in sagittal slice (H) is outlined in dashed lines. (F,G,I,J) High magnification pictures showing GFP (F,I) or Cre expression (G,J) in the lateral ventricle (F,G) and the IV ventricle (I,J). (K) PCR for Sema3A on DNA extracted from the ChP of mice injected with AAV5-CAG-GFP or AAV5-CAG-Cre. A band of 0.5 kb is apparent in the Cre condition. (LQ) Sema3A levels around neurons of the IntA (LN) and IntP (OQ) are increased in ChP KO mice. (N,Q) Cumulative frequency and violin plots of the intensity of individual Sema3A+ PNNs in the IntA and IntP of ChP GFP mice (blue) and ChP KO mice (red) (IntA, ChP GFP: n = 109, ChP KO: n = 102; IntP, ChP GFP: n = 116, ChP KO: n = 101). The median is represented by a black line. Scale bar: (A,B,L,M,O,P): 40 µm; (E,H): 600 µm; (F,G,I,J): 100 µm. * p < 0.05, ** p < 0.01.
Figure 2. Knocking-out Sema3A in the ChP does not induce a decrease in Sema3A content in PNNs around cerebellar nuclei neurons. (A) Immunostaining reveals Sema3A expression in the ChP. (B) GFP+ cells in the ChP following injection of AAV5-CAG-GFP in the lateral ventricle. Several ChP cells express Sema3A. (C,D) Around 60% of Sema3A+ cells in the ChP express GFP (C) and around 90% of GFP+ cells are Sema3A+ (N = 3) (D) when mice are injected with AAV5-CAG-GFP. (EJ) Examples of the specific transduction of the ChP in the lateral ventricle (E) and the IV ventricle (H) following AAV5-CAG-GFP injection. The hemi-forebrain in coronal slice (E) and the cerebellum in sagittal slice (H) is outlined in dashed lines. (F,G,I,J) High magnification pictures showing GFP (F,I) or Cre expression (G,J) in the lateral ventricle (F,G) and the IV ventricle (I,J). (K) PCR for Sema3A on DNA extracted from the ChP of mice injected with AAV5-CAG-GFP or AAV5-CAG-Cre. A band of 0.5 kb is apparent in the Cre condition. (LQ) Sema3A levels around neurons of the IntA (LN) and IntP (OQ) are increased in ChP KO mice. (N,Q) Cumulative frequency and violin plots of the intensity of individual Sema3A+ PNNs in the IntA and IntP of ChP GFP mice (blue) and ChP KO mice (red) (IntA, ChP GFP: n = 109, ChP KO: n = 102; IntP, ChP GFP: n = 116, ChP KO: n = 101). The median is represented by a black line. Scale bar: (A,B,L,M,O,P): 40 µm; (E,H): 600 µm; (F,G,I,J): 100 µm. * p < 0.05, ** p < 0.01.
Ijms 26 00819 g002
Figure 3. Globally knocking out Sema3A decreases Sema3A content in PNNs. (AD) GFP (A,C) and Cre expressing cells (B,D) in the Int ((A,B); dashed line) and the S1bf ((C,D); cortical layers are indicated by roman numbers) after injection of AAV5-CAG-Cre, AAV-PHP.eB-L7-Cre, and AAV-PHP.eB-SYN-CreGFP in Sema3Afl/fl mice. (E) PCR for Sema3A on DNA extracted from the somatosensory cortex of global GFP and global KO mice. A correct excision in the Sema3A gene occurred in global KO mice. (FN) Sema3A immunoreactivity is decreased in the IntA (FH), the IntP (IK), and the S1bf (LN) of global KO mice. (H,K,N) Cumulative frequency and violin plots of the intensity of individual Sema3A+ PNNs in global (glo.) GFP mice (blue) and global KO mice (red) (IntA, global GFP: n = 162, global KO: n = 148; IntP, global GFP: n = 335, global KO: n = 187; S1bf, global GFP: n = 1660, global KO: n = 1074). The median is represented by a black line. Scale bar: (AD): 200 µm; (F,G,I,J): 40 µm; (L,M): 100 µm. ** p < 0.01, **** p < 0.0001.
Figure 3. Globally knocking out Sema3A decreases Sema3A content in PNNs. (AD) GFP (A,C) and Cre expressing cells (B,D) in the Int ((A,B); dashed line) and the S1bf ((C,D); cortical layers are indicated by roman numbers) after injection of AAV5-CAG-Cre, AAV-PHP.eB-L7-Cre, and AAV-PHP.eB-SYN-CreGFP in Sema3Afl/fl mice. (E) PCR for Sema3A on DNA extracted from the somatosensory cortex of global GFP and global KO mice. A correct excision in the Sema3A gene occurred in global KO mice. (FN) Sema3A immunoreactivity is decreased in the IntA (FH), the IntP (IK), and the S1bf (LN) of global KO mice. (H,K,N) Cumulative frequency and violin plots of the intensity of individual Sema3A+ PNNs in global (glo.) GFP mice (blue) and global KO mice (red) (IntA, global GFP: n = 162, global KO: n = 148; IntP, global GFP: n = 335, global KO: n = 187; S1bf, global GFP: n = 1660, global KO: n = 1074). The median is represented by a black line. Scale bar: (AD): 200 µm; (F,G,I,J): 40 µm; (L,M): 100 µm. ** p < 0.01, **** p < 0.0001.
Ijms 26 00819 g003
Figure 4. Cre expression throughout the CNS leads to motor deficits. Rotarod performance of global GFP mice (blue line) and global KO mice (red line). The latency to fall (seconds) is measured on three consecutive days (D) (global GFP: N = 6, global KO: N = 4). *** p < 0.001, **** p < 0.0001.
Figure 4. Cre expression throughout the CNS leads to motor deficits. Rotarod performance of global GFP mice (blue line) and global KO mice (red line). The latency to fall (seconds) is measured on three consecutive days (D) (global GFP: N = 6, global KO: N = 4). *** p < 0.001, **** p < 0.0001.
Ijms 26 00819 g004
Figure 5. Cre expression throughout the CNS leads to neuroinflammation. (AD,M,N) Increase in Iba1 immunoreactivity in the SC ventral horn of global KO mice and CD-1 Cre mice when compared to global GFP and CD-1 uninjected (uninj.) mice, respectively (global GFP: N = 6, global KO: N = 5; CD-1 uninjected N = 4, CD-1 Cre N = 3). (EH,M,N) Increase in Iba1 immunoreactivity in the Int of global KO mice and CD-1 Cre mice when compared to global GFP and CD-1 uninjected mice, respectively (global GFP: N = 6, global KO: N = 6; CD-1 uninjected N = 4, CD-1 Cre N = 5). (I,J,M) No change in Iba1 intensity in the SNc of global KO mice when compared to global GFP mice (global GFP: n = 6, global KO: n = 6). (K,L,N) Increase in Iba1 levels in the SNc of CD1 Cre injected mice when compared to CD-1 uninjected mice (CD-1 uninjected N = 4, CD-1 Cre N = 5). Regions of interest are outlined by dashed lines. Scale bar: (AL): 150 µm. * p < 0.05, ** p < 0.01.
Figure 5. Cre expression throughout the CNS leads to neuroinflammation. (AD,M,N) Increase in Iba1 immunoreactivity in the SC ventral horn of global KO mice and CD-1 Cre mice when compared to global GFP and CD-1 uninjected (uninj.) mice, respectively (global GFP: N = 6, global KO: N = 5; CD-1 uninjected N = 4, CD-1 Cre N = 3). (EH,M,N) Increase in Iba1 immunoreactivity in the Int of global KO mice and CD-1 Cre mice when compared to global GFP and CD-1 uninjected mice, respectively (global GFP: N = 6, global KO: N = 6; CD-1 uninjected N = 4, CD-1 Cre N = 5). (I,J,M) No change in Iba1 intensity in the SNc of global KO mice when compared to global GFP mice (global GFP: n = 6, global KO: n = 6). (K,L,N) Increase in Iba1 levels in the SNc of CD1 Cre injected mice when compared to CD-1 uninjected mice (CD-1 uninjected N = 4, CD-1 Cre N = 5). Regions of interest are outlined by dashed lines. Scale bar: (AL): 150 µm. * p < 0.05, ** p < 0.01.
Ijms 26 00819 g005
Figure 6. Cre expression throughout the CNS leads to neurodegeneration in the Int. (AC) No change in NeuN+ neuronal density is apparent in the SC ventral horn of global KO mice when compared to global GFP mice (global GFP: N = 6, global KO: N = 5). (DF) No change in TH+ neuronal density is apparent in the SNc of global KO mice when compared to global GFP mice (global GFP: N = 6, global KO: N = 6). (GL) NeuN+ density is decreased in the Int of global KO mice when compared to global GFP mice (global GFP: N = 6, global KO: N = 6) (GI) as well as in the Int of CD-1 Cre mice when compared to CD-1 uninjected (uninj.) mice (CD-1 uninjected: N = 4, CD-1 Cre: N = 5) (JL). Regions of interest are outlined by dashed lines. Scale bar: (A,B,G,H,J,K): 150 µm; (D,E): 200 µm. ** p < 0.01, *** p < 0.001.
Figure 6. Cre expression throughout the CNS leads to neurodegeneration in the Int. (AC) No change in NeuN+ neuronal density is apparent in the SC ventral horn of global KO mice when compared to global GFP mice (global GFP: N = 6, global KO: N = 5). (DF) No change in TH+ neuronal density is apparent in the SNc of global KO mice when compared to global GFP mice (global GFP: N = 6, global KO: N = 6). (GL) NeuN+ density is decreased in the Int of global KO mice when compared to global GFP mice (global GFP: N = 6, global KO: N = 6) (GI) as well as in the Int of CD-1 Cre mice when compared to CD-1 uninjected (uninj.) mice (CD-1 uninjected: N = 4, CD-1 Cre: N = 5) (JL). Regions of interest are outlined by dashed lines. Scale bar: (A,B,G,H,J,K): 150 µm; (D,E): 200 µm. ** p < 0.01, *** p < 0.001.
Ijms 26 00819 g006
Disclaimer/Publisher’s Note: The statements, opinions and data contained in all publications are solely those of the individual author(s) and contributor(s) and not of MDPI and/or the editor(s). MDPI and/or the editor(s) disclaim responsibility for any injury to people or property resulting from any ideas, methods, instructions or products referred to in the content.

Share and Cite

MDPI and ACS Style

Gimenez, G.-A.; Romijn, M.; van den Herik, J.; Meijer, W.; Eggers, R.; Hobo, B.; De Zeeuw, C.I.; Canto, C.B.; Verhaagen, J.; Carulli, D. A Study on Potential Sources of Perineuronal Net-Associated Sema3A in Cerebellar Nuclei Reveals Toxicity of Non-Invasive AAV-Mediated Cre Expression in the Central Nervous System. Int. J. Mol. Sci. 2025, 26, 819. https://doi.org/10.3390/ijms26020819

AMA Style

Gimenez G-A, Romijn M, van den Herik J, Meijer W, Eggers R, Hobo B, De Zeeuw CI, Canto CB, Verhaagen J, Carulli D. A Study on Potential Sources of Perineuronal Net-Associated Sema3A in Cerebellar Nuclei Reveals Toxicity of Non-Invasive AAV-Mediated Cre Expression in the Central Nervous System. International Journal of Molecular Sciences. 2025; 26(2):819. https://doi.org/10.3390/ijms26020819

Chicago/Turabian Style

Gimenez, Geoffrey-Alexander, Maurits Romijn, Joëlle van den Herik, Wouter Meijer, Ruben Eggers, Barbara Hobo, Chris I. De Zeeuw, Cathrin B. Canto, Joost Verhaagen, and Daniela Carulli. 2025. "A Study on Potential Sources of Perineuronal Net-Associated Sema3A in Cerebellar Nuclei Reveals Toxicity of Non-Invasive AAV-Mediated Cre Expression in the Central Nervous System" International Journal of Molecular Sciences 26, no. 2: 819. https://doi.org/10.3390/ijms26020819

APA Style

Gimenez, G.-A., Romijn, M., van den Herik, J., Meijer, W., Eggers, R., Hobo, B., De Zeeuw, C. I., Canto, C. B., Verhaagen, J., & Carulli, D. (2025). A Study on Potential Sources of Perineuronal Net-Associated Sema3A in Cerebellar Nuclei Reveals Toxicity of Non-Invasive AAV-Mediated Cre Expression in the Central Nervous System. International Journal of Molecular Sciences, 26(2), 819. https://doi.org/10.3390/ijms26020819

Note that from the first issue of 2016, this journal uses article numbers instead of page numbers. See further details here.

Article Metrics

Back to TopTop