Proteomics Reveals the Response Mechanism of Embryonic Bovine Lung Cells to Mycoplasma bovis Infection
Abstract
1. Introduction
2. Results
2.1. The Survival Rate of EBL Cells Decreased After Infection with Mycoplasma bovis
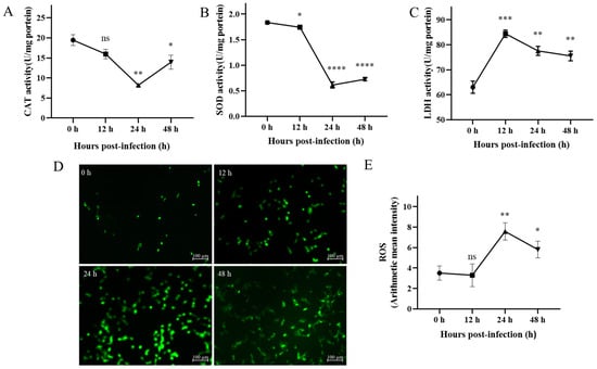
2.2. Oxidation Damage of EBL Cells Caused by M. bovis Infection
2.3. MMP of EBL Cells Decreased After Infection with M. bovis
2.4. Mitochondrial Structure Damage of EBL Cells Caused by M. bovis Infection
2.5. EBL Cell Apoptosis Induced by M. bovis Infection
2.6. Identification of Proteins and Screening of Differentially Expressed Proteins
2.7. GO Analysis of DEP
2.8. KEGG Enrichment Analysis and PPI Network and Clustering Analyses of DEPs Associated with Mitochondrial Apoptosis
3. Discussion
4. Materials and Methods
4.1. Strains and Culture Conditions
4.2. Embryonic Bovine Lung Cells Culture
4.3. Determination of Optimal Infection Dose of Mycoplasma bovis
4.4. Antioxidant Capacity
4.5. Reactive Oxygen Species (ROS)
4.6. Mitochondrial Membrane Potential (MMP)
4.7. The Ultrastructure of the Cells Was Observed by Transmission Electron Microscopy
4.8. Apoptosis Rate
4.9. Determination of Mitochondrial Apoptosis-Related Proteins
4.10. Processing and Preparation of Proteomic Test Samples
4.11. DEPs Identification
4.12. Bioinformatic Analysis of Differentially Expressed Proteins
4.13. Statistical Analysis
5. Conclusions
Supplementary Materials
Author Contributions
Funding
Institutional Review Board Statement
Informed Consent Statement
Data Availability Statement
Conflicts of Interest
References
- Nicolet, J. Animal mycoplasmoses: A general introduction. Rev. Sci. Tech. 1996, 15, 1233–1240. [Google Scholar] [CrossRef]
- ter Laak, E.A.; Wentink, G.H.; Zimmer, G.M. Increased prevalence of Mycoplasma bovis in the Netherlands. Vet. Q. 1992, 14, 100–104. [Google Scholar] [CrossRef]
- Liu, S.; Li, Z.; Lan, S.; Hao, H.; Jin, X.; Liang, J.; Baz, A.A.; Yan, X.; Gao, P.; Chen, S.; et al. LppA is a novel plasminogen receptor of Mycoplasma bovis that contributes to adhesion by binding the host extracellular matrix and Annexin A2. Vet. Res. 2023, 54, 107. [Google Scholar] [CrossRef] [PubMed]
- Xu, Q.Y.; Pan, Q.; Wu, Q.; Xin, J.Q. Mycoplasma Bovis adhesins and their target proteins. Front. Immunol. 2022, 13, 1016641. [Google Scholar] [CrossRef] [PubMed]
- Sachse, K.; Grajetzki, C.; Rosengarten, R.; Hänel, I.; Heller, M.; Pfützner, H. Mechanisms and factors involved in Mycoplasma bovis adhesion to host cells. Zentralbl Bakteriol. 1996, 284, 80–92. [Google Scholar] [CrossRef]
- Zhang, H.; Lu, D.; Zhang, Y.; Zhao, G.; Raheem, A.; Chen, Y.; Chen, X.; Hu, C.; Chen, H.; Yang, L.; et al. Annexin A2 regulates Mycoplasma bovis adhesion and invasion to embryo bovine lung cells affecting molecular expression essential to inflammatory response. Front. Immunol. 2022, 13, 974006. [Google Scholar] [CrossRef] [PubMed]
- Xiu, F.; Li, X.; Liu, L.; Xi, Y.; Yi, X.; Li, Y.; You, X. Mycoplasma invasion into host cells: An integrated model of infection strategy. Mol. Microbiol. 2024, 121, 814–830. [Google Scholar] [CrossRef]
- Nishi, K.; Gondaira, S.; Fujiki, J.; Katagata, M.; Sawada, C.; Eguchi, A.; Iwasaki, T.; Iwano, H.; Higuchi, H. Invasion of Mycoplasma bovis into bovine synovial cells utilizing the clathrin-dependent endocytosis pathway. Vet. Microbiol. 2021, 253, 108956. [Google Scholar] [CrossRef]
- Liu, W.; Jiang, P.; Yang, K.; Song, Q.; Yuan, F.; Liu, Z.; Gao, T.; Zhou, D.; Guo, R.; Li, C.; et al. Mycoplasma hyopneumoniae Infection Activates the NOD1 Signaling Pathway to Modulate Inflammation. Front. Cell. Infect. Microbiol. 2022, 12, 927840. [Google Scholar] [CrossRef] [PubMed]
- Trueeb, B.S.; Braun, R.O.; Auray, G.; Kuhnert, P.; Summerfield, A. Differential innate immune responses induced by Mycoplasma hyopneumoniae and Mycoplasma hyorhinis in various types of antigen presenting cells. Vet. Microbiol. 2020, 240, 108541. [Google Scholar] [CrossRef] [PubMed]
- Wang, Z.; Wen, Y.; Zhou, B.; Tian, Y.; Ning, Y.; Ding, H. Incomplete autophagy promotes the replication of Mycoplasma hyopneumoniae. J. Microbiol. 2021, 59, 782–791. [Google Scholar] [CrossRef] [PubMed]
- Ni, B.; Bai, F.F.; Wei, Y.; Liu, M.J.; Feng, Z.X.; Xiong, Q.Y.; Hua, L.Z.; Shao, G.Q. Apoptosis induced by lipid-associated membrane proteins from Mycoplasma hyopneumoniae in a porcine lung epithelial cell line with the involvement of caspase 3 and the MAPK pathway. Genet. Mol. Res. 2015, 14, 11429–11443. [Google Scholar] [CrossRef] [PubMed]
- Jiang, B.; Zhang, Y.; Li, G.; Quan, Y.; Shu, J.; Feng, H.; He, Y. Research Progress on Immune Evasion of Mycoplasma hyopneumoniae. Microorganisms 2024, 12, 1439. [Google Scholar] [CrossRef] [PubMed]
- Wanet, A.; Arnould, T.; Najimi, M.; Renard, P. Connecting Mitochondria, Metabolism, and Stem Cell Fate. Stem Cells Dev. 2015, 24, 1957–1971. [Google Scholar] [CrossRef] [PubMed]
- Khan, S.; Basu, S.; Raj, D.; Lahiri, A. Role of mitochondria in regulating immune response during bacterial infection. Int. Rev. Cell Mol. Biol. 2023, 374, 159–200. [Google Scholar] [PubMed]
- Cheng, J.; Zhang, J.; Yang, J.; Yi, B.; Liu, G.; Zhou, M.; Kastelic, J.P.; Han, B.; Gao, J. Klebsiella pneumoniae infection causes mitochondrial damage and dysfunction in bovine mammary epithelial cells. Vet. Res. 2021, 52, 17. [Google Scholar] [CrossRef] [PubMed]
- Nandi, I.; Aroeti, L.; Ramachandran, R.P.; Kassa, E.G.; Zlotkin-Rivkin, E.; Aroeti, B. Type III secreted effectors that target mitochondria. Cell Microbiol. 2021, 23, e13352. [Google Scholar] [CrossRef]
- Mohareer, K.; Medikonda, J.; Vadankula, G.R.; Banerjee, S. Mycobacterial Control of Host Mitochondria: Bioenergetic and Metabolic Changes Shaping Cell Fate and Infection Outcome. Front. Cell. Infect. Microbiol. 2020, 10, 457. [Google Scholar] [CrossRef] [PubMed]
- Patrick, K.L.; Watson, R.O. Mitochondria: Powering the Innate Immune Response to Mycobacterium tuberculosis Infection. Infect. Immun. 2021, 89, e00687-20. [Google Scholar] [CrossRef] [PubMed]
- Sun, L.L.; Shao, Y.N.; You, M.X.; Li, C.H. ROS-mediated BNIP3-dependent mitophagy promotes coelomocyte survival in Apostichopus japonicus in response to Vibrio splendidus infection. Zool. Res. 2022, 43, 285–300. [Google Scholar] [CrossRef] [PubMed]
- Yang, P.; Xu, B.; Zhu, R.; Zhang, T.; Wang, Z.; Lin, Q.; Yan, M.; Yu, Z.; Mao, H.; Zhang, Y. ROS-mediated mitophagy and necroptosis regulate osteocytes death caused by TCP particles in MLO-Y4 cells. Toxicology 2023, 496, 153627. [Google Scholar] [CrossRef] [PubMed]
- Chen, C.; Li, J.; Zhang, W.; Shah, S.W.A.; Ishfaq, M. Mycoplasma gallisepticum triggers immune damage in the chicken thymus by activating the TLR-2/MyD88/NF-κB signaling pathway and NLRP3 inflammasome. Vet. Res. 2020, 51, 52. [Google Scholar] [CrossRef]
- Shaukat, A.; Hanif, S.; Shaukat, I.; Shukat, R.; Rajput, S.A.; Jiang, K.; Akhtar, M.; Yang, Y.; Guo, S.; Shaukat, I.; et al. Upregulated-gene expression of pro-inflammatory cytokines, oxidative stress and apoptotic markers through inflammatory, oxidative and apoptosis mediated signaling pathways in Bovine Pneumonia. Microb. Pathog. 2021, 155, 104935. [Google Scholar] [CrossRef] [PubMed]
- Liu, Y.; Zhou, M.; Xu, S.; Khan, M.A.; Shi, Y.; Qu, W.; Gao, J.; Liu, G.; Kastelic, J.P.; Han, B. Mycoplasma bovis generated reactive oxygen species and induced apoptosis in bovine mammary epithelial cell cultures. J. Dairy Sci. 2020, 103, 10429–10445. [Google Scholar] [CrossRef]
- Park, S.J.; Yoon, W.G.; Song, J.S.; Jung, H.S.; Kim, C.J.; Oh, S.Y.; Yoon, B.H.; Jung, G.; Kim, H.J.; Nirasawa, T. Proteome analysis of human amnion and amniotic fluid by two-dimensional electrophoresis and matrix-assisted laser desorption/ionization time-of-flight mass spectrometry. Proteomics 2006, 6, 349–363. [Google Scholar] [CrossRef]
- Hegde, S.; Hegde, S.M.; Rosengarten, R.; Chopra-Dewasthaly, R. Mycoplasma agalactiae Induces Cytopathic Effects in Infected Cells Cultured In Vitro. PLoS ONE 2016, 11, e0163603. [Google Scholar] [CrossRef] [PubMed]
- Amorim, A.T.; Lino, V.S.; Marques, L.M.; Martins, D.J.; Braga Junior, A.C.R.; Campos, G.B.; Oliveira, C.N.T.; Boccardo, E.; Timenetsky, J. Mycoplasma hominis Causes DNA Damage and Cell Death in Primary Human Keratinocytes. Microorganisms 2022, 10, 1962. [Google Scholar] [CrossRef] [PubMed]
- Xue, D.; Li, Y.; Jiang, Z.; Deng, G.; Li, M.; Liu, X.; Wang, Y. A ROS-dependent and Caspase-3-mediated apoptosis in sheep bronchial epithelial cells in response to Mycoplasma ovipneumoniae infections. Vet. Immunol. Immunopathol. 2017, 187, 55–63. [Google Scholar] [CrossRef] [PubMed]
- Bai, F.; Ni, B.; Liu, M.; Feng, Z.; Xiong, Q.; Xiao, S.; Shao, G. Mycoplasma hyopneumoniae-derived lipid-associated membrane proteins induce apoptosis in porcine alveolar macrophage via increasing nitric oxide production, oxidative stress, and caspase-3 activation. Vet. Immunol. Immunopathol. 2013, 155, 155–161. [Google Scholar] [CrossRef]
- Murata, T.; Takayama, K.; Urano, T.; Fujimura, T.; Ashikari, D.; Obinata, D.; Horie-Inoue, K.; Takahashi, S.; Ouchi, Y.; Homma, Y.; et al. 14-3-3ζ, a novel androgen-responsive gene, is upregulated in prostate cancer and promotes prostate cancer cell proliferation and survival. Clin. Cancer Res. 2012, 18, 5617–5627. [Google Scholar] [CrossRef]
- Zhao, Y.; Zhang, K.; Zou, M.; Sun, Y.; Peng, X. gga-miR-451 Negatively Regulates Mycoplasma gallisepticum (HS Strain)-Induced Inflammatory Cytokine Production via Targeting YWHAZ. Int. J. Mol. Sci. 2018, 19, 1191. [Google Scholar] [CrossRef] [PubMed]
- Niinimäki, J.; Sihto, H.; Arola, J.; Vesterinen, T. HSP90 expression is associated with outcome in pulmonary carcinoid tumor patients. Transl. Lung Cancer Res. 2023, 12, 1876–1886. [Google Scholar] [CrossRef] [PubMed]
- Zhang, S.; Fan, S.; Wang, Z.; Hou, W.; Liu, T.; Yoshida, S.; Yang, S.; Zheng, H.; Shen, Z. Capecitabine Regulates HSP90AB1 Expression and Induces Apoptosis via Akt/SMARCC1/AP-1/ROS Axis in T Cells. Oxid. Med. Cell. Longev. 2022, 2022, 1012509. [Google Scholar] [CrossRef] [PubMed]
- Zhang, W.W.; Jia, P.; Lu, X.B.; Chen, X.Q.; Weng, J.H.; Jia, K.T.; Yi, M.S. Capsid protein from red-spotted grouper nervous necrosis virus induces incomplete autophagy by inactivating the HSP90ab1-AKT-MTOR pathway. Zool. Res. 2022, 43, 98–110. [Google Scholar] [CrossRef] [PubMed]
- Zhang, K.; Han, Y.; Zhao, Y.; Sun, Y.; Zou, M.; Fu, Y.; Peng, X. Upregulated gga-miR-16-5p Inhibits the Proliferation Cycle and Promotes the Apoptosis of MG-Infected DF-1 Cells by Repressing PIK3R1-Mediated the PI3K/Akt/NF-κB Pathway to Exert Anti-Inflammatory Effect. Int. J. Mol. Sci. 2019, 20, 1036. [Google Scholar] [CrossRef] [PubMed]
- Choudhury, A.D. PTEN-PI3K pathway alterations in advanced prostate cancer and clinical implications. Prostate 2022, 82 (Suppl. S1), S60–S72. [Google Scholar] [CrossRef]
- Kumar, S.; Agnihotri, N. Piperlongumine, a piper alkaloid targets Ras/PI3K/Akt/mTOR signaling axis to inhibit tumor cell growth and proliferation in DMH/DSS induced experimental colon cancer. Biomed. Pharmacother. 2019, 109, 1462–1477. [Google Scholar] [CrossRef]
- Takino, J.I.; Sato, T.; Nagamine, K.; Hori, T. The inhibition of Bax activation-induced apoptosis by RasGRP2 via R-Ras-PI3K-Akt signaling pathway in the endothelial cells. Sci. Rep. 2019, 9, 16717. [Google Scholar] [CrossRef]
- Lu, J.; Zhou, L.; Wu, B.; Duan, Y.; Sun, Y.; Gu, L.; Xu, D.; Du, C. MiR-501-3p functions as a tumor suppressor in non-small cell lung cancer by downregulating RAP1A. Exp. Cell Res. 2020, 387, 111752. [Google Scholar] [CrossRef] [PubMed]
- Lakshmikanthan, S.; Sobczak, M.; Shaw, L.; Grant, M.B.; Chrzanowska-Wodnicka, M. Rap1B promotes VEGF-induced endothelial permeability and is required for dynamic regulation of the endothelial barrier. J. Cell Sci. 2018, 131, jcs207605. [Google Scholar] [CrossRef] [PubMed]
- Lakshmikanthan, S.; Sobczak, M.; Chun, C.; Henschel, A.; Dargatz, J.; Ramchandran, R.; Chrzanowska-Wodnicka, M. Rap1 promotes VEGFR2 activation and angiogenesis by a mechanism involving integrin αvβ3. Blood 2011, 118, 2015–2026. [Google Scholar] [CrossRef] [PubMed]
- Wang, Y.; Tong, D.; Sun, Y.; Sun, H.; Liu, F.; Zou, M.; Luo, R.; Peng, X. DF-1 cells prevent MG-HS infection through gga-miR-24-3p/RAP1B mediated decreased proliferation and increased apoptosis. Res. Vet. Sci. 2021, 141, 164–173. [Google Scholar] [CrossRef] [PubMed]
- Park, W.H. Upregulated thioredoxin and its reductase prevent HO-induced growth inhibition and death in human pulmonary artery smooth muscle cells. Toxicol. Vitro 2019, 61, 104590. [Google Scholar] [CrossRef]
- Xu, X.; Zhang, L.; He, Y.; Qi, C.; Li, F. Progress in Research on the Role of the Thioredoxin System in Chemical Nerve Injury. Toxics 2024, 12, 510. [Google Scholar] [CrossRef]
- Taniuchi, K.; Furihata, M.; Hanazaki, K.; Iwasaki, S.; Tanaka, K.; Shimizu, T.; Saito, M.; Saibara, T. Peroxiredoxin 1 promotes pancreatic cancer cell invasion by modulating p38 MAPK activity. Pancreas 2015, 44, 331–340. [Google Scholar] [CrossRef] [PubMed]
- Yu, P.; Ye, L.; Wang, H.; Du, G.; Zhang, J.; Tian, J. NSK-01105 inhibits proliferation and induces apoptosis of prostate cancer cells by blocking the Raf/MEK/ERK and PI3K/Akt/mTOR signal pathways. Tumour Biol. 2015, 36, 2143–2153. [Google Scholar] [CrossRef]
- Kim, Y.K.; Kim, H.J.; Kwon, C.H.; Kim, J.H.; Woo, J.S.; Jung, J.S.; Kim, J.M. Role of ERK activation in cisplatin-induced apoptosis in OK renal epithelial cells. J. Appl. Toxicol. 2005, 25, 374–382. [Google Scholar] [CrossRef] [PubMed]
- Ouyang, L.; Chen, Y.; Wang, X.Y.; Lu, R.F.; Zhang, S.Y.; Tian, M.; Xie, T.; Liu, B.; He, G. Polygonatum odoratum lectin induces apoptosis and autophagy via targeting EGFR-mediated Ras-Raf-MEK-ERK pathway in human MCF-7 breast cancer cells. Phytomedicine 2014, 21, 1658–1665. [Google Scholar] [CrossRef] [PubMed]
- Li, X.; Zeng, Y.; Guo, S.; Chen, C.; Liu, L.; Xia, Q. Glycometabolism change during Burkholderia pseudomallei infection in RAW264.7 cells by proteomic analysis. Sci. Rep. 2022, 12, 12560. [Google Scholar] [CrossRef]
- Sun, X.; Yao, L.; Liang, H.; Wang, D.; He, Y.; Wei, Y.; Ye, L.; Wang, K.; Li, L.; Chen, J.; et al. Intestinal epithelial PKM2 serves as a safeguard against experimental colitis via activating β-catenin signaling. Mucosal Immunol. 2019, 12, 1280–1290. [Google Scholar] [CrossRef] [PubMed]
- Tang, Q.; Ji, Q.; Xia, W.; Li, L.; Bai, J.; Ni, R.; Qin, Y. Pyruvate kinase M2 regulates apoptosis of intestinal epithelial cells in Crohn’s disease. Dig. Dis. Sci. 2015, 60, 393–404. [Google Scholar] [CrossRef] [PubMed]
- Di Benedetto, G.; Scalzotto, E.; Mongillo, M.; Pozzan, T. Mitochondrial Ca²⁺ uptake induces cyclic AMP generation in the matrix and modulates organelle ATP levels. Cell Metab. 2013, 17, 965–975. [Google Scholar] [CrossRef]
- Wu, X.; Zhang, S.; Long, C.; An, Z.; Xing, X.; Wen, F.; Bao, S. Mycoplasmas bovis P48 induces apoptosis in EBL cells via an endoplasmic reticulum stress-dependent signaling pathway. Vet. Microbiol. 2021, 255, 109013. [Google Scholar] [CrossRef] [PubMed]







| Number | KEGG Pathway | Specific Proteins | Common Proteins | |
|---|---|---|---|---|
| 12 hpi | 24 hpi | |||
| 1 | Glycolysis/Gluconeogenesis | PGM2/HK2/GAPDH/PGM1/GAPDHS/PGAM1/PGK1 | PKM/LDHA/PGK2/GPI | |
| 2 | Pentose phosphate pathway | TKTL2 | PGM2/TALDO1/PGM1/Q2HJ58/ | GPI |
| 3 | cGMP-PKG signaling pathway | PLCB4 | ADCY6/GNAQ/SLC25A4/CREB1/MAPK1/MAP2K1/MAP2K2/ATP1B3 | RAF1 |
| 4 | cAMP signaling pathway | ORAI1/RAF1/RAC2/ADCY6/CREB1/PIK3CA/MAPK1/RAP1A/MAP2K1/MAP2K2/ATP1B3 | RAF1 | |
| 5 | HIF-1 signaling pathway | TF | TFRC/HK2/GAPDH/PIK3CA/MAPK1/MAP2K1/MAP2K2/PGK1/RPS6/HMOX1 | LDHA/PGK2 |
| 6 | VEGF signaling pathway | RAC2/PIK3CA/MAPK1/MAP2K1/MAP2K2 | RAF1 | |
| 7 | Thermogenesis | PLCB4 | WNT5B/ADCY6/GNAQ/CREB1/MAPK1/MAP2K1/MAP2K2 | |
| 8 | PI3K-Akt signaling pathway | ATP5F1D/NDUFB7/NDUFAF3 | CPT1A | |
| 9 | Oxidative phosphorylation | TLR2/GNG2/IKBKG | HGF/YWHAG/EPHA2/CREB1/PIK3CA/MAPK1/YWHAE/YWHAZ/MAP2K1/MAP2K2/RPS6/CCNE2/CDC37/HSP90AA1/HSP90B1 | |
| 10 | Rap1 signaling pathway | IKBKG | IL6ST/MAPK1/HSP90AA1 | HSP90AB1 |
| 11 | mTOR signaling pathway | PLCB4 | HGF/RALB/RAC2/ADCY6/GNAQ/EPHA2/PIK3CA/MAPK1/ACTB/RAP1A/MAP2K1/MAP2K2 | RAF1 |
| 12 | Calcium signaling pathway | WNT5B/RPS6KA3/MIOS/ATP6V1B2PIK3CA/MAPK1/MAP2K1/MAP2K2/CAB39/RPS6 | ||
| 13 | FoxO signaling pathway | SRGAP2 | BMPR2/WNT5B/NTN4/CFL1/RAC2/EPHA2/PIK3CA/MAPK1/CDK5 | RAF1 |
| 14 | Cell cycle | PLCB4 | HGF/ORAI1/GNAQ/SLC25A4 | |
| 15 | Cellular senescence | BUB1B/YWHAH/HDAC2/CDC26 | YWHAG/CDK1/YWHAE/YWHAZ/YWHAH/TFDP1/PLK1/CCNE2 | |
| 16 | Phospholipase D signaling pathway | PLCB4/TXN/HSP90AB1/IKBKG | RIPK3/STAT2/TXN/MAPK1/GABARAPL2/YWHAE/HSP90AB1/HSP90AA1 | |
| 17 | Wnt signaling pathway | SLC25A4/PPID/PIK3CA/MAPK1/CDK1/MAP2K1/MAP2K2/CCNE2 | ||
| 18 | AMPK signaling pathway | PLCB4 | WNT5B/RAC2/CACYBP | |
| 19 | MAPK signaling pathway | PLCB4/GNG2 | ADCY6/GNAQ/MAPK1/MAP2K1/MAP2K2/RPS6 | RAF1 |
| 20 | Autophagy-animal | SMAD1 | BMPR2/WNT5B/YWHAG/ACTB/YWHAE/YWHAZ | YWHAH |
| 21 | Ras signaling pathway | CXCL5/IKBKG | MAPK1/HSP90AA1/HSP90B1 | HSP90AB1 |
| 22 | Apoptosis | RAB8A | C9orf72/HMGB1/PIK3CA/MAPK1/GABARAPL2/MAP2K1/MAP2K2/YKT6 | RAF1/ZFYVE1 |
Disclaimer/Publisher’s Note: The statements, opinions and data contained in all publications are solely those of the individual author(s) and contributor(s) and not of MDPI and/or the editor(s). MDPI and/or the editor(s) disclaim responsibility for any injury to people or property resulting from any ideas, methods, instructions or products referred to in the content. |
© 2025 by the authors. Licensee MDPI, Basel, Switzerland. This article is an open access article distributed under the terms and conditions of the Creative Commons Attribution (CC BY) license (https://creativecommons.org/licenses/by/4.0/).
Share and Cite
Wang, L.; Wang, Q.; Liu, Y.; Chen, Y.; Bao, S.; Zhang, X.; Wang, C. Proteomics Reveals the Response Mechanism of Embryonic Bovine Lung Cells to Mycoplasma bovis Infection. Int. J. Mol. Sci. 2025, 26, 823. https://doi.org/10.3390/ijms26020823
Wang L, Wang Q, Liu Y, Chen Y, Bao S, Zhang X, Wang C. Proteomics Reveals the Response Mechanism of Embryonic Bovine Lung Cells to Mycoplasma bovis Infection. International Journal of Molecular Sciences. 2025; 26(2):823. https://doi.org/10.3390/ijms26020823
Chicago/Turabian StyleWang, Li, Qing Wang, Yudong Liu, Yunxia Chen, Shijun Bao, Xiaoli Zhang, and Chuan Wang. 2025. "Proteomics Reveals the Response Mechanism of Embryonic Bovine Lung Cells to Mycoplasma bovis Infection" International Journal of Molecular Sciences 26, no. 2: 823. https://doi.org/10.3390/ijms26020823
APA StyleWang, L., Wang, Q., Liu, Y., Chen, Y., Bao, S., Zhang, X., & Wang, C. (2025). Proteomics Reveals the Response Mechanism of Embryonic Bovine Lung Cells to Mycoplasma bovis Infection. International Journal of Molecular Sciences, 26(2), 823. https://doi.org/10.3390/ijms26020823

