Photo-Crosslinking Hydrogel Based on Porcine Small Intestinal Submucosa Decellularized Matrix/Fish Collagen/GelMA for Culturing Small Intestinal Organoids and Repairing Intestinal Defects
Abstract
1. Introduction
2. Results
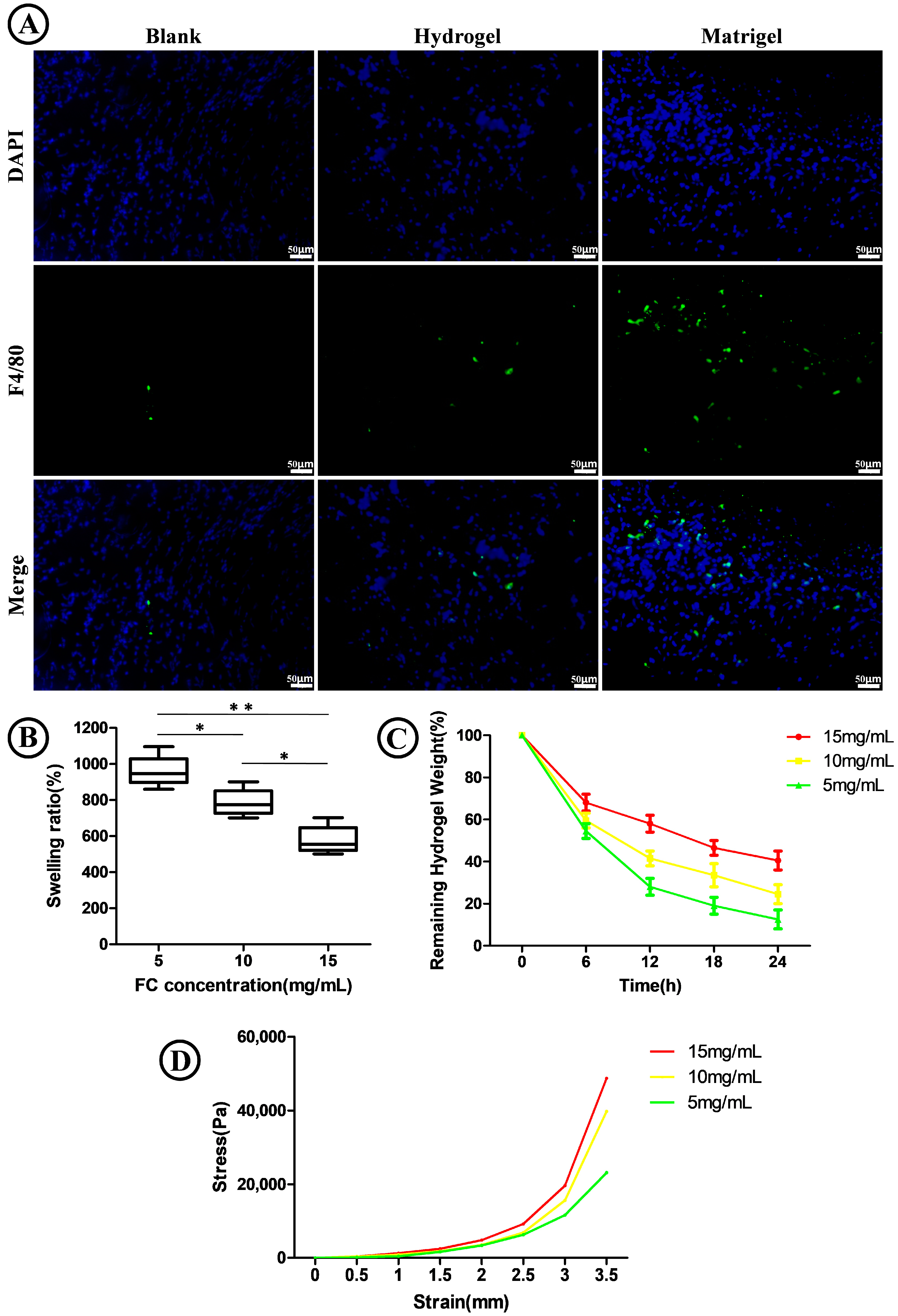
2.1. Construction and Characterization of the FC/SIS/GelMA Hydrogel
2.2. FC/SIS/GelMA Hydrogel Enabled the Formation of Mouse Intestinal Organoids
2.3. Biocompatibility of the FC/SIS/GelMA Hydrogel
2.4. FC/SIS/GelMA Hydrogel Facilitated the Maintenance of Proliferative Activity in Small Intestinal Organoids
2.5. The FC/SIS/GelMA Hydrogel Demonstrated the Capacity to Facilitate the Differentiation of Intestinal Crypts into Fully Mature Organoids In Vitro
2.6. FC/SIS/GelMA Hydrogel Maintained Organoid Morphology and Function In Vivo
2.7. The FC/SIS/GelMA Hydrogel Exhibited Potential in Facilitating the Regeneration of Intestinal Defects
3. Discussion
4. Materials and Methods
4.1. Materials
4.2. Gelation Protocol
4.3. Synthesis of the FC/SIS/GelMA Hydrogel
4.4. Mechanical Properties
4.5. SEM Analysis
4.6. Swelling Property [65]
4.7. Degradation [66]
4.8. Porosity [67]
4.9. Isolation of Small Intestinal Crypts
4.10. In Vitro and In Vivo Culture of Organoids
4.11. Organoid Viability and Proliferation in Scaffolds
4.12. RNA Extraction and qPCR Analysis
4.13. Whole-Mount Immunofluorescent Staining
4.14. In Vivo Immunological Assessment
4.15. Repair of Small Intestinal Defects
4.16. Histological and Immunohistochemical Analysis
4.17. Statistical Analysis
5. Conclusions
Author Contributions
Funding
Institutional Review Board Statement
Informed Consent Statement
Data Availability Statement
Conflicts of Interest
References
- VanDussen, K.L.; Marinshaw, J.M.; Shaikh, N.; Miyoshi, H.; Moon, C.; Tarr, P.I.; Ciorba, M.A.; Stappenbeck, T.S. Development of an enhanced human gastrointestinal epithelial culture system to facilitate patient-based assays. Gut 2015, 64, 911–920. [Google Scholar] [CrossRef] [PubMed]
- Fujii, M.; Matano, M.; Toshimitsu, K.; Takano, A.; Mikami, Y.; Nishikori, S.; Sugimoto, S.; Sato, T. Human Intestinal Organoids Maintain Self-Renewal Capacity and Cellular Diversity in Niche-Inspired Culture Condition. Cell Stem Cell 2018, 23, 787–793 e786. [Google Scholar] [CrossRef] [PubMed]
- van Rijn, J.M.; Ardy, R.C.; Kuloglu, Z.; Harter, B.; van Haaften-Visser, D.Y.; van der Doef, H.P.J.; van Hoesel, M.; Kansu, A.; van Vugt, A.H.M.; Thian, M.; et al. Intestinal Failure and Aberrant Lipid Metabolism in Patients With DGAT1 Deficiency. Gastroenterology 2018, 155, 130–143.e15. [Google Scholar] [CrossRef]
- Saxena, K.; Blutt, S.E.; Ettayebi, K.; Zeng, X.L.; Broughman, J.R.; Crawford, S.E.; Karandikar, U.C.; Sastri, N.P.; Conner, M.E.; Opekun, A.R.; et al. Human Intestinal Enteroids: A New Model To Study Human Rotavirus Infection, Host Restriction, and Pathophysiology. J. Virol. 2016, 90, 43–56. [Google Scholar] [CrossRef]
- Kollmann, C.; Buerkert, H.; Meir, M.; Richter, K.; Kretzschmar, K.; Flemming, S.; Kelm, M.; Germer, C.-T.; Otto, C.; Burkard, N.; et al. Human organoids are superior to cell culture models for intestinal barrier research. Front. Cell Dev. Biol. 2023, 11, 1223032. [Google Scholar] [CrossRef]
- Li, X.G.; Chen, M.X.; Zhao, S.Q.; Wang, X.Q. Intestinal Models for Personalized Medicine: From Conventional Models to Microfluidic Primary Intestine-on-a-chip. Stem Cell Rev. Rep. 2022, 18, 2137–2151. [Google Scholar] [CrossRef]
- Hirota, A.; AlMusawi, S.; Nateri, A.S.; Ordonez-Moran, P.; Imajo, M. Biomaterials for intestinal organoid technology and personalized disease modeling. Acta Biomater. 2021, 132, 272–287. [Google Scholar] [CrossRef]
- Wu, Y.; Li, K.; Li, Y.; Sun, T.; Liu, C.; Dong, C.; Zhao, T.; Tang, D.; Chen, X.; Chen, X.; et al. Grouped-seq for integrated phenotypic and transcriptomic screening of patient-derived tumor organoids. Nucleic Acids Res. 2022, 50, e28. [Google Scholar] [CrossRef]
- Qi, D.; Shi, W.; Black, A.R.; Kuss, M.A.; Pang, X.; He, Y.; Liu, B.; Duan, B. Repair and regeneration of small intestine: A review of current engineering approaches. Biomaterials 2020, 240, 119832. [Google Scholar] [CrossRef]
- Nakanishi, A.; Toyama, S.; Onozato, D.; Watanabe, C.; Hashita, T.; Iwao, T.; Matsunaga, T. Effects of human induced pluripotent stem cell-derived intestinal organoids on colitis-model mice. Regen. Ther. 2022, 21, 351–361. [Google Scholar] [CrossRef]
- Watanabe, S.; Kobayashi, S.; Ogasawara, N.; Okamoto, R.; Nakamura, T.; Watanabe, M.; Jensen, K.B.; Yui, S. Transplantation of intestinal organoids into a mouse model of colitis. Nat. Protoc. 2022, 17, 649–671. [Google Scholar] [CrossRef] [PubMed]
- Bergenheim, F.; Fregni, G.; Buchanan, C.F.; Riis, L.B.; Heulot, M.; Touati, J.; Seidelin, J.B.; Rizzi, S.C.; Nielsen, O.H. A fully defined 3D matrix for ex vivo expansion of human colonic organoids from biopsy tissue. Biomaterials 2020, 262, 120248. [Google Scholar] [CrossRef] [PubMed]
- Prince, E.; Cruickshank, J.; Ba-Alawi, W.; Hodgson, K.; Haight, J.; Tobin, C.; Wakeman, A.; Avoulov, A.; Topolskaia, V.; Elliott, M.J.; et al. Biomimetic hydrogel supports initiation and growth of patient-derived breast tumor organoids. Nat. Commun. 2022, 13, 1466. [Google Scholar] [CrossRef] [PubMed]
- Kozlowski, M.T.; Crook, C.J.; Ku, H.T. Towards organoid culture without Matrigel. Commun. Biol. 2021, 4, 1387. [Google Scholar] [CrossRef]
- Kaur, S.; Kaur, I.; Rawal, P.; Tripathi, D.M.; Vasudevan, A. Non-matrigel scaffolds for organoid cultures. Cancer Lett. 2021, 504, 58–66. [Google Scholar] [CrossRef]
- Curvello, R.; Kerr, G.; Micati, D.J.; Chan, W.H.; Raghuwanshi, V.S.; Rosenbluh, J.; Abud, H.E.; Garnier, G. Engineered Plant-Based Nanocellulose Hydrogel for Small Intestinal Organoid Growth. Adv. Sci. 2020, 8, 2002135. [Google Scholar] [CrossRef]
- Capeling, M.M.; Czerwinski, M.; Huang, S.; Tsai, Y.-H.; Wu, A.; Nagy, M.S.; Juliar, B.; Sundaram, N.; Song, Y.; Han, W.M.; et al. Nonadhesive Alginate Hydrogels Support Growth of Pluripotent Stem Cell-Derived Intestinal Organoids. Stem Cell Rep. 2019, 12, 381–394. [Google Scholar] [CrossRef]
- Giobbe, G.G.; Crowley, C.; Luni, C.; Campinoti, S.; Khedr, M.; Kretzschmar, K.; De Santis, M.M.; Zambaiti, E.; Michielin, F.; Meran, L.; et al. Extracellular matrix hydrogel derived from decellularized tissues enables endodermal organoid culture. Nat. Commun. 2019, 10, 5658. [Google Scholar] [CrossRef]
- Gaikwad, S.; Kim, M.J. Fish By-Product Collagen Extraction Using Different Methods and Their Application. Mar. Drugs 2024, 22, 60. [Google Scholar] [CrossRef]
- Soliman, A.M.; Teoh, S.L.; Das, S. Fish Gelatin: Current Nutritional, Medicinal, Tissue Repair Applications, and as a Carrier of Drug Delivery. Curr. Pharm. Des. 2022, 28, 1019–1030. [Google Scholar] [CrossRef]
- Subhan, F.; Hussain, Z.; Tauseef, I.; Shehzad, A.; Wahid, F. A review on recent advances and applications of fish collagen. Crit. Rev. Food Sci. Nutr. 2021, 61, 1027–1037. [Google Scholar] [CrossRef] [PubMed]
- Geahchan, S.; Baharlouei, P.; Rahman, A. Marine Collagen: A Promising Biomaterial for Wound Healing, Skin Anti-Aging, and Bone Regeneration. Mar. Drugs 2022, 20, 61. [Google Scholar] [CrossRef] [PubMed]
- Yamamoto, K.; Igawa, K.; Sugimoto, K.; Yoshizawa, Y.; Yanagiguchi, K.; Ikeda, T.; Yamada, S.; Hayashi, Y. Biological safety of fish (tilapia) collagen. BioMed Res. Int. 2014, 2014, 630757. [Google Scholar] [CrossRef]
- Oslan, S.N.H.; Li, C.X.; Shapawi, R.; Mokhtar, R.A.M.; Noordin, W.N.M.; Huda, N. Extraction and Characterization of Bioactive Fish By-Product Collagen as Promising for Potential Wound Healing Agent in Pharmaceutical Applications: Current Trend and Future Perspective. Int. J. Food Sci. 2022, 2022, 9437878. [Google Scholar] [CrossRef]
- Sivaraman, K.; Shanthi, C. Purified fish skin collagen hydrolysate attenuates TNF-alpha induced barrier dysfunction in-vitro and DSS induced colitis in-vivo model. Int. J. Biol. Macromol. 2022, 222 Pt A, 448–461. [Google Scholar] [CrossRef]
- Jelodari, S.; Sadroddiny, E. Decellularization of Small Intestinal Submucosa. Adv. Exp. Med. Biol. 2021, 1345, 71–84. [Google Scholar]
- Andree, B.; Bar, A.; Haverich, A.; Hilfiker, A. Small intestinal submucosa segments as matrix for tissue engineering: Review. Tissue Eng. Part B Rev. 2013, 19, 279–291. [Google Scholar] [CrossRef]
- Keane, T.J.; Dziki, J.; Sobieski, E.; Smoulder, A.; Castleton, A.; Turner, N.; White, L.J.; Badylak, S.F. Restoring Mucosal Barrier Function and Modifying Macrophage Phenotype with an Extracellular Matrix Hydrogel: Potential Therapy for Ulcerative Colitis. J. Crohns Colitis 2017, 11, 360–368. [Google Scholar] [CrossRef]
- Huson, H.; Goodchild, T.; Sun, L.; Scarborough, A.; Novak, T.; Dubansky, B.; Morrison, J.; Hodgdon, I. Use of Polyvinyl Alcohol-Porcine Small Intestine Submucosa Stent in the Prevention of Anastomotic Leaks in the Porcine Colon. J. Surg. Res. 2022, 276, 354–361. [Google Scholar] [CrossRef]
- Sun, M.; Sun, X.; Wang, Z.; Guo, S.; Yu, G.; Yang, H. Synthesis and Properties of Gelatin Methacryloyl (GelMA) Hydrogels and Their Recent Applications in Load-Bearing Tissue. Polymers 2018, 10, 1290. [Google Scholar] [CrossRef]
- Xiao, S.; Zhao, T.; Wang, J.; Wang, C.; Du, J.; Ying, L.; Lin, J.; Zhang, C.; Hu, W.; Wang, L.; et al. Gelatin Methacrylate (GelMA)-Based Hydrogels for Cell Transplantation: An Effective Strategy for Tissue Engineering. Stem Cell Rev. Rep. 2019, 15, 664–679. [Google Scholar] [CrossRef] [PubMed]
- Zhang, J.; Liu, C.; Li, X.; Liu, Z.; Zhang, Z. Application of photo-crosslinkable gelatin methacryloyl in wound healing. Front. Bioeng. Biotechnol. 2023, 11, 1303709. [Google Scholar] [CrossRef] [PubMed]
- Jia, Z.; Chen, L.; Gu, D.; Li, X.; Wen, T.; Li, W. Lentinan-loaded GelMA hydrogel accelerates diabetic wound healing through enhanced angiogenesis and immune microenvironment modulation. Int. J. Biol. Macromol. 2024, 264, 130716. [Google Scholar] [CrossRef]
- Zhu, B.; Wang, D.; Pan, H.; Gong, T.; Ren, Q.; Wang, Z.; Guo, Y. Three-in-one customized bioink for islet organoid: GelMA/ECM/PRP orchestrate pro-angiogenic and immunoregulatory function. Colloids Surf. B Biointerfaces 2023, 221, 113017. [Google Scholar] [CrossRef]
- Carpentier, N.; Ye, S.; Delemarre, M.D.; Van der Meeren, L.; Skirtach, A.G.; van der Laan, L.J.W.; Schneeberger, K.; Spee, B.; Dubruel, P.; Van Vlierberghe, S. Gelatin-Based Hybrid Hydrogels as Matrices for Organoid Culture. Biomacromolecules 2024, 25, 590–604. [Google Scholar] [CrossRef]
- Bock, N.; Forouz, F.; Hipwood, L.; Clegg, J.; Jeffery, P.; Gough, M.; van Wyngaard, T.; Pyke, C.; Adams, M.N.; Bray, L.J.; et al. GelMA, Click-Chemistry Gelatin and Bioprinted Polyethylene Glycol-Based Hydrogels as 3D Ex Vivo Drug Testing Platforms for Patient-Derived Breast Cancer Organoids. Pharmaceutics 2023, 15, 261. [Google Scholar] [CrossRef]
- Gjorevski, N.; Sachs, N.; Manfrin, A.; Giger, S.; Bragina, M.E.; Ordóñez-Morán, P.; Clevers, H.; Lutolf, M.P. Designer matrices for intestinal stem cell and organoid culture. Nature 2016, 539, 560–564. [Google Scholar] [CrossRef]
- Onfroy-Roy, L.; Hamel, D.; Foncy, J.; Malaquin, L.; Ferrand, A. Extracellular Matrix Mechanical Properties and Regulation of the Intestinal Stem Cells: When Mechanics Control Fate. Cells 2020, 9, 2629. [Google Scholar] [CrossRef]
- Thalheim, T.; Quaas, M.; Herberg, M.; Braumann, U.D.; Kerner, C.; Loeffler, M.; Aust, G.; Galle, J. Linking stem cell function and growth pattern of intestinal organoids. Dev. Biol. 2018, 433, 254–261. [Google Scholar] [CrossRef]
- Rossi, G.; Manfrin, A.; Lutolf, M.P. Progress and potential in organoid research. Nat. Rev. Genet. 2018, 19, 671–687. [Google Scholar] [CrossRef]
- Liu, T.; Li, X.; Li, H.; Qin, J.; Xu, H.; Wen, J.; He, Y.; Zhang, C. Intestinal organoid modeling: Bridging the gap from experimental model to clinical translation. Front. Oncol. 2024, 14, 1334631. [Google Scholar] [CrossRef]
- Aisenbrey, E.A.; Murphy, W.L. Synthetic alternatives to Matrigel. Nat. Rev. Mater. 2020, 5, 539–551. [Google Scholar] [CrossRef] [PubMed]
- Cruz-Acuna, R.; Quiros, M.; Huang, S.; Siuda, D.; Spence, J.R.; Nusrat, A.; Garcia, A.J. PEG-4MAL hydrogels for human organoid generation, culture, and in vivo delivery. Nat. Protoc. 2018, 13, 2102–2119. [Google Scholar] [CrossRef] [PubMed]
- Jafari, H.; Lista, A.; Siekapen, M.M.; Ghaffari-Bohlouli, P.; Nie, L.; Alimoradi, H.; Shavandi, A. Fish Collagen: Extraction, Characterization, and Applications for Biomaterials Engineering. Polymers 2020, 12, 2230. [Google Scholar] [CrossRef] [PubMed]
- Gomathy, M.; Paul, A.J.; Krishnakumar, V. A Systematic Review of Fish-Based Biomaterial on Wound Healing and Anti-Inflammatory Processes. Adv. Wound Care 2024, 13, 83–96. [Google Scholar] [CrossRef]
- Cao, G.; Huang, Y.; Li, K.; Fan, Y.; Xie, H.; Li, X. Small intestinal submucosa: Superiority, limitations and solutions, and its potential to address bottlenecks in tissue repair. J. Mater. Chem. B 2019, 7, 5038–5055. [Google Scholar] [CrossRef]
- Ueno, T.; Pickett, L.C.; de la Fuente, S.G.; Lawson, D.C.; Pappas, T.N. Clinical application of porcine small intestinal submucosa in the management of infected or potentially contaminated abdominal defects. J. Gastrointest. Surg. 2004, 8, 109–112. [Google Scholar] [CrossRef]
- Mosala Nezhad, Z.; Poncelet, A.; de Kerchove, L.; Gianello, P.; Fervaille, C.; El Khoury, G. Small intestinal submucosa extracellular matrix (CorMatrix(R)) in cardiovascular surgery: A systematic review. Interact. Cardiovasc. Thorac. Surg. 2016, 22, 839–850. [Google Scholar] [CrossRef]
- Kim, S.; Min, S.; Choi, Y.S.; Jo, S.H.; Jung, J.H.; Han, K.; Kim, J.; An, S.; Ji, Y.W.; Kim, Y.G.; et al. Tissue extracellular matrix hydrogels as alternatives to Matrigel for culturing gastrointestinal organoids. Nat. Commun. 2022, 13, 1692. [Google Scholar] [CrossRef]
- Yue, K.; Trujillo-de Santiago, G.; Alvarez, M.M.; Tamayol, A.; Annabi, N.; Khademhosseini, A. Synthesis, properties, and biomedical applications of gelatin methacryloyl (GelMA) hydrogels. Biomaterials 2015, 73, 254–271. [Google Scholar] [CrossRef]
- Kurian, A.G.; Singh, R.K.; Patel, K.D.; Lee, J.H.; Kim, H.W. Multifunctional GelMA platforms with nanomaterials for advanced tissue therapeutics. Bioact. Mater. 2022, 8, 267–295. [Google Scholar] [CrossRef] [PubMed]
- Escudero, M.; Vaysse, L.; Eke, G.; Peyrou, M.; Villarroya, F.; Bonnel, S.; Jeanson, Y.; Boyer, L.; Vieu, C.; Chaput, B.; et al. Scalable Generation of Pre-Vascularized and Functional Human Beige Adipose Organoids. Adv. Sci. 2023, 10, 2301499. [Google Scholar] [CrossRef] [PubMed]
- Jee, J.H.; Lee, D.H.; Ko, J.; Hahn, S.; Jeong, S.Y.; Kim, H.K.; Park, E.; Choi, S.Y.; Jeong, S.; Lee, J.W.; et al. Development of Collagen-Based 3D Matrix for Gastrointestinal Tract-Derived Organoid Culture. Stem Cells Int. 2019, 2019, 8472712. [Google Scholar] [CrossRef] [PubMed]
- Jabaji, Z.; Sears, C.M.; Brinkley, G.J.; Lei, N.Y.; Joshi, V.S.; Wang, J.; Lewis, M.; Stelzner, M.; Martin, M.G.; Dunn, J.C. Use of collagen gel as an alternative extracellular matrix for the in vitro and in vivo growth of murine small intestinal epithelium. Tissue Eng. Part C Methods 2013, 19, 961–969. [Google Scholar] [CrossRef] [PubMed]
- Capella-Monsonís, H.; Crum, R.J.; Hussey, G.S.; Badylak, S.F. Advances, challenges, and future directions in the clinical translation of ECM biomaterials for regenerative medicine applications. Adv. Drug Deliv. Rev. 2024, 211, 115347. [Google Scholar] [CrossRef]
- Wierzbicka, A.; Bartniak, M.; Waśko, J.; Kolesińska, B.; Grabarczyk, J.; Bociaga, D. The Impact of Gelatin and Fish Collagen on Alginate Hydrogel Properties: A Comparative Study. Gels 2024, 10, 491. [Google Scholar] [CrossRef]
- Guo, A.; Zhang, S.; Yang, R.; Sui, C. Enhancing the mechanical strength of 3D printed GelMA for soft tissue engineering applications. Mater. Today Bio 2024, 24, 100939. [Google Scholar] [CrossRef]
- Guo, X.-X.; Pu, Q.; Chang, X.-J.; Li, A.-L.; Hu, J.-J.; Li, X.-Y. Therapeutic application of decellularized porcine small intestinal submucosa scaffold in conjunctiva reconstruction. Exp. Eye Res. 2024, 245, 109953. [Google Scholar] [CrossRef]
- Xu, Z.Y.; Huang, J.J.; Liu, Y.; Chen, C.W.; Qu, G.W.; Wang, G.F.; Zhao, Y.; Wu, X.W.; Ren, J.A. Extracellular matrix bioink boosts stemness and facilitates transplantation of intestinal organoids as a biosafe Matrigel alternative. Bioeng. Transl. Med. 2023, 8, e10327. [Google Scholar] [CrossRef]
- Chen, J.; Gao, K.; Liu, S.; Wang, S.; Elango, J.; Bao, B.; Dong, J.; Liu, N.; Wu, W. Fish Collagen Surgical Compress Repairing Characteristics on Wound Healing Process In Vivo. Mar. Drugs 2019, 17, 33. [Google Scholar] [CrossRef]
- Deng, Z.; Cui, C.; Wang, Y.; Ni, J.; Zheng, L.; Wei, H.K.; Peng, J. FSGHF3 and peptides, prepared from fish skin gelatin, exert a protective effect on DSS-induced colitis via the Nrf2 pathway. Food Funct. 2020, 11, 414–423. [Google Scholar] [CrossRef] [PubMed]
- Rahabi, M.; Salon, M.; Bruno-Bonnet, C.; Prat, M.; Jacquemin, G.; Benmoussa, K.; Alaeddine, M.; Parny, M.; Bernad, J.; Bertrand, B.; et al. Bioactive fish collagen peptides weaken intestinal inflammation by orienting colonic macrophages phenotype through mannose receptor activation. Eur. J. Nutr. 2022, 61, 2051–2066. [Google Scholar] [CrossRef] [PubMed]
- Juraski, A.C.; Sharma, S.; Sparanese, S.; da Silva, V.A.; Wong, J.; Laksman, Z.; Flannigan, R.; Rohani, L.; Willerth, S.M. 3D bioprinting for organ and organoid models and disease modeling. Expert. Opin. Drug Discov. 2023, 18, 1043–1059. [Google Scholar] [CrossRef] [PubMed]
- He, J.; Zhang, X.; Xia, X.; Han, M.; Li, F.; Li, C.; Li, Y.; Gao, D. Organoid technology for tissue engineering. J. Mol. Cell Biol. 2020, 12, 569–579. [Google Scholar] [CrossRef] [PubMed]
- Qi, H.; Wang, B.; Wang, M.; Xie, H.; Chen, C. A pH/ROS-responsive antioxidative and antimicrobial GelMA hydrogel for on-demand drug delivery and enhanced osteogenic differentiation in vitro. Int. J. Pharm. 2024, 657, 124134. [Google Scholar] [CrossRef]
- Zhang, H.; Yu, R.; Xia, Y.; Liu, J.; Tu, R.; Shi, J.; Dai, H. Effect of magnesium and calcium ions on the strength and biofunctionality of GelMA/SAMA composite hydrogels. J. Mater. Chem. B 2024, 12, 10692–10704. [Google Scholar] [CrossRef]
- Jonidi Shariatzadeh, F.; Solouk, A.; Mirzadeh, H.; Bonakdar, S.; Sadeghi, D.; Khoulenjani, S.B. Cellulose nanocrystals-reinforced dual crosslinked double network GelMA/hyaluronic acid injectable nanocomposite cryogels with improved mechanical properties for cartilage tissue regeneration. J. Biomed. Mater. Res. Part B Appl. Biomater. 2024, 112, e35346. [Google Scholar] [CrossRef]










| Fish Collagen (mg/mL) | Small Intestinal Submucosa (mg/mL) | GelMA (mg/mL) | |
|---|---|---|---|
| 1 | 5 | 10 | 50 |
| 2 | 10 | 10 | 50 |
| 3 | 15 | 10 | 50 |
| Primer Name | Forward | Reverse |
|---|---|---|
| VILLIN 1 | ATGACTCCAGCTGCCTTCTCT | GCTCTGGGTTAGAGCTGTAAG |
| LGR5 | ACCCGCCAGTCTCCTACATC | GCATCTAGGCGCAGGGATTG |
| MUC2 | ATGCCCACCTCCTCAAAGAC | GTAGTTTCCGTTGGAACAGTGAA |
| OLFM4 | CAGCCACTTTCCAATTTCACTG | GCTGGACATACTCCTTCACCTTA |
| CHGA | CTCGTCCACTCTTTCCGCAC | CTGGGTTTGGACAGCGAGTC |
| CLDN18 | ACATGCTGGTGACTAACTTCTG | AAATGTGTACCTGGTCTGAACAG |
| KRT20 | TTCAGTCGTCAAAGTTTTCACCG | TCCTATACAGCGAGCCACTCA |
| LYZ | GAGACCGAAGCACCGACTATG | CGGTTTTGACATTGTGTTCGC |
Disclaimer/Publisher’s Note: The statements, opinions and data contained in all publications are solely those of the individual author(s) and contributor(s) and not of MDPI and/or the editor(s). MDPI and/or the editor(s) disclaim responsibility for any injury to people or property resulting from any ideas, methods, instructions or products referred to in the content. |
© 2025 by the authors. Licensee MDPI, Basel, Switzerland. This article is an open access article distributed under the terms and conditions of the Creative Commons Attribution (CC BY) license (https://creativecommons.org/licenses/by/4.0/).
Share and Cite
Jia, Z.; Wang, Z. Photo-Crosslinking Hydrogel Based on Porcine Small Intestinal Submucosa Decellularized Matrix/Fish Collagen/GelMA for Culturing Small Intestinal Organoids and Repairing Intestinal Defects. Int. J. Mol. Sci. 2025, 26, 663. https://doi.org/10.3390/ijms26020663
Jia Z, Wang Z. Photo-Crosslinking Hydrogel Based on Porcine Small Intestinal Submucosa Decellularized Matrix/Fish Collagen/GelMA for Culturing Small Intestinal Organoids and Repairing Intestinal Defects. International Journal of Molecular Sciences. 2025; 26(2):663. https://doi.org/10.3390/ijms26020663
Chicago/Turabian StyleJia, Zihao, and Ziwei Wang. 2025. "Photo-Crosslinking Hydrogel Based on Porcine Small Intestinal Submucosa Decellularized Matrix/Fish Collagen/GelMA for Culturing Small Intestinal Organoids and Repairing Intestinal Defects" International Journal of Molecular Sciences 26, no. 2: 663. https://doi.org/10.3390/ijms26020663
APA StyleJia, Z., & Wang, Z. (2025). Photo-Crosslinking Hydrogel Based on Porcine Small Intestinal Submucosa Decellularized Matrix/Fish Collagen/GelMA for Culturing Small Intestinal Organoids and Repairing Intestinal Defects. International Journal of Molecular Sciences, 26(2), 663. https://doi.org/10.3390/ijms26020663
