The Role of TRPV1/CGRP Pathway Activated by Prevotella melaninogenica in Pathogenesis of Oral Lichen Planus
Abstract
1. Introduction
2. Results
2.1. TRPV1 Was Elevated in OLP and Facilitated Oral Mucosal Inflammation
2.1.1. TRPV1 Was Elevated in Epithelium of OLP
2.1.2. TRPV1 Activation Promoted Oral Mucosal Inflammation
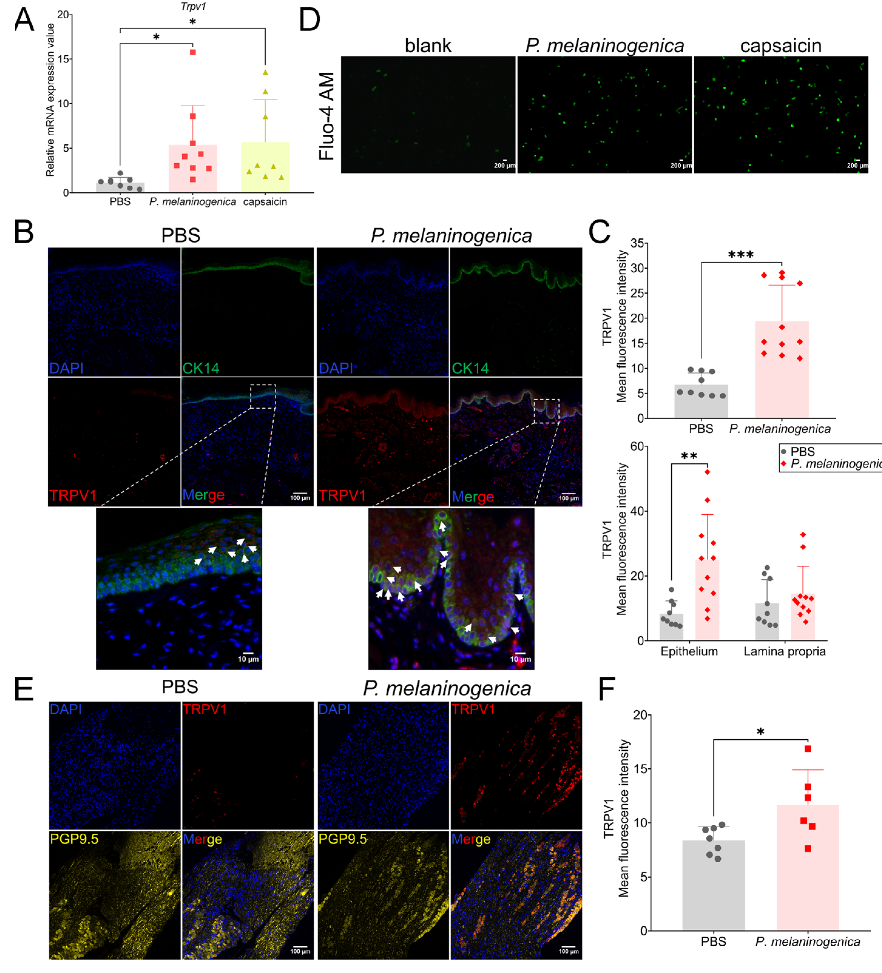
2.2. P. melaninogenica Invasion of the Oral Mucosa Promoted TRPV1 Expression Both in the Local Mucosa and in the Trigeminal Ganglion
2.2.1. P. melaninogenica Promoted TRPV1 Expression in the Local Oral Mucosa
2.2.2. P. melaninogenica Promoted TRPV1 Expression in the Trigeminal Ganglion
2.3. Blocking TRPV1 Significantly Reduced P. melaninogenica-Induced Local Inflammation in the Oral Mucosa
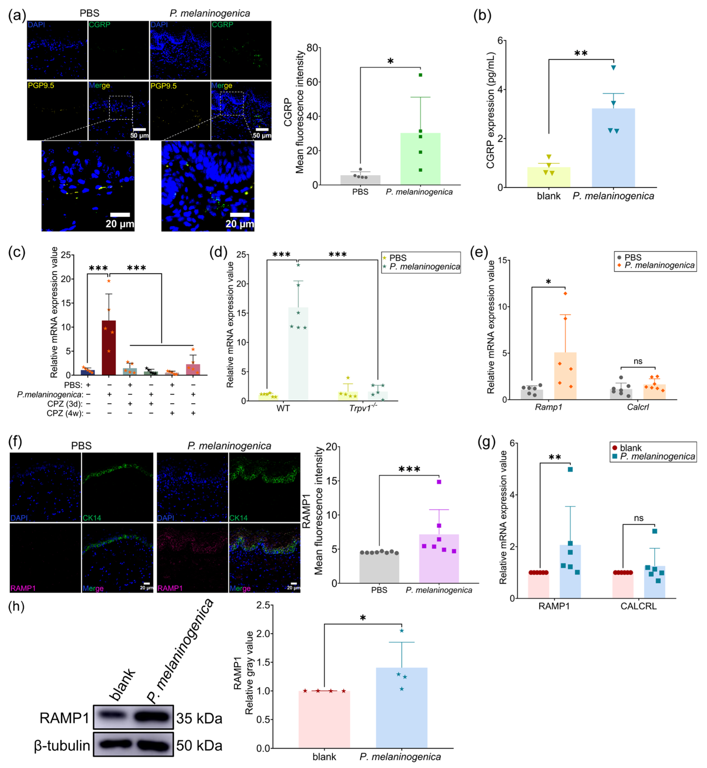
2.4. P. melaninogenica Promoted CGRP Release and RAMP1 Expression
2.5. CGRP Was Highly Expressed in OLP and Enhanced IL-36γ Release by Binding to Its Receptor RAMP1 on Oral Keratinocytes
2.5.1. CGRP and Its Receptor RAMP1 Were Highly Expressed in OLP
2.5.2. CGRP Enhanced IL-36γ Release in NHOKs
2.6. CGRP Decreased P. melaninogenica Survival, Possibly Acting as an Antimicrobial Peptide
2.7. IL-36γ Disrupted Oral Mucosal Epithelial Barrier via Down-Regulating ZO-1
3. Discussion
4. Materials and Methods
4.1. Sample Collections
4.2. Cell Culture
4.3. Cell Treatments
4.4. Bacteria Culture
4.5. Fluo-4 AM Staining
4.6. Immunofluorescence and Immunohistochemistry
4.7. RNA Extraction and RT-qPCR
4.8. Enzyme-Linked Immunosorbent Assay (ELISA)
4.9. Western Blotting
4.10. Mice
4.10.1. P. melaninogenica Infection Model
4.10.2. Capsaicin Injection
4.10.3. Pharmacological Blocking TRPV1 Channel
4.10.4. IL-36γ Injection
4.11. HE
4.12. Detection of P. melaninogenica Viability
4.13. Statistical Analysis
Supplementary Materials
Author Contributions
Funding
Institutional Review Board Statement
Informed Consent Statement
Data Availability Statement
Acknowledgments
Conflicts of Interest
References
- Nogueira, P.A.; Carneiro, S.; Ramos-e-Silva, M. Oral lichen planus: An update on its pathogenesis. Int. J. Dermatol. 2015, 54, 1005–1010. [Google Scholar] [CrossRef]
- Lin, D.; Yang, L.; Wen, L.; Lu, H.; Chen, Q.; Wang, Z. Crosstalk between the oral microbiota, mucosal immunity, and the epithelial barrier regulates oral mucosal disease pathogenesis. Mucosal Immunol. 2021, 14, 1247–1258. [Google Scholar] [CrossRef]
- Yu, F.Y.; Wang, Q.Q.; Li, M.; Cheng, Y.-H.; Cheng, Y.-S.L.; Zhou, Y.; Yang, X.; Zhang, F.; Ge, X.; Zhao, B.; et al. Dysbiosis of saliva microbiome in patients with oral lichen planus. BMC Microbiol. 2020, 20, 75. [Google Scholar] [CrossRef]
- Choi, Y.S.; Kim, Y.; Yoon, H.-J.; Baek, K.J.; Alam, J.; Park, H.K.; Choi, Y. The presence of bacteria within tissue provides insights into the pathogenesis of oral lichen planus. Sci. Rep. 2016, 6, 29186. [Google Scholar] [CrossRef]
- Zhong, E.F.; Chang, A.; Stucky, A.; Chen, X.; Mundluru, T.; Khalifeh, M.; Sedghizadeh, P.P. Genomic Analysis of Oral Lichen Planus and Related Oral Microbiome Pathogens. Pathogens 2020, 9, 952. [Google Scholar] [CrossRef]
- Wang, X.; Zhao, Z.; Tang, N.; Zhao, Y.; Xu, J.; Li, L.; Qian, L.; Zhang, J.; Fan, Y. Microbial Community Analysis of Saliva and Biopsies in Patients with Oral Lichen Planus. Front. Microbiol. 2020, 11, 629. [Google Scholar] [CrossRef]
- Du, G.; Deng, Y.; Pan, L.; Han, X.; Tang, G.; Yu, S. Preliminary analysis of mucosal and salivary bacterial communities in oral lichen planus. Oral Dis. 2023, 29, 2710–2722. [Google Scholar] [CrossRef]
- Kononen, E.; Kanervo, A.; Takala, A.; Asikainen, S.; Jousimies-Somer, H. Establishment of oral anaerobes during the first year of life. J. Dent. Res. 1999, 78, 1634–1639. [Google Scholar] [CrossRef]
- Qudeimat, M.A.; Alyahya, A.; Karched, M.; Behbehani, J.; Salako, N.O. Dental plaque microbiota profiles of children with caries-free and caries-active dentition. J. Dent. 2021, 104, 103539. [Google Scholar] [CrossRef]
- Téllez-Corral, M.A.; Herrera-Daza, E.; Cuervo-Jimenez, H.K.; Arango-Jimenez, N.; Morales-Vera, D.Z.; Velosa-Porras, J.; Latorre-Uriza, C.; Escobar-Arregoces, F.M.; Hidalgo-Martinez, P.; Cortés, M.E.; et al. Patients with obstructive sleep apnea can favor the predisposing factors of periodontitis by the presence of P. melaninogenica and C. albicans, increasing the severity of the periodontal disease. Front. Cell. Infect. Microbiol. 2022, 12, 934298. [Google Scholar] [CrossRef]
- Kensara, A.; Saito, H.; Mongodin, E.F.; Masri, R. Microbiological profile of peri-implantitis: Analyses of peri-implant microbiome. J. Prosthodont.-Implant Esthet. Reconstr. Dent. 2024, 33, 330–339. [Google Scholar] [CrossRef]
- Alam, J.; Lee, A.; Lee, J.; Kwon, D.I.; Park, H.K.; Park, J.H.; Jeon, S.; Baek, K.; Lee, J.; Park, S.H.; et al. Dysbiotic oral microbiota and infected salivary glands in Sjogren’s syndrome. PLoS ONE 2020, 15, e230667. [Google Scholar] [CrossRef]
- Rai, A.K.; Panda, M.; Das, A.K.; Rahman, T.; Das, R.; Das, K.; Sarma, A.; Kataki, A.C.; Chattopadhyay, I. Dysbiosis of salivary microbiome and cytokines influence oral squamous cell carcinoma through inflammation. Arch. Microbiol. 2021, 203, 137–152. [Google Scholar] [CrossRef]
- Zheng, S.W.; Xu, P.; Cai, L.T.; Tan, Z.W.; Guo, Y.T.; Zhu, R.X.; He, Y. The presence of Prevotella melaninogenica within tissue and preliminary study on its role in the pathogenesis of oral lichen planus. Oral Dis. 2022, 28, 1580–1590. [Google Scholar] [CrossRef]
- Xu, P.; Shao, R.R.; Zhang, S.; Tan, Z.W.; Guo, Y.T.; He, Y. The mechanism on Prevotella melaninogenica promoting the inflammatory progression of oral lichen planus. Clin. Exp. Immunol. 2022, 209, 215–224. [Google Scholar] [CrossRef]
- Geppetti, P.; Nassini, R.; Materazzi, S.; Benemei, S. The concept of neurogenic inflammation. BJU Int. 2008, 101 (Suppl. S3), 2–6. [Google Scholar] [CrossRef]
- Terrier, L.M.; Hadjikhani, N.; Destrieux, C. The trigeminal pathways. J. Neurol. 2022, 269, 3443–3460. [Google Scholar] [CrossRef]
- Guarneri, F.; Guarneri, C.; Marini, H. Oral lichen planus and neurogenic inflammation: New observations and therapeutic implications from four clinical cases. Dermatol. Ther. 2014, 27, 206–210. [Google Scholar] [CrossRef]
- Olson, M.A.; Rogers, R.R.; Bruce, A.J. Oral lichen planus. Clin. Dermatol. 2016, 34, 495–504. [Google Scholar] [CrossRef]
- Alrashdan, M.S.; Cirillo, N.; McCullough, M. Oral lichen planus: A literature review and update. Arch. Dermatol. Res. 2016, 308, 539–551. [Google Scholar] [CrossRef]
- Nissalo, S.; Hietanen, J.; Malmstrom, M.; Hukkanen, M.; Polak, J.; Konttinen, Y.T. Disorder-specific changes in innervation in oral lichen planus and lichenoid reactions. J. Oral Pathol. Med. 2000, 29, 361–369. [Google Scholar] [CrossRef]
- Caterina, M.J.; Schumacher, M.A.; Tominaga, M.; Rosen, T.A.; Levine, J.D.; Julius, D. The capsaicin receptor: A heat-activated ion channel in the pain pathway. Nature 1997, 389, 816–824. [Google Scholar] [CrossRef]
- Tominaga, M.; Caterina, M.J.; Malmberg, A.B.; Rosen, T.A.; Gilbert, H.; Skinner, K.; Raumann, B.E.; Basbaum, A.I.; Julius, D. The cloned capsaicin receptor integrates multiple pain-producing stimuli. Neuron 1998, 21, 531–543. [Google Scholar] [CrossRef]
- Aneiros, E.; Cao, L.; Papakosta, M.; Stevens, E.B.; Phillips, S.; Grimm, C. The biophysical and molecular basis of TRPV1 proton gating. EMBO J. 2011, 30, 994–1002. [Google Scholar] [CrossRef]
- Bohlen, C.J.; Priel, A.; Zhou, S.; King, D.; Siemens, J.; Julius, D. A Bivalent Tarantula Toxin Activates the Capsaicin Receptor, TRPV1, by Targeting the Outer Pore Domain. Cell 2010, 141, 834–845. [Google Scholar] [CrossRef]
- Pan, X.Q.; Gonzalez, J.A.; Chang, S.H.; Chacko, S.; Wein, A.J.; Malykhina, A.P. Experimental colitis triggers the release of substance P and calcitonin gene-related peptide in the urinary bladder via TRPV1 signaling pathways. Exp. Neurol. 2010, 225, 262–273. [Google Scholar] [CrossRef]
- Baliu-Pique, M.; Jusek, G.; Holzmann, B. Neuroimmunological communication via CGRP promotes the development of a regulatory phenotype in TLR4-stimulated macrophages. Eur. J. Immunol. 2014, 44, 3708–3716. [Google Scholar] [CrossRef]
- Bulut, K.; Felderbauer, P.; Deters, S.; Hoeck, K.; Schmidt-Choudhury, A.; Schmidt, W.E.; Hoffmann, P. Sensory neuropeptides and epithelial cell restitution: The relevance of SP- and CGRP-stimulated mast cells. Int. J. Color. Dis. 2008, 23, 535–541. [Google Scholar] [CrossRef]
- Kaewpitak, A.; Bauer, C.S.; Seward, E.P.; Boissonade, F.M.; Douglas, C. Porphyromonas gingivalis lipopolysaccharide rapidly activates trigeminal sensory neurons and may contribute to pulpal pain. Int. Endod. J. 2020, 53, 846–858. [Google Scholar] [CrossRef]
- Kichko, T.I.; Neuhuber, W.; Kobal, G.; Reeh, P.W. The roles of TRPV1, TRPA1 and TRPM8 channels in chemical and thermal sensitivity of the mouse oral mucosa. Eur. J. Neurosci. 2018, 47, 201–210. [Google Scholar] [CrossRef]
- Huang, K.; Ma, K.; Liu, P.; Chen, B.; Chueh, S. Ultraviolet B irradiation increases keratin 1 and keratin 10 expressions in HaCaT keratinocytes via TRPV1 activation and ERK phosphorylation. Exp. Dermatol. 2017, 26, 832–835. [Google Scholar] [CrossRef]
- Kim, B.E.; Hui-Beckman, J.; Lyubchenko, T.; Hall, C.F.; Fallahi, S.; Brull, A.; Goleva, E.; Leung, D.Y. Transient receptor potential vanilloid 1 plays a major role in low temperature-mediated skin barrier dysfunction. J. Allergy Clin. Immunol. 2022, 150, 362–372. [Google Scholar] [CrossRef]
- Hovhannisyan, Z.; Liu, N.; Khalil-Aguero, S.; Panea, C.; VanValkenburgh, J.; Zhang, R.; Lim, W.K.; Bai, Y.; Fury, W.; Huang, T.; et al. Enhanced IL-36R signaling promotes barrier impairment and inflammation in skin and intestine. Sci. Immunol. 2020, 5, eaax1686. [Google Scholar] [CrossRef]
- Joo, Y.H.; Kim, H.K.; Choi, I.H.; Han, H.M.; Lee, K.J.; Kim, T.H.; Lee, S.H. Increased expression of interleukin 36 in chronic rhinosinusitis and its contribution to chemokine secretion and increased epithelial permeability. Cytokine 2020, 125, 154798. [Google Scholar] [CrossRef]
- Vo, P.T.; Choi, S.S.; Park, H.R.; Lee, A.; Jeong, S.H.; Choi, Y. Gene signatures associated with barrier dysfunction and infection in oral lichen planus identified by analysis of transcriptomic data. PLoS ONE 2021, 16, e257356. [Google Scholar] [CrossRef]
- Danielsson, K.; Ebrahimi, M.; Nylander, E.; Wahlin, Y.B.; Nylander, K. Alterations in Factors Involved in Differentiation and Barrier Function in the Epithelium in Oral and Genital Lichen Planus. Acta Derm.-Venereol. 2017, 97, 214–218. [Google Scholar] [CrossRef]
- Russell, F.A.; King, R.; Smillie, S.J.; Kodji, X.; Brain, S.D. Calcitonin gene-related peptide: Physiology and pathophysiology. Physiol. Rev. 2014, 94, 1099–1142. [Google Scholar] [CrossRef]
- El Karim, I.A.; Linden, G.J.; Orr, D.F.; Lundy, F.T. Antimicrobial activity of neuropeptides against a range of micro-organisms from skin, oral, respiratory and gastrointestinal tract sites. J. Neuroimmunol. 2008, 200, 11–16. [Google Scholar] [CrossRef]
- Wang, S.S.; Tang, Y.L.; Pang, X.; Zheng, M.; Tang, Y.J.; Liang, X.H. The maintenance of an oral epithelial barrier. Life Sci. 2019, 227, 129–136. [Google Scholar] [CrossRef]
- Payeras, M.R.; Cherubini, K.; Figueiredo, M.A.; Salum, F.G. Oral lichen planus: Focus on etiopathogenesis. Arch. Oral Biol. 2013, 58, 1057–1069. [Google Scholar] [CrossRef]
- Lee, H.; Caterina, M.J. TRPV channels as thermosensory receptors in epithelial cells. Pflug. Arch.-Eur. J. Physiol. 2005, 451, 160–167. [Google Scholar] [CrossRef]
- Bán, Á.; Marincsák, R.; Bíró, T.; Perkecz, A.; Gömöri, É.; Sándor, K.; Tóth, I.B.; Bánvölgyi, Á.; Szolcsányi, J.; Pintér, E. Upregulation of transient receptor potential vanilloid type-1 receptor expression in oral lichen planus. Neuroimmunomodulation 2010, 17, 103–108. [Google Scholar] [CrossRef]
- Sakakibara, A.; Sakakibara, S.; Kusumoto, J.; Takeda, D.; Hasegawa, T.; Akashi, M.; Minamikawa, T.; Hashikawa, K.; Terashi, H.; Komori, T. Upregulated Expression of Transient Receptor Potential Cation Channel Subfamily V Receptors in Mucosae of Patients with Oral Squamous Cell Carcinoma and Patients with a History of Alcohol Consumption or Smoking. PLoS ONE 2017, 12, e169723. [Google Scholar] [CrossRef]
- Wang, S.; Kim, M.; Ali, Z.; Ong, K.; Pae, E.K.; Chung, M.K. TRPV1 and TRPV1-Expressing Nociceptors Mediate Orofacial Pain Behaviors in a Mouse Model of Orthodontic Tooth Movement. Front. Physiol. 2019, 10, 1207. [Google Scholar]
- Yilmaz, Z.; Renton, T.; Yiangou, Y.; Zakrzewska, J.; Chessell, I.; Bountra, C.; Anand, P. Burning mouth syndrome as a trigeminal small fibre neuropathy: Increased heat and capsaicin receptor TRPV1 in nerve fibres correlates with pain score. J. Clin. Neurosci. 2007, 14, 864–871. [Google Scholar] [CrossRef]
- Borsani, E.; Majorana, A.; Cocchi, M.A.; Conti, G.; Bonadeo, S.; Padovani, A.; Lauria, G.; Bardellini, E.; Rezzani, R.; Rodella, L.F. Epithelial expression of vanilloid and cannabinoid receptors: A potential role in burning mouth syndrome pathogenesis. Histol. Histopathol. 2014, 29, 523–533. [Google Scholar]
- Cohen, J.A.; Edwards, T.N.; Liu, A.W.; Hirai, T.; Jones, M.R.; Wu, J.; Li, Y.; Zhang, S.; Ho, J.; Davis, B.M.; et al. Cutaneous TRPV1+ Neurons Trigger Protective Innate Type 17 Anticipatory Immunity. Cell 2019, 178, 919–932. [Google Scholar] [CrossRef]
- Liu, J.; Huang, S.; Yu, R.; Chen, X.; Li, F.; Sun, X.; Xu, P.; Huang, Y.; Xue, Y.; Fu, T.; et al. TRPV1+ sensory nerves modulate corneal inflammation after epithelial abrasion via RAMP1 and SSTR5 signaling. Mucosal Immunol. 2022, 15, 867–881. [Google Scholar] [CrossRef]
- Wang, M.; Zhang, Y.; Xu, M.; Zhang, H.; Chen, Y.; Chung, K.F.; Adcock, I.M.; Li, F. Roles of TRPA1 and TRPV1 in cigarette smoke -induced airway epithelial cell injury model. Free Radic. Biol. Med. 2019, 134, 229–238. [Google Scholar] [CrossRef]
- Boonen, B.; Alpizar, Y.A.; Sanchez, A.; Lopez-Requena, A.; Voets, T.; Talavera, K. Differential effects of lipopolysaccharide on mouse sensory TRP channels. Cell Calcium 2018, 73, 72–81. [Google Scholar] [CrossRef]
- Pinho-Ribeiro, F.A.; Baddal, B.; Haarsma, R.; O’seaghdha, M.; Yang, N.J.; Blake, K.J.; Portley, M.; Verri, W.A.; Dale, J.B.; Wessels, M.R.; et al. Blocking Neuronal Signaling to Immune Cells Treats Streptococcal Invasive Infection. Cell 2018, 173, 1083–1097. [Google Scholar] [CrossRef] [PubMed]
- Yuan, K.; Zheng, J.; Shen, X.; Wu, Y.; Han, Y.; Jin, X.; Huang, X. Sensory nerves promote corneal inflammation resolution via CGRP mediated transformation of macrophages to the M2 phenotype through the PI3K/AKT signaling pathway. Int. Immunopharmacol. 2022, 102, 108426. [Google Scholar] [CrossRef] [PubMed]
- Manion, J.; Musser, M.A.; Kuziel, G.A.; Liu, M.; Shepherd, A.; Wang, S.; Lee, P.-G.; Zhao, L.; Zhang, J.; Marreddy, R.K.R.; et al. C. difficile intoxicates neurons and pericytes to drive neurogenic inflammation. Nature 2023, 622, 611–618. [Google Scholar] [CrossRef] [PubMed]
- Hou, Q.; Barr, T.; Gee, L.; Vickers, J.; Wymer, J.; Borsani, E.; Rodella, L.; Getsios, S.; Burdo, T.; Eisenberg, E.; et al. Keratinocyte expression of calcitonin gene-related peptide β: Implications for neuropathic and inflammatory pain mechanisms. Pain 2011, 152, 2036–2051. [Google Scholar] [CrossRef]
- Patthey, C.; Edlund, T.; Gunhaga, L. Wnt-regulated temporal control of BMP exposure directs the choice between neural plate border and epidermal fate. Development 2009, 136, 73–83. [Google Scholar] [CrossRef]
- Zhao, P.; Barr, T.P.; Hou, Q.; Dib-Hajj, S.D.; Black, J.A.; Albrecht, P.J.; Petersen, K.; Eisenberg, E.; Wymer, J.P.; Rice, F.L.; et al. Voltage-gated sodium channel expression in rat and human epidermal keratinocytes: Evidence for a role in pain. Pain 2008, 139, 90–105. [Google Scholar] [CrossRef]
- Zhang, R.H.; Li, H.M.; Guo, Q.; Zhang, L.L.; Zhu, J.; Ji, J. Sirtuin6 inhibits c-triggered inflammation through TLR4 abrogation regulated by ROS and TRPV1/CGRP. J. Cell. Biochem. 2018, 119, 9141–9153. [Google Scholar] [CrossRef]
- Li, J.M.; Lu, R.; Zhang, Y.; Lin, J.; Hua, X.; Pflugfelder, S.C.; Li, D.Q. IL-36α/IL-36RA/IL-38 signaling mediates inflammation and barrier disruption in human corneal epithelial cells under hyperosmotic stress. Ocul. Surf. 2021, 22, 163–171. [Google Scholar] [CrossRef]
- Augustyniak, D.; Nowak, J.; Lundy, F.T. Direct and indirect antimicrobial activities of neuropeptides and their therapeutic potential. Curr. Protein Pept. Sci. 2012, 13, 723–738. [Google Scholar] [CrossRef]
- N’Diaye, A.R.; Leclerc, C.; Kentache, T.; Hardouin, J.; Poc, C.D.; Konto-Ghiorghi, Y.; Chevalier, S.; Lesouhaitier, O.; Feuilloley, M.G.J. Skin-bacteria communication: Involvement of the neurohormone Calcitonin Gene Related Peptide (CGRP) in the regulation of Staphylococcus epidermidis virulence. Sci. Rep. 2016, 6, 35379. [Google Scholar] [CrossRef]
- He, Y.; Gong, D.; Shi, C.; Shao, F.; Shi, J.; Fei, J. Dysbiosis of oral buccal mucosa microbiota in patients with oral lichen planus. Oral Dis. 2017, 23, 674–682. [Google Scholar] [CrossRef] [PubMed]
- Cheng, Y.S.; Gould, A.; Kurago, Z.; Fantasia, J.; Muller, S. Diagnosis of oral lichen planus: A position paper of the American Academy of Oral and Maxillofacial Pathology. Oral Surg. Oral Med. Oral Pathol. Oral Radiol. 2016, 122, 332–354. [Google Scholar] [CrossRef] [PubMed]
- Nguyen, T.-L.; Kwon, S.-H.; Hong, S.-I.; Ma, S.-X.; Jung, Y.-H.; Hwang, J.-Y.; Kim, H.-C.; Lee, S.-Y.; Jang, C.-G. Transient receptor potential vanilloid type 1 channel may modulate opioid reward. Neuropsychopharmacology 2014, 39, 2414–2422. [Google Scholar] [CrossRef] [PubMed]
- Seillier, A.; Martinez, A.A.; Giuffrida, A. Phencyclidine-induced social withdrawal results from deficient stimulation of cannabinoid CB1 receptors: Implications for schizophrenia. Neuropsychopharmacology 2013, 38, 1816–1824. [Google Scholar] [CrossRef][Green Version]









| Antibodies | Concentration | Source | Identifier |
|---|---|---|---|
| Cytokeratin 14 (CK14) | 1:200 | Proteintech | 60320-1-Ig |
| TRPV1 | 1:200 | Abcepta | AP13988a |
| CGRP | 1:400 | CST | 14959T |
| PGP9.5 | 1:500 | Proteintech | 14730-1-AP |
| RAMP1 | 1:200 | Proteintech | 10327-1-AP |
| ZO-1 | 1:1000 | Proteintech | 21773-1-AP |
| Antibodies | Concentration | Source | Identifier |
|---|---|---|---|
| TRPV1 | 1:1000 | Abcepta | AP13988a |
| RAMP1 | 1:1000 | Proteintech | 10327-1-AP |
| ZO-1 | 1:2000 | Proteintech | 66452-1-Ig |
| GAPDH | 1:8000 | Proteintech | 10494-1-AP |
| β-tubulin | 1:8000 | Proteintech | 10094-1-AP |
Disclaimer/Publisher’s Note: The statements, opinions and data contained in all publications are solely those of the individual author(s) and contributor(s) and not of MDPI and/or the editor(s). MDPI and/or the editor(s) disclaim responsibility for any injury to people or property resulting from any ideas, methods, instructions or products referred to in the content. |
© 2025 by the authors. Licensee MDPI, Basel, Switzerland. This article is an open access article distributed under the terms and conditions of the Creative Commons Attribution (CC BY) license (https://creativecommons.org/licenses/by/4.0/).
Share and Cite
Xu, P.; Shao, R.; Zhu, P.; Fei, J.; He, Y. The Role of TRPV1/CGRP Pathway Activated by Prevotella melaninogenica in Pathogenesis of Oral Lichen Planus. Int. J. Mol. Sci. 2025, 26, 662. https://doi.org/10.3390/ijms26020662
Xu P, Shao R, Zhu P, Fei J, He Y. The Role of TRPV1/CGRP Pathway Activated by Prevotella melaninogenica in Pathogenesis of Oral Lichen Planus. International Journal of Molecular Sciences. 2025; 26(2):662. https://doi.org/10.3390/ijms26020662
Chicago/Turabian StyleXu, Pan, Ruru Shao, Pingyi Zhu, Jian Fei, and Yuan He. 2025. "The Role of TRPV1/CGRP Pathway Activated by Prevotella melaninogenica in Pathogenesis of Oral Lichen Planus" International Journal of Molecular Sciences 26, no. 2: 662. https://doi.org/10.3390/ijms26020662
APA StyleXu, P., Shao, R., Zhu, P., Fei, J., & He, Y. (2025). The Role of TRPV1/CGRP Pathway Activated by Prevotella melaninogenica in Pathogenesis of Oral Lichen Planus. International Journal of Molecular Sciences, 26(2), 662. https://doi.org/10.3390/ijms26020662

