Complete Chloroplast Genomes of 9 Impatiens Species: Genome Structure, Comparative Analysis, and Phylogenetic Relationships
Abstract
1. Introduction
2. Results
2.1. General Features of the Impatiens Chloroplast Genome
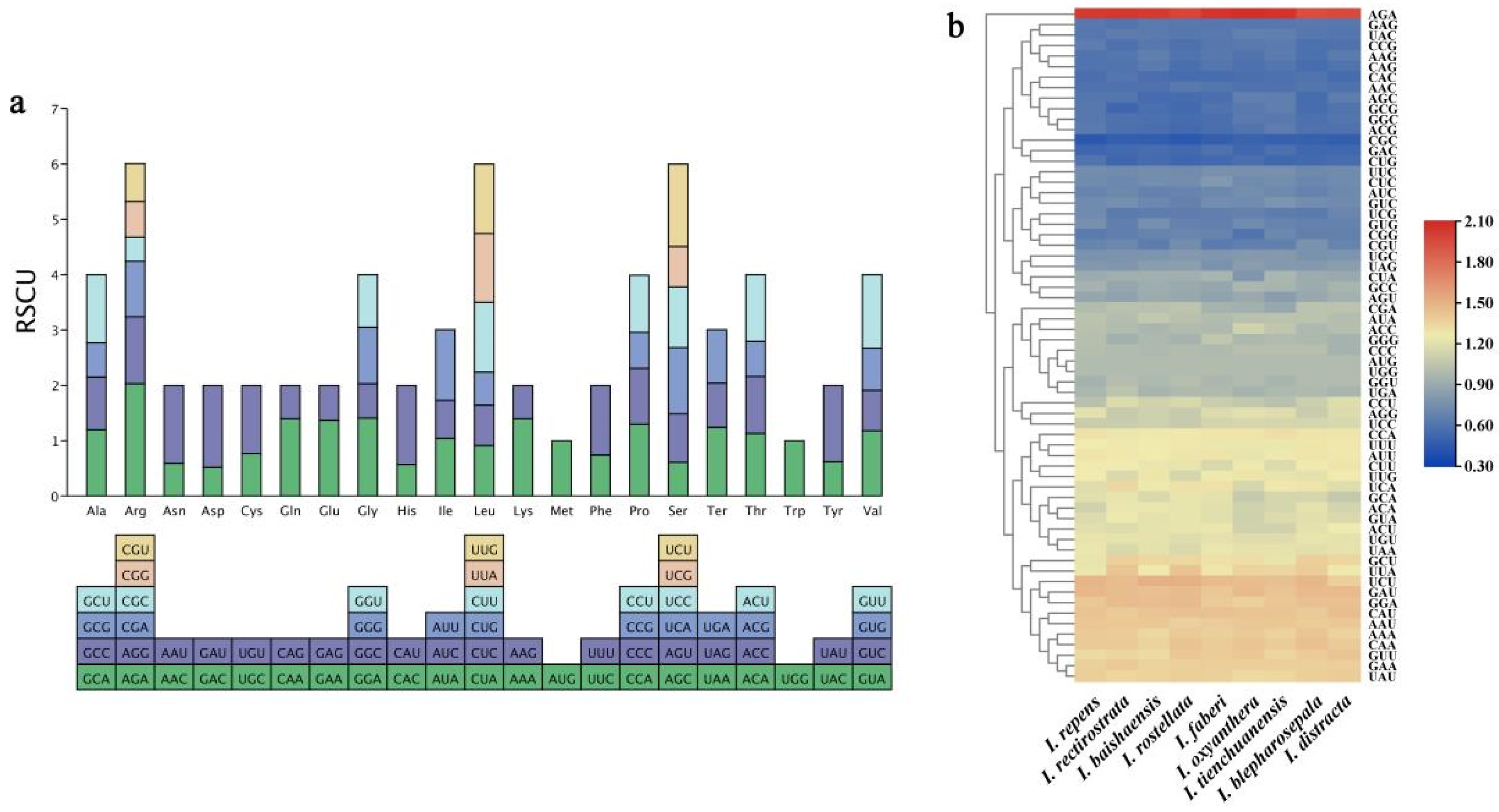
2.2. Codon Preference Analysis
2.3. Repeat Sequences and SSR Analysis
2.4. IR Expansion and Contraction
2.5. Analysis of Chloroplast Genome Sequence Divergence in Balsaminaceae Species
2.6. Basic Characteristics of Highly Variable Area Segments
2.7. Selection Pressure Analysis
2.8. Phylogenetic Analysis of Balsaminaceae
3. Discussion
3.1. Chloroplast Genome Structure
3.2. Codon Preference, SSR, and Long Repeat Structure Analysis
3.3. IR Expansion and Contraction
3.4. Highly Variable Areas and Selection Pressure Analysis
3.5. Phylogenetic Analysis
4. Materials and Methods
4.1. Plant Material, DNA Extraction, and Sequencing
4.2. Chloroplast Genome Assembly and Annotation
4.3. Codon Preference Analysis
4.4. Repeat Sequence Analysis
4.5. Comparative Analysis of IR Regions
4.6. Genome Sequence Divergence Between Chloroplast Genome Species
4.7. High-Variance Regional Analyses
4.8. Selection Pressure Analysis
4.9. Phylogenetic Analysis
5. Conclusions
Supplementary Materials
Author Contributions
Funding
Institutional Review Board Statement
Informed Consent Statement
Data Availability Statement
Conflicts of Interest
References
- Yu, S.X. Chinese Impatiens; Peking University Press: Beijing, China, 2012; pp. 1–70. [Google Scholar]
- Peng, S. Taxonomic Revision and Phylogenetic Study of the Genus of Impatiens in Kenya. Master’s Thesis, Hunan Normal University, Changsha, China, 2019. [Google Scholar]
- Janssens, S.B.; Knox, E.B.; Huysmans, S.; Smets, E.F.; Merckxl, V.S.F.T. Rapid radiation of Impatiens (Balsaminaceae) during Pliocene and Pleistocene: Result of a global climate change. Mol. Phylogenet. Evol. 2009, 52, 806–824. [Google Scholar] [CrossRef] [PubMed]
- Hua, M.; Xue, Y.B. Investigation and garden application analysis of Impatiens plant resources in Chongqing. J. South. Agric. 2020, 14, 34–37. [Google Scholar]
- Peng, S.; Hu, G.W.; Cong, Y.Y.; Wang, Q.F. Impatiens dalaiensis, a newly recorded species of Impatiens from Yunnan, China. Plant Sci. J. 2019, 37, 569–571. [Google Scholar]
- Fischer, E. Balsaminaceae. In Families and Genera of Vascular Plants; Kubitzki, K., Ed.; Springer: Berlin/Heidelberg, Germany, 2004; Volume 6, pp. 20–25. [Google Scholar]
- Hareesh, V.S.; Joe, A.; Prashob, P.; Sabu, M. Impatiens roingensis (Balsaminaceae): A new species from northeast India. Webbia 2016, 71, 187–190. [Google Scholar] [CrossRef]
- Wang, Z.W.; Wang, Q.; Xu, R.H.; Zhang, Y.; Li, X.C. Impatiens chenmoui (Balsaminaceae), a new species from southern Yunnan, China. PhytoKeys 2022, 214, 83–95. [Google Scholar] [CrossRef]
- Yang, J.Y.; Zhang, X. Research progress of Impatiens plants. Agric. Technol. 2023, 43, 28–32. [Google Scholar]
- Liao, J.Y.; Yu, Y.Y.; Zhang, S.; Ma, L.; Chen, S.P. Characterisation of the chloroplast genome of Impatiens platysepala. Fujian Sci. Technol. Trop. Crop. 2022, 47, 6–9. [Google Scholar]
- Ashok, K.T.; Ravindra, M.K.; Sachin, B.A.; Ali, A.Z.; Kumar, K.V. Reduction in post-prandial hyperglycemic excursionthrough a-glucosidase inhibition by -acetamido carbonyl compounds. Bioorg. Med. Chem. Lett. 2008, 18, 4130. [Google Scholar]
- National Pharmacopoeia Committee. Chinese Pharmacopoeia; China Medical Science and Technology Press: Beijing, China, 2015; Volume 1, p. 275. [Google Scholar]
- Grey-Wilson, C. Impatiens of Africa; Balkema, Rotterdam: Amsterdam, The Netherlands, 1980; pp. 2–10. [Google Scholar]
- Rahelivololona, E.M.; Fischer, E.; Janssens, S.B.; Razafimandimbison, S.G. Phylogeny, infrageneric classification and species delimitation in the Malagasy Impatiens (Balsaminaceae). PhytoKeys 2018, 110, 51–67. [Google Scholar] [CrossRef]
- Shajitha, P.P. A combined chloroplast atpB-rbcL and trnL-F phylogeny unveils the ancestry of balsams (Impatiens spp.) in the Western Ghats of India. 3 Biotech 2016, 6, 258. [Google Scholar] [CrossRef]
- Yuan, Y.M.; Song, Y.; Geuten, K.; Rahelivololona, E.; Wohlhauser, S.; Fischer, E. Phylogeny and biogeography of Balsaminaceae inferred from ITS sequences. Taxon 2004, 53, 391–403. [Google Scholar] [CrossRef]
- Yu, S.X.; Janssens, S.B.; Zhu, X.Y.; Lidén, M.; Gao, T.G.; Wang, W. Phylogeny of Impatiens (balsaminaceae):integrating molecular and morphological evidence into a new classification. Cladistics 2016, 32, 179–197. [Google Scholar] [CrossRef] [PubMed]
- Zhang, T.X.; Li, M.; Zhu, X.Y.; Li, S.; Guo, M.; Guo, C.; Shuet, Y. Comparative Chloroplast Genomes Analysis Provided Adaptive Evolution Insights in Medicago ruthenica. Int. J. Mol. Sci. 2024, 25, 8689. [Google Scholar] [CrossRef] [PubMed]
- Lu, Z.Y.; Yu, F.Y.; Xiao, Y.E.; Shi, Y.; Bi, X.Y. Complete chloroplast genomes and characteristics analysis of Iris typhifolia. Acta Agrestia Sin. 2023, 31, 1656–1664. [Google Scholar]
- Sharko, F.S.; Petrova, O.; Patrushev, M.V. Chloroplast Genome Variation and Phylogenetic Relationships of Autochthonous Varieties of Vitis vinifera from the Don Valley. Int. J. Mol. Sci. 2024, 25, 9928. [Google Scholar] [CrossRef]
- Hu, Y.C.; Zhang, Q.; Rao, G.Y.; Sodmergen. Occurrence of plastids in the sperm cells of caprifoliaceae: Biparental plastid inheritance in angiosperms is unilaterally derived from maternal inheritance. Plant Cell Physiol. 2008, 49, 958–968. [Google Scholar] [CrossRef]
- Hao, X.Y.; Zhao, S.W.; Liu, J.W.; Shi, R.; Wang, X.L.; Li, Y.; Wang, X.Y.; Mi, F.G. Characteristics and phylogenetic analysis of chloroplast genome of Medicago varia. Acta Agrestia Sin. 2023, 31, 1665–1672. [Google Scholar]
- Li, X.W.; Gao, H.H.; Wang, Y.T.; Song, J.Y.; Henry, R.; Wu, H.Z.; Hu, Z.G.; Yao, H.; Luo, H.M.; Luo, K.; et al. Complete chloroplast genome sequence of Magnolia grandiflora and comparative analysis with related species. Sci. China Life Sci. 2013, 56, 189–198. [Google Scholar] [CrossRef]
- Xue, S.; Shi, T.; Luo, W.J.; Ni, X.P.; Iqbal, S.; Ni, Z.J.; Huang, X.; Yao, D.; Shen, Z.J.; Gao, Z.H. Comparative analysis of the complete chloroplast genome among P. mume, P. armeniaca, and P. salicina. Hortic. Res. 2019, 6, 626–638. [Google Scholar] [CrossRef]
- Geng, X.D.; Wang, P.K.; Zhou, Y.; Qian, J.L. Characterization and difference analysis of the complete chloroplast genome of Hydrangea macrophylla. J. Yangzhou Univ. (Agric. Life Sci. Ed.) 2022, 43, 115–121. [Google Scholar]
- Li, L.; Hu, Y.; He, M.; Zhang, B.; Wu, W.; Cai, P.; Huo, D.; Hong, Y. Comparative chloroplast genomes: Insights into the evolution of the chloroplast genome of Camellia sinensis and the phylogeny of Camellia. BMC Genom. 2021, 22, 138. [Google Scholar] [CrossRef] [PubMed]
- Zhou, M.Y.; Liu, J.X.; Ma, P.F.; Yang, J.B.; Li, D.Z. Plastid phylogenomics shed light on intergeneric relationships and spatiotemporal evolutionary history of Melocanninae (Poaceae: Bambusoideae). J. Syst. Evol. 2022, 60, 640–652. [Google Scholar] [CrossRef]
- Dong, W.; Xu, C.; Wu, P.; Cheng, T.; Yu, J.; Zhou, S.; Hong, D.Y. Resolving the systematic positions of enigmatic taxa: Manipulating the chloroplast genome data of Saxifragales. Mol. Phylogenet Evol. 2018, 126, 321–330. [Google Scholar] [CrossRef] [PubMed]
- Hooker, J.D. Les espèces du genre ‘Impatiens’ dans l’herbier du Museum de Paris. Nouv. Arch. Mus. D’histoire Nat. Paris Ser 1908, 4, 233–272. [Google Scholar]
- Diekmann, K.; Hodkinson, T.R.; Wolfe, K.H.; Bekerom, R.v.d.; Dix, P.J.; Barth, S. Complete chloroplast genome sequence of a major allogamous forage species, perennial ryegrass (Lolium perenne L.). DNA Res. 2009, 16, 165–176. [Google Scholar] [CrossRef]
- Zhang, Y.J.; Du, L.W.; Liu, A.; Chen, J.J.; Wu, L.; Hu, W.M.; Zhang, W.; Kim, K.; Lee, S.C.; Yang, T.J. The complete chloroplast genome sequences of five Epimedium species: Lights into phylogenetic and taxonomic analyses. Front. Plant Sci. 2016, 7, 306. [Google Scholar] [CrossRef]
- Lei, W.J.; Ni, D.P.; Wang, Y.J.; Shao, J.J.; Wang, X.C.; Yang, D.; Wang, J.S.; Chen, H.M.; Liu, C. Intraspecific and heteroplasmic variations, gene losses and inversions in the chloroplast genome of Astragalus membranaceus. Sci. Rep. 2016, 6, 21669. [Google Scholar] [CrossRef]
- Millen, R.S.; Olmstead, R.G.; Adams, K.L.; Palmer, J.D.; Lao, N.T.; Heggie, L.; Kavanagh, T.A.; Hibberd, J.M.; Gray, J.C.; Morden, C.W. Many parallel losses of infA from chloroplast DNA during angiosperm evolution with multiple independent transfers to the nucleus. Plant Cell 2001, 13, 645–658. [Google Scholar] [CrossRef]
- Zuo, L.H.; Shang, A.Q.; Zhang, S.; Yu, X.Y.; Ren, Y.C.; Yang, M.S.; Wang, J.M. The first complete chloroplast genome sequences of Ulmus species by de novo sequencing: Genome comparative and taxonomic position analysis. PLoS ONE 2017, 12, e0171264. [Google Scholar] [CrossRef]
- Yang, X.M.; Wang, Y.; Gong, W.X.; Li, Y.X. Comparative Analysis of the Codon Usage Pattern in the Chloroplast Genomes of Gnetales Species. Int. J. Mol. Sci. 2024, 25, 10622. [Google Scholar] [CrossRef]
- Wu, Y.F.; Yang, X.L.; Yan, L.; Wang, X.; Hu, X.J. Analysis on Chloroplast Genome Characteristics and Phylogeny of Helenia speciosa. Seed 2023, 42, 10–17. [Google Scholar]
- Wang, Y.; Zhou, J.L.; Tang, D.M.; Zhong, W.M.; Ma, Y.H.; Zhang, M. Analysis of Chloroplast Genome Characteristics and Codon Preference in Broad-leaf Kiwifruit. Seed 2020, 39, 13–19. [Google Scholar]
- Yang, Y.; Jiao, J.; Fan, X.; Zhang, Y.; Jiang, J.; Li, M.; Liu, C. Complete Chloroplast Genome Sequence and Characteristics Analysis of Vitis ficifolia. Acta Hortic. Sin. 2019, 46, 635–648. [Google Scholar]
- Zalapa, J.E.; Cuevas, H.; Zhu, H.; Steffan, S.; Senalik, D.; Zeldin, E.; McCown, B.; Harbut, R.; Simon, P. Using next-generation sequencing approaches to isolate simple sequence repeat (SSR) loci in the plant sciences. Am. J. Bot. 2012, 99, 193–208. [Google Scholar] [CrossRef]
- Ramzan, M.; Sarwar, S.; Kauser, N.; Saba, R.; Hussain, I.; Shah, A.A.; Aslam, M.N.; Alkahtani, J.; Alwahibi, M.S. Assessment of Inter simple sequence repeat (ISSR) and simple sequence repeat (SSR) markers to reveal genetic diversity among Tamarix ecotypes. J. King Saud. Univ. Sci. 2020, 32, 3437–3446. [Google Scholar] [CrossRef]
- Li, Z.Z.; Saina, J.K.; Gichira, A.W.; Kyalo, C.M.; Wang, Q.F.; Chen, J.M. Comparative genomics of the Balsaminaceae sister genera Hydrocera trifora and Impatiens pinfanensis. Int. J. Mol. Sci. 2018, 19, 319. [Google Scholar] [CrossRef]
- Luo, C.; Huang, W.L.; Sun, H.Y.; Yer, H.; Li, X.Y.; Li, Y.; Yan, B.; Wang, Q.; Wen, Y.H.; Huang, M.J.; et al. Comparative chloroplast genome analysis of Impatiens species (Balsaminaceae) in the karst area of China: Insights into genome evolution and phylogenomic implications. BMC Genom. 2021, 22, 571. [Google Scholar] [CrossRef]
- Asaf, S.; Khan, A.L.; Khan, A.R.; Waqas, M.; Kang, S.M.; Khan, M.A.; Lee, S.M.; Lee, I.J. Complete chloroplast genome of Nicotiana otophora and its comparison with related species. Front. Plant Sci. 2016, 7, 843. [Google Scholar] [CrossRef]
- Powell, W.; Morgante, M.; McDevitt, R.; Vendramin, G.G.; Rafalski, J.A. Polymorphic simple sequence repeat regions in chloroplast genomes: Applications to the population genetics of pines. Proc. Natl. Acad. Sci. USA 1995, 92, 7759–7763. [Google Scholar] [CrossRef]
- Provan, J.; Corbett, G.; McNicol, J.W.; Powell, W. Chloroplast DNA variability in wild and cultivated rice (Oryza spp.) revealed by polymorphic chloroplast simple sequence repeats. Genome 1997, 40, 104–110. [Google Scholar] [CrossRef]
- Kim, K.J.; Lee, H.L. Complete chloroplast genome sequences from Korean ginseng (Panax schinseng Nees) and comparative analysis of sequence evolution among 17 vascular plants. DNA Res. 2004, 11, 247–261. [Google Scholar] [CrossRef] [PubMed]
- Sun, Y.X.; Moore, M.J.; Meng, A.P.; Soltis, P.S.; Soltis, D.E.; Li, J.Q.; Wang, H.C. Complete plastid genome sequencing of Trochodendraceae reveals a significant expansion of the inverted repeat and suggests a Paleogene divergence between the two extant species. PLoS ONE 2013, 8, e60429. [Google Scholar] [CrossRef] [PubMed]
- Choi, K.S.; Chung, M.G.; Park, S. The complete chloroplast genome sequences of three Veroniceae species (Plantaginaceae): Comparative analysis and highly divergent regions. Front. Plant Sci. 2016, 7, 355. [Google Scholar] [CrossRef]
- Nawae, W.; Yundaeng, C.; Naktang, C.; Kongkachana, W.; Yoocha, T.; Sonthirod, C.; Narong, N.; Somta, P.; Laosatit, K.; Tangphatsornruang, S.; et al. The Genome and Transcriptome Analysis of the Vigna mungo Chloroplast. Plants 2020, 9, 1247. [Google Scholar] [CrossRef]
- Yin, M.H.; Li, W.T.; OuYang, Q.; Wang, M.X.; Xu, Z.L.; Zhang, Q.R.; Zhang, M.T.; Huang, T.H.; He, F.F.; Le, Y.; et al. Genomic characteristics and phylogenetic analysis of chloroplasts in Sorghum sudanense (Piper) Stapf. Pratacultural Sci. 2024, 1–22. [Google Scholar] [CrossRef]
- Yang, X.J.; Kuang, J.; Quan, Z.X.; Xie, J.Y.; Xiao, J.W.; Ou, L.Y.; Li, Y.H. Analyses on chloroplast genomes characteristiscs and phylogeny of Persicaria lapathifolia. J. Shaoyang Univ. (Nat. Sci. Ed.) 2024, 21, 57–65. [Google Scholar]
- Li, W.S.; Yu, S.L.; Li, Z.M.; Sun, W.G. Characterization of Alpine Plant Paraquilegia microphylla Chloroplast Genome-Wide Structure and Its Systematic Status; Molecular Plant Breeding: Hanover, Germany, 2024; pp. 1–20. [Google Scholar]
- Lin, C.S.; Chen, J.J.W.; Chiu, C.C.; Hsiao, H.C.W.; Yang, C.J.; Jin, X.H.; Mack, J.L.; Pamphilis, C.W.; Huang, Y.T.; Yang, L.H.; et al. Concomitant loss of NDH complex-related genes within chloroplast and nuclear genomes in some orchids. Plant J. 2017, 90, 994–1006. [Google Scholar] [CrossRef]
- Silva, S.R.; Michael, T.P.; Meer, E.J.; Pinheiro, D.G.; Varani, A.M.; Miranda, V.F.O. Comparative genomic analysis of Genlisea (corkscrew plants—Lentibulariaceae) chloroplast genomes reveals an increasing loss of the ndh genes. PLoS ONE 2018, 13, e190321. [Google Scholar] [CrossRef]
- Xu, Z.; Xin, T.; Bartels, D. Genome analysis of the ancient tracheophyte Selaginella tamariscina reveals evolutionary features relevant to the acquisition of desiccation tolerance. Mol. Plant 2018, 11, 983–994. [Google Scholar] [CrossRef]
- Shen, X.F.; Wu, M.L.; Liao, B.S.; Liu, Z.X.; Bai, R.; Xiao, S.M.; Li, X.W.; Zhang, B.L.; Xu, J.; Chen, S.L. Complete chloroplast genome sequence and phylogenetic analysis of the medicinal plant Artemisia annua. Molecules 2017, 22, 1330. [Google Scholar] [CrossRef]
- Zhang, Y.; Han, L.; Yang, C.; Shi, C.; Wang, S. Comparative chloroplast genome analysis of medicinally important Veratrum (Melanthiaceae) in China: Insights into genomic characterization and phylogenetic relationships. Plant Divers. 2022, 44, 70–82. [Google Scholar] [CrossRef] [PubMed]
- Akashi, H.; Osada, N.; Ohta, T. Weak selection and protein evolution. Genetics 2012, 192, 15–31. [Google Scholar] [CrossRef] [PubMed]
- Li, Q.H.; He, Z.H.; Mi, H.L. The Research Progress of Chloroplast NAD(P)H Dehydrogenase (NDH) Complex. Plant Physiol. J. 2013, 49, 401–409. [Google Scholar]
- Qiu, H.; Zhang, Z.H.; Wang, M.Z.; Jin, X.J.; Lin, J.D.; Comes, P.H.; Chen, J.X.; Cui, R.N.; Duan, R.Q.; Li, P. Plastome evolution and phylogenomics of Impatiens (Balsaminaceae). Planta 2023, 257, 45. [Google Scholar] [CrossRef]
- Ikuyo, S.; Yuichiro, T. Evidence that the PsbK polypeptide is associated with the photosystem II core antenna complex CP43. J. Biol. Chem. 2003, 278, 45004–45010. [Google Scholar]
- Mazahar, M.; Achala, B.; Madhav, M.S.; Kirti, P.B. Expression Profiling of Ribosomal Protein Gene Family in Dehydration Stress Responses and Characterization of Transgenic Rice Plants Overexpressing RPL23A for Water-Use Efficiency and Tolerance to Drought and Salt Stresses. Front. Chem. 2017, 5, 97. [Google Scholar]
- Fan, Y.R.; Liu, Y.; Zhang, F.Y. Cloning, Expression and Function Preliminary Research of RPS14 in Arabidopsis thaliana. Biotechnol. Bull. 2013, 1, 73–77. [Google Scholar]
- Zhao, Q.Y.; Cao, M.H.; Li, X.Y.; Zhou, M.; Wei, C.M.; Zhang, X.; Qu, S.P.; Huang, H.Q.; Huang, M.J. Complete Chloroplast Genome of Endangered Impatiens omeiana. Fujian J. Agric. Sci. 2023, 38, 174–182. [Google Scholar]
- Ding, B.; Wang, J.C.; Deng, H.P.; Wang, C.Y. Impatiens baishaensis (Balsaminaceae): A new species from Sichuan, China. Phytotaxa 2017, 319, 191–196. [Google Scholar] [CrossRef]
- Pan, R. Genetic Diversity and Gene Expression of Flower Pattern and Color in Camellia japonica L.; Fujian Agriculture and Forestry University: Fuzhou, China, 2023; pp. 1–8. [Google Scholar]
- Zhong, C.M.; Wang, X.J. Advance in Research on Regulation of Flower Pigmentation in Gerbera hybrida. Acta Hortic. Sin. 2021, 48, 2031–2043. [Google Scholar]
- Qi, F.T.; Huang, H. Research Advance in the Regulation Mechanism of Flower Spots Formation in Ornamental Plant. Biotechnol. Bull. 2023, 39, 17–28. [Google Scholar]
- Li, Y.; Huang, W.L.; Li, X.Y.; Zhang, Y.D.; Meng, D.C.; Wei, C.M.; Huang, M.J.; Huang, H.Q. The cellular and molecular basis of the spur development in Impatiens uliginosa. Hortic. Res. 2024, 11, 1–13. [Google Scholar] [CrossRef] [PubMed]
- Li, J.; Wang, S.; Jing, Y.; Wang, L.; Zhou, S. A modified CTAB protocol for plant DNA extraction. Chin. Bull. Bot. 2013, 48, 72–78. [Google Scholar]
- Jin, J.J.; Yu, W.B.; Yang, J.B.; Yu, S.; Pamphilis, C.W.; Yi, T.S.; Li, D.Z. GetOrganelle: A fast and versatile toolkit for accurate de novo assembly of organelle genomes. Genome Biol. 2020, 21, 31–36. [Google Scholar] [CrossRef]
- Shi, L.C.; Chen, H.M.; Jiang, M.; Wang, L.Q.; Wu, X.; Huang, L.F.; Liu, C. CPGAVAS2 an integrated plastome sequence annotator and analyzer. Nucleic Acids Res. 2019, 47, 67–73. [Google Scholar] [CrossRef]
- Tong, Y.H.; Zheng, Q.; Du, X.M.; Feng, S.L.; Zhou, L.J.; Ding, C.B.; Chen, T. Analysis on sequence characteristics of chloroplast genome of Camellia polyodonta. J. Plant Resour. Environ. 2022, 31, 27–36. [Google Scholar]
- Zheng, S.; Poczai, P.; Hyvnen, J.; Tang, J.; Amiryousefi, A. Chloroplot: An Online Program for the Versatile Plotting of Organelle Genomes. Front. Genet. 2020, 11, 567123. [Google Scholar] [CrossRef]
- Langmead, B.; Trapnell, C.; Pop, M.; Salzberg, S.L. Ultrafast and memory-efficient alignment of short DNA sequences to the human genome. Genome Biol. 2009, 10, R25. [Google Scholar] [CrossRef]
- Thiel, T.; Michalek, W.; Varshney, R.; Graner, A. Exploiting EST databases for the development and characterization of gene-derived SSR-markers in barley (Hordeum vulgare L.). Theor. Appl. Genet. 2003, 106, 411–422. [Google Scholar] [CrossRef]
- Hu, H.L. The Chloroplast Genomes of Four Quercus Species (Q. wutaishanica, Q. mongolica, Q. dentata and Q. fenchengensis). Master’s Thesis, Shenyang Agricultural University, Shenyang, China, 2020. [Google Scholar]
- Ali, A.; Jaakko, H.; Peter, P. IRscope: An online program to visualize the junction sites of chloroplast genomes. Bioinformatics 2018, 34, 3030–3031. [Google Scholar]
- Bao, W.H. A Phylogenetic Study of Actinidiaceae Based on Chloroplast Genomes. Master’s Thesis, University of Chinese Academy of Sciences (Wuhan Botanical Garden, Chinese Academy of Sciences), Wuhan, China, 2018. [Google Scholar]
- Katoh, K.; Standley, D.M. MAFFT multiple sequence alignment software version 7: Improvements inperformance and usability. Mol. Biol. Evol. 2013, 30, 772. [Google Scholar] [CrossRef] [PubMed]
- Sudhir, K.; Glen, S.; Koichiro, T. MEGA7: Molecular Evolutionary Genetics Analysis Version 7.0 for Bigger Datasets. Mol. Biol. Evol. 2016, 7, 1870–1874. [Google Scholar]
- Librado, P.; Rozas, J. Dnasp v5: A software for comprehensive analysis of DNA polymorphism data. Bioinformatics 2009, 25, 1451–1452. [Google Scholar] [CrossRef] [PubMed]
- Zhang, Z. KaKs_Calculator 3.0: Calculating Selective Pressure on Coding and Non-coding Sequences. Genom. Proteom. Bioinform. 2022, 20, 536–540. [Google Scholar] [CrossRef] [PubMed]








| Latin Name | Total Length (bp) and GC (%) | LSC Region Length (bp) and GC(%) | SSC Region Length (bp) and GC(%) | IR Region Length (bp) and GC (%) | Total Genes | Total CDS | Total rRNA | Total tRNA | ||||
|---|---|---|---|---|---|---|---|---|---|---|---|---|
| I. repens | 151,996 | 37 | 83,754 | 34 | 17,122 | 29 | 25,560 | 43 | 147 | 94 | 12 | 41 |
| I. rectirostrata | 150,810 | 37 | 82,020 | 34 | 17,616 | 29 | 25,587 | 43 | 165 | 104 | 12 | 49 |
| I. baishaensis | 152,248 | 37 | 83,232 | 34 | 17,488 | 29 | 25,764 | 43 | 132 | 87 | 8 | 37 |
| I. rostellata | 152,306 | 37 | 83,184 | 34 | 17,492 | 29 | 25,815 | 43 | 147 | 94 | 12 | 41 |
| I. faberi | 152,130 | 37 | 83,117 | 34 | 17,469 | 29 | 25,772 | 43 | 133 | 88 | 8 | 37 |
| I. oxyanthera | 151,655 | 37 | 82,545 | 34 | 17,484 | 29 | 25,813 | 43 | 130 | 85 | 8 | 37 |
| I. tienchuanensis | 152,004 | 37 | 83,013 | 34 | 17,453 | 29 | 25,769 | 43 | 130 | 85 | 8 | 37 |
| I. blepharosepala | 152,345 | 37 | 83,271 | 34 | 17,406 | 29 | 25,834 | 43 | 132 | 87 | 8 | 37 |
| I. distracta | 152,112 | 37 | 83,037 | 34 | 17,519 | 29 | 25,778 | 43 | 166 | 105 | 12 | 49 |
| Category | Gene Group | Gene Name |
|---|---|---|
| Photosynthesis | Subunits of photosystem I | psaA, psaB, psaC, psaI, psaJ |
| Subunits of photosystem II | psbA, psbB, psbC, psbD, psbE, psbF, psbH, psbI, psbJ, psbK, psbL, psbM, psbT, psbZ | |
| Subunits of NADH dehydrogenase | ndhA*(2), ndhB*(2), ndhC, ndhD, ndhE, ndhF, ndhG, ndhH, ndhI, ndhJ, ndhK | |
| Subunits of cytochrome b/f complex | petA, petB*, petD*, petG, petL, petN | |
| Subunits of ATP synthase | atpA, atpB, atpE, atpF*(2), atpH, atpI | |
| Large subunit of rubisco | rbcL | |
| Subunits photochlorophyllide reductase | - | |
| Self-replication | Proteins of large ribosomal subunit | rpl14, rpl16*, rpl2*(4), rpl20, rpl22, rpl23(2), rpl32, rpl33, rpl36 |
| Proteins of small ribosomal subunit | rps11, rps12**(2), rps14, rps15, rps16*, rps18, rps19, rps2, rps3, rps4, rps7(2), rps8 | |
| Subunits of RNA polymerase | rpoA, rpoB, rpoC1*(2), rpoC2 | |
| Ribosomal RNAs | rrn16(4), rrn23(4), rrn4.5(2), rrn5(2) | |
| Transfer RNAs | trnA-UGC*(2), trnC-GCA, trnD-GUC, trnE-UUC, trnF-GAA, trnG-GCC, trnG-UCC*, trnH-GUG, trnI-CAU(2), trnI-GAU*(4), trnK-UUU*, trnL-CAA(2), trnL-UAA*, trnL-UAG, trnM-CAU, trnN-GUU(4), trnP-UGG, trnQ-UUG, trnR-ACG(2), trnR-UCU, trnS-GCU, trnS-GGA, trnS-UGA, trnT-GGU, trnT-UGU, trnV-GAC(2), trnV-UAC*, trnW-CCA, trnY-GUA, trnfM-CAU | |
| Other genes | Maturase | matK |
| Protease | clpP1** | |
| Envelope membrane protein | cemA | |
| Acetyl-CoA carboxylase | accD | |
| c-type cytochrome synthesis gene | ccsA | |
| Translation initiation factor | infA | |
| other | pafI**(2), pafII, pbf1 | |
| Genes of unknown function | Conserved hypothetical chloroplast ORF | ycf1(2), ycf15(2), ycf2(2) |
Disclaimer/Publisher’s Note: The statements, opinions and data contained in all publications are solely those of the individual author(s) and contributor(s) and not of MDPI and/or the editor(s). MDPI and/or the editor(s) disclaim responsibility for any injury to people or property resulting from any ideas, methods, instructions or products referred to in the content. |
© 2025 by the authors. Licensee MDPI, Basel, Switzerland. This article is an open access article distributed under the terms and conditions of the Creative Commons Attribution (CC BY) license (https://creativecommons.org/licenses/by/4.0/).
Share and Cite
Ma, H.; Liu, Z.; Lan, W.; Yang, M.; Mo, Q.; Huang, X.; Wu, P.; Huang, H.; Huang, M. Complete Chloroplast Genomes of 9 Impatiens Species: Genome Structure, Comparative Analysis, and Phylogenetic Relationships. Int. J. Mol. Sci. 2025, 26, 536. https://doi.org/10.3390/ijms26020536
Ma H, Liu Z, Lan W, Yang M, Mo Q, Huang X, Wu P, Huang H, Huang M. Complete Chloroplast Genomes of 9 Impatiens Species: Genome Structure, Comparative Analysis, and Phylogenetic Relationships. International Journal of Molecular Sciences. 2025; 26(2):536. https://doi.org/10.3390/ijms26020536
Chicago/Turabian StyleMa, Hui, Zhiqiang Liu, Wenxiang Lan, Mengqing Yang, Qing Mo, Xi Huang, Peiqing Wu, Haiquan Huang, and Meijuan Huang. 2025. "Complete Chloroplast Genomes of 9 Impatiens Species: Genome Structure, Comparative Analysis, and Phylogenetic Relationships" International Journal of Molecular Sciences 26, no. 2: 536. https://doi.org/10.3390/ijms26020536
APA StyleMa, H., Liu, Z., Lan, W., Yang, M., Mo, Q., Huang, X., Wu, P., Huang, H., & Huang, M. (2025). Complete Chloroplast Genomes of 9 Impatiens Species: Genome Structure, Comparative Analysis, and Phylogenetic Relationships. International Journal of Molecular Sciences, 26(2), 536. https://doi.org/10.3390/ijms26020536

