Lipid Biomarkers in Glioma: Unveiling Molecular Heterogeneity Through Tissue and Plasma Profiling
Abstract
1. Introduction
2. Results
2.1. Patient Characteristics
2.2. Lipidomic Differentiation of Gliomas with Control Group
2.3. Predictive Performance of Lipid Biomarkers
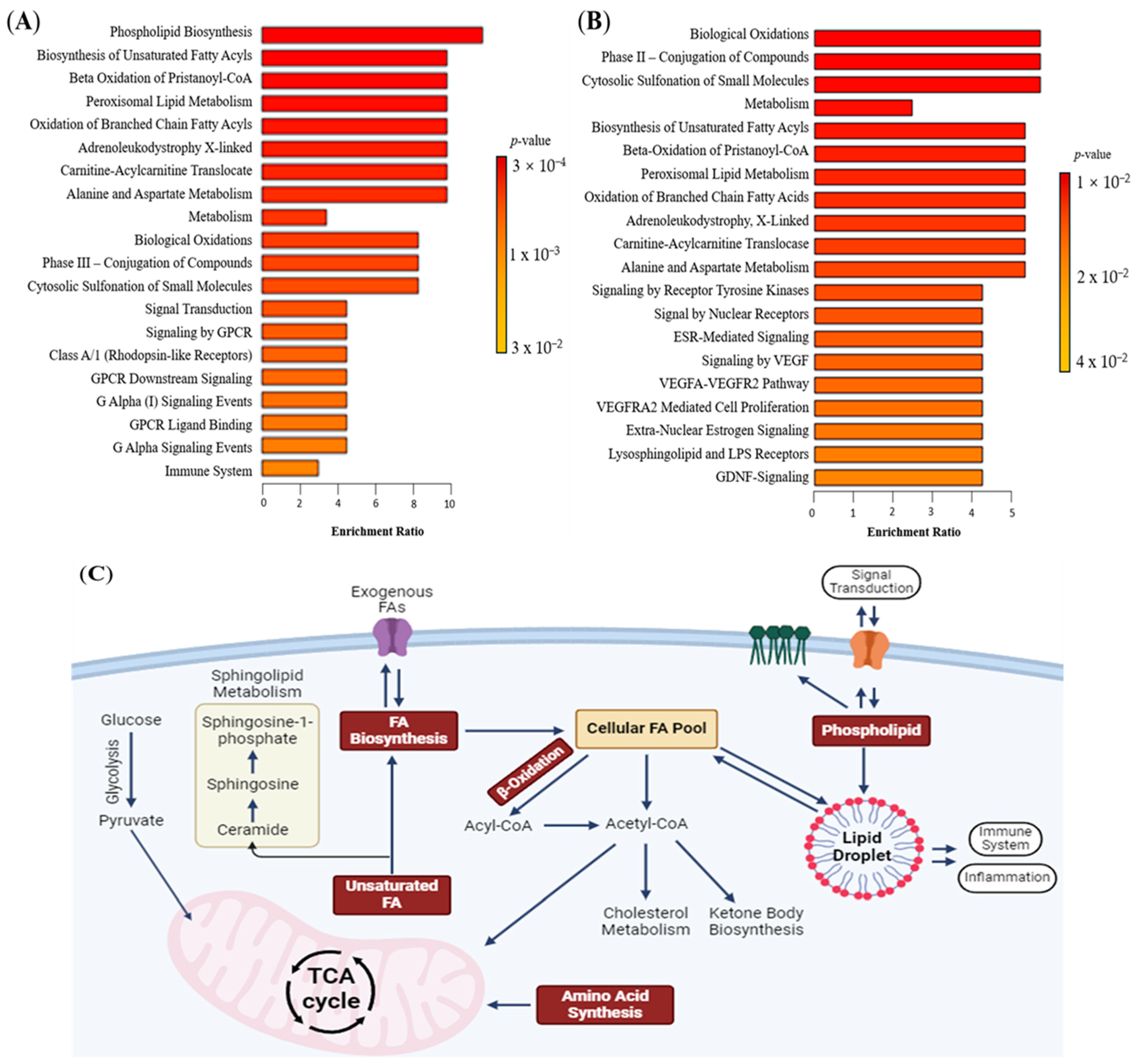
2.4. Altered Lipids Metabolites in Plasma and Associated with Metabolic Pathways
2.5. Correlation Between Lipid Biomarkers in Plasma and Tissue
3. Discussion
3.1. Tissue-Derived Lipid Biomarkers and Dysregulated Lipid Pathway
3.2. Plasma-Derived Lipid Biomarkers and Dysregulated Lipid Pathways
3.3. Correspondence of Biomarkers Between Tissue and Plasma
4. Materials and Methods
4.1. Study Population
- Histologically confirmed glioma (Grade I to IV) based on World Health Organisation (WHO) classification of central nervous system tumours (4th Ed). Grades I and II are subclassified as low-grade glioma (LGG), while Grades III and IV are subclassified as high-grade glioma (HGG).
- Participants aged 18 years or older at the time of diagnosis.
- Patients with benign non-tumorous lesions were excluded from the study.
- Cases involving metastatic brain tumours were not included.
- Individuals with a prior history of central nervous system (CNS) infection or head trauma were excluded.
- Paediatric cases were not considered in this study.
4.2. Glioma Biospecimens Collections
4.3. Lipid Extraction from Tissues
4.4. Lipid Extraction from Plasma
4.5. Lipidomic Profiling
4.6. Data Preprocessing and Annotation of Lipidomic Data
4.7. Analysis of Lipidomic Data
4.8. Lipid Biomarkers Screening
4.9. Correlation and Pathway Enrichment Analysis
4.10. Statistical Analysis
5. Conclusions
Supplementary Materials
Author Contributions
Funding
Institutional Review Board Statement
Informed Consent Statement
Data Availability Statement
Acknowledgments
Conflicts of Interest
Abbreviations
| AUC | Area under curve |
| BMI | Body mass index |
| Cer | Ceramide |
| CerP | Ceramide 1-phosphate |
| CNS | Central nervous system |
| DG | Diacylglycerol |
| DGGA | Diacylglyceryl glucuronide |
| DNET | Dysembryoplastic neuroepithelial tumour |
| FAS | Fatty acid synthase |
| FC | Fold Change |
| GDNF | Glial cell-derived neurotrophic factor |
| GPCR | G-protein-coupled receptor |
| HGG | High-grade glioma |
| KPS | Karnofsky Performance Scale |
| LC/ESI-Q-TOF MS | Liquid chromatography and electrospray ionisation quadrupole time-of-flight mass spectrometry |
| LCMS | Liquid chromatography-mass spectrometry |
| LGG | Low-grade glioma |
| LPC | Lysophosphocholine |
| MRI | Magnetic resonance imaging |
| NAGlySer | N-acylglycine serine |
| OS | Overall survival |
| PC O | Ether-linked phosphatidylcholine |
| PE | Phosphatidylethanolamine |
| PI-Cer | Ceramide phosphoinositol |
| PLSDA | Partial least squares-discriminant analysis |
| ROC | Receiver operating characteristic |
| RTK | Receptor tyrosine kinase |
| SD | Standard deviation |
| SM | Sphingomyelin |
| TTP | Time-to-progression |
| VEGF | Signalling, vascular endothelial growth factor |
| VIP | Variable in Projection |
| WHO | World Health Organization |
References
- Ostrom, Q.T.; Shoaf, M.L.; Cioffi, G.; Waite, K.; Kruchko, C.; Wen, P.Y.; Brat, D.J.; Barnholtz-Sloan, J.S.; Iorgulescu, J.B. National-level overall survival patterns for molecularly-defined diffuse glioma types in the United States. Neuro-Oncology 2023, 25, 799–807. [Google Scholar] [CrossRef] [PubMed]
- Bernstock, J.D.; Gary, S.E.; Klinger, N.; Valdes, P.A.; Ibn Essayed, W.; Olsen, H.E.; Chagoya, G.; Elsayed, G.; Yamashita, D.; Schuss, P.; et al. Standard clinical approaches and emerging modalities for glioblastoma imaging. Neuro-Oncol. Adv. 2022, 4, vdac080. [Google Scholar] [CrossRef]
- Stupp, R.; Brada, M.; van den Bent, M.J.; Tonn, J.C.; Pentheroudakis, G. High-grade glioma: ESMO Clinical Practice Guidelines for diagnosis, treatment and follow-up. Ann. Oncol. Off. J. Eur. Soc. Med. Oncol. 2014, 25 (Suppl. 3), iii93–iii101. [Google Scholar] [CrossRef]
- Pandey, R.; Caflisch, L.; Lodi, A.; Brenner, A.J.; Tiziani, S. Metabolomic signature of brain cancer. Mol. Carcinog. 2017, 56, 2355–2371. [Google Scholar] [CrossRef] [PubMed]
- Bruce, K.D.; Zsombok, A.; Eckel, R.H. Lipid Processing in the Brain: A Key Regulator of Systemic Metabolism. Front. Endocrinol. 2017, 8, 60. [Google Scholar] [CrossRef]
- Hamilton, J.A.; Hillard, C.J.; Spector, A.A.; Watkins, P.A. Brain uptake and utilization of fatty acids, lipids and lipoproteins: Application to neurological disorders. J. Mol. Neurosci. MN 2007, 33, 2–11. [Google Scholar] [CrossRef] [PubMed]
- Eberlin, L.S.; Dill, A.L.; Golby, A.J.; Ligon, K.L.; Wiseman, J.M.; Cooks, R.G.; Agar, N.Y. Discrimination of human astrocytoma subtypes by lipid analysis using desorption electrospray ionization imaging mass spectrometry. Angew. Chem. (Int. Ed. Engl.) 2010, 49, 5953–5956. [Google Scholar] [CrossRef]
- Claes, B.S.R.; Bowman, A.P.; Poad, B.L.J.; Young, R.S.E.; Heeren, R.M.A.; Blanksby, S.J.; Ellis, S.R. Mass Spectrometry Imaging of Lipids with Isomer Resolution Using High-Pressure Ozone-Induced Dissociation. Anal. Chem. 2021, 93, 9826–9834. [Google Scholar] [CrossRef]
- Soylemez, B.; Bulut, Z.; Şahin-Bölükbaşı, S. Investigating the Potential of Lipids for Use as Biomarkers for Glioblastoma via an Untargeted Lipidomics Approach. J. Korean Neurosurg. Soc. 2023, 66, 133–143. [Google Scholar] [CrossRef]
- Srivastava, N.K.; Pradhan, S.; Gowda, G.A.; Kumar, R. In vitro, high-resolution 1H and 31P NMR based analysis of the lipid components in the tissue, serum, and CSF of the patients with primary brain tumors: One possible diagnostic view. NMR Biomed. 2010, 23, 113–122. [Google Scholar] [CrossRef]
- Jelonek, K.; Ros, M.; Pietrowska, M.; Widlak, P. Cancer biomarkers and mass spectrometry-based analyses of phospholipids in body fluids. Clin. Lipidol. 2013, 8, 137–150. [Google Scholar] [CrossRef]
- Zhou, W.; Wahl, D.R. Metabolic Abnormalities in Glioblastoma and Metabolic Strategies to Overcome Treatment Resistance. Cancers 2019, 11, 1231. [Google Scholar] [CrossRef]
- Im, J.H.; Yoo, B.C.; Lee, J.H.; Kim, K.H.; Kim, T.H.; Lee, K.Y.; Kim, J.H.; Park, J.B.; Kwon, J.W.; Shin, S.H.; et al. Comparative cerebrospinal fluid metabolites profiling in glioma patients to predict malignant transformation and leptomeningeal metastasis with a potential for preventive personalized medicine. EPMA J. 2020, 11, 469–484. [Google Scholar] [CrossRef]
- Tugnoli, V.; Tosi, M.R.; Tinti, A.; Trinchero, A.; Bottura, G.; Fini, G. Characterization of lipids from human brain tissues by multinuclear magnetic resonance spectroscopy. Biopolymers 2001, 62, 297–306. [Google Scholar] [CrossRef]
- Depciuch, J.; Tołpa, B.; Witek, P.; Szmuc, K.; Kaznowska, E.; Osuchowski, M.; Król, P.; Cebulski, J. Raman and FTIR spectroscopy in determining the chemical changes in healthy brain tissues and glioblastoma tumor tissues. Spectrochim. Acta A Mol. Biomol. Spectrosc. 2020, 225, 117526. [Google Scholar] [CrossRef]
- Cigliano, L.; Spagnuolo, M.S.; Napolitano, G.; Iannotta, L.; Fasciolo, G.; Barone, D.; Venditti, P. 24S-hydroxycholesterol affects redox homeostasis in human glial U-87 MG cells. Mol. Cell. Endocrinol. 2019, 486, 25–33. [Google Scholar] [CrossRef] [PubMed]
- Chen, M.; Zhao, H. Next-generation sequencing in liquid biopsy: Cancer screening and early detection. Hum. Genom. 2019, 13, 34. [Google Scholar] [CrossRef] [PubMed]
- Sagini, K.; Urbanelli, L.; Buratta, S.; Emiliani, C.; Llorente, A. Lipid Biomarkers in Liquid Biopsies: Novel Opportunities for Cancer Diagnosis. Pharmaceutics 2023, 15, 437. [Google Scholar] [CrossRef]
- Ishikawa, M.; Saito, K.; Urata, M.; Kumagai, Y.; Maekawa, K.; Saito, Y. Comparison of circulating lipid profiles between fasting humans and three animal species used in preclinical studies: Mice, rats and rabbits. Lipids Health Dis. 2015, 14, 104. [Google Scholar] [CrossRef]
- Zhou, J.; Ji, N.; Wang, G.; Zhang, Y.; Song, H.; Yuan, Y.; Yang, C.; Jin, Y.; Zhang, Z.; Zhang, L.; et al. Metabolic detection of malignant brain gliomas through plasma lipidomic analysis and support vector machine-based machine learning. EBioMedicine 2022, 81, 104097. [Google Scholar] [CrossRef] [PubMed]
- Sol, J.; Jové, M.; Povedano, M.; Sproviero, W.; Domínguez, R.; Piñol-Ripoll, G.; Romero-Guevara, R.; Hye, A.; Al-Chalabi, A.; Torres, P.; et al. Lipidomic traits of plasma and cerebrospinal fluid in amyotrophic lateral sclerosis correlate with disease progression. Brain Commun. 2021, 3, fcab143. [Google Scholar] [CrossRef]
- Tea, M.N.; Poonnoose, S.I.; Pitson, S.M. Targeting the Sphingolipid System as a Therapeutic Direction for Glioblastoma. Cancers 2020, 12, 111. [Google Scholar] [CrossRef]
- Abdul Rashid, K.; Ibrahim, K.; Wong, J.H.D.; Mohd Ramli, N. Lipid Alterations in Glioma: A Systematic Review. Metabolites 2022, 12, 1280. [Google Scholar] [CrossRef]
- Chen, M.; Ba, H.; Lu, C.; Dai, J.; Sun, J. Glial Cell Line-Derived Neurotrophic Factor (GDNF) Promotes Angiogenesis through the Demethylation of the Fibromodulin (FMOD) Promoter in Glioblastoma. Med. Sci. Monit. Int. Med. J. Exp. Clin. Res. 2018, 24, 6137–6143. [Google Scholar] [CrossRef]
- Byrne, K.F.; Pal, A.; Curtin, J.F.; Stephens, J.C.; Kinsella, G.K. G-protein-coupled receptors as therapeutic targets for glioblastoma. Drug Discov. Today 2021, 26, 2858–2870. [Google Scholar] [CrossRef] [PubMed]
- Khazaei, Z.; Goodarzi, E.; Borhaninejad, V.; Iranmanesh, F.; Mirshekarpour, H.; Mirzaei, B.; Naemi, H.; Bechashk, S.M.; Darvishi, I.; Ershad Sarabi, R.; et al. The association between incidence and mortality of brain cancer and human development index (HDI): An ecological study. BMC Public Health 2020, 20, 1696. [Google Scholar] [CrossRef]
- Zeng, W.; Zheng, W.; Hu, S.; Zhang, J.; Zhang, W.; Xu, J.; Yu, D.; Peng, J.; Zhang, L.; Gong, M.; et al. Application of Lipidomics for Assessing Tissue Lipid Profiles of Patients With Squamous Cell Carcinoma. Technol. Cancer Res. Treat. 2021, 20, 15330338211049903. [Google Scholar] [CrossRef] [PubMed]
- Gupta, A.; Saraiya, V.; Deveaux, A.; Oyekunle, T.; Jackson, K.D.; Salako, O.; Daramola, A.; Hall, A.; Alatise, O.; Ogun, G.; et al. Association of lipid profile biomarkers with breast cancer by molecular subtype: Analysis of the MEND study. Sci. Rep. 2022, 12, 10631. [Google Scholar] [CrossRef]
- Han, Y.S.; Shi, L.Y.; Chen, J.X.; Chen, J.; Li, Z.B.; Lu, Q.Q.; Zhang, S.Q.; Liu, J.; Yi, W.J.; Jiang, T.T.; et al. Screening and identification of potential novel lipid biomarkers for non-small cell lung cancer using ultra-high performance liquid chromatography tandem mass spectrometry. Anat. Rec. 2022, 305, 1087–1099. [Google Scholar] [CrossRef] [PubMed]
- Borodovsky, A.; Seltzer, M.J.; Riggins, G.J. Altered cancer cell metabolism in gliomas with mutant IDH1 or IDH2. Curr. Opin. Oncol. 2012, 24, 83–89. [Google Scholar] [CrossRef]
- Aran, D.; Camarda, R.; Odegaard, J.; Paik, H.; Oskotsky, B.; Krings, G.; Goga, A.; Sirota, M.; Butte, A.J. Comprehensive analysis of normal adjacent to tumor transcriptomes. Nat. Commun. 2017, 8, 1077. [Google Scholar] [CrossRef] [PubMed]
- Zhang, Y.; Guo, L.; Qiu, Z.; Lv, Y.; Chen, G.; Li, E. Early diagnosis of breast cancer from exhaled breath by gas chromatography-mass spectrometry (GC/MS) analysis: A prospective cohort study. J. Clin. Lab. Anal. 2020, 34, e23526. [Google Scholar] [CrossRef]
- Hiller, K.; Metallo, C.M. Profiling metabolic networks to study cancer metabolism. Curr. Opin. Biotechnol. 2013, 24, 60–68. [Google Scholar] [CrossRef]
- Haberl, E.M.; Pohl, R.; Rein-Fischboeck, L.; Höring, M.; Krautbauer, S.; Liebisch, G.; Buechler, C. Accumulation of cholesterol, triglycerides and ceramides in hepatocellular carcinomas of diethylnitrosamine injected mice. Lipids Health Dis. 2021, 20, 135. [Google Scholar] [CrossRef]
- Mika, A.; Pakiet, A.; Czumaj, A.; Kaczynski, Z.; Liakh, I.; Kobiela, J.; Perdyan, A.; Adrych, K.; Makarewicz, W.; Sledzinski, T. Decreased Triacylglycerol Content and Elevated Contents of Cell Membrane Lipids in Colorectal Cancer Tissue: A Lipidomic Study. J. Clin. Med. 2020, 9, 1095. [Google Scholar] [CrossRef]
- Uehara, T.; Kikuchi, H.; Miyazaki, S.; Iino, I.; Setoguchi, T.; Hiramatsu, Y.; Ohta, M.; Kamiya, K.; Morita, Y.; Tanaka, H.; et al. Overexpression of Lysophosphatidylcholine Acyltransferase 1 and Concomitant Lipid Alterations in Gastric Cancer. Ann. Surg. Oncol. 2016, 23 (Suppl. 2), S206–S213. [Google Scholar] [CrossRef]
- Schmidt, J.; Kajtár, B.; Juhász, K.; Péter, M.; Járai, T.; Burián, A.; Kereskai, L.; Gerlinger, I.; Tornóczki, T.; Balogh, G.; et al. Lipid and protein tumor markers for head and neck squamous cell carcinoma identified by imaging mass spectrometry. Oncotarget 2020, 11, 2702–2717. [Google Scholar] [CrossRef]
- Phan, S.C.; Morotomi, M.; Guillem, J.G.; LoGerfo, P.; Weinstein, I.B. Decreased levels of 1,2-sn-diacylglycerol in human colon tumors. Cancer Res. 1991, 51, 1571–1573. [Google Scholar] [PubMed]
- Deacon, E.M.; Pettitt, T.R.; Webb, P.; Cross, T.; Chahal, H.; Wakelam, M.J.; Lord, J.M. Generation of diacylglycerol molecular species through the cell cycle: A role for 1-stearoyl, 2-arachidonyl glycerol in the activation of nuclear protein kinase C-betaII at G2/M. J. Cell Sci. 2002, 115 Pt 5, 983–989. [Google Scholar] [CrossRef] [PubMed]
- Abuhusain, H.J.; Matin, A.; Qiao, Q.; Shen, H.; Kain, N.; Day, B.W.; Stringer, B.W.; Daniels, B.; Laaksonen, M.A.; Teo, C.; et al. A metabolic shift favoring sphingosine 1-phosphate at the expense of ceramide controls glioblastoma angiogenesis. J. Biol. Chem. 2013, 288, 37355–37364. [Google Scholar] [CrossRef]
- Sharma, D.; Czarnota, G.J. Involvement of Ceramide Signalling in Radiation-Induced Tumour Vascular Effects and Vascular-Targeted Therapy. Int. J. Mol. Sci. 2022, 23, 6671. [Google Scholar]
- Merz, N.; Hartel, J.C.; Grösch, S. How ceramides affect the development of colon cancer: From normal colon to carcinoma. Pflug. Arch. Eur. J. Physiol. 2024, 476, 1803–1816. [Google Scholar]
- Han, L.; Jiang, C. Evolution of blood-brain barrier in brain diseases and related systemic nanoscale brain-targeting drug delivery strategies. Acta Pharm. Sinica. B 2021, 11, 2306–2325. [Google Scholar]
- Chapkin, R.S.; Davidson, L.A.; Ly, L.; Weeks, B.R.; Lupton, J.R.; McMurray, D.N. Immunomodulatory effects of (n-3) fatty acids: Putative link to inflammation and colon cancer. J. Nutr. 2007, 137 (Suppl. 1), 200s–204s. [Google Scholar] [CrossRef] [PubMed]
- Zoni, E.; Minoli, M.; Bovet, C.; Wehrhan, A.; Piscuoglio, S.; Ng, C.K.Y.; Gray, P.C.; Spahn, M.; Thalmann, G.N.; Kruithof-de Julio, M. Preoperative plasma fatty acid metabolites inform risk of prostate cancer progression and may be used for personalized patient stratification. BMC Cancer 2019, 19, 1216. [Google Scholar] [CrossRef]
- Ponnusamy, S.; Meyers-Needham, M.; Senkal, C.E.; Saddoughi, S.A.; Sentelle, D.; Selvam, S.P.; Salas, A.; Ogretmen, B. Sphingolipids and cancer: Ceramide and sphingosine-1-phosphate in the regulation of cell death and drug resistance. Future Oncol. 2010, 6, 1603–1624. [Google Scholar] [PubMed]
- McCluskey, G.; Donaghy, C.; Morrison, K.E.; McConville, J.; Duddy, W.; Duguez, S. The Role of Sphingomyelin and Ceramide in Motor Neuron Diseases. J. Pers. Med. 2022, 12, 1418. [Google Scholar] [CrossRef]
- Lawton, K.A.; Brown, M.V.; Alexander, D.; Li, Z.; Wulff, J.E.; Lawson, R.; Jaffa, M.; Milburn, M.V.; Ryals, J.A.; Bowser, R.; et al. Plasma metabolomic biomarker panel to distinguish patients with amyotrophic lateral sclerosis from disease mimics. Amyotroph. Lateral Scler. Front. Degener. 2014, 15, 362–370. [Google Scholar] [CrossRef]
- Bi, J.; Chowdhry, S.; Wu, S.; Zhang, W.; Masui, K.; Mischel, P.S. Altered cellular metabolism in gliomas—An emerging landscape of actionable co-dependency targets. Nat. Rev. Cancer 2020, 20, 57–70. [Google Scholar] [CrossRef]
- Kalia, V.; Reyes-Dumeyer, D.; Dubey, S.; Nandakumar, R.; Lee, A.J.; Lantigua, R.; Medrano, M.; Rivera, D.; Honig, L.S.; Mayeux, R.; et al. Lysophosphatidylcholines are associated with P-tau181 levels in early stages of Alzheimer’s Disease. medRxiv 2023. [Google Scholar] [CrossRef]
- Semba, R.D. Perspective: The Potential Role of Circulating Lysophosphatidylcholine in Neuroprotection against Alzheimer Disease. Adv. Nutr. 2020, 11, 760–772. [Google Scholar] [CrossRef]
- Taylor, L.A.; Arends, J.; Hodina, A.K.; Unger, C.; Massing, U. Plasma lyso-phosphatidylcholine concentration is decreased in cancer patients with weight loss and activated inflammatory status. Lipids Health Dis. 2007, 6, 17. [Google Scholar] [CrossRef] [PubMed]
- Yu, D.; Xuan, Q.; Zhang, C.; Hu, C.; Li, Y.; Zhao, X.; Liu, S.; Ren, F.; Zhang, Y.; Zhou, L.; et al. Metabolic Alterations Related to Glioma Grading Based on Metabolomics and Lipidomics Analyses. Metabolites 2020, 10, 478. [Google Scholar] [CrossRef] [PubMed]
- Silva, A.A.R.; Cardoso, M.R.; Rezende, L.M.; Lin, J.Q.; Guimaraes, F.; Silva, G.R.P.; Murgu, M.; Priolli, D.G.; Eberlin, M.N.; Tata, A.; et al. Multiplatform Investigation of Plasma and Tissue Lipid Signatures of Breast Cancer Using Mass Spectrometry Tools. Int. J. Mol. Sci. 2020, 21, 3611. [Google Scholar] [CrossRef]
- Quezada, C.; Torres, Á.; Niechi, I.; Uribe, D.; Contreras-Duarte, S.; Toledo, F.; San Martín, R.; Gutiérrez, J.; Sobrevia, L. Role of extracellular vesicles in glioma progression. Mol. Asp. Med. 2018, 60, 38–51. [Google Scholar] [CrossRef] [PubMed]
- Arvanitis, C.D.; Ferraro, G.B.; Jain, R.K. The blood-brain barrier and blood-tumour barrier in brain tumours and metastases. Nat. Rev. Cancer 2020, 20, 26–41. [Google Scholar] [PubMed]
- Sun, R.; Fei, F.; Wang, M.; Jiang, J.; Yang, G.; Yang, N.; Jin, D.; Xu, Z.; Cao, B.; Li, J. Integration of metabolomics and machine learning revealed tryptophan metabolites are sensitive biomarkers of pemetrexed efficacy in non-small cell lung cancer. Cancer Med. 2023, 12, 19245–19259. [Google Scholar]
- González Olmedo, C.; Díaz Beltrán, L.; Madrid García, V.; Palacios Ferrer, J.L.; Cano Jiménez, A.; Urbano Cubero, R.; Pérez Del Palacio, J.; Díaz, C.; Vicente, F.; Sánchez Rovira, P. Assessment of Untargeted Metabolomics by Hydrophilic Interaction Liquid Chromatography-Mass Spectrometry to Define Breast Cancer Liquid Biopsy-Based Biomarkers in Plasma Samples. Int. J. Mol. Sci. 2024, 25, 5098. [Google Scholar] [CrossRef]
- Nizioł, J.; Ossoliński, K.; Płaza-Altamer, A.; Kołodziej, A.; Ossolińska, A.; Ossoliński, T.; Ruman, T. Untargeted ultra-high-resolution mass spectrometry metabolomic profiling of blood serum in bladder cancer. Sci. Rep. 2022, 12, 15156. [Google Scholar] [CrossRef]





| Characteristics | Control (n = 11) | Low-Grade Glioma (n = 28) | High-Grade Glioma (n = 54) | p-Value |
|---|---|---|---|---|
| Gender—(n, %) | ||||
| 7 (63.6%) | 11 (39.3%) | 28 (51.9%) | 0.512 a, 0.283 b |
| 4 (36.4%) | 17 (60.7%) | 26 (48.1%) | |
| Age—(years ± SD) | ||||
| 38.0 ± 13.763 | 37.6 ± 14.78 | 46.0 ± 15.66 | 0.039 a, 0.025 b |
| 21–59 | 19–68 | 20–78 | |
| Ethnicity—(n, %) | ||||
| 2 (18.2%) | 9 (32.1%) | 11 (20.4%) | 0.400 a, 0.245 b |
| 8 (72.7%) | 13 (46.4%) | 26 (48.1%) | |
| 1 (9.1%) | 4 (14.3%) | 15 (27.8%) | |
| 0 (0.0%) | 2 (7.1%) | 2 (3.7%) | |
| BMI—(kg/m2 ± SD) | ||||
| 23.2 ± 4.368 | 25.7 ± 4.076 | 0.051 b | |
| 16.5–30 | 19.2–33.9 | ||
| Clinical Manifestations—(n, %) | ||||
| 9 (81.8%) | 23 (82.1%) | 31 (57.4%) | 0.044 a, 0.026 b |
| 2 (18.2%) | 7 (25.0%) | 18 (33.3%) | 0.146 a, 0.274 b |
| 1 (9.1%) | 4 (14.3%) | 17 (31.5%) | 0.179 a, 0.189 b |
| 1 (9.1%) | 4 (14.3%) | 12 (22.2%) | 0.480 a, 0.393 b |
| 0 (0.0%) | 2 (7.1%) | 7 (13.0%) | 0.363 a, 0.427 b |
| 2 (18.2%) | 2 (7.1%) | 7 (13.0%) | 0.712 a, 0.427 b |
| 2 (18.2%) | 2 (7.1%) | 6 (11.1%) | 0.846 a, 0.568 b |
| 0 (0.0%) | 3 (10.7%) | 2 (3.7%) | 0.292 a, 0.211 b |
| Tumour location—(n, %) | ||||
| 1 (9.1%) | 10 (35.7%) | 18 (33.3%) | 0.185 a, 0.393 b |
| 8 (72.7%) | 10 (35.7%) | 13 (24.1%) | |
| 0 (0.0%) | 2 (7.1%) | 7 (13.0%) | |
| 1 (9.1%) | 0 (0.0%) | 4 (7.4%) | |
| 0 (0.0%) | 3 (10.7%) | 8 (14.8%) | |
| 1 (3.6%) | 3 (5.6%) | ||
| 0 (0.0%) | 1 (3.6%) | 0 (0.0%) | |
| 1 (3.6%) | 0 (0.0%) | ||
| 1 (9.1%) | 0 (0.0%) | 1 (1.9%) | |
| Histological Diagnosis—(n, %) | ||||
| Control | ||||
| 4 (36.4%) | |||
| 2 (18.2%) | |||
| 2 (18.2%) | |||
| 1 (9.1%) | |||
| 1 (9.1%) | |||
| 1 (9.1%) | |||
| Glioma Grades and Subtypes—(n, %) | ||||
| Grade I | n = 5 | |||
| 2 (7.1%) | |||
| 1 (3.6%) | |||
| 1 (3.6%) | |||
| 1 (3.6%) | |||
| Grade II | n = 23 | |||
| 9 (32.1%) | |||
| 9 (32.1%) | |||
| 2 (7.1%) | |||
| 1 (3.6%) | |||
| 1 (3.6%) | |||
| 1 (3.6%) | |||
| Grade III | n = 15 | |||
| 14 (21.7%) | |||
| 1 (2.2%) | |||
| Grade IV | n = 39 | |||
| 38 (81.4%) | |||
| Treatment protocol—(n, %) | ||||
| 21 (75.0%) | 2 (3.7%) | ||
| 11 (100%) | 5 (17.9%) | 46 (85.2%) | <0.001 a,b |
| 2 (7.1%) | 6 (11.1%) | ||
| Extent of surgery—(n, %) | ||||
| 20 (71.4%) | 37 (68.5%) | ||
| 5 (17.9%) | 15 (27.8%) | 0.956 b | |
| 3 (10.7%) | 2 (3.7%) | ||
| Patient’s Survival | ||||
| KPS (median) * | 80 | 60 | <0.001 b | |
| OS (months) * | 25.9 ± 20.793 | 15.4 ± 14.868 | 0.030 b | |
| TTP (months) * | 13.1 ± 10.660 | 3.35 ± 4.256 | <0.001 b | |
| Number of deceased | 4 | 5 | 0.949 b | |
| Lipid Species | Lipid Category | RT (mins) | m/z | a p-Value | b FDR | c Log2FC | d VIP Score | e AUC (95% CI) | f Glioma vs. Control |
|---|---|---|---|---|---|---|---|---|---|
| Tissue | |||||||||
| Cer 39:5 | SP | 4.97 | 598.53 | 3.23 × 10−19 | 8.67 × 10−16 | 3.06 | 3.97 | 0.986 (0.950–1.000) | Downregulated |
| LysoPC 21:3 | GP | 4.16 | 582.35 | 2.93 × 10−7 | 1.97 × 10−4 | 2.02 | 3.62 | 0.925 (0.853–0.989) | Downregulated |
| DG 43:11 | GL | 18.48 | 723.50 | 7.80 × 10−6 | 3.5 × 10−3 | 1.81 | 3.12 | 0.906 (0.819–0.976) | Downregulated |
| NAGlySer 14:0;O(FA 28:6) | FA | 18.15 | 800.61 | 1.89 × 10−5 | 7.3 × 10−3 | 1.84 | 3.09 | 0.900 (0.812–0.972) | Downregulated |
| PC O-37:6 | GP | 0.86 | 778.58 | 9.57 × 10−5 | 0.021 | 2.88 | 4.54 | 0.831 (0.606–0.989) | Downregulated |
| Cer 49:12;4O | SP | 14.58 | 758.57 | 0.000303 | 0.045 | 1.70 | 4.13 | 0.822 (0.674–0.944) | Downregulated |
| Plasma | |||||||||
| PE 6:0_15:3 | GP | 4.10 | 532.30 | 2.65 × 10−5 | 0.010 | 2.55 | 4.23 | 0.862 (0.719–0.961) | Downregulated |
| CerP 26:2;2O | SP | 4.63 | 504.34 | 3.39 × 10−6 | 0.003 | 3.41 | 4.57 | 0.861 (0.735–0.958) | Downregulated |
| SM 24:3;2O | SP | 4.65 | 559.39 | 9.62 × 10−5 | 0.021 | −10.37 | 5.51 | 0.858 (0.788–0.918) | Upregulated |
| PC O-35:8 | GP | 1.06 | 746.51 | 5.88 × 10−5 | 0.016 | 2.48 | 4.82 | 0.856 (0.724–0.950) | Downregulated |
| DGGA 36:7 | GL | 12.02 | 804.52 | 1.39 × 10−5 | 0.009 | 3.03 | 5.85 | 0.844 (0.702–0.940) | Downregulated |
| PI-Cer 41:8;3O | SP | 12.23 | 880.53 | 9.34 × 10−6 | 0.006 | 1.89 | 6.12 | 0.842 (0.730–0.937) | Downregulated |
| DG 22:1 | GL | 12.63 | 449.32 | 2.21 × 10−5 | 0.010 | 3.37 | 5.38 | 0.837 (0.699–0.956) | Downregulated |
| NAGlySer 9:0;O(FA 28:4) | FA | 2.47 | 734.57 | 3.12 × 10−5 | 0.011 | 3.06 | 4.87 | 0.795 (0.646–0.927) | Downregulated |
| NAGlySer 13:0;O | FA | 4.76 | 375.26 | 1.52 × 10−4 | 0.026 | −3.98 | 1.17 | 0.788 (0.695–0.877) | Upregulated |
Disclaimer/Publisher’s Note: The statements, opinions and data contained in all publications are solely those of the individual author(s) and contributor(s) and not of MDPI and/or the editor(s). MDPI and/or the editor(s) disclaim responsibility for any injury to people or property resulting from any ideas, methods, instructions or products referred to in the content. |
© 2025 by the authors. Licensee MDPI, Basel, Switzerland. This article is an open access article distributed under the terms and conditions of the Creative Commons Attribution (CC BY) license (https://creativecommons.org/licenses/by/4.0/).
Share and Cite
Rashid, K.A.; Ramli, N.; Ibrahim, K.; Narayanan, V.; Wong, J.H.D. Lipid Biomarkers in Glioma: Unveiling Molecular Heterogeneity Through Tissue and Plasma Profiling. Int. J. Mol. Sci. 2025, 26, 9820. https://doi.org/10.3390/ijms26199820
Rashid KA, Ramli N, Ibrahim K, Narayanan V, Wong JHD. Lipid Biomarkers in Glioma: Unveiling Molecular Heterogeneity Through Tissue and Plasma Profiling. International Journal of Molecular Sciences. 2025; 26(19):9820. https://doi.org/10.3390/ijms26199820
Chicago/Turabian StyleRashid, Khairunnisa Abdul, Norlisah Ramli, Kamariah Ibrahim, Vairavan Narayanan, and Jeannie Hsiu Ding Wong. 2025. "Lipid Biomarkers in Glioma: Unveiling Molecular Heterogeneity Through Tissue and Plasma Profiling" International Journal of Molecular Sciences 26, no. 19: 9820. https://doi.org/10.3390/ijms26199820
APA StyleRashid, K. A., Ramli, N., Ibrahim, K., Narayanan, V., & Wong, J. H. D. (2025). Lipid Biomarkers in Glioma: Unveiling Molecular Heterogeneity Through Tissue and Plasma Profiling. International Journal of Molecular Sciences, 26(19), 9820. https://doi.org/10.3390/ijms26199820

