MicroRNAs in Takotsubo Syndrome: A Systematic Review of Regulatory Networks in Stress-Induced Cardiomyopathy
Abstract
1. Introduction
1.1. microRNAs
1.2. Takotsubo Syndrome
2. Unravelling the Enigma of Takotsubo Syndrome: Insights into Pathogenesis and Molecular Pathways from Contemporary Research
2.1. Sympathetic Stimulation: The Role of Catecholamines
2.1.1. Microvascular Dysfunction
2.1.2. Myocardial Inflammation
Maladaptive Myocardial Remodelling
2.1.3. Metabolic Pathway Dysregulation
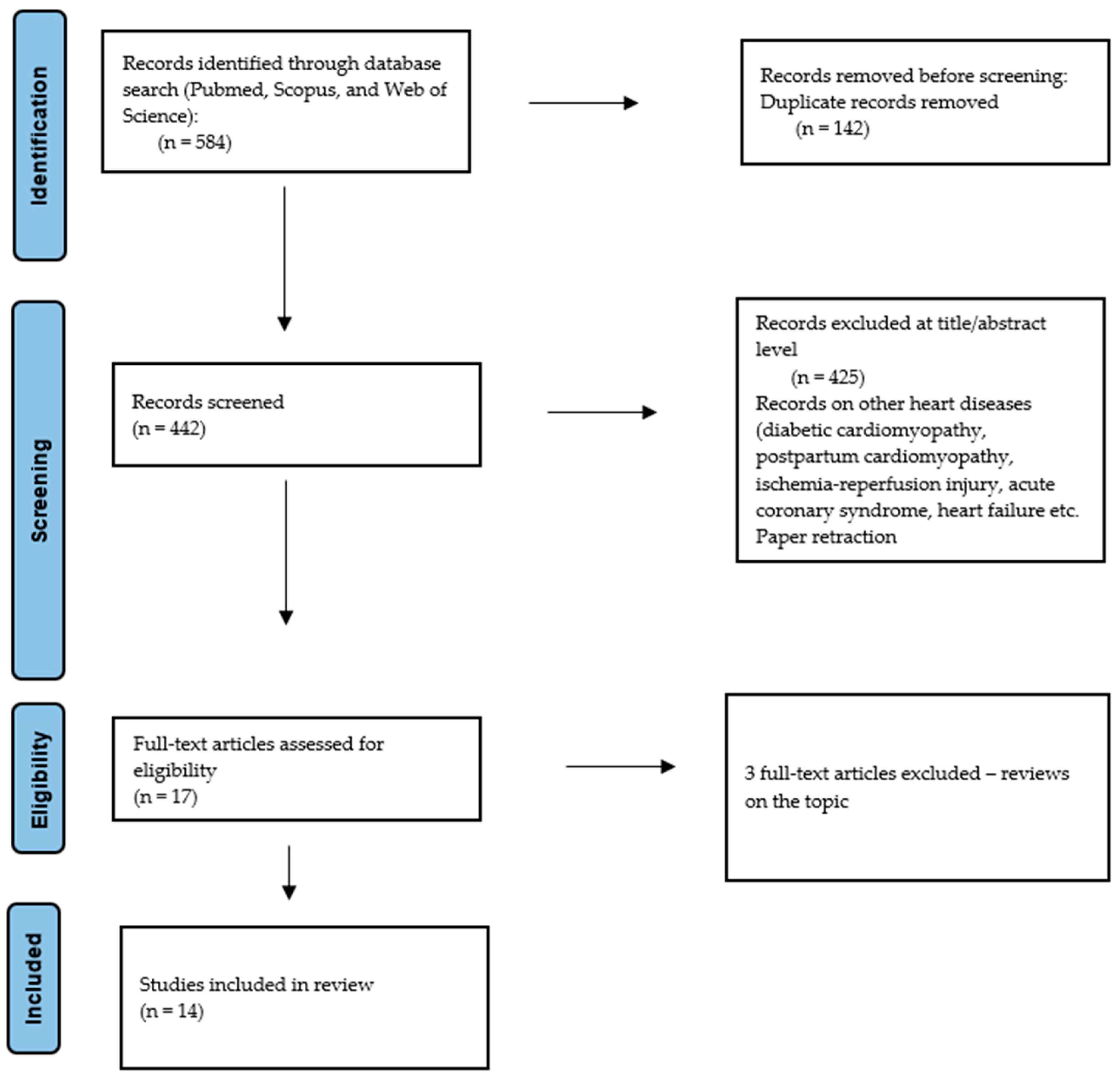
3. Materials and Methods
4. Results
5. Discussion
5.1. miRNAs Directly Implicated in Takotsubo Syndrome
5.1.1. miRNAs as Diagnostic Biomarkers in Takotsubo Syndrome
5.1.2. miRNAs with Potential Protective Effect
5.1.3. Microvascular Dysfunction
5.2. miRNAs with Indirect or Potential Roles in TTS
5.2.1. Inflammation
5.2.2. Apoptosis
5.2.3. Cardiac Hypertrophy and Remodelling
6. Conclusions
Supplementary Materials
Author Contributions
Funding
Institutional Review Board Statement
Informed Consent Statement
Data Availability Statement
Acknowledgments
Conflicts of Interest
References
- Bartel, D.P. MicroRNAs: Genomics, Biogenesis, Mechanism, Function. Cell 2004, 116, 281–297. [Google Scholar] [CrossRef]
- Johnson, J.L. Elucidating the contributory role of microRNA to cardiovascular diseases (a review). Vascul. Pharmacol. 2019, 114, 31–48. [Google Scholar] [CrossRef] [PubMed]
- Chimenti, C.; Magnocavallo, M.; Vetta, G.; Alfarano, M.; Manguso, G.; Ajmone, F.; Ballatore, F.; Costantino, J.; Ciaramella, P.; Miraldi, F.; et al. The Role of MicroRNA in the Myocarditis: A Small Actor for a Great Role. Curr. Cardiol. Rep. 2023, 25, 641–648. [Google Scholar] [CrossRef] [PubMed]
- Borchert, G.M.; Lanier, W.; Davidson, B.L. RNA polymerase III transcribes human microRNAs. Nat. Struct. Mol. Biol. 2006, 13, 1097–1101. [Google Scholar] [CrossRef] [PubMed]
- Ruby, J.G.; Jan, C.H.; Bartel, D.P. Intronic microRNA precursors that bypass Drosha processing. Nature 2007, 448, 83–86. [Google Scholar] [CrossRef]
- Bartel, D.P. MicroRNAs: Target Recognition and Regulatory Functions. Cell 2009, 136, 215–233. [Google Scholar] [CrossRef]
- Small, E.M.; Olson, E.N. Pervasive roles of microRNAs in cardiovascular biology. Nature 2011, 469, 336–342. [Google Scholar] [CrossRef]
- Ørom, U.A.; Nielsen, F.C.; Lund, A.H. MicroRNA-10a Binds the 5′UTR of Ribosomal Protein mRNAs and Enhances Their Translation. Mol. Cell 2008, 30, 460–471. [Google Scholar] [CrossRef]
- Lytle, J.R.; Yario, T.A.; Steitz, J.A. Target mRNAs are repressed as efficiently by microRNA-binding sites in the 5′ UTR as in the 3′ UTR. Proc. Natl. Acad. Sci. USA 2007, 104, 9667–9672. [Google Scholar] [CrossRef]
- Wojciechowska, A.; Braniewska, A.; Kozar-Kamińska, K. MicroRNA in cardiovascular biology and disease. Adv. Clin. Exp. Med. 2017, 26, 865–874. [Google Scholar] [CrossRef]
- Terrinoni, A.; Calabrese, C.; Basso, D.; Aita, A.; Caporali, S.; Plebani, M.; Bernardini, S. The circulating miRNAs as diagnostic and prognostic markers. Clin. Chem. Lab. Med. 2019, 57, 932–953. [Google Scholar] [CrossRef]
- Ghadri, J.R.; Wittstein, I.S.; Prasad, A.; Sharkey, S.; Dote, K.; Akashi, Y.J.; Cammann, V.L.; Crea, F.; Galiuto, L.; Desmet, W.; et al. International Expert Consensus Document on Takotsubo Syndrome (Part I): Clinical Characteristics, Diagnostic Criteria, and Pathophysiology. Eur. Heart J. 2018, 39, 2032–2046. [Google Scholar] [CrossRef]
- Singh, T.; Khan, H.; Gamble, D.T.; Scally, C.; Newby, D.E.; Dawson, D. Takotsubo Syndrome: Pathophysiology, Emerging Concepts, and Clinical Implications. Circulation 2022, 145, 1002–1019, Correction in Circulation 2022, 145, e1053. [Google Scholar] [CrossRef]
- Omerovioc, E.; Citro, R.; Bossone, E.; Redfors, B.; Backs, J.; Bruns, B.; Ciccarelli, M.; Cough, L.S.; Dawson, D.; Grassi, G.; et al. Pathophysiology of Takotsubo syndrome—A joint scientific statement from the Heart Failure Association Takotsubo Syndrome Study Group and Myocardial Function Working Group of the European Society of Cardiology–Part 2: Vascular pathophysiology, gender and sex hormones, genetics, chronic cardiovascular problems and clinical implications. Eur. J. Heart Fail. 2022, 24, 274–286. [Google Scholar]
- Redfors, B.; Vedad, R.; Angerås, O.; Råmunddal, T.; Petursson, P.; Haraldsson, I.; Ali, A.; Dworeck, C.; Odenstedt, J.; Ioaness, D.; et al. Mortality in takotsubo syndrome is similar to mortality in myocardial infarction—A report from the SWEDEHEART. Int. J. Cardiol. 2015, 185, 282–289. [Google Scholar] [CrossRef] [PubMed]
- Templin, C.; Ghadri, J.R.; Diekmann, J.; Napp, L.C.; Bataiosu, D.R.; Jaguszewski, M.; Cammann, V.L.; Sarcon, A.; Geyer, V.; Neumann, C.A.; et al. Clinical Features and Outcomes of Takotsubo (Stress) Cardiomyopathy. N. Engl. J. Med. 2015, 373, 929–938. [Google Scholar] [CrossRef] [PubMed]
- Deshmukh, A.; Kumar, G.; Pant, S.; Rihal, C.; Murugiah, K.; Mehta, J.L. Prevalence of Takotsubo cardiomyopathy in the United States. Am. Heart J. 2012, 164, 66–71.e1. [Google Scholar] [CrossRef]
- Cammann, V.L.; Szawan, K.A.; Stähli, B.E.; Kato, K.; BudniK, M.; Wischnewsky, M.; Dreiding, S.; Levinson, R.A.; Di Vece, D.; Gili, S.; et al. Age-Related Variations in Takotsubo Syndrome. J. Am. Coll. Cardiol. 2020, 75, 1869–1877. [Google Scholar] [CrossRef]
- Berton, E.; Vitali-Serdoz, L.; Vallon, P.; Maschio, M.; Gortani, G.; Benettoni, A. Young girl with apical ballooning heart syndrome. Int. J. Cardiol. 2012, 161, e4. [Google Scholar] [CrossRef]
- Greco, C.A.; De Rito, V.; Petracca, M.; Garzya, M.; Donateo, M.; Magliari, F. Takotsubo syndrome in a newborn. J. Am. Soc. Echocardiogr. 2011, 24, 471.e5–471.e7. [Google Scholar] [CrossRef]
- Ghadri, J.R.; Wittstein, I.S.; Prasad, A.; Sharkey, S.; Dote, K.; Akashi, Y.J.; Cammann, V.L.; Crea, F.; Galiuto, L.; Desmet, W.; et al. International Expert Consensus Document on Takotsubo Syndrome (Part II): Diagnostic Workup, Outcome, and Management. Eur. Heart J. 2018, 39, 2047–2062. [Google Scholar] [CrossRef]
- Stiermaier, T.; Eitel, C.; Desch, S.; Fuernau, G.; Schuler, G.; Thiele, H.; Eitel, I. Incidence, determinants and prognostic relevance of cardiogenic shock in patients with Takotsubo cardiomyopathy. Eur. Heart J. Acute Cardiovasc. Care 2016, 5, 489–496. [Google Scholar] [CrossRef] [PubMed]
- Coutsoumbas, G.V.; Gallo, P.; Zagnoni, S.; Di Pasquale, G. Long-term injury after Takotsubo syndrome (stress cardiomyopathy). Eur. Heart J. 2020, 22, E73–E78. [Google Scholar] [CrossRef] [PubMed]
- Prasad, A.; Lerman, A.; Rihal, C.S. Apical ballooning syndrome (Tako-Tsubo or stress cardiomyopathy): A mimic of acute myocardial infarction. Am. Heart J. 2008, 155, 408–417. [Google Scholar] [CrossRef] [PubMed]
- Lyon, A.R.; Bossone, E.; Schneider, B.; Sechtem, U.; Citro, R.; Underwood, S.R.; Sheppard, M.N.; Figtree, G.A.; Parodi, G.; Akashi, Y.J.; et al. Current state of knowledge on Takotsubo syndrome: A Position Statement from the Taskforce on Takotsubo Syndrome of the Heart Failure Association of the European Society of Cardiology. Eur. J. Heart Fail. 2016, 18, 8–27. [Google Scholar] [CrossRef]
- Ghadri, J.R.; Cammann, V.L.; Jurisic, S.; Seifert, B.; Napp, L.C.; Diekmann, J.; Bataiosu, D.R.; D’Ascenzo, F.; Ding, K.J.; Sarcon, A.; et al. A novel clinical score (InterTAK Diagnostic Score) to differentiate takotsubo syndrome from acute coronary syndrome: Results from the International Takotsubo Registry. Eur. J. Heart Fail. 2017, 19, 1036–1042. [Google Scholar] [CrossRef]
- Assad, J.; Femia, G.; Pender, P.; Badie, T.; Rajaratnam, R. Takotsubo Syndrome: A Review of Presentation, Diagnosis and Management. Clin. Med. Insights Cardiol. 2022, 16, 11795468211065782. [Google Scholar] [CrossRef]
- Omerovic, E.; Citro, R.; Bossone, E.; Redfors, B.; Backs, J.; Bruns, B.; Ciccarelli, M.; Cough, L.S.; Dawson, D.; Grassi, G.; et al. Pathophysiology of Takotsubo syndrome—A joint scientific statement from the Heart Failure Association Takotsubo Syndrome Study Group and Myocardial Function Working Group of the European Society of Cardiology—Part 1: Overview and the central role for catecholamines and sympathetic nervous system. Eur. J. Heart Fail. 2022, 24, 257–273. [Google Scholar]
- Kume, T.; Kawamoto, T.; Okura, H.; Toyota, E.; Neishi, Y.; Watanabe, N.; Hayashida, A.; Okahashi, N.; Yoshimura, Y.; Saito, K.; et al. Local release of catecholamines from the hearts of patients with tako-tsubo-like left ventricular dysfunction. Circ. J. 2008, 72, 106–108. [Google Scholar] [CrossRef]
- Burgdorf, C.; von Hof, K.; Schunkert, H.; Kurowski, V. Regional alterations in myocardial sympathetic innervation in patients with transient left-ventricular apical ballooning (Tako-Tsubo cardiomyopathy). J. Nucl. Cardiol. 2008, 15, 65–72. [Google Scholar] [CrossRef]
- Citro, R.; Pontone, G.; Pace, L.; Zito, C.; Silverio, A.; Bossone, E.; Piscione, F. Contemporary Imaging in Takotsubo Syndrome. Heart Fail. Clin. 2016, 12, 559–575. [Google Scholar] [CrossRef] [PubMed]
- Galiutog, L.; De Caterina, A.R.; Porfidia, A.; Paraggio, L.; Barchetta, S.; Locorotondo, G.; Rebuzzi, A.G.; Crea, F. Reversible coronary microvascular dysfunction: A common pathogenetic mechanism in Apical Ballooning or Tako-Tsubo Syndrome. Eur. Heart J. 2010, 31, 1319–1327. [Google Scholar] [CrossRef] [PubMed]
- Migliore, F.; Maffei, E.; Marra, M.P.; Bilato, C.; Napodano, M.; Corbetti, F.; Zorzi, A.; Andres, A.L.; Sarais, C.; Cacciavillani, L.; et al. LAD coronary artery myocardial bridging and apical ballooning syndrome. JACC Cardiovasc. Imaging 2013, 6, 32–41. [Google Scholar] [CrossRef]
- Uchida, Y.; Egam, H.; Uchida, Y.; Sakurai, T.; Kanai, M.; Shirai, S.; Nakagawa, O.; Oshima, T. Possible participation of endothelial cell apoptosis of coronary microvessels in the genesis of takotsubo cardiomyopathy. Clin. Cardiol. 2010, 33, 371–377. [Google Scholar] [CrossRef] [PubMed]
- Montone, R.A.; Galiuto, L.; Meucci, M.C.; Del Buono, M.G.; Vergni, F.; Camilli, M.; Sanna, T.; Pedicino, D.; Buffon, A.; D’Amario, D.; et al. Coronary slow flow is associated with a worse clinical outcome in patients with Takotsubo syndrome. Heart 2020, 106, 923–930. [Google Scholar] [CrossRef]
- Eitel, I.; von Knobelsdorff-Brenkenhoff, F.; Bernhardt, P.; Carbone, I.; Muellerleile, K.; Aldrovandi, A.; Francone, M.; Desch, S.; Gutberlet, M.; Strohm, O.; et al. Clinical characteristics and cardiovascular magnetic resonance findings in stress (takotsubo) cardiomyopathy. J. Am. Med. Assoc. 2011, 306, 277–286. [Google Scholar] [CrossRef]
- Scally, C.; Rudd, A.; Mezincescu, A.; Srivanasan, J.; Horgan, G.; Broadhurst, P.; Newby, D.E.; Henning, A.; Dawson, D.K. f Persistent long-term structural, functional, and metabolic changes after stress-induced (takotsubo) cardiomyopathy. Circulation 2018, 137, 1039–1048. [Google Scholar] [CrossRef]
- Basso, C.; Thiene, G. The pathophysiology of myocardial reperfusion: A pathologist’s perspective. Heart 2006, 92, 1559–1562. [Google Scholar] [CrossRef]
- Ferreira, V.M.; Marcelino, M.; Piechnik, S.K.; Marini, C.; Karamitsos, T.D.; Ntusi, N.A.; Francis, J.M.; Robson, M.D. Arnold, J.R. Mihai, R.; set al. Pheochromocytoma is characterized by catecholamine-mediated myocarditis, focal and diffuse myocardial fibrosis, and myocardial dysfunction. J. Am. Coll. Cardiol. 2016, 67, 2364–2374. [Google Scholar] [CrossRef]
- Moussouttas, M.; Mearns, E.; Walters, A.; DeCaro, M. Plasma catecholamine profile of subarachnoid hemorrhage patients with neurogenic cardiomyopathy. Cerebrovasc. Dis. Extra 2015, 5, 57–67. [Google Scholar] [CrossRef]
- Santoro, F.; Tarantino, N.; Ferraretti, A.; Ieva, R.; Musaico, F.; Guastafierro, F.; Di Martino, L.; Di Biase, M.; Brunetti, N.D. Serum interleukin 6 and 10 levels in Takotsubo cardiomyopathy: Increased admission levels may predict adverse events at follow-up. Atherosclerosis 2016, 254, 28–34. [Google Scholar] [CrossRef]
- Vitale, C.; Rosano, G.M.C.; Kaski, J.C. Role of coronary microvascular dysfunction in Takotsubo cardiomyopathy. Circ. J. 2016, 80, 299–305. [Google Scholar] [CrossRef]
- Morel, O.; Sauer, F.; Imperiale, A.; Cimarelli, S.; Blondet, C.; Jesel, L.; Trinh, A.; De Poli, F.; Ohlmannn, P.; Constantinesco, D.; et al. Importance of Inflammation and Neurohumoral Activation in Takotsubo Cardiomyopathy. J. Card. Fail. 2009, 15, 206–213. [Google Scholar] [CrossRef]
- Nef, H.M.; Mollman, H.; Kostin, S.; Troidl, C.; Voss, S.; Weber, M.; Dill, T.; Rolf, A.; Brandt, R.; Hamm, C.W.; et al. Tako-Tsubo cardiomyopathy: Intraindividual structural analysis in the acute phase and after functional recovery. Eur. Heart J. 2007, 28, 2456–2464. [Google Scholar] [CrossRef] [PubMed]
- Lyon, A.R.; Citro, R.; Schneider, B.; Morel, O.; Ghadri, J.R.; Tremplin, C.; Omerovic, E. Pathophysiology of Takotsubo Syndrome. J. Am. Coll. Cardiol. 2021, 77, 902–921. [Google Scholar] [CrossRef] [PubMed]
- Pirich, C. Different pattern of regional metabolic abnormalities in Takotsubo cardiomyopathy as evidenced by F-18 FDG PET-CT. Wien. Klin. Wochenschr. 2010, 122, 184–185. [Google Scholar] [CrossRef] [PubMed]
- Wang, T.; Xiong, T.; Yang, Y.; Zuo, B.; Chen, X.; Wang, D. Metabolic remodeling in takotsubo syndrome. Front. Cardiovasc. Med. 2022, 9, 1060070. [Google Scholar] [CrossRef]
- Moher, D.; Liberati, A.; Tetzlaff, J.; Altman, D.G. Preferred reporting items for systematic reviews and meta-analyses: The PRISMA statement. J. Clin. Epidemiol. 2009, 62, 1006–1012. [Google Scholar] [CrossRef]
- Moher, D.; Shamseer, L.; Clarke, M.; Liberati, A.; Petticrew, M.; Shekelle, P.; Stewart, L.A. Preferred reporting items for systematic review and meta-analysis protocols (PRISMA-P) 2015 statement. Syst. Rev. 2015, 4, 1. [Google Scholar] [CrossRef]
- Page, M.J.; McKenzie, J.E.; Bossuyt, P.M.; Boutron, I.; Hoffmann, T.C.; Mulrow, C.D.; Shamseer, L.; Tetzlaff, J.M.; Aki, E.A.; Brennan, S.E.; et al. The PRISMA 2020 statement: An updated guideline for reporting systematic reviews. Rev. Panam. Salud Publica/Pan Am. J. Public Health 2022, 46, e112. [Google Scholar]
- d’Avenia, M.; Citro, R.; De Marco, M.; Veronese, A.; Rosati, A.; Leptidis, S.; Philippen, L.; Vitale, G.; Cavallo, A. A novel MIR-371a-5p-mediated pathway, leading to BAG3 upregulation in cardiomyocytes in response to epinephrine, is lost in Takotsubo cardiomyopathy. Cell Death Dis. 2015, 6, e1948. [Google Scholar] [CrossRef] [PubMed]
- Gaddam, R.R.; Amalkar, V.S.; Sali, V.K.; Nakuluri, K.; Jacobs, J.S.; Kim, Y.R.; Li, Q.; Bahal, R.; Vikram, A. Role of miR-204 in segmental cardiac effects of phenylephrine and pressure overload. Biochem. Biophys. Res. Commun. 2023, 675, 85–91. [Google Scholar] [CrossRef] [PubMed]
- Jaguszewski, M.; Osipova, J.; Ghadri, J.R.; Napp, L.R.; Widera, C.; Franke, J.; Fijalkowski, M.; Nowak, R.; Fijalkowska, M.; Volkmann, I.; et al. A signature of circulating microRNAs differentiates takotsubo cardiomyopathy from acute myocardial infarction. Eur. Heart J. 2014, 35, 999–1006. [Google Scholar] [CrossRef] [PubMed]
- Couch, L.S.; Fiedler, J.; Chick, G.; Clayton, R.; Dries, E.; Wienecke, L.M.; Fu, L.; Fourre, J.; Pandey, P.; Derda, A.A.; et al. Circulating microRNAs predispose to takotsubo syndrome following high-dose adrenaline exposure. Cardiovasc. Res. 2022, 118, 1758–1770. [Google Scholar] [CrossRef]
- Besler, C.; Urban, D.; Watzka, S.; Lang, D.; Rommel, K.P.; Kandolf, R.; Klingel, K.; Thiele, H.; Linke, A.; Schuler, G.; et al. Endomyocardial miR-133a levels correlate with myocardial inflammation, improved left ventricular function, and clinical outcome in patients with inflammatory cardiomyopathy. Eur. J. Heart Fail. 2016, 18, 1442–1451. [Google Scholar] [CrossRef]
- Shimada, B.K.; Yang, Y.; Zhu, J.; Wang, S.; Suen, A.; Kronstadt, S.M.; Jeyaram, A.; Jay, S.M.; Zou, L.; Chao, W. Extracellular miR-146a-5p Induces Cardiac Innate Immune Response and Cardiomyocyte Dysfunction. Immunohorizons 2020, 4, 561–572. [Google Scholar] [CrossRef]
- Yu, B.; Zhao, Y.; Zhang, H.; Xie, D.; Nie, W.; Shi, K. Inhibition of microRNA-143-3p attenuates myocardial hypertrophy by inhibiting inflammatory response. Cell Biol. Int. 2018, 42, 1584–1593. [Google Scholar] [CrossRef]
- Gryshkova, V.; Fleming, A.; McGhan, P.; De Ron, P.; Fleurance, R.; Valentin, J.P.; Da Costa, A.N. miR-21-5p as a potential biomarker of inflammatory infiltration in the heart upon acute drug-induced cardiac injury in rats. Toxicol. Lett. 2018, 286, 31–38. [Google Scholar] [CrossRef]
- Liu, A.; Sun, Y.; Yu, B. MicroRNA-208a correlates apoptosis and oxidative stress induced by H2O2 through protein tyrosine kinase/phosphatase balance in cardiomyocytes. Int. Heart J. 2018, 59, 829–836. [Google Scholar] [CrossRef]
- Kuwabara, Y.; Ono, K.; Horie, T.; Nishi, H.; Nagao, K.; Kinoshita, M.; Watanabe, S.; Baba, O.; Kojima, Y.; Shizuta, S.; et al. Increased microRNA-1 and microRNA-133a levels in serum of patients with cardiovascular disease indicate myocardial damage. Circ. Cardiovasc. Genet. 2011, 4, 446–454. [Google Scholar] [CrossRef]
- Toro, R.; Pérez-Serra, A.; Mangas, A.; Campuzano, O.; Sarquella-Brugada, G.; Quezada-Feijoo, M.; Ramos, M.; Alcalá, M.; Carrera, E.; García-Padilla, C.; et al. miR-16-5p Suppression Protects Human Cardiomyocytes against Endoplasmic Reticulum and Oxidative Stress-Induced Injury. Int. J. Mol. Sci. 2022, 23, 1036. [Google Scholar] [CrossRef]
- Frank, D.; Gantenberg, J.; Boomgaarden, I.; Kuhn, C.; Will, R.; Jarr, K.U.; Eden, M.; Kramer, K.; Luedde, M.; Mairbäurl, H.; et al. MicroRNA-20a inhibits stress-induced cardiomyocyte apoptosis involving its novel target Egln3/PHD3. J. Mol. Cell. Cardiol. 2012, 52, 711–717. [Google Scholar] [CrossRef]
- Huang, Z.P.; Chen, J.; Seok, H.Y.; Zhang, Z.; Kataoka, M.; Hu, X.; Wang, D.Z. MicroRNA-22 Regulates Cardiac Hypertrophy and Remodeling in Response to Stress. Circ. Res. 2013, 112, 1234–1243. [Google Scholar] [CrossRef]
- Gurha, P.; Abreu-Goodger, C.; Wang, T.; Ramirez, M.O.; Drumond, A.L.; van Dongen, S.; Chen, Y.; Bartonicek, N.; Enright, A.J.; Lee, B.; et al. Targeted Deletion of MicroRNA-22 Promotes Stress-Induced Cardiac Dilation and Contractile Dysfunction. Circulation 2012, 125, 2751–2761. [Google Scholar] [CrossRef]
- Creemers, E.E.; Tijsen, A.J.; Pinto, Y.M. Circulating MicroRNAs: Novel biomarkers and extracellular communicators in cardiovascular disease? Circ. Res. 2012, 110, 483–495. [Google Scholar] [CrossRef] [PubMed]
- Gaddam, R.R.; Kim, Y.R.; Jacobs, J.S.; Yoon, J.Y.; Li, Q.; Cai, A.; Shankaiahgari, H.; London, B.; Irani, K.; Vikram, A. The microRNA-204-5p inhibits APJ signalling and confers resistance to cardiac hypertrophy and dysfunction. Clin. Transl. Med. 2022, 12, e693. [Google Scholar] [CrossRef] [PubMed]
- Rawish, E.; Stiermaier, T.; Santoro, F.; Brunetti, N.D.; Eitel, I. Current knowledge and future challenges in takotsubo syndrome: Part 1—Pathophysiology and diagnosis. J. Clin. Med. 2021, 10, 479. [Google Scholar] [CrossRef] [PubMed]
- Freixa, X.; Heras, M.; Ortiz, J.T.; Argiró, S.; Guasch, E.; Doltra, A.; Jiménez, M.; Betriu, A.; Masotti, M. Utilidad de la determinación de endotelina-1 en el infarto agudo de miocardio. Rev. Española Cardiol. 2011, 64, 105–110. [Google Scholar] [CrossRef]
- Duisters, R.F.; Tijsen, A.J.; Schroen, B.; Leenders, J.J.; Lentink, V.; van der Made, I.; Herias, V.; van Leeuwen, R.E.; Schellings, M.W.; Barenbrug, P.; et al. MiR-133 and miR-30 Regulate connective tissue growth factor: Implications for a role of micrornas in myocardial matrix remodeling. Circ. Res. 2009, 104, 170–178. [Google Scholar] [CrossRef]
- Castaldi, A.; Zaglia, T.; Di Mauro, V.; Carullo, P.; Viggiani, G.; Borile, G.; Di Stefano, B.; Schiattarella, G.G.; Gualazzi, M.G.; Elia, L.; et al. MicroRNA-133 Modulates the β1-Adrenergic Receptor Transduction Cascade. Circ. Res. 2014, 115, 273–283. [Google Scholar] [CrossRef]
- McLendon, P.M.; Robbins, J. Proteotoxicity and cardiac dysfunction. Circ. Res. 2015, 116, 1863–1882. [Google Scholar] [CrossRef]
- Pontes, H.B.D.; Pontes, J.C.D.V. Cardiac remodelling: General aspects and mechanisms. Curr. Res. Cardiol. 2016, 3, 79–82. [Google Scholar]



| No. | miRNA | Ref. | Type of Study | Technique 1 | Main Conclusion 2 |
|---|---|---|---|---|---|
| miRNAs Implicated in Protective Mechanisms | |||||
| 1 | miR-371a-5p | d’Avenia, M. et al. (2015) [51] | Human and in vivo | qRT-PCR, pMir dual-luciferase assay | Polymorphism of the BAG3 3′UTR reduces miR-371a-5p binding and predisposes cardiomyocytes to epinephrine-induced damage. |
| 2 | miR-204 | Gaddam, R.R. et al. (2023) [52] | In vivo | qRT-PCR | miR-204−/− mice have early LV anterior heart base movement during phenylephrine exposure. |
| miRNAs with Diagnostic Relevance | |||||
| 3 | miR-1 miR-16 miR-26a miR-133a miR-125a-5p | Jaguszewski, M. et al. (2014) [53] | Human | RT qRT-PCR | miR-16, miR-26a, miR-1, and miR133a were significantly upregulated in TTS patients compared to healthy controls. miR-125a-5p, which targets ET-1, was downregulated in TTS patients. |
| 4 | miR-16 miR-26a | Cough, L. et al. (2022) [54] | Animal | RT qRT-PCR Western blot | miR-16 and miR-26a sensitize the heart to TTS. |
| Inflammation | |||||
| 5 | miR-21 miR-126 miR-133a miR-146a miR-155 miR-206 | Besler, C. et al. (2016) [55] | Human and in vitro | RT qRT-PCR | Increased endomyocardial miR-133a expression was associated with reduced fibrosis and necrosis, preserved LV systolic function at initial iCMP diagnosis, and improved LV function during follow-up. |
| 6 | miR-146a-5p | Shimada, B. et al. (2022) [56] | Animal and in vitro | Extracellular administration of miR-146a-5p mimics | Extracellular miR-146a-5p activates multiple cardiac cells and induces myocardial inflammation and cardiomyocyte dysfunction (reduced CM sarcomere shortening) via intercellular interaction and innate immune TLR7 nucleic acid sensing. |
| 7 | miR-143-3p | Yu, B. et al. (2018) [57] | Animal and in vitro | RT qRT-PCR Western blot dual-luciferase assay | The upregulation of miR-143-3p expression increases inflammation in cardiac tissue, consequently leading to cardiac hypertrophy. |
| 8 | miR-21-5p | Gryshkova, V. et al. (2018) [58] | In vivo | qRT-PCR in situ hybridization | miR-21-5p is upregulated in inflammatory cardiac processes. miR-21-5p appears to be specific to inflammatory cell infiltrates in the heart. |
| Apoptosis | |||||
| 9 | miR-208a | Liu, A. et al. (2018) [59] | In vitro | qRT-PCR miR-208a mimic | Anti-miR-208a mitigates ROS-related myocardial injury by reducing oxidative stress and subsequent cellular apoptosis through targeting PTPRG and PTPN4. |
| 10 | miR-1 miR-133a | Kuwabara, Y. et al. (2011) [60] | Human and animal | RTqRT-PCR in situ hybridization | Circulating miR-133a serves as a sensitive early biomarker of myocardial injury due to Takotsubo Syndrome. |
| 11 | miR-16-5p | Toro, R. et al. (2022) [61] | In vitro | RT-qPCR Western blot | miR-16-5p suppression decreases apoptosis, inflammation, and cardiac damage via activating the ATF6-mediated cytoprotective pathway. |
| 12 | miRNA-20a | Frank, D. et al. (2012) [62] | In vitro | RT-qRT-PCR immunoblotting | miR-20a is a cardioprotective microRNA that is rapidly upregulated in cardiomyocytes in response to acute biomechanical stress, thereby inhibiting apoptosis primarily through the targeting and downregulation of proapoptotic factors such as Egln3/PHD3. |
| Cardiac hypertrophy | |||||
| 13 | miR-22 | Huand, Z. et al. (2013) [63] | Animal and in vitro | Northern blot RT-qPCR | miR-22 plays a critical role in cardiomyocyte hypertrophy and cardiac remodelling in response to stress. HDAC4 and Sirt1 were identified as targets of miR-22 in the heart. |
| 14 | miR-22 | Gurha, P. et al. (2012) [64] | In vivo | Western blot qRT-PCR | miR-22 deletion impairs the heart’s response to acute dobutamine stress, disrupting Ca2+ homeostasis and myofibrillar protein regulation. The targeted deletion of microRNA-22 increases the heart’s vulnerability to stress by disrupting protective gene regulation, leading to enhanced cardiac dysfunction and adverse remodelling. |
Disclaimer/Publisher’s Note: The statements, opinions and data contained in all publications are solely those of the individual author(s) and contributor(s) and not of MDPI and/or the editor(s). MDPI and/or the editor(s) disclaim responsibility for any injury to people or property resulting from any ideas, methods, instructions or products referred to in the content. |
© 2025 by the authors. Licensee MDPI, Basel, Switzerland. This article is an open access article distributed under the terms and conditions of the Creative Commons Attribution (CC BY) license (https://creativecommons.org/licenses/by/4.0/).
Share and Cite
Sousa, D.; Martins, F.A.; Luís, Â.; Serralheiro, P. MicroRNAs in Takotsubo Syndrome: A Systematic Review of Regulatory Networks in Stress-Induced Cardiomyopathy. Int. J. Mol. Sci. 2025, 26, 9790. https://doi.org/10.3390/ijms26199790
Sousa D, Martins FA, Luís Â, Serralheiro P. MicroRNAs in Takotsubo Syndrome: A Systematic Review of Regulatory Networks in Stress-Induced Cardiomyopathy. International Journal of Molecular Sciences. 2025; 26(19):9790. https://doi.org/10.3390/ijms26199790
Chicago/Turabian StyleSousa, Domingos, Filipa Abreu Martins, Ângelo Luís, and Pedro Serralheiro. 2025. "MicroRNAs in Takotsubo Syndrome: A Systematic Review of Regulatory Networks in Stress-Induced Cardiomyopathy" International Journal of Molecular Sciences 26, no. 19: 9790. https://doi.org/10.3390/ijms26199790
APA StyleSousa, D., Martins, F. A., Luís, Â., & Serralheiro, P. (2025). MicroRNAs in Takotsubo Syndrome: A Systematic Review of Regulatory Networks in Stress-Induced Cardiomyopathy. International Journal of Molecular Sciences, 26(19), 9790. https://doi.org/10.3390/ijms26199790

