Exploring Gastrodin Against Aging-Related Genes in Alzheimer’s Disease by Integrated Bioinformatics Analysis and Machine Learning
Abstract
1. Introduction
2. Results
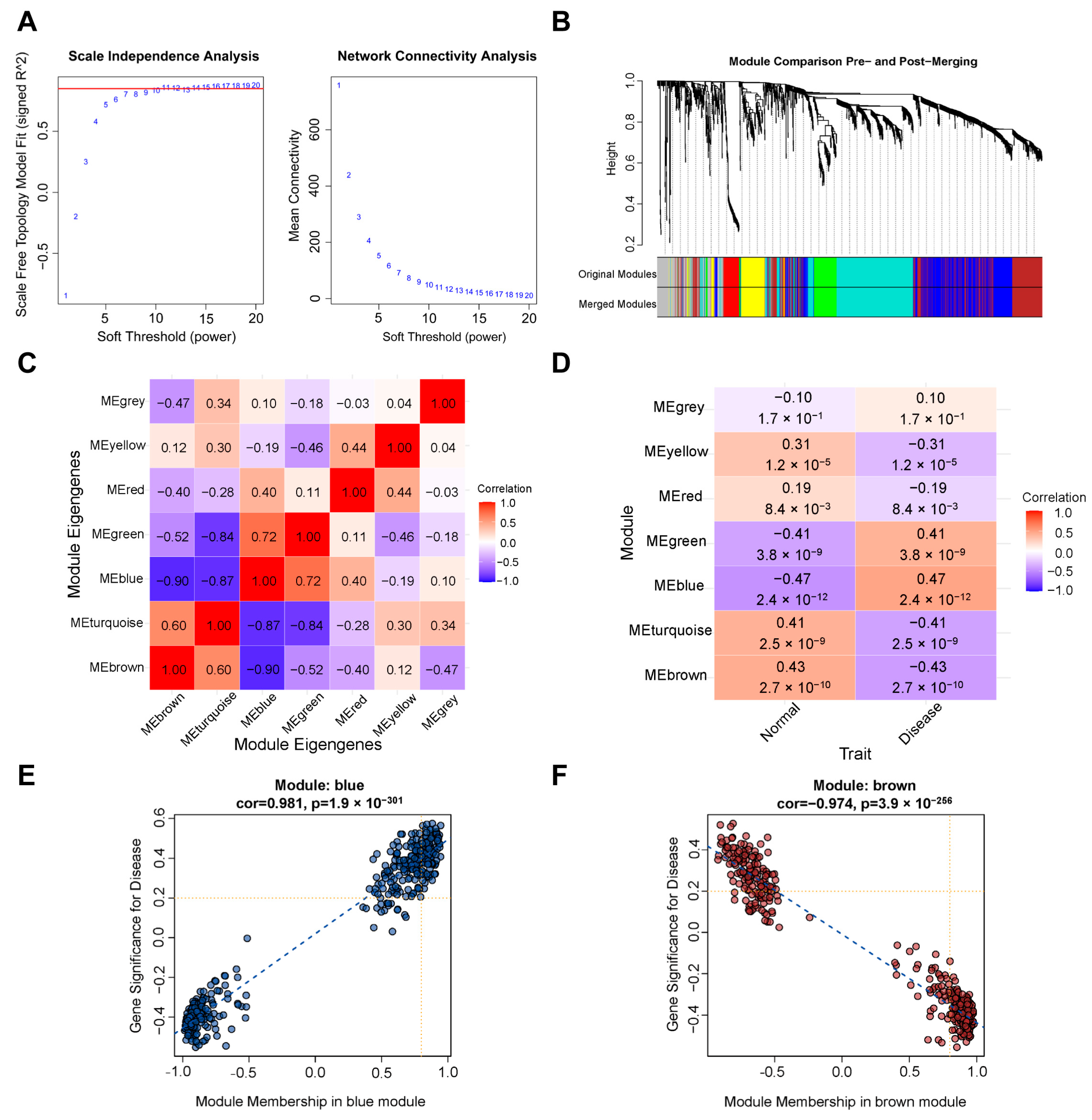
2.1. Construction of Weighted Gene Co-Expression Networks
2.2. Identification of Differentially Expressed Genes and Aging-Related Differential Expression Genes
2.3. Functional Enrichment Analysis of Aging-Related Differential Expression Genes
2.4. PPI Network and Hub Genes Analysis
2.5. Feature Gene Selection Based on Various Machine Learning Algorithms
2.6. Identification and Validation of the Key Genes
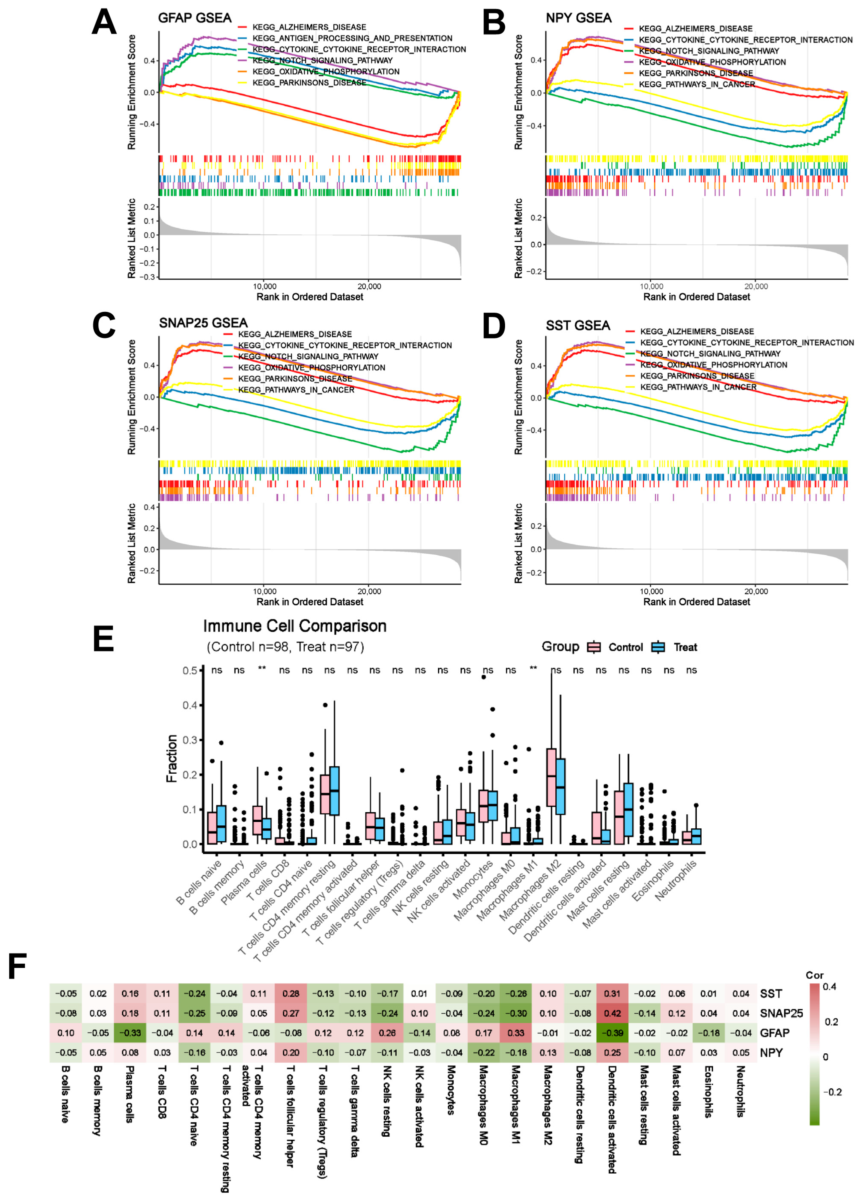
2.7. GSVA
2.8. Immune Cell Infiltration Analysis
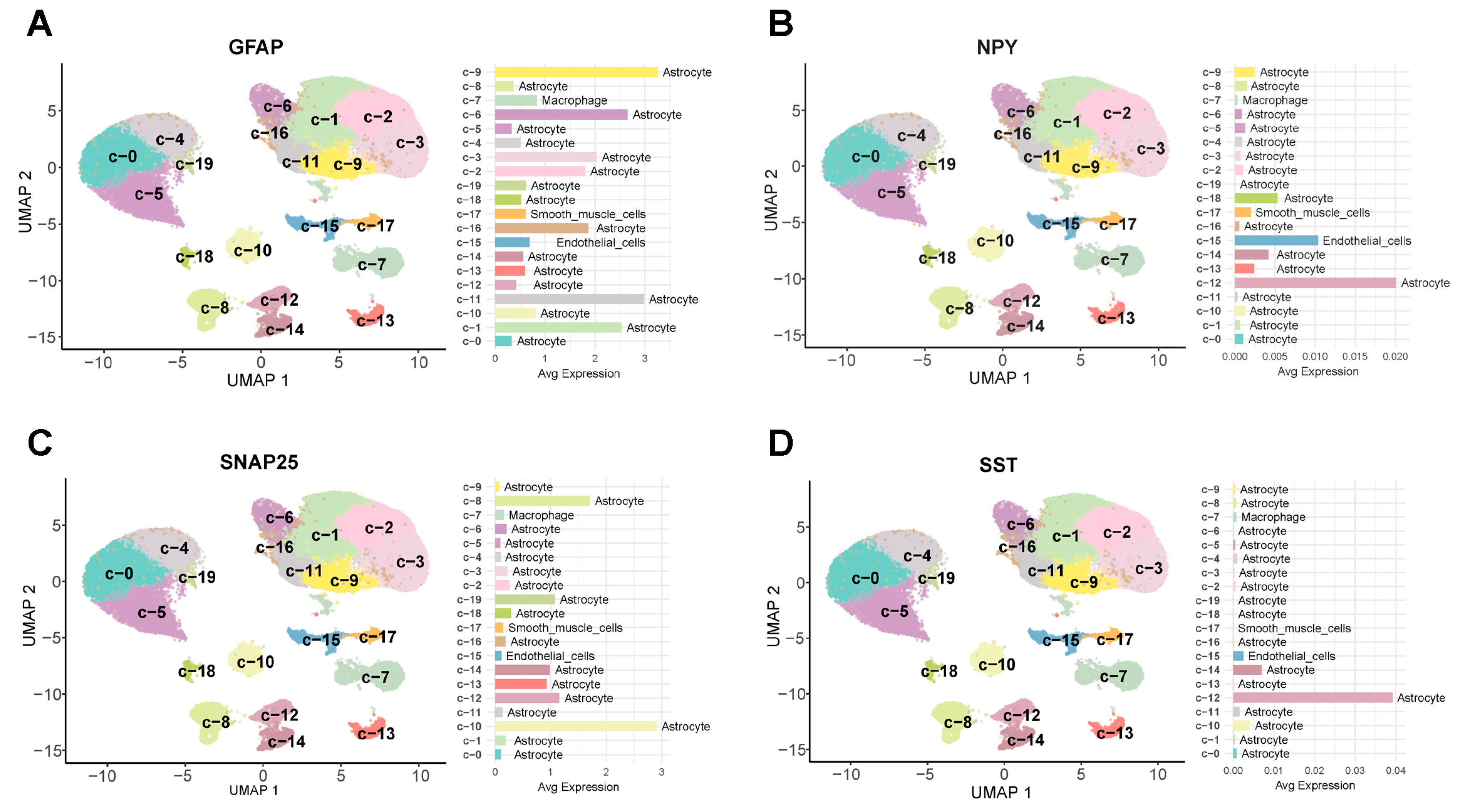
2.9. Single-Cell Analysis and Subcellular Localization of Hub Genes
2.10. Prediction of Gastrodin for Aging-Related Genes in AD
3. Discussion
4. Materials and Methods
4.1. Data Preparation
4.2. Weighted Gene Co-Expression Network Analysis
4.3. Data Preprocessing and Differential Expression Genes Screening
4.4. Identification of Aging-Related Differential Expression Genes
4.5. Functional Enrichment Analysis
4.6. PPI Network Analysis
4.7. Machine Learning and Clinical Characteristic Analysis
4.8. Assessment of Immune Cell Infiltration
4.9. Single-Cell Analysis and Subcellular Localization
4.10. Molecular Docking and Molecular Dynamics Simulations
4.11. Statistical Analyses
5. Conclusions
Supplementary Materials
Author Contributions
Funding
Institutional Review Board Statement
Informed Consent Statement
Data Availability Statement
Acknowledgments
Conflicts of Interest
Abbreviations
| GEO | Gene Expression Omnibus |
| NCBI | National Center for Biotechnology Information |
| WGCNA | Weighted gene co-expression network analysis |
| DEGs | Differentially expressed genes |
| GO | Gene Ontology |
| KEGG | Kyoto Encyclopedia of Genes and Genomes |
| PPI | Protein–protein interactions |
| GSVA | Gene set variation analysis |
| GSEA | Gene set enrichment analysis |
| SVM | Support vector machines |
| LASSO | Least absolute shrinkage and selection operator |
| RF | Random forest |
| ROC | Receiver operating characteristic |
References
- Prince, M.; Bryce, R.; Albanese, E.; Wimo, A.; Ribeiro, W.; Ferri, C.P. The global prevalence of dementia: A systematic review and metaanalysis. Alzheimer’s Dement. 2013, 9, 63–75. [Google Scholar] [CrossRef] [PubMed]
- Wang, M.J.; Guo, S.; Yi, L.L.; Li, Z.L.; Shi, X.Y.; Fan, Y.P.; Luo, M.; He, Y.; Song, W.H.; Du, Y.H.; et al. KIF9 ameliorates neuropathology and cognitive dysfunction by promoting macroautophagy in a mouse model of Alzheimer’s disease. Aging Cell 2025, 24, e14490. [Google Scholar] [CrossRef] [PubMed]
- Schliebs, R. Basal forebrain cholinergic dysfunction in Alzheimer’s disease—Interrelationship with β-amyloid, inflammation and neurotrophin signaling. Neurochem. Res. 2005, 30, 895–908. [Google Scholar] [CrossRef]
- Ma, R.R.; Mu, Q.W.; Xi, Y.; Liu, G.; Liu, C. Nanotechnology for tau pathology in Alzheimer’s disease. Mater. Today Bio 2024, 27, 101145. [Google Scholar] [CrossRef] [PubMed]
- Bastin, C.; Bahri, M.A.; Meyer, F.; Manard, M.; Delhaye, E.; Plenevaux, A.; Becker, G.; Seret, A.; Mella, C.; Giacomelli, F.; et al. In vivo imaging of synaptic loss in Alzheimer’s disease with 18F UCB-H positron emission tomography. Eur. J. Nucl. Med. Mol. Imaging 2020, 47, 390–402. [Google Scholar] [CrossRef]
- Koper, M.J.; Van Schoor, E.; Ospitalieri, S.; Vandenberghe, R.; Vandenbulcke, M.; von Arnim, C.A.F.; Tousseyn, T.; Balusu, S.; De Strooper, B.; Thal, D.R. Necrosome complex detected in granulovacuolar degeneration is associated with neuronal loss in Alzheimer’s disease. Acta Neuropathol. 2020, 139, 463–484. [Google Scholar] [CrossRef]
- Zhang, Q.; Li, J.; Weng, L. Identification and validation of aging-related genes in Alzheimer’s disease. Front. Neurosci. 2022, 16, 905722. [Google Scholar] [CrossRef]
- Li, M.; Geng, R.X.; Li, C.; Meng, F.T.; Zhao, H.W.; Liu, J.; Dai, J.J.; Wang, X.Z. Dysregulated gene-associated biomarkers for Alzheimer’s disease and aging. Transl. Neurosci. 2021, 12, 83–95. [Google Scholar]
- Rezaee, N.; Hone, E.; Sohrabi, H.; Abdulraheem, R.; Johnson, S.K.; Gunzburg, S.; Martins, R.N.; Fernando, W. Investigating the impact of sorghum on Tau protein phosphorylation and mitochondrial dysfunction modulation in Alzheimer’s disease: An in vitro study. Nutrients 2025, 17, 516. [Google Scholar] [CrossRef]
- Nazem, A.; Sankowski, R.; Bacher, M.; Al-Abed, Y. Rodent models of neuroinflammation for Alzheimer’s disease. J. Neuroinflamm. 2015, 12, 17. [Google Scholar] [CrossRef]
- Gong, M.Q.; Lai, F.F.; Chen, J.Z.; Li, X.H.; Chen, Y.J.; He, Y. Traditional uses, phytochemistry, pharmacology, applications, and quality control of Gastrodia elata Blume: A comprehensive review. J. Ethnopharmacol. 2024, 319, 117128. [Google Scholar] [CrossRef]
- Xiao, G.R.; Tang, R.; Yang, N.; Chen, Y.H. Review on pharmacological effects of gastrodin. Arch. Pharmacal Res. 2023, 46, 744–770. [Google Scholar] [CrossRef]
- Zhu, C.H.; Wang, S.T.; Ma, S.Y.; Zhang, S.R.; Wang, Y.J.; Li, B.S.; Zhang, W.; Sun, Z.R. Gastrodin reduces Aβ brain levels in an Alzheimer’s disease mouse model by inhibiting P-glycoprotein ubiquitination. Phytomedicine 2024, 135, 156229. [Google Scholar] [CrossRef] [PubMed]
- Zazeri, G.; Povinelli, A.P.R.; Le Duff, C.S.; Tang, B.D.; Cornelio, M.L.; Jones, A.M. Synthesis and spectroscopic analysis of piperine- and piperlongumine-inspired natural product scaffolds and their molecular docking with IL-1β and NF-κB Proteins. Molecules 2020, 25, 2841. [Google Scholar] [CrossRef] [PubMed]
- Zazeri, G.; Povinelli, A.P.R.; Pavan, N.M.; Jones, A.M.; Ximenes, V.F. Solvent-induced lag phase during the formation of lysozyme amyloid fibrils triggered by sodium dodecyl sulfate: Biophysical experimental and in silico study of solvent effects. Molecules 2023, 28, 6891. [Google Scholar] [CrossRef]
- Scheltens, P.; De Strooper, B.; Kivipelto, M.; Holstege, H.; Chetelat, G.; Teunissen, C.E.; Cummings, J.; van der Flier, W.M. Alzheimer’s disease. Lancet 2021, 397, 1577–1590. [Google Scholar] [CrossRef]
- Koffie, R.M.; Hyman, B.T.; Spires-Jones, T.L. Alzheimer’s disease: Synapses gone cold. Mol. Neurodegener. 2011, 6, 63. [Google Scholar] [CrossRef]
- Nimmrich, V.; Ebert, U. Is Alzheimer’s disease a result of presynaptic failure? Synaptic dysfunctions induced by oligomeric β-Amyloid. Rev. Neurosci. 2009, 20, 1–12. [Google Scholar] [CrossRef]
- Zhan, H.D.; Zhou, H.Y.; Sui, Y.P.; Du, X.L.; Wang, W.H.; Dai, L.; Sui, F.; Huo, H.R.; Jiang, T.L. The rhizome of Gastrodia elata Blume—An ethnopharmacological review. J. Ethnopharmacol. 2016, 189, 361–385. [Google Scholar] [CrossRef] [PubMed]
- Sun, X.N.; Jia, B.; Sun, J.R.; Lin, J.G.; Lu, B.J.; Duan, J.L.; Li, C.; Wang, Q.Q.; Zhang, X.; Tan, M.; et al. Gastrodia elata Blume: A review of its mechanisms and functions on cardiovascular systems. Fitoterapia 2023, 167, 105511. [Google Scholar] [CrossRef]
- Zhao, F.Y.; Yin, C.L.; Lai, Y.F.; Lin, H.M.; Jian, Z.M.; Tao, A.E. Extraction, purification, characteristics, bioactivities, application, and toxicity of Gastrodia R. Br. polysaccharides: A review. Int. J. Biol. Macromol. 2025, 301, 140084. [Google Scholar] [CrossRef]
- Kim, H.J.; Hwang, I.K.; Won, M.H. Vanillin, 4-hydroxybenzyl aldehyde and 4-hydroxybenzyl alcohol prevent hippocampal CA1 cell death following global ischemia. Brain Res. 2007, 1181, 130–141. [Google Scholar] [CrossRef]
- Li, B.; Wang, L.; Xiao, Y.; Wang, Y.; Wang, Y.S.; Peng, Y.Q.; Zhang, A.N.; Tang, Z.; Qi, X.L. Gastrodin ameliorates Tau pathology and BBB dysfunction in 3xTg-AD transgenic mice by regulating the ADRA1/NF-κB/NLRP3 pathway to reduce neuroinflammation. Phytother. Res. 2025, 39, 1996–2016. [Google Scholar] [CrossRef]
- Swerdlow, R.H. Is aging part of Alzheimer’s disease, or is Alzheimer’s disease part of aging? Neurobiol. Aging 2007, 28, 1465–1480. [Google Scholar] [CrossRef] [PubMed]
- Shu, J.; Peng, F.; Li, J.; Liu, Y.H.; Li, X.L.; Yuan, C.F. The relationship between SNAP25 and some common human neurological syndromes. Curr. Pharm. Des. 2024, 30, 2378–2386. [Google Scholar] [CrossRef]
- Zhang, H.; Therriault, J.; Kang, M.S.; Ng, K.P.; Pascoal, T.A.; Rosa-Neto, P.; Gauthier, S. Cerebrospinal fluid synaptosomal-associated protein 25 is a key player in synaptic degeneration in mild cognitive impairment and Alzheimer’s disease. Alzheimer’s Res. Ther. 2018, 10, 80. [Google Scholar] [CrossRef]
- Najera, K.; Fagan, B.M.; Thompson, P.M. SNAP-25 in major psychiatric disorders: A review. Neuroscience 2019, 420, 79–85. [Google Scholar] [CrossRef] [PubMed]
- Das, S.; Goossens, J.; Jacobs, D.; Dewit, N.; Pijnenburg, Y.A.L.; In’t Veld, S.; Teunissen, C.E.; Vanmechelen, E. Synaptic biomarkers in the cerebrospinal fluid associate differentially with classical neuronal biomarkers in patients with Alzheimer’s disease and frontotemporal dementia. Alzheimer’s Res. Ther. 2023, 15, 62. [Google Scholar]
- Van der Spoel, D.; Lindahl, E.; Hess, B.; Groenhof, G.; Mark, A.E.; Berendsen, H.J.C. GROMACS: Fast, flexible, and free. J. Comput. Chem. 2005, 26, 1701–1718. [Google Scholar] [CrossRef] [PubMed]
- Ghosh, A.; Mukherjee, S.; Jha, P.C.; Manhas, A. Identifying natural product inhibitors against CDK9 enzyme via combined multicomplex-based pharmacophore modeling, interaction studies and molecular dynamics simulations. Comput. Biol. Med. 2023, 161, 107055. [Google Scholar] [CrossRef]
- Ahmadi, A.; Mohammadnejadi, E.; Razzaghi-Asl, N. Gefitinib derivatives and drug-resistance: A perspective from molecular dynamics simulations. Comput. Biol. Med. 2023, 163, 107204. [Google Scholar] [CrossRef] [PubMed]












| Gene Symbol | Gene Name | Score of Degree | Score of EPC | Score of MCC | Score of MNC |
|---|---|---|---|---|---|
| GFAP | Glial fibrillary acidic protein | 11 | 9.38 | 52 | 9 |
| SNAP25 | Synaptosomal-associated protein 25 | 10 | 9.28 | 56 | 10 |
| NFKBIA | NF-kappa-B inhibitor alpha | 6 | 7.28 | 6 | 2 |
| UCHL1 | Ubiquitin carboxyl-terminal hydrolase isozyme L1 | 6 | 8.02 | 15 | 5 |
| CCK | Cholecystokinin receptor type A | 5 | 8.02 | 25 | 4 |
| SST | Serine O-succinyltransferase | 5 | 8.04 | 30 | 5 |
| NPY | Pro-neuropeptide Y | 5 | 8.23 | 30 | 5 |
| GABRG2 | Gamma-aminobutyric acid receptor subunit gamma-2 | 5 | 7.88 | 18 | 5 |
| SNCA | α-Synuclein | 5 | 7.30 | 10 | 5 |
| GABRA1 | Gamma-aminobutyric acid receptor subunit alpha-1 | 4 | 7.33 | 12 | 4 |
| Dataset | Platform | Number of Samples (Groups) |
|---|---|---|
| GSE132903 | GPL10558 Illumina HumanHT-12 V4.0 expression beadchip | 196 (AD 97; Normal 99) |
| GSE122063 | GPL16699 Agilent-039494 SurePrint G3 Human GE v2 8x60K Microarray 039381 (Feature Number version) | 50 (AD 28; Normal 22) |
| GSE167490 | GPL24676 Illumina NovaSeq 6000 (Homo sapiens) | 10 (AD 10) |
Disclaimer/Publisher’s Note: The statements, opinions and data contained in all publications are solely those of the individual author(s) and contributor(s) and not of MDPI and/or the editor(s). MDPI and/or the editor(s) disclaim responsibility for any injury to people or property resulting from any ideas, methods, instructions or products referred to in the content. |
© 2025 by the authors. Licensee MDPI, Basel, Switzerland. This article is an open access article distributed under the terms and conditions of the Creative Commons Attribution (CC BY) license (https://creativecommons.org/licenses/by/4.0/).
Share and Cite
Zhou, L.; Chen, X.; Liang, S.; Yan, J.; Sun, L.; Li, Y.; Chen, X.; Sun, Z. Exploring Gastrodin Against Aging-Related Genes in Alzheimer’s Disease by Integrated Bioinformatics Analysis and Machine Learning. Int. J. Mol. Sci. 2025, 26, 9097. https://doi.org/10.3390/ijms26189097
Zhou L, Chen X, Liang S, Yan J, Sun L, Li Y, Chen X, Sun Z. Exploring Gastrodin Against Aging-Related Genes in Alzheimer’s Disease by Integrated Bioinformatics Analysis and Machine Learning. International Journal of Molecular Sciences. 2025; 26(18):9097. https://doi.org/10.3390/ijms26189097
Chicago/Turabian StyleZhou, Lipeng, Xinying Chen, Shuang Liang, Jiulong Yan, Lianhu Sun, Yaping Li, Xingliang Chen, and Zhirong Sun. 2025. "Exploring Gastrodin Against Aging-Related Genes in Alzheimer’s Disease by Integrated Bioinformatics Analysis and Machine Learning" International Journal of Molecular Sciences 26, no. 18: 9097. https://doi.org/10.3390/ijms26189097
APA StyleZhou, L., Chen, X., Liang, S., Yan, J., Sun, L., Li, Y., Chen, X., & Sun, Z. (2025). Exploring Gastrodin Against Aging-Related Genes in Alzheimer’s Disease by Integrated Bioinformatics Analysis and Machine Learning. International Journal of Molecular Sciences, 26(18), 9097. https://doi.org/10.3390/ijms26189097
