Biphasic Salt Effects on Lycium ruthenicum Germination and Growth Linked to Carbon Fixation and Photosynthesis Gene Expression
Abstract
1. Introduction
2. Results
2.1. Effects of Different NaCl Concentrations on the L. ruthenicum Seeds
2.2. Changes in Metabolites of Seed Initial Germination Under Salt Stress
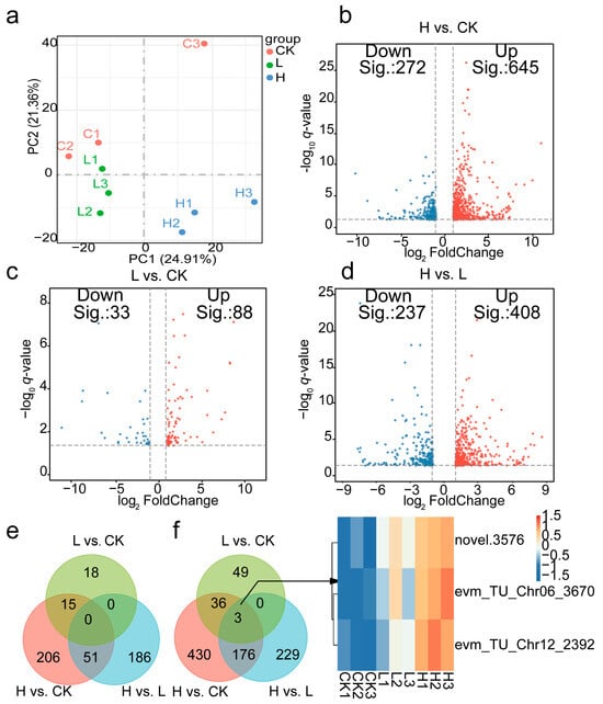
2.3. The Transcriptomic of L. ruthenicum Responding to Salt Stress
2.4. KEGG Co-Enrichment Analysis of Differentially Expressed Genes and Metabolites in L. ruthenicum Under Salt Stress
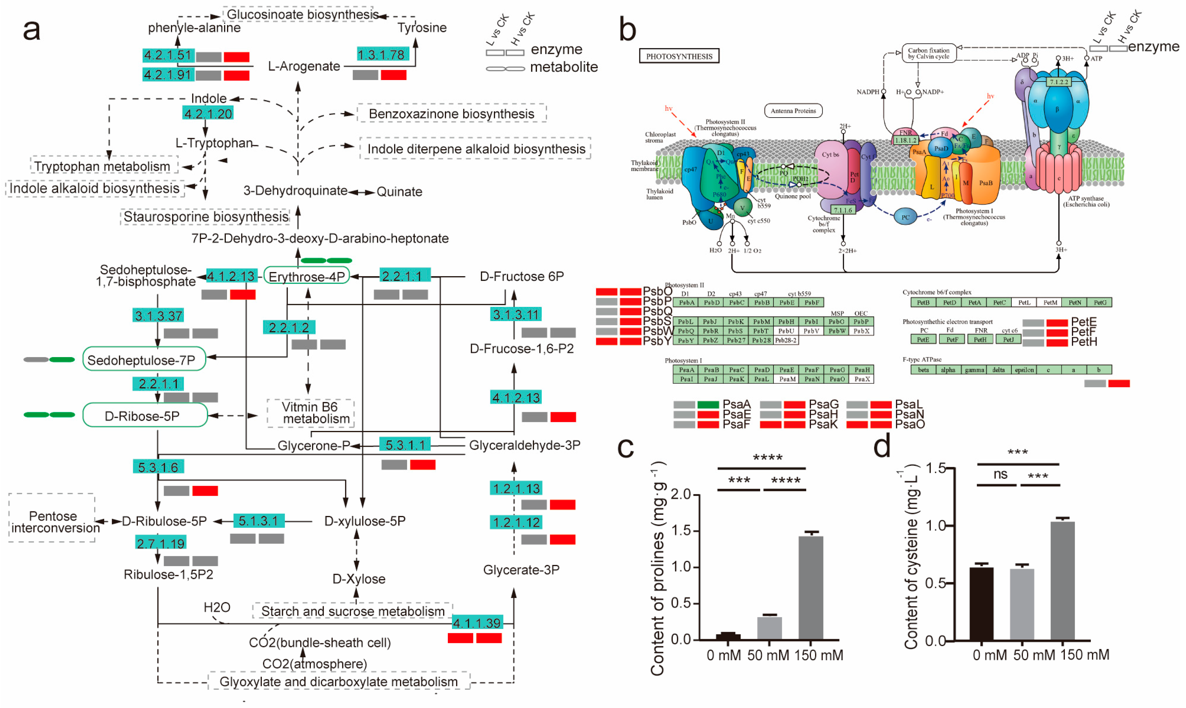
2.5. Analysis of DEGs and DAMs Involved in the Carbon Fixation by Calvin Cycle (ko00710) Across Different Comparison Groups
2.5.1. Analysis of DEGs and DAMs in Carbon Fixation by Calvin Cycle in L vs. CK
2.5.2. Analysis of DEGs and DAMs in Carbon Fixation by Calvin Cycle in H vs. CK
2.6. Transcription Factor (TF) Analysis of the Study
2.7. qRT–PCR
3. Discussion
4. Materials and Methods
4.1. Plant Materials and Growth Conditions
4.2. Measurement of Physiological and Phenotype Indexes
4.2.1. Length of Root
4.2.2. Ion and Proline Content Determination
4.3. RNA Extraction, Library Preparation, and Sequencing
4.4. Quantitative Real-Time PCR (qRT–PCR)
4.5. Bioinformatics Analysis
4.6. Metabolomics Sample Preparation and Data Processing
5. Conclusions
Supplementary Materials
Author Contributions
Funding
Institutional Review Board Statement
Informed Consent Statement
Data Availability Statement
Acknowledgments
Conflicts of Interest
Abbreviations
| DAMs | Differential metabolites |
| DEGs | Differentially expressed genes |
| ERFs | Ethylene-responsive transcription factors |
| GO | Gene ontology |
| KEGG | Kyoto encyclopedia of genes and genomes |
| L. ruthenicum | Lycium ruthenicum. Murr. |
| ROS | Reactive oxygen species |
| RPIA | Sedoheptulose-1,7-bisphosphatase |
| RuBisCO | Ribulose-1,5-bisphosphate carboxylase/oxygenase |
| TCA | Trichloroacetic acid |
| VIP | Variable importance in projection |
References
- Qin, X.; Yin, Y.; Zhao, J.; An, W.; Fan, Y.; Liang, X.; Cao, Y. Metabolomic and transcriptomic analysis of Lycium chinese and, L. ruthenicum under salinity stress. BMC Plant Biol. 2022, 22, 8. [Google Scholar]
- Liu, Z.; Shu, Q.; Wang, L.; Yu, M.; Hu, Y.; Zhang, H.; Tao, Y.; Shao, Y. Genetic diversity of the endangered and medically important Lycium ruthenicum Murr. revealed by sequence-related amplified polymorphism (SRAP) markers. Biochem. Syst. Ecol. 2012, 45, 86–97. [Google Scholar] [CrossRef]
- Hongqiao, L.; Suyama, A.; Mitani-Ueno, N.; Hell, R.; Maruyama-Nakashita, A. A Low Level of NaCl Stimulates Plant Growth by Improving Carbon and Sulfur Assimilation in Arabidopsis thaliana. Plants 2021, 10, 2138. [Google Scholar] [CrossRef] [PubMed]
- Masepan, N.; Intarasit, S.; Panya, A.; Jungklang, J. Low NaCl Concentrations Increase Cotyledon Growth in Chinese White Radish (Raphanus sativus L. var. longipinnatus Bailey) Seedlings via Aquaporin-Mediated Water Transport. Plants 2025, 14, 1616. [Google Scholar] [CrossRef]
- Wang, Z.; Zhang, W.; Huang, W.; Biao, A.; Lin, S.; Wang, Y.; Yan, S.; Zeng, S. Salt stress affects the fruit quality of Lycium ruthenicum Murr. Ind. Crops Prod. 2023, 193, 116240. [Google Scholar] [CrossRef]
- Ma, Y.-J.; Duan, H.-R.; Zhang, F.; Li, Y.; Yang, H.-S.; Tian, F.-P.; Zhou, X.H.; Wang, C.M.; Ma, R. Transcriptomic analysis of Lycium ruthenicum Murr. during fruit ripening provides insight into structural and regulatory genes in the anthocya-nin biosynthetic pathway. PLoS ONE 2018, 13, e0208627. [Google Scholar] [CrossRef]
- Lin, S.; Zeng, S.A.B.; Yang, X.; Yang, T.; Zheng, G.; Mao, G.; Wang, Y. Integrative Analysis of Transcriptome and Metabolome Reveals Salt Stress Orchestrating the Accumulation of Specialized Metabolites in Lycium barbarum L. Fruit. Int. J. Mol. Sci. 2021, 22, 4414. [Google Scholar] [CrossRef]
- Yu, Y.; Ni, Y.; Qiao, T.; Ji, X.; Xu, J.; Li, B.; Sun, Q. Overexpression of VvASMT1 from Grapevine Enhanced Salt and Osmotic Stress Tolerance in Nicotiana Benthamiana. PLoS ONE 2022, 17, e0269028. [Google Scholar] [CrossRef]
- Huda, K.M.K.; Banu, M.S.A.; Garg, B.; Tula, S.; Tuteja, R.; Tuteja, N. OsACA6, a P-type IIB Ca2+ATPase pro-motes salinity and drought stress tolerance in tobacco by ROS scavenging and enhancing the expression of stress-responsive genes. Plant J. 2013, 76, 997–1015. [Google Scholar] [CrossRef]
- Guo, X.; Niu, J.; Cao, X. Heterologous Expression of Salvia miltiorrhiza MicroRNA408 Enhances Toler-ance to Salt Stress in Nicotiana benthamiana. Int. J. Mol. Sci. 2018, 19, 3985. [Google Scholar] [CrossRef]
- Chen, B.-X.; Fu, H.; Gao, J.-D.; Zhang, Y.-X.; Huang, W.-J.; Chen, Z.-J.; Yan, S.-J.; Liu, J. Identification of Metabolomic Biomarkers of Seed Vigor and Aging in Hybrid Rice. Rice 2022, 15, 7. [Google Scholar] [CrossRef]
- Xue, T.; Liu, S.; Liu, J.; Yuan, Y. Metabolomics Based on GC-MS Revealed Hub Metabolites of Pecan Seeds Germinating at Different Temperatures. BMC Plant Biol 2023, 23, 192. [Google Scholar] [CrossRef] [PubMed]
- Wang, Z.; Zhu, C.; Liu, S.; He, C.; Chen, F.; Xiao, P. Comprehensive Metabolic Profile Analysis of the Root Bark of Different Species of Tree Peonies (Paeonia Sect. Moutan). Phytochemistry 2019, 163, 118–125. [Google Scholar] [CrossRef] [PubMed]
- Li, Z.; Cheng, B.; Yong, B.; Liu, T.; Peng, Y.; Zhang, X.; Ma, X.; Huang, L.; Liu, W.; Nie, G. Metabolomics and Physiological Analyses Reveal β-Sitosterol as an Important Plant Growth Regulator Inducing Tolerance to Water Stress in White Clover. Planta 2019, 250, 2033–2046. [Google Scholar] [CrossRef] [PubMed]
- Reyes-Pérez, J.J.; Ruiz-Espinoza, F.H.; Hernández-Montiel, L.G.; De Lucía, B.; Cristiano, G.; Murillo-Amador, B. Evaluation of Glycosyl-Hydrolases, Phosphatases, Esterases and Proteases as Potential Biomarker for NaCl-Stress Tolerance in Solanum lycopersicum L. Varieties. Molecules 2019, 24, 2488. [Google Scholar] [CrossRef]
- Liang, X.; Wang, Y.; Li, Y.; An, W.; He, X.; Chen, Y.; Shi, Z.; He, J.; Wan, R. Widely-Targeted Metabolic Profiling in Lycium barbarum Fruits under Salt-Alkaline Stress Uncovers Mechanism of Salinity Tolerance. Molecules 2022, 27, 1564. [Google Scholar] [CrossRef]
- Arif, Y.; Singh, P.; Siddiqui, H.; Bajguz, A.; Hayat, S. Salinity Induced Physiological and Biochemical Changes in Plants: An Omic Approach towards Salt Stress Tolerance. Plant Physiol. Biochem. 2020, 156, 64–77. [Google Scholar] [CrossRef]
- Abdel-Farid, I.B.; Marghany, M.R.; Rowezek, M.M.; Sheded, M.G. Effect of Salinity Stress on Growth and Metabolomic Profiling of Cucumis Sativus and Solanum Lycopersicum. Plants 2020, 9, 1626. [Google Scholar] [CrossRef]
- Wei, S.; Yang, X.; Huo, G.; Ge, G.; Liu, H.; Luo, L.; Hu, J.; Huang, D.; Long, P. Distinct Metabolome Changes during Seed Germination of Lettuce (Lactuca sativa L.) in Response to Thermal Stress as Revealed by Untargeted Metabolomics Analysis. Int. J. Mol. Sci. 2020, 21, 1481. [Google Scholar] [CrossRef]
- Chen, D.; Yang, Y.; Niu, G.; Shan, X.; Zhang, X.; Jiang, H.; Liu, L.; Wen, Z.; Ge, X.; Zhao, Q.; et al. Metabolic and RNA Sequencing Analysis of Cauliflower Curds with Different Types of Pigmentation. AoB Plants 2022, 14, plac001. [Google Scholar] [CrossRef]
- Liu, K.; Xu, S.; Xuan, W.; Ling, T.; Cao, Z.; Huang, B.; Sun, Y.; Fang, L.; Liu, Z.; Zhao, N.; et al. Carbon monoxide counteracts the inhibition of seed germination and alleviates oxidative damage caused by salt stress in Oryza sativa. Plant Sci. 2007, 172, 544–555. [Google Scholar] [CrossRef]
- Chen, L.; Liu, L.; Lu, B.; Ma, T.; Jiang, D.; Li, J.; Zhang, K.; Sun, H.; Zhang, Y.; Bai, Z.; et al. Exogenous Melatonin Promotes Seed Germination and Osmotic Regulation under Salt Stress in Cotton (Gossypium hirsutum L.). PLoS ONE 2020, 15, e0228241. [Google Scholar] [CrossRef] [PubMed]
- Wang, Y.; Jiang, W.; Li, C.; Wang, Z.; Lu, C.; Cheng, J.; Wei, S.; Yang, J.; Yang, Q. Integrated transcriptomic and metabolomic analyses elucidate the mechanism of flavonoid biosynthesis in the regulation of mulberry seed germination under salt stress. BMC Plant Biol. 2024, 24, 132. [Google Scholar] [CrossRef] [PubMed]
- Na Jom, K.; Frank, T.; Engel, K.-H. A Metabolite Profiling Approach to Follow the Sprouting Process of Mung Beans (Vigna radiata). Metabolomics 2011, 7, 102–117. [Google Scholar] [CrossRef]
- Guo, S.; Klinkesorn, U.; Lorjaroenphon, Y.; Ge, Y.; Na Jom, K. Effects of Germinating Temperature and Time on Metabolite Profiles of Sunflower (Helianthus annuus L.) Seed. Food Sci. Nutr. 2021, 9, 2810–2822. [Google Scholar] [CrossRef]
- Pan, J.; Li, Z.; Dai, S.; Ding, H.; Wang, Q.; Li, X.; Ding, G.; Wang, P.; Guan, Y.; Liu, W. Integrative analyses of transcriptomics and metabo-lomics upon seed germination of foxtail millet in response to salinity. Sci. Rep. 2020, 10, 13660. [Google Scholar] [CrossRef]
- Cheng, B.; Hassan, M.J.; Feng, G.; Zhao, J.; Liu, W.; Peng, Y.; Li, Z. Metabolites Reprogramming and Na+/K+ Transportation Associated with Putrescine-Regulated White Clover Seed Germination and Seedling Tolerance to Salt Toxicity. Front. Plant Sci. 2022, 13, 856007. [Google Scholar] [CrossRef]
- Li, C.; Wang, C.; Cheng, Z.; Li, Y.; Li, W. Carotenoid biosynthesis genes LcLCYB, LcLCYE, and LcBCH from wolfberry confer increased carotenoid content and improved salt tolerance in tobacco. Sci. Rep. 2024, 14, 10586. [Google Scholar] [CrossRef]
- Zhang, Z.; He, K.; Zhang, T.; Tang, D.; Li, R.; Jia, S. Physiological responses of Goji berry (Lycium barbarum L.) to saline-alkaline soil from Qinghai region, China. Sci. Rep. 2019, 9, 12057. [Google Scholar] [CrossRef]
- Rejeb, K.B.; Abdelly, C.; Savouré, A. How Reactive Oxygen Species and Proline Face Stress Together. Plant Physiol. Biochem. 2014, 80, 278–284. [Google Scholar] [CrossRef]
- Wei, T.-L.; Wang, Z.-X.; He, Y.-F.; Xue, S.; Zhang, S.-Q.; Pei, M.-S.; Liu, H.-N.; Yu, Y.-H.; Guo, D.-L. Proline Synthesis and Catabolism-Related Genes Synergistically Regulate Proline Accumulation in Response to Abiotic Stresses in Grapevines. Sci. Hortic. 2022, 305, 111373. [Google Scholar] [CrossRef]
- Hayat, S.; Hayat, Q.; Alyemeni, M.N.; Wani, A.S.; Pichtel, J.; Ahmad, A. Role of proline under changing environments: A review. Plant Signal Behav. 2012, 7, 1456–1466. [Google Scholar] [CrossRef] [PubMed]
- Chen, Y.; Wang, J.; Yao, L.; Li, B.; Ma, X.; Si, E.; Yang, K.; Li, C.; Shang, X.; Meng, Y.; et al. Combined Proteomic and Metabolomic Analysis of the Molecular Mechanism Underlying the Response to Salt Stress during Seed Germination in Barley. Int. J. Mol. Sci. 2022, 23, 10515. [Google Scholar] [CrossRef] [PubMed]
- He, F.; Yang, T.; Zhang, F.; Jiang, X.; Li, X.; Long, R.; Wang, X.; Gao, T.; Wang, C.; Yang, Q.; et al. Transcriptome and GWAS Analyses Reveal Candidate Gene for Root Traits of Alfalfa during Germination under Salt Stress. Int. J. Mol. Sci. 2023, 24, 6271. [Google Scholar] [CrossRef]
- Long, R.; Gao, Y.; Sun, H.; Zhang, T.; Li, X.; Li, M.; Sun, Y.; Kang, J.; Wang, Z.; Ding, W.; et al. Quantitative proteomic analysis using iTRAQ to identify salt-responsive proteins during the germination stage of two Medicago species. Sci. Rep. 2018, 8, 9553. [Google Scholar] [CrossRef]
- Chen, X.; Zhao, G.; Li, Y.; Wei, S.; Dong, Y.; Jiao, R. Integrative Analysis of the Transcriptome and Metabolome Reveals the Mechanism of Chinese Fir Seed Germination. Forests 2023, 14, 676. [Google Scholar] [CrossRef]
- Lu, L.; Wang, Y.; Chen, Y.; Zhu, L.; Wu, X.; Shi, J.; Chen, J.; Cheng, T. Salt stimulates carbon fixation in the halophyte Nitraria sibirica to enhance growth. For. Res. 2025, 5, e004. [Google Scholar] [CrossRef]
- Liang, W.; Zhang, Z.; Yao, N.; Wang, B.; Yu, W.; Zhu, Q.; Yang, S.; Zeng, J.; Wang, L.; Liang, W. Glycolysis and signal transduction participate in Lycium barbarum in response to NaCl stress through protein phosphorylation. BMC Plant Biol. 2025, 25, 405. [Google Scholar] [CrossRef]
- Zhao, J.; Li, H.; Yin, Y.; An, W.; Qin, X.; Wang, Y.; Li, Y.; Fan, Y.; Cao, Y. Transcriptomic and metabolomic analyses of Lycium ruthenicum and Lycium barbarum fruits during ripening. Sci. Rep. 2020, 10, 4354. [Google Scholar] [CrossRef]
- Maheshwari, C.; Coe, R.A.; Karki, S.; Covshoff, S.; Tapia, R.; Tyagi, A.; Hibberd, J.M.; Furbank, R.T.; Quick, W.P.; Lin, H.C. Targeted knockdown of ribulose-1, 5-bisphosphate carboxylase-oxygenase in rice mesophyll cells. J. Plant Physiol. 2021, 260, 153395. [Google Scholar] [CrossRef]
- Hossain, M.S.; Persicke, M.; ElSayed, A.I.; Kalinowski, J.; Dietz, K.-J. Metabolite profiling at the cellular and subcellular level reveals metabolites associated with salinity tolerance in sugar beet. J. Exp. Bot. 2017, 68, 5961–5976. [Google Scholar] [CrossRef] [PubMed]
- Xu, N.; Lu, B.; Wang, Y.; Yu, X.; Yao, N.; Lin, Q.; Xu, X.; Lu, B. Effects of Salt Stress on Seed Germination and Respiratory Metabolism in Different Flueggea Suffruticosa Genotypes. PeerJ 2023, 11, e15668. [Google Scholar] [CrossRef] [PubMed]
- Weimberg, R. Solute adjustments in leaves of two species of wheat at two different stages of growth in response to salinity. Physiol. Plant 1987, 70, 381–388. [Google Scholar] [CrossRef]
- Harshitha, R.; Arunraj, D.R. Real-time quantitative PCR: A tool for absolute and relative quantification. Biochem. Mol. Biol. Educ. 2021, 49, 800–812. [Google Scholar] [CrossRef]
- Want, E.J.; Masson, P.; Michopoulos, F.; Wilson, I.D.; Theodoridis, G.; Plumb, R.S.; Shockcor, J.; Loftus, N.; Holmes, E.; Nicholson, J.K. Global metabolic profiling of animal and human tissues via UPLC-MS. Nat. Protoc. 2013, 8, 17–32. [Google Scholar] [CrossRef]
- Wen, B.; Mei, Z.; Zeng, C.; Liu, S. metaX: A flexible and comprehensive software for processing metabolomics data. BMC Bioinform. 2017, 18, 183. [Google Scholar] [CrossRef]
- Huan, L.; Xie, X.; Zheng, Z.; Sun, F.; Wu, S.; Li, M.; Gao, S.; Gu, W.; Wang, G. Positive Correlation Between PSI Response and Oxidative Pentose Phosphate Pathway Activity During Salt Stress in an Intertidal Macroalga. Plant Cell Physiol. 2014, 55, 1395–1403. [Google Scholar] [CrossRef]
- Lu, X.; Huan, L.; Gao, S.; He, L.; Wang, G. NADPH from the oxidative pentose phosphate pathway drives the operation of cyclic electron flow around photosystem I in high-intertidal macroalgae under severe salt stress. Physiol. Plant 2016, 156, 397–406. [Google Scholar] [CrossRef]








| TFs Classification | Number | |
|---|---|---|
| 150 mM vs. Control | 50 mM vs. Control | |
| FAR1 | 25 | 8 |
| ERF | 45 | 5 |
| bHLH | 39 | 4 |
| bZIP | 18 | 4 |
| C3H | 28 | 4 |
| G2-like | 19 | 4 |
| NAC | 56 | 4 |
| B3 | 21 | 3 |
| MYB _related | 38 | 3 |
| Trihelix | 24 | 1 |
| MADS | 24 | 2 |
Disclaimer/Publisher’s Note: The statements, opinions and data contained in all publications are solely those of the individual author(s) and contributor(s) and not of MDPI and/or the editor(s). MDPI and/or the editor(s) disclaim responsibility for any injury to people or property resulting from any ideas, methods, instructions or products referred to in the content. |
© 2025 by the authors. Licensee MDPI, Basel, Switzerland. This article is an open access article distributed under the terms and conditions of the Creative Commons Attribution (CC BY) license (https://creativecommons.org/licenses/by/4.0/).
Share and Cite
Qiao, X.; Wang, R.; Liu, L.; Cui, B.; Zhao, X.; Yin, M.; Li, P.; Feng, X.; Shan, Y. Biphasic Salt Effects on Lycium ruthenicum Germination and Growth Linked to Carbon Fixation and Photosynthesis Gene Expression. Int. J. Mol. Sci. 2025, 26, 7537. https://doi.org/10.3390/ijms26157537
Qiao X, Wang R, Liu L, Cui B, Zhao X, Yin M, Li P, Feng X, Shan Y. Biphasic Salt Effects on Lycium ruthenicum Germination and Growth Linked to Carbon Fixation and Photosynthesis Gene Expression. International Journal of Molecular Sciences. 2025; 26(15):7537. https://doi.org/10.3390/ijms26157537
Chicago/Turabian StyleQiao, Xinmeng, Ruyuan Wang, Lanying Liu, Boya Cui, Xinrui Zhao, Min Yin, Pirui Li, Xu Feng, and Yu Shan. 2025. "Biphasic Salt Effects on Lycium ruthenicum Germination and Growth Linked to Carbon Fixation and Photosynthesis Gene Expression" International Journal of Molecular Sciences 26, no. 15: 7537. https://doi.org/10.3390/ijms26157537
APA StyleQiao, X., Wang, R., Liu, L., Cui, B., Zhao, X., Yin, M., Li, P., Feng, X., & Shan, Y. (2025). Biphasic Salt Effects on Lycium ruthenicum Germination and Growth Linked to Carbon Fixation and Photosynthesis Gene Expression. International Journal of Molecular Sciences, 26(15), 7537. https://doi.org/10.3390/ijms26157537
