Regulation of Human Lung Adenocarcinoma Cell Proliferation by LncRNA AFAP-AS1 Through the miR-508/ZWINT Axis
Abstract
1. Introduction
2. Results
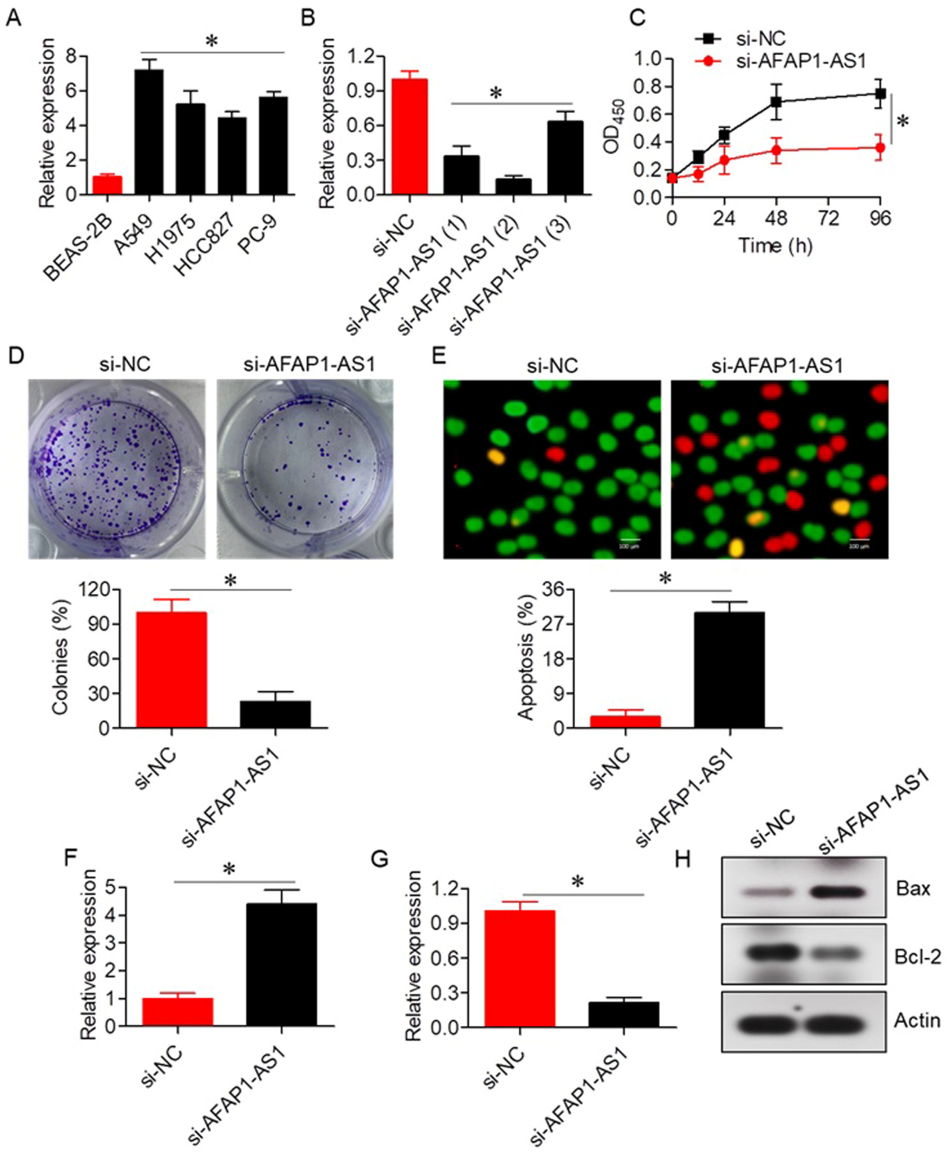
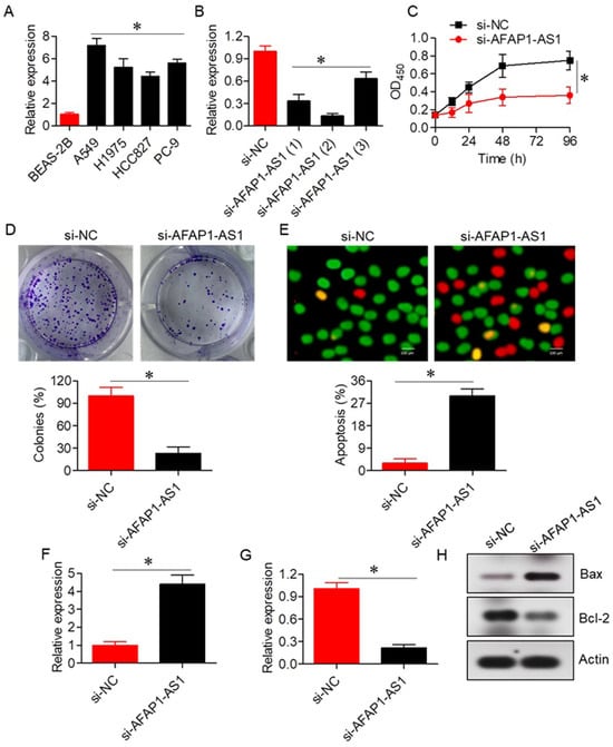
2.1. LncRNA AFAP1-AS1 Is Upregulated in Lung Adenocarcinoma
2.2. Knockdown of LncRNA AFAP1-AS1 Impedes A549 Cell Proliferation

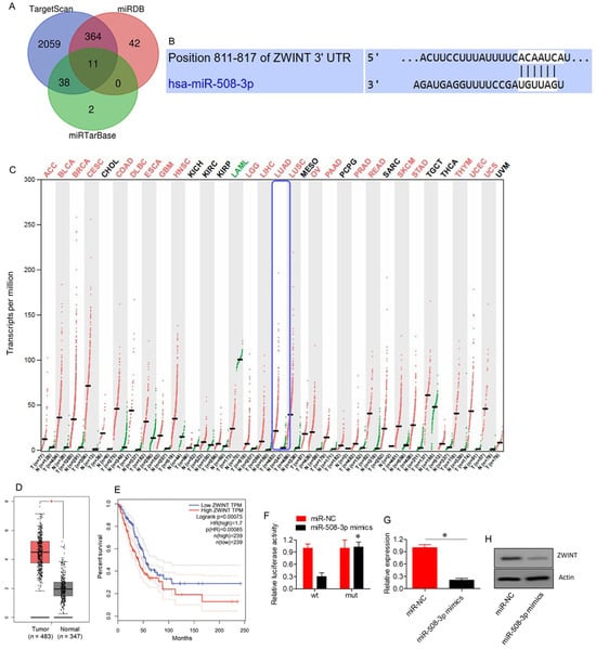
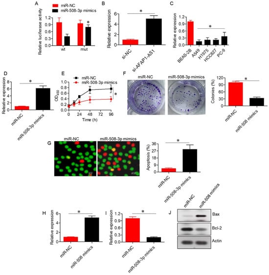
2.3. LncRNA AFAP1-AS1 Acts via Sponging of miR-508-3p
2.4. ZWINT Acts as a Target of miR-508-3p
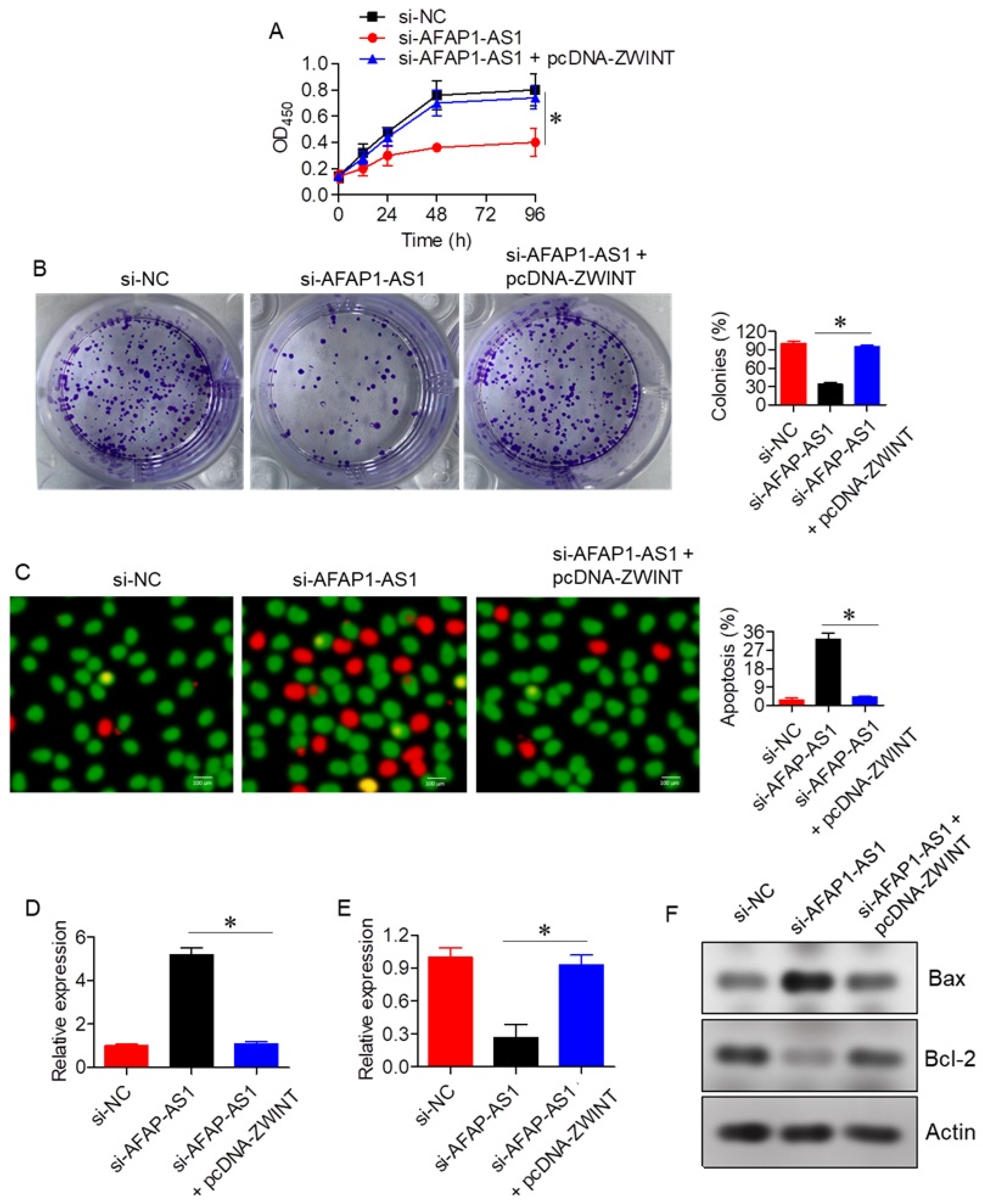
2.5. ZWINT Overexpression Rescues the Effects of si-AFAP1-AS1
2.6. Effects of AFAP1-AS1 Silencing on A549 Cell Invasion
3. Discussion
4. Materials and Methods
4.1. Cell Lines and Culture
4.2. Transfection with Constructs
4.3. Quantitative Real-Time PCR (qRT-PCR)
4.4. CCK8 Assay
4.5. Colony Formation Assay
4.6. Acridine Orange/Ethidium Bromide (AO/EB) Assay
4.7. Transwell Assay
4.8. Bioinformatics
4.9. Dual Luciferase Assay
4.10. Western Blotting
4.11. Statistical Analysis
5. Conclusions
Supplementary Materials
Author Contributions
Funding
Institutional Review Board Statement
Informed Consent Statement
Data Availability Statement
Acknowledgments
Conflicts of Interest
References
- Sharma, R. Mapping of global, regional and national incidence, mortality and mortality-to-incidence ratio of lung cancer in 2020 and 2050. Int. J. Clin. Oncol. 2022, 27, 665–675. [Google Scholar] [CrossRef] [PubMed]
- Hutchinson, B.D.; Shroff, G.S.; Truong, M.T.; Ko, J.P. Spectrum of lung adenocarcinoma. Semin. Ultrasound CT MRI 2019, 40, 255–264. [Google Scholar] [CrossRef]
- Charloux, A.; Quoix, E.; Wolkove, N.; Small, D.; Pauli, G.; Kreisman, H. The increasing incidence of lung adenocarcinoma: Reality or artefact? A review of the epidemiology of lung adenocarcinoma. Int. J. Epidemiol. 1997, 26, 14–23. [Google Scholar] [CrossRef]
- Yan, H.; Bu, P. Non-coding RNA in cancer. Essays Biochem. 2021, 65, 625–639. [Google Scholar] [PubMed]
- Schmitt, A.M.; Chang, H.Y. Long noncoding RNAs in cancer pathways. Cancer Cell 2016, 29, 452–463. [Google Scholar] [CrossRef]
- Bhan, A.; Soleimani, M.; Mandal, S.S. Long noncoding RNA and cancer: A new paradigm. Cancer Res. 2017, 77, 3965–3981. [Google Scholar] [CrossRef]
- Ji, D.; Zhong, X.; Jiang, X.; Leng, K.; Xu, Y.; Li, Z.; Huang, L.; Li, J.; Cui, Y. The role of long non-coding RNA AFAP1-AS1 in human malignant tumors. Pathol. Res. Pract. 2018, 214, 1524–1531. [Google Scholar] [CrossRef] [PubMed]
- Li, Y.; Zhu, Z.; Hou, X.; Sun, Y. LncRNA AFAP1-AS1 Promotes the Progression of Colorectal Cancer through miR-195-5p and WISP1. J. Oncol. 2021, 2021, 6242798. [Google Scholar] [CrossRef]
- Sun, J.; Min, H.; Yu, L.; Yu, G.; Shi, Y.; Sun, J. The knockdown of LncRNA AFAP1-AS1 suppressed cell proliferation, migration, and invasion, and promoted apoptosis by regulating miR-545-3p/hepatoma-derived growth factor axis in lung cancer. Anti-Cancer Drugs 2021, 32, 11–21. [Google Scholar] [CrossRef]
- Xia, M.; Duan, L.J.; Lu, B.N.; Pang, Y.Z.; Pang, Z.R. LncRNA AFAP1-AS1/miR-27b-3p/VEGF-C axis modulates stemness characteristics in cervical cancer cells. Chin. Med. J. 2021, 134, 2091–2101. [Google Scholar] [CrossRef] [PubMed]
- Sun, Y.; Fan, L.; Li, Y. Low expression of LncRNA AFAP1-AS1 inhibits proliferation and promotes apoptosis of non-small cell lung cancer cells through inhibiting wnt signaling pathway. Cell. Mol. Biol. 2023, 69, 176–180. [Google Scholar] [PubMed]
- Calvayrac, O.; Pradines, A.; Pons, E.; Mazières, J.; Guibert, N. Molecular biomarkers for lung adenocarcinoma. Eur. Respir. J. 2017, 49, 1601734. [Google Scholar] [CrossRef] [PubMed]
- Cao, J. The functional role of long non-coding RNAs and epigenetics. Biol. Proced. Online 2014, 16, 42. [Google Scholar] [CrossRef] [PubMed]
- Huarte, M. The emerging role of lncRNAs in cancer. Nat. Med. 2015, 21, 1253–1261. [Google Scholar] [CrossRef]
- Tripathi, M.K.; Doxtater, K.; Keramatnia, F.; Zacheaus, C.; Yallapu, M.M.; Jaggi, M.; Chauhan, S.C. Role of lncRNAs in ovarian cancer: Defining new biomarkers for therapeutic purposes. Drug Discov. Today 2018, 23, 1635–1643. [Google Scholar] [CrossRef]
- Ye, Y.; Chen, J.; Zhou, Y.; Fu, Z.; Zhou, Q.; Wang, Y.; Gao, W.; Zheng, S.; Zhao, X.; Chen, T.; et al. High expression of AFAP1-AS1 is associated with poor survival and short-term recurrence in pancreatic ductal adenocarcinoma. J. Transl. Med. 2015, 13, 137. [Google Scholar] [CrossRef]
- Zeng, Z.; Bo, H.; Gong, Z.; Lian, Y.; Li, X.; Li, X.; Zhang, W.; Deng, H.; Zhou, M.; Peng, S.; et al. AFAP1-AS1, a long noncoding RNA upregulated in lung cancer and promotes invasion and metastasis. Tumor Biol. 2016, 37, 729–737. [Google Scholar] [CrossRef] [PubMed]
- Bo, H.; Gong, Z.; Zhang, W.; Li, X.; Zeng, Y.; Liao, Q.; Chen, P.; Shi, L.; Lian, Y.; Jing, Y.; et al. Upregulated long non-coding RNA AFAP1-AS1 expression is associated with progression and poor prognosis of nasopharyngeal carcinoma. Oncotarget 2015, 6, 20404. [Google Scholar] [CrossRef]
- Bo, H.; Fan, L.; Li, J.; Liu, Z.; Zhang, S.; Shi, L.; Guo, C.; Li, X.; Liao, Q.; Zhang, W.; et al. High expression of lncRNA AFAP1-AS1 promotes the progression of colon cancer and predicts poor prognosis. J. Cancer 2018, 9, 4677. [Google Scholar] [CrossRef]
- Koshida, Y.; Saegusa, M.; Okayasu, I. Apoptosis, cell proliferation and expression of Bcl-2 and Bax in gastric carcinomas: Immunohistochemical and clinicopathological study. Br. J. Cancer 1997, 75, 367–373. [Google Scholar] [CrossRef]
- Knudson, C.M.; Korsmeyer, S.J. Bcl-2 and Bax function independently to regulate cell death. Nat. Genet. 1997, 16, 358–363. [Google Scholar] [CrossRef] [PubMed]
- Guo, F.; Zhang, K.; Li, M.; Cui, L.; Liu, G.; Yan, Y.; Tian, W.; Teng, F.; Zhang, Y.; Gao, C.; et al. miR-508-3p suppresses the development of ovarian carcinoma by targeting CCNA2 and MMP7. Int. J. Oncol. 2020, 57, 264–276. [Google Scholar] [CrossRef] [PubMed]
- Shang, Y.; Zhang, Z.; Liu, Z.; Feng, B.; Ren, G.; Li, K.; Zhou, L.; Sun, Y.; Li, M.; Zhou, J.; et al. miR-508-5p regulates multidrug resistance of gastric cancer by targeting ABCB1 and ZNRD1. Oncogene 2014, 33, 3267–3276. [Google Scholar] [CrossRef]
- Sun, C.B.; Wang, H.Y.; Han, X.Q.; Liu, Y.N.; Wang, M.C.; Zhang, H.X.; Gu, Y.F.; Leng, X.G. LINC00511 promotes gastric cancer cell growth by acting as a ceRNA. World J. Gastrointest. Oncol. 2020, 12, 394. [Google Scholar] [CrossRef]
- Woo Seo, D.; Yeop You, S.; Chung, W.J.; Cho, D.H.; Kim, J.S.; Su Oh, J. Zwint-1 is required for spindle assembly checkpoint function and kinetochore-microtubule attachment during oocyte meiosis. Sci. Rep. 2015, 5, 15431. [Google Scholar] [CrossRef] [PubMed]
- Peng, F.; Li, Q.; Niu, S.Q.; Shen, G.P.; Luo, Y.; Chen, M.; Bao, Y. ZWINT is the next potential target for lung cancer therapy. J. Cancer Res. Clin. Oncol. 2019, 145, 661–673. [Google Scholar] [CrossRef]
- Ma, Z.; Cai, Y.; Tian, C. ZWINT promotes the proliferation, migration, and invasion of cervical cancer cells by regulating the p53/p21 signaling pathway. J. Physiol. Investig. 2023, 66, 372–378. [Google Scholar] [CrossRef]
- Li, Z.; Xiao, X.; Ye, F.; Cheng, Y.; Mi, J. Upregulation of the ZWINT expression correlates with prostate cancer progression and immune infiltration. J. Men’s Health 2023, 19, 65–75. [Google Scholar]
- Su, M.; Xiao, Y.; Tang, J.; Wu, J.; Ma, J.; Tian, B.; Zhou, Y.; Wang, H.; Yang, D.; Liao, Q.J.; et al. Role of lncRNA and EZH2 interaction/regulatory network in lung cancer. J. Cancer 2018, 9, 4156. [Google Scholar] [CrossRef]
- Li, F.; Xian, D.; Huang, J.; Nie, L.; Xie, T.; Sun, Q.; Zhang, X.; Zhou, Y. SP1-induced upregulation of LncRNA AFAP1-AS1 promotes tumor progression in triple-negative breast cancer by regulating mTOR pathway. Int. J. Mol. Sci. 2023, 24, 13401. [Google Scholar] [CrossRef]
- Yuan, J.; Zhu, Q.; Zhang, X.; Wen, Z.; Zhang, G.; Li, N.; Pei, Y.; Wang, Y.; Pei, S.; Xu, J.; et al. Ezh2 competes with p53 to license lncRNA Neat1 transcription for inflammasome activation. Cell Death Differ. 2022, 29, 2009–2023. [Google Scholar] [CrossRef] [PubMed]
- De Luca, A.; Maiello, M.R.; D’Alessio, A.; Pergameno, M.; Normanno, N. The RAS/RAF/MEK/ERK and the PI3K/AKT signalling pathways: Role in cancer pathogenesis and implications for therapeutic approaches. Expert Opin. Ther. Targets 2012, 16 (Suppl. S2), S17–S27. [Google Scholar] [CrossRef] [PubMed]
- Liu, H.; Zhou, D.; Ou, Y.; Chen, S.; Long, Y.; Yuan, T.; Li, Y.; Tan, Y. Multiple signaling pathways in the frontiers of lung cancer progression. Front. Immunol. 2025, 16, 1593793. [Google Scholar] [CrossRef] [PubMed]





Disclaimer/Publisher’s Note: The statements, opinions and data contained in all publications are solely those of the individual author(s) and contributor(s) and not of MDPI and/or the editor(s). MDPI and/or the editor(s) disclaim responsibility for any injury to people or property resulting from any ideas, methods, instructions or products referred to in the content. |
© 2025 by the authors. Licensee MDPI, Basel, Switzerland. This article is an open access article distributed under the terms and conditions of the Creative Commons Attribution (CC BY) license (https://creativecommons.org/licenses/by/4.0/).
Share and Cite
Kadasah, S.F.; Alqahtani, A.M.S. Regulation of Human Lung Adenocarcinoma Cell Proliferation by LncRNA AFAP-AS1 Through the miR-508/ZWINT Axis. Int. J. Mol. Sci. 2025, 26, 6532. https://doi.org/10.3390/ijms26136532
Kadasah SF, Alqahtani AMS. Regulation of Human Lung Adenocarcinoma Cell Proliferation by LncRNA AFAP-AS1 Through the miR-508/ZWINT Axis. International Journal of Molecular Sciences. 2025; 26(13):6532. https://doi.org/10.3390/ijms26136532
Chicago/Turabian StyleKadasah, Sultan F., and Abdulaziz M. S. Alqahtani. 2025. "Regulation of Human Lung Adenocarcinoma Cell Proliferation by LncRNA AFAP-AS1 Through the miR-508/ZWINT Axis" International Journal of Molecular Sciences 26, no. 13: 6532. https://doi.org/10.3390/ijms26136532
APA StyleKadasah, S. F., & Alqahtani, A. M. S. (2025). Regulation of Human Lung Adenocarcinoma Cell Proliferation by LncRNA AFAP-AS1 Through the miR-508/ZWINT Axis. International Journal of Molecular Sciences, 26(13), 6532. https://doi.org/10.3390/ijms26136532

