Apoptosis-Inducing and Proliferation-Inhibiting Effects of Doramectin on Mz-ChA-1 Human Cholangiocarcinoma Cells
Abstract
1. Introduction
2. Results
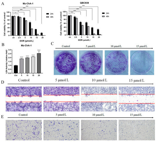
2.1. DOR Inhibits Mz-ChA-1 Cell Proliferation and Cell Migration Capacity
2.2. DOR Inhibits G1/S Phase Transition in Mz-ChA-1 Cells
2.3. DOR Inhibits Cyclin E1 and CDK2 Gene Expression in Mz-ChA-1 Cells
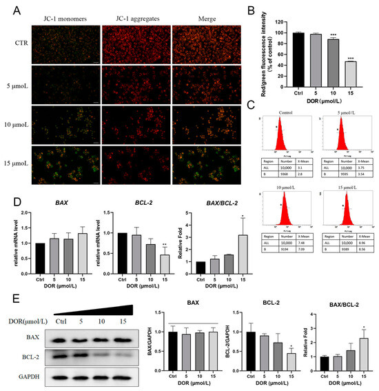
2.4. DOR Induces Apoptosis in Mz-ChA-1 Cells
2.5. DOR Inhibits the Expression of the Antiapoptotic Protein BCL-2
3. Discussion
4. Materials and Methods
4.1. Cell Culture
4.2. Cell Viability Assay
4.3. LDH Release Test
4.4. Cell Colony Formation Assay
4.5. Transwell Cell Invasion Assay
4.6. Flow Cytometric Analysis of Apoptosis and Cell Cycle Distribution
4.7. Determination of ROS Production and Mitochondrial Membrane Potential
4.8. DCFH-DA Fluorescent Probe Assay
4.9. SDS–PAGE and Western Blot Analysis
4.10. Real-Time Fluorescence Quantitative PCR (qPCR)
4.11. Transcriptome Analysis
4.12. Statistical Analysis
Supplementary Materials
Author Contributions
Funding
Institutional Review Board Statement
Informed Consent Statement
Data Availability Statement
Acknowledgments
Conflicts of Interest
References
- Vij, M.; Puri, Y.; Rammohan, A.; Gowripriya, G.; Rajalingam, R.; Kaliamoorthy, I.; Rela, M. Pathological, molecular, and clinical characteristics of cholangiocarcinoma: A comprehensive review. World J. Gastrointest. Oncol. 2022, 14, 607–627. [Google Scholar] [CrossRef] [PubMed]
- Brindley, P.J.; Bachini, M.; Ilyas, S.I.; Khan, S.A.; Loukas, A.; Sirica, A.E.; Teh, B.T.; Wongkham, S.; Gores, G.J. Cholangiocarcinoma. Nat. Rev. Dis. Primers 2021, 7, 65. [Google Scholar] [CrossRef] [PubMed]
- Alsaleh, M.; Leftley, Z.; Barbera, T.A.; Sithithaworn, P.; Khuntikeo, N.; Loilome, W.; Yongvanit, P.; Cox, I.J.; Chamodol, N.; Syms, R.R.; et al. Cholangiocarcinoma: A guide for the nonspecialist. Int. J. Gen. Med. 2019, 12, 13–23. [Google Scholar] [CrossRef]
- Ilyas, S.I.; Khan, S.A.; Hallemeier, C.L.; Kelley, R.K.; Gores, G.J. Cholangiocarcinoma—Evolving concepts and therapeutic strategies. Nat. Rev. Clin. Oncol. 2018, 15, 95–111. [Google Scholar] [CrossRef] [PubMed]
- Doherty, B.; Nambudiri, V.E.; Palmer, W.C. Update on the Diagnosis and Treatment of Cholangiocarcinoma. Curr. Gastroenterol. Rep. 2017, 19, 2. [Google Scholar] [CrossRef] [PubMed]
- Kendall, T.; Verheij, J.; Gaudio, E.; Evert, M.; Guido, M.; Goeppert, B.; Carpino, G. Anatomical, histomorphological and molecular classification of cholangiocarcinoma. Liver Int. 2019, 39 (Suppl. S1), 7–18. [Google Scholar] [CrossRef] [PubMed]
- Ilyas, S.I.; Gores, G.J. Pathogenesis, diagnosis, and management of cholangiocarcinoma. Gastroenterology 2013, 145, 1215–1229. [Google Scholar] [CrossRef] [PubMed]
- Banales, J.M.; Cardinale, V.; Carpino, G.; Marzioni, M.; Andersen, J.B.; Invernizzi, P.; Lind, G.E.; Folseraas, T.; Forbes, S.J.; Fouassier, L.; et al. Expert consensus document: Cholangiocarcinoma: Current knowledge and future perspectives consensus statement from the European Network for the Study of Cholangiocarcinoma (ENS-CCA). Nat. Rev. Gastroenterol. Hepatol. 2016, 13, 261–280. [Google Scholar] [CrossRef]
- Kam, A.E.; Masood, A.; Shroff, R.T. Current and emerging therapies for advanced biliary tract cancers. Lancet Gastroenterol. Hepatol. 2021, 6, 956–969. [Google Scholar] [CrossRef]
- Subbiah, V.; Iannotti, N.O.; Gutierrez, M.; Smith, D.C.; Feliz, L.; Lihou, C.F.; Tian, C.; Silverman, I.M.; Ji, T.; Saleh, M. FIGHT-101, a first-in-human study of potent and selective FGFR 1-3 inhibitor pemigatinib in pan-cancer patients with FGF/FGFR alterations and advanced malignancies. Ann. Oncol. 2022, 33, 522–533. [Google Scholar] [CrossRef]
- Abou-Alfa, G.K.; Sahai, V.; Hollebecque, A.; Vaccaro, G.; Melisi, D.; Al-Rajabi, R.; Paulson, A.S.; Borad, M.J.; Gallinson, D.; Murphy, A.G.; et al. Pemigatinib for previously treated, locally advanced or metastatic cholangiocarcinoma: A multicentre, open-label, phase 2 study. Lancet Oncol. 2020, 21, 671–684. [Google Scholar] [CrossRef] [PubMed]
- Javle, M.; King, G.; Spencer, K.; Borad, M.J. Futibatinib, an Irreversible FGFR1-4 Inhibitor for the Treatment of FGFR-Aberrant Tumors. Oncologist 2023, 28, 928–943. [Google Scholar] [CrossRef]
- Kommalapati, A.; Tella, S.H.; Borad, M.; Javle, M.; Mahipal, A. FGFR Inhibitors in Oncology: Insight on the Management of Toxicities in Clinical Practice. Cancers 2021, 13, 2968. [Google Scholar] [CrossRef] [PubMed]
- El-Saber Batiha, G.; Alqahtani, A.; Ilesanmi, O.B.; Saati, A.A.; El-Mleeh, A.; Hetta, H.F.; Magdy Beshbishy, A. Avermectin Derivatives, Pharmacokinetics, Therapeutic and Toxic Dosages, Mechanism of Action, and Their Biological Effects. Pharmaceuticals 2020, 13, 196. [Google Scholar] [CrossRef] [PubMed]
- Dawson, G.R.; Wafford, K.A.; Smith, A.; Marshall, G.R.; Bayley, P.J.; Schaeffer, J.M.; Meinke, P.T.; McKernan, R.M. Anticonvulsant and adverse effects of avermectin analogs in mice are mediated through the gamma-aminobutyric acid(A) receptor. J. Pharmacol. Exp. Ther. 2000, 295, 1051–1060. [Google Scholar] [PubMed]
- Hotson, I.K. The avermectins: A new family of antiparasitic agents. J. S. Afr. Vet. Assoc. 1982, 53, 87–90. [Google Scholar]
- Wolstenholme, A.J. Recent progress in understanding the interaction between avermectins and ligand-gated ion channels: Putting the pests to sleep. Invert. Neurosci. 2010, 10, 5–10. [Google Scholar] [CrossRef] [PubMed]
- Salman, M.; Abbas, R.Z.; Mehmood, K.; Hussain, R.; Shah, S.; Faheem, M.; Zaheer, T.; Abbas, A.; Morales, B.; Aneva, I.; et al. Assessment of Avermectins-Induced Toxicity in Animals. Pharmaceuticals 2022, 15, 332. [Google Scholar] [CrossRef]
- Casida, J.E.; Durkin, K.A. Novel GABA receptor pesticide targets. Pestic. Biochem. Physiol. 2015, 121, 22–30. [Google Scholar] [CrossRef]
- Goudie, A.C.; Evans, N.A.; Gration, K.A.; Bishop, B.F.; Gibson, S.P.; Holdom, K.S.; Kaye, B.; Wicks, S.R.; Lewis, D.; Weatherley, A.J.; et al. Doramectin—A potent novel endectocide. Vet. Parasitol. 1993, 49, 5–15. [Google Scholar] [CrossRef]
- Du, S.; Liang, H.; Zhou, L.; Chen, C.; Sun, R.; Zhang, J.; Meng, X.; Gao, A. Effect of doramectin on programmed cell death pathway in glioma cells. Clin. Transl. Oncol. 2023, 25, 2871–2883. [Google Scholar] [CrossRef]
- Chen, C.; Liang, H.; Qin, R.; Li, X.; Wang, L.; Du, S.; Chen, Z.; Meng, X.; Lv, Z.; Wang, Q.; et al. Doramectin inhibits glioblastoma cell survival via regulation of autophagy in vitro and in vivo. Int. J. Oncol. 2022, 60, 29. [Google Scholar] [CrossRef] [PubMed]
- Ekoka Mbassi, D.; Mombo-Ngoma, G.; Held, J.; Okwu, D.G.; Ndzebe-Ndoumba, W.; Kalkman, L.C.; Ekoka Mbassi, F.A.; Pessanha de Carvalho, L.; Inoue, J.; Akinosho, M.A.; et al. Efficacy and safety of ivermectin for the treatment of Plasmodium falciparum infections in asymptomatic male and female Gabonese adults—A pilot randomized, double-blind, placebo-controlled single-centre phase Ib/IIa clinical trial. EBioMedicine 2023, 97, 104814. [Google Scholar] [CrossRef]
- Mashimo, M.; Onishi, M.; Uno, A.; Tanimichi, A.; Nobeyama, A.; Mori, M.; Yamada, S.; Negi, S.; Bu, X.; Kato, J.; et al. The 89-kDa PARP1 cleavage fragment serves as a cytoplasmic PAR carrier to induce AIF-mediated apoptosis. J. Biol. Chem. 2021, 296, 100046. [Google Scholar] [CrossRef] [PubMed]
- Chen, Q.; Ma, K.; Liu, X.; Chen, S.H.; Li, P.; Yu, Y.; Leung, A.K.L.; Yu, X. Truncated PARP1 mediates ADP-ribosylation of RNA polymerase III for apoptosis. Cell Discov. 2022, 8, 3. [Google Scholar] [CrossRef] [PubMed]
- Kaina, B. DNA damage-triggered apoptosis: Critical role of DNA repair, double-strand breaks, cell proliferation and signaling. Biochem. Pharmacol. 2003, 66, 1547–1554. [Google Scholar] [CrossRef] [PubMed]
- Galluzzi, L.; Zamzami, N.; de La Motte Rouge, T.; Lemaire, C.; Brenner, C.; Kroemer, G. Methods for the assessment of mitochondrial membrane permeabilization in apoptosis. Apoptosis 2007, 12, 803–813. [Google Scholar] [CrossRef] [PubMed]
- Perelman, A.; Wachtel, C.; Cohen, M.; Haupt, S.; Shapiro, H.; Tzur, A. JC-1: Alternative excitation wavelengths facilitate mitochondrial membrane potential cytometry. Cell Death Dis. 2012, 3, e430. [Google Scholar] [CrossRef] [PubMed]
- Kaloni, D.; Diepstraten, S.T.; Strasser, A.; Kelly, G.L. BCL-2 protein family: Attractive targets for cancer therapy. Apoptosis 2023, 28, 20–38. [Google Scholar] [CrossRef]
- Hata, A.N.; Engelman, J.A.; Faber, A.C. The BCL2 Family: Key Mediators of the Apoptotic Response to Targeted Anticancer Therapeutics. Cancer Discov. 2015, 5, 475–487. [Google Scholar] [CrossRef]
- Juarez, M.; Schcolnik-Cabrera, A.; Duenas-Gonzalez, A. The multitargeted drug ivermectin: From an antiparasitic agent to a repositioned cancer drug. Am. J. Cancer Res. 2018, 8, 317–331. [Google Scholar]
- Gallardo, F.; Mariame, B.; Gence, R.; Tilkin-Mariame, A.F. Macrocyclic lactones inhibit nasopharyngeal carcinoma cells proliferation through PAK1 inhibition and reduce in vivo tumor growth. Drug Des. Devel Ther. 2018, 12, 2805–2814. [Google Scholar] [CrossRef] [PubMed]
- Melotti, A.; Mas, C.; Kuciak, M.; Lorente-Trigos, A.; Borges, I.; Ruiz i Altaba, A. The river blindness drug Ivermectin and related macrocyclic lactones inhibit WNT-TCF pathway responses in human cancer. EMBO Mol. Med. 2014, 6, 1263–1278. [Google Scholar] [CrossRef] [PubMed]
- Mierke, C.T.; Zitterbart, D.P.; Kollmannsberger, P.; Raupach, C.; Schlötzer-Schrehardt, U.; Goecke, T.W.; Behrens, J.; Fabry, B. Breakdown of the endothelial barrier function in tumor cell transmigration. Biophys. J. 2008, 94, 2832–2846. [Google Scholar] [CrossRef]
- Peart, O. Metastatic Breast Cancer. Radiol. Technol. 2017, 88, 519M–539M. [Google Scholar] [PubMed]
- Coleman, R.E.; Croucher, P.I.; Padhani, A.R.; Clézardin, P.; Chow, E.; Fallon, M.; Guise, T.; Colangeli, S.; Capanna, R. Bone metastases. Nat. Rev. Dis. Primers 2020, 6, 83. [Google Scholar] [CrossRef] [PubMed]
- Gerstberger, S.; Jiang, Q.; Ganesh, K. Metastasis. Cell 2023, 186, 1564–1579. [Google Scholar] [CrossRef]
- Martinotti, S.; Ranzato, E. Scratch Wound Healing Assay. Methods Mol. Biol. 2020, 2109, 225–229. [Google Scholar] [PubMed]
- Justus, C.R.; Marie, M.A.; Sanderlin, E.J.; Yang, L.V. Transwell In Vitro Cell Migration and Invasion Assays. Methods Mol. Biol. 2023, 2644, 349–359. [Google Scholar] [PubMed]
- Wang, Z.; Gerstein, M.; Snyder, M. RNA-Seq: A revolutionary tool for transcriptomics. Nat. Rev. Genet. 2009, 10, 57–63. [Google Scholar] [CrossRef]
- Jiang, Z.; Zhou, X.; Li, R.; Michal, J.J.; Zhang, S.; Dodson, M.V.; Zhang, Z.; Harland, R.M. Whole transcriptome analysis with sequencing: Methods, challenges and potential solutions. Cell. Mol. Life Sci. 2015, 72, 3425–3439. [Google Scholar] [CrossRef] [PubMed]
- Jamasbi, E.; Hamelian, M.; Hossain, M.A.; Varmira, K. The cell cycle, cancer development and therapy. Mol. Biol. Rep. 2022, 49, 10875–10883. [Google Scholar] [CrossRef]
- Longley, D.B.; Harkin, D.P.; Johnston, P.G. 5-fluorouracil: Mechanisms of action and clinical strategies. Nat. Rev. Cancer 2003, 3, 330–338. [Google Scholar] [CrossRef] [PubMed]
- Chu, C.; Geng, Y.; Zhou, Y.; Sicinski, P. Cyclin E in normal physiology and disease states. Trends Cell Biol. 2021, 31, 732–746. [Google Scholar] [CrossRef] [PubMed]
- Dong, W.; Zhu, H.; Gao, H.; Shi, W.; Zhang, Y.; Wang, H.; Li, C.; Song, G.; Zhang, Y. Expression of Cyclin E/Cdk2/p27(Kip1) in Growth Hormone Adenomas. World Neurosurg. 2019, 121, e45–e53. [Google Scholar] [CrossRef] [PubMed]
- Armstrong, C.; Passanisi, V.J.; Ashraf, H.M.; Spencer, S.L. Cyclin E/CDK2 and feedback from soluble histone protein regulate the S phase burst of histone biosynthesis. Cell Rep. 2023, 42, 112768. [Google Scholar] [CrossRef]
- Chiarugi, V.; Magnelli, L.; Cinelli, M.; Basi, G. Apoptosis and the cell cycle. Cell. Mol. Biol. Res. 1994, 40, 603–612. [Google Scholar]
- Wong, R.S. Apoptosis in cancer: From pathogenesis to treatment. J. Exp. Clin. Cancer Res. 2011, 30, 87. [Google Scholar] [CrossRef] [PubMed]
- Brown, J.M.; Attardi, L.D. The role of apoptosis in cancer development and treatment response. Nat. Rev. Cancer 2005, 5, 231–237. [Google Scholar] [CrossRef]
- Carneiro, B.A.; El-Deiry, W.S. Targeting apoptosis in cancer therapy. Nat. Rev. Clin. Oncol. 2020, 17, 395–417. [Google Scholar] [CrossRef]
- Elmore, S. Apoptosis: A review of programmed cell death. Toxicol. Pathol. 2007, 35, 495–516. [Google Scholar] [CrossRef] [PubMed]
- Kashyap, D.; Garg, V.K.; Goel, N. Intrinsic and extrinsic pathways of apoptosis: Role in cancer development and prognosis. Adv. Protein Chem. Struct. Biol. 2021, 125, 73–120. [Google Scholar]
- Kutuk, O.; Basaga, H. Bcl-2 protein family: Implications in vascular apoptosis and atherosclerosis. Apoptosis 2006, 11, 1661–1675. [Google Scholar] [CrossRef] [PubMed]
- Cui, Q.; Wang, J.Q.; Assaraf, Y.G.; Ren, L.; Gupta, P.; Wei, L.; Ashby, C.R., Jr.; Yang, D.H.; Chen, Z.S. Modulating ROS to overcome multidrug resistance in cancer. Drug Resist. Updat. 2018, 41, 1–25. [Google Scholar] [CrossRef] [PubMed]
- Tuli, H.S.; Kaur, J.; Vashishth, K.; Sak, K.; Sharma, U.; Choudhary, R.; Behl, T.; Singh, T.; Sharma, S.; Saini, A.K.; et al. Molecular mechanisms behind ROS regulation in cancer: A balancing act between augmented tumorigenesis and cell apoptosis. Arch. Toxicol. 2023, 97, 103–120. [Google Scholar] [CrossRef] [PubMed]
- Cadenas, S. Mitochondrial uncoupling, ROS generation and cardioprotection. Biochim. Biophys. Acta Bioenerg. 2018, 1859, 940–950. [Google Scholar] [CrossRef] [PubMed]






| Name (Antibody) | Source |
|---|---|
| GAPDH | Proteintech, Rosemont, IL, USA |
| CDK2 | ABclonal, Wuhan, China |
| Cyclin E1 | ABclonal, Wuhan, China |
| p21 | ABclonal, Wuhan, China |
| PARP1 | ABclonal, Wuhan, China |
| BAX | ABclonal, Wuhan, China |
| BCL-2 | Beyotime Biotechnology, Shanghai, China |
| Caspase 7 | PTM BIO, Hangzhou, China |
| Caspase 3 | ABclonal, Wuhan, China |
| Active caspase 3 | ABclonal, Wuhan, China |
| Name | Primer Sequences (5′-3′) |
|---|---|
| GAPDH | F: AGGTCGGAGTCAACGGATTT R: GCCATGGGTGGAATCATATTGG |
| CDK2 | F: TTGGAGTCCCTGTTCGTACT R: GCGAGTCACCATCTCAGCAA |
| cyclin E1 | F: GCAGCCAAACTTGAGGAAATCTA R: AATAGTCAGGGGACTTAAACGCCA |
| cyclin E2 | F: GCTCCTAAAGTTCTTCTACCTCAGT R: GTAAAATGGCACAAGGCAGCA |
| p21 | F: CTGTCTTGTACCCTTGTGCCTC R: TGGAGTGGTAGAAATCTGTCATGCT |
| BAX | F: CATGGGCTGGACATTGGACT R: GAGAGGAGGCCGTCCCAA |
| BCL-2 | F: ATGTGTGTGGAGAGCGTCAA R: GGGCCGTACAGTTCCACAAA |
Disclaimer/Publisher’s Note: The statements, opinions and data contained in all publications are solely those of the individual author(s) and contributor(s) and not of MDPI and/or the editor(s). MDPI and/or the editor(s) disclaim responsibility for any injury to people or property resulting from any ideas, methods, instructions or products referred to in the content. |
© 2024 by the authors. Licensee MDPI, Basel, Switzerland. This article is an open access article distributed under the terms and conditions of the Creative Commons Attribution (CC BY) license (https://creativecommons.org/licenses/by/4.0/).
Share and Cite
Zhang, Y.; Wu, W.; Shi, Y.; Huang, Y.; Dai, T.; Ke, L.; Chen, L.; Chen, M.; Wang, Q. Apoptosis-Inducing and Proliferation-Inhibiting Effects of Doramectin on Mz-ChA-1 Human Cholangiocarcinoma Cells. Int. J. Mol. Sci. 2024, 25, 13440. https://doi.org/10.3390/ijms252413440
Zhang Y, Wu W, Shi Y, Huang Y, Dai T, Ke L, Chen L, Chen M, Wang Q. Apoptosis-Inducing and Proliferation-Inhibiting Effects of Doramectin on Mz-ChA-1 Human Cholangiocarcinoma Cells. International Journal of Molecular Sciences. 2024; 25(24):13440. https://doi.org/10.3390/ijms252413440
Chicago/Turabian StyleZhang, Yunfang, Wei Wu, Yan Shi, Yuehong Huang, Ting Dai, Lina Ke, Lizhu Chen, Mingliang Chen, and Qin Wang. 2024. "Apoptosis-Inducing and Proliferation-Inhibiting Effects of Doramectin on Mz-ChA-1 Human Cholangiocarcinoma Cells" International Journal of Molecular Sciences 25, no. 24: 13440. https://doi.org/10.3390/ijms252413440
APA StyleZhang, Y., Wu, W., Shi, Y., Huang, Y., Dai, T., Ke, L., Chen, L., Chen, M., & Wang, Q. (2024). Apoptosis-Inducing and Proliferation-Inhibiting Effects of Doramectin on Mz-ChA-1 Human Cholangiocarcinoma Cells. International Journal of Molecular Sciences, 25(24), 13440. https://doi.org/10.3390/ijms252413440

