A Pharmacologic Approach Against Glioblastoma—A Synergistic Combination of a Quinoxaline-Based and a PI3K/mTOR Dual Inhibitor
Abstract
1. Introduction
2. Results
2.1. Selection of BBB-Permissive Inhibitors
2.2. Synergistic Effect of LASSBio-1971 and PKI-587 Combination
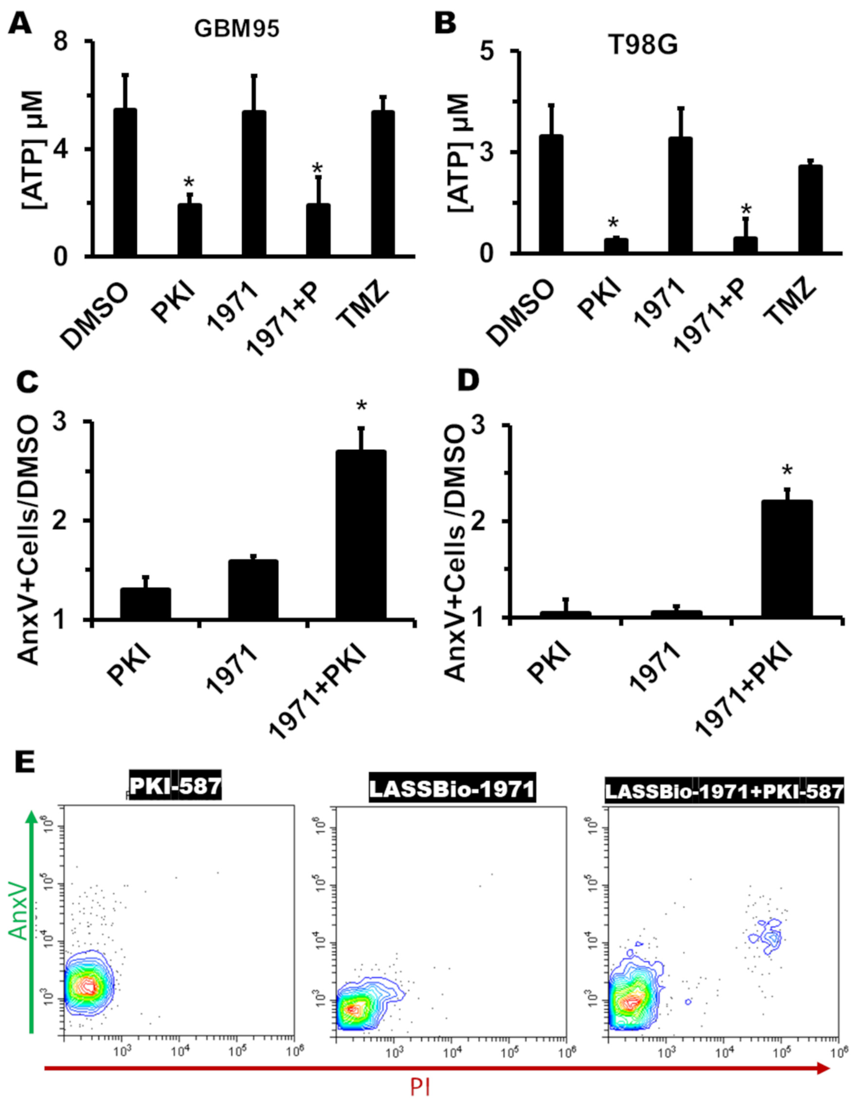
2.3. The Combination of LASSBio-1971 and PKI-587 Shows a Cytotoxic Profile and Induces In Vitro Apoptosis
3. Discussion
4. Methods
4.1. Ethics Statement and Glioblastoma Cell Cultures
4.2. HBMEC Monolayer Permeability and Integrity
4.3. MTT Assay
4.4. ATP Quantification
4.5. Cell Migration by Scratch Wound Assay
4.6. Apoptosis Assay
4.7. Cell Cycle Analysis
4.8. Statistical Analysis
Supplementary Materials
Author Contributions
Funding
Institutional Review Board Statement
Informed Consent Statement
Data Availability Statement
Acknowledgments
Conflicts of Interest
Abbreviations
| AKT | Protein Kinase B |
| AnxV | Annexin V |
| ASTRh | Human Astrocyte Cells |
| BBB | Blood–Brain Barrier |
| CC50 | Cytotoxic Concentration 50% |
| CI | Combination Index |
| DMEM | Dulbecco’s Modified Eagle’s Medium |
| EGFR | Epidermal Growth Factor Receptor |
| Emax | Maximum Effect |
| EMT | Epithelial–Mesenchymal Transition |
| ERK | Extracellular Signal-Regulated Kinases |
| Fa | Fraction Affected |
| FBS | Fetal Bovine Serum |
| GB | Glioblastoma |
| GSK3β | Glycogen Synthase Kinase 3 |
| HPLC | High-Performance Liquid Chromatography |
| IDH | Isocitrate Dehydrogenase |
| MAPK | Mitogen-Activated Protein Kinase |
| MGMT | O-6-Methylguanine-DNA Methyltransferase |
| mTOR | Mammalian Target Of Rapamycin |
| MTT | 3-(4,5-Dimethylthiazol-2-Yl)-2,5-Diphenyl Tetrazolium Bromide |
| PBS | Phosphate Buffer Saline |
| PI | Propidium Iodide |
| PI3K | Phosphatidylinositol-3-Kinase |
| PTEN | Phosphatase And Tensin Homolog |
| SI | Selective Index |
| TEER | Transendothelial Electrical Resistance |
| TMZ | Temozolomide |
References
- Alexiou, G.A.; Kyritsis, A.P. Systemic Chemotherapy in Brain Gliomas; Springer: Berlin/Heidelberg, Germany, 2018; pp. 261–267. [Google Scholar]
- Jayabalan, S.; Balaji, A.; Rajendran, K.; Balaji, P.R.; Mehtha, S.; Subramaniam, R.; Sairam, R.M. Single institutional study on treatment and prognosis of glioblastoma multiforme. Interdiscip. Neurosurg. Adv. Tech. Case Manag. 2019, 19, 100575. [Google Scholar] [CrossRef]
- Saito, R.; Motomura, K.; Kibe, Y.; Mizutani, K.; Ohka, F.; Shimizu, H.; Yamaguchi, J.; Maeda, S.; Takido, Y. PATH-15. GLIOBLASTOMA, IDH-WILDTYPE WITHOUT KEY MOLECULAR FEATURES. Neuro Oncol. 2023, 25 (Suppl. S5), v170. [Google Scholar] [CrossRef]
- Stupp, R.; Mason, W.P.; van den Bent, M.J.; Weller, M.; Fisher, B.; Taphoorn, M.J.; Belanger, K.; Brandes, A.A.; Marosi, C.; Bogdahn, U.; et al. European Organisation for Research and Treatment of Cancer Brain Tumor and Radiotherapy Groups; National Cancer Institute of Canada Clinical Trials Group. Radiotherapy plus concomitant and adjuvant temozolomide for glioblastoma. N. Engl. J. Med. 2005, 352, 987–996. [Google Scholar] [CrossRef] [PubMed]
- Tan, A.C.; Ashley, D.M.; López, G.Y.; Malinzak, M.; Friedman, H.S.; Khasraw, M. Management of glioblastoma: State of the art and future directions. CA Cancer J. Clin. 2020, 70, 299–312. [Google Scholar] [CrossRef] [PubMed]
- Weller, M.; van den Bent, M.; Hopkins, K.; Tonn, J.C.; Stupp, R.; Falini, A.; Cohen-Jonathan-Moyal, E.; Frappaz, D.; Henriksson, R.; Balana, C.; et al. European Association for Neuro-Oncology (EANO) Task Force on Malignant Glioma. EANO guideline for the diagnosis and treatment of anaplastic gliomas and glioblastoma. Lancet Oncol. 2014, 15, e395–e403, Erratum in Lancet Oncol. 2014, 15, e587. [Google Scholar] [CrossRef] [PubMed]
- Lee, S.Y. Temozolomide resistance in glioblastoma multiforme. Genes Dis. 2016, 3, 198–210. [Google Scholar] [CrossRef] [PubMed] [PubMed Central]
- Quant, E.; Wang, D.; LNutt, C.; TBatchelor, T. Targeting the Epidermal Growth Factor Pathway as Therapy for Glioblastoma. Curr. Cancer Ther. Rev. 2011, 7, 65–77. [Google Scholar] [CrossRef]
- Kalman, B.; Szep, E.; Post, D.E.; Garzuly, F. Epidermal Growth Factor Receptor as a Therapeutic Target in Glioblastoma. NeuroMolecular Med. 2013, 15, 420–434. [Google Scholar] [CrossRef]
- Wee, P.; Wang, Z. Epidermal Growth Factor Receptor Cell Proliferation Signaling Pathways. Cancers 2017, 9, 52. [Google Scholar] [CrossRef]
- Kim, E.J.; Kim, S.O.; Park, J.B.; Jin, X.; Kim, S.C.; Ham, S.W.; Lee, J.Y.; Kim, H.; Kim, J. Epidermal growth factor receptor variant III renders glioma cancer cells less differentiated by JAGGED1. Tumor Biol. 2014, 36, 2921–2928. [Google Scholar] [CrossRef]
- Dong, Y.; Zhao, L.; Ren, H. Epidermal Growth Factor Receptor as therapeutic targets in malignant glioma. Cancer Treat. Rev. 2008, 31, 438–441. [Google Scholar]
- Miyashita, H.; Kato, S.; Hong, D.S. KRAS G12C inhibitor combination therapies: Current evidence and challenge. Front. Oncol. 2024, 14, 1380584. [Google Scholar] [CrossRef] [PubMed]
- Zsákai, L.; Peták, I.; Őrfi, L.; Dobos, J.; Vályi-Nagy, I.; Mikala, G.; Sipos, A.; Erős, D.; Szántai-Kis, C.; Bánhegyi, P.; et al. Targeted drug combination therapy design based on driver genes. Oncotarget 2019, 10, 5255–5266. [Google Scholar] [CrossRef] [PubMed]
- Gupta, K.; Jones, J.C.; Farias, V.A.; Mackeyev, Y.; Singh, P.K.; Quiñones-Hinojosa, A.; Krishnan, S. Identification of Synergistic Drug Combinations to Target KRAS-Driven Chemoradioresistant Cancers Utilizing Tumoroid Models of Colorectal Adenocarcinoma and Recurrent Glioblastoma. Front. Oncol. 2022, 12, 840241. [Google Scholar] [CrossRef] [PubMed] [PubMed Central]
- Guo, T.; Wu, C.; Zhang, J.; Yu, J.; Li, G.; Jiang, H.; Zhang, X.; Yu, R.; Liu, X. Dual blockade of EGFR and PI3K signaling pathways offers a therapeutic strategy for glioblastoma. Cell Commun. Signal. 2023, 21, 363. [Google Scholar] [CrossRef] [PubMed] [PubMed Central]
- de São José, V.S.; Vieira, B.M.; Neto, V.M.; Lima, L.M. Repurposing Osimertinib and Gedatolisib for Glioblastoma Treatment: Evidence of Synergistic Effects in an In Vitro Phenotypic Study. Pharmaceuticals 2024, 17, 1623. [Google Scholar] [CrossRef]
- Amaral, D.N.; Lategahn, J.; Fokoue, H.H.; da Silva, E.M.B.; Sant’Anna, C.M.R.; Rauh, D.; Barreiro, E.J.; Laufer, S.; Lima, L.M. A novel scaffold for EGFR inhibition: Introducing N-(3-(3-phenylureido)quinoxalin-6-yl) acrylamide derivatives. Sci. Rep. 2019, 9, 14. [Google Scholar] [CrossRef] [PubMed] [PubMed Central]
- Chou, T.C. Drug combination studies and their synergy quantification using the Chou-Talalay method. Cancer Res. 2010, 70, 440–446. [Google Scholar] [CrossRef]
- Günther, W.; Pawlak, E.; Damasceno, R.; Arnold, H.; Terzis, A.J. Temozolomide induces apoptosis and senescence in glioma cells cultured as multicellular spheroids. Br. J. Cancer 2003, 88, 463–469. [Google Scholar] [CrossRef]
- Gozdz, A. Proteasome Inhibitors against Glioblastoma-Overview of Molecular Mechanisms of Cytotoxicity, Progress in Clinical Trials, and Perspective for Use in Personalized Medicine. Curr. Oncol. 2023, 30, 9676–9688. [Google Scholar] [CrossRef] [PubMed] [PubMed Central]
- Brozka, H.; Pistikova, A.; Radostova, D.; Vales, K.; Svoboda, J.; Grzyb, A.N.; Stuchlik, A. Adult neurogenesis reduction by a cytostatic treatment improves spatial reversal learning in rats. Neurobiol. Learn. Mem. 2017, 141, 93–100, Epub 2017 Mar 27. [Google Scholar] [CrossRef] [PubMed]
- William, D.; Walther, M.; Schneider, B.; Linnebacher, M.; Classen, C.F. Temozolomide-induced increase of tumorigenicity can be diminished by targeting of mitochondria in in vitro models of patient individual glioblastoma. PLoS ONE 2018, 13, e0191511. [Google Scholar] [CrossRef] [PubMed] [PubMed Central]
- Czarnywojtek, A.; Borowska, M.; Dyrka, K.; Van Gool, S.; Sawicka-Gutaj, N.; Moskal, J.; Kościński, J.; Graczyk, P.; Hałas, T.; Lewandowska, A.M.; et al. Glioblastoma Multiforme: The Latest Diagnostics and Treatment Techniques. Pharmacology 2023, 108, 423–431. [Google Scholar] [CrossRef] [PubMed]
- Faria, J.L.; Romão, S.; Martins, T.; Alves, F.A.; Mendes, G.P.; de Faria, R.; Hollanda, C.; Takiya, L.; Chimelli, V.; Morandi, J.M.; et al. Interactive properties of human glioblastoma cells with brain neurons in culture and neuronal modulation of glial laminin organization. Differentiation 2006, 74, 562–572. [Google Scholar] [CrossRef]
- Rodriguez, S.M.B.; Kamel, A.; Ciubotaru, G.V.; Onose, G.; Sevastre, A.S.; Sfredel, V.; Danoiu, S.; Dricu, A.; Tataranu, L.G. An Overview of EGFR Mechanisms and Their Implications in Targeted Therapies for Glioblastoma. Int. J. Mol. Sci. 2023, 24, 11110. [Google Scholar] [CrossRef] [PubMed] [PubMed Central]
- Dewdney, B.; Jenkins, M.R.; Best, S.A.; Freytag, S.; Prasad, K.; Holst, J.; Endersby, R.; Johns, T.G. From signalling pathways to targeted therapies: Unravelling glioblastoma’s secrets and harnessing two decades of progress. Signal Transduct. Target. Ther. 2023, 8, 400. [Google Scholar] [CrossRef] [PubMed] [PubMed Central]
- Chagoya, G.; Kwatra, S.G.; Nanni, C.W.; Roberts, C.M.; Phillips, S.M.; Nullmeyergh, S.; Gilmore, S.P.; Spasojevic, I.; Corcoran, D.L.; Young, C.C.; et al. Efficacy of osimertinib against EGFRvIII+ glioblastoma. Oncotarget 2020, 11, 2074–2082. [Google Scholar] [CrossRef] [PubMed] [PubMed Central]
- Chen, C.; Cheng, C.D.; Wu, H.; Wang, Z.W.; Wang, L.; Jiang, Z.R.; Wang, A.L.; Hu, C.; Dong, Y.F.; Niu, W.X.; et al. Osimertinib successfully combats EGFR-negative glioblastoma cells by inhibiting the MAPK pathway. Acta Pharmacol. Sin. 2021, 42, 108–114. [Google Scholar] [CrossRef] [PubMed] [PubMed Central]
- Mallon, R.; Feldberg, L.R.; Lucas, J.; Chaudhary, I.; Dehnhardt, C.; Santos, E.D.; Chen, Z.; dos Santos, O.; Ayral-Kaloustian, S.; Venkatesan, A.; et al. Antitumor efficacy of PKI-587, a highly potent dual PI3K/mTOR kinase inhibitor. Clin. Cancer Res. 2011, 17, 3193–3203. [Google Scholar] [CrossRef] [PubMed]
- Shapiro, G.I.; Bell-McGuinn, K.M.; Molina, J.R.; Bendell, J.; Spicer, J.; Kwak, E.L.; Pandya, S.S.; Millham, R.; Borzillo, G.; Pierce, K.J.; et al. First-in-Human Study of PF-05212384 (PKI-587), a Small-Molecule, Intravenous, Dual Inhibitor of PI3K and mTOR in Patients with Advanced Cancer. Clin. Cancer Res. 2015, 21, 1888–1895. [Google Scholar] [CrossRef] [PubMed] [PubMed Central]
- Colardo, M.; Segatto, M.; Di Bartolomeo, S. Targeting RTK-PI3K-mTOR Axis in Gliomas: An Update. Int. J. Mol. Sci. 2021, 22, 4899. [Google Scholar] [CrossRef]
- He, J.; Huang, Z.; Han, L.; Gong, Y.; Xie, C. Mechanisms and management of 3rd-generation EGFR-TKI resistance in advanced non-small cell lung cancer (Review). Int. J. Oncol. 2021, 59, 90. [Google Scholar] [CrossRef] [PubMed] [PubMed Central]
- Leonetti, A.; Sharma, S.; Minari, R.; Perego, P.; Giovannetti, E.; Tiseo, M. Resistance mechanisms to osimertinib in EGFR-mutated non-small cell lung cancer. Br. J. Cancer 2019, 121, 725–737. [Google Scholar] [CrossRef] [PubMed] [PubMed Central]
- Carew, J.S.; Kelly, K.R.; Nawrocki, S.T. Mechanisms of mTOR inhibitor resistance in cancer therapy. Target. Oncol. 2011, 6, 17–27. [Google Scholar] [CrossRef] [PubMed]
- Guimarães, C.J.; Carneiro, T.R.; Frederico, M.J.S.; de Carvalho, G.G.C.; Little, M.; Freire, V.N.; França, V.L.B.; do Amaral, D.N.; Guedes, J.S.; Barreiro, E.J.; et al. Pharmacokinetic Profile Evaluation of Novel Combretastatin Derivative, LASSBio-1920, as a Promising Colorectal Anticancer Agent. Pharmaceutics 2023, 15, 1282. [Google Scholar] [CrossRef] [PubMed] [PubMed Central]
- Colclough, N.; Chen, K.; Johnström, P.; Strittmatter, N.; Yan, Y.; Wrigley, G.L.; Schou, M.; Goodwin, R.; Varnäs, K.; Adua, S.J.; et al. Preclinical Comparison of the Blood-brain barrier Permeability of Osimertinib with Other EGFR TKIs. Clin. Cancer Res. 2021, 27, 189–201. [Google Scholar] [CrossRef] [PubMed]
- Pridham, K.J.; Varghese, R.T.; Sheng, Z. The Role of Class IA Phosphatidylinositol-4,5-Bisphosphate 3-Kinase Catalytic Subunits in Glioblastoma. Front. Oncol. 2017, 7, 312. [Google Scholar] [CrossRef] [PubMed] [PubMed Central]
- Nakada, M.; Minamoto, T.V.I.; Hayashi, Y.; Ham, J. The Pivotal Roles of GSK3β in Glioma Biology. In Molecular Targets of CNS Tumors; IntechOpen: London, UK, 2011. [Google Scholar] [CrossRef]
- Nager, M.; Bhardwaj, D.; Cantí, C.; Medina, L.; Nogués, P.; Herreros, J.; Jayabalan, S. β-Catenin Signalling in Glioblastoma Multiforme and Glioma-Initiating Cells. Chemother Res. Pract. 2012, 2012, 192362. [Google Scholar] [CrossRef] [PubMed] [PubMed Central]
- Canavese, M.; Santo, L.; Raje, N. Cyclin-dependent kinases in cancer: Potential for therapeutic intervention. Cancer Biol. Ther. 2012, 13, 451–457. [Google Scholar] [CrossRef] [PubMed]
- Xiao, X.; Wu, J.; Zhu, X.; Zhao, P.; Zhou, J.; Liu, Q.Q.; Zheng, L.; Zeng, M.; Liu, R.; Huang, W. Induction of cell cycle arrest and apoptosis in human nasopharyngeal carcinoma cells by ZD6474, an inhibitor of VEGFR tyrosine kinase with additional activity against EGFR tyrosine kinase. Int. J. Cancer 2007, 121, 2095–2104. [Google Scholar] [CrossRef] [PubMed]
- Tian, C.; Ding, P.; Yuan, Z.; Li, H.; Zhao, Y.; Sun, L.; Guo, Q.; Wang, Z.; Sun, L.; Zhang, L.; et al. A novel dual EGFR/HER2 inhibitor KU004 induces cell cycle arrest and apoptosis in HER2-overexpressing cancer cells. Apoptosis 2015, 20, 1599–1612. [Google Scholar] [CrossRef] [PubMed]
- Dai, X.; Zhang, X.; Miao, Y.; Han, P.; Zhang, J. Canine parvovirus induces G1/S cell cycle arrest that involves EGFR Tyr1086 phosphorylation. Virulence 2020, 11, 1203–1214. [Google Scholar] [CrossRef] [PubMed] [PubMed Central]
- Liang, Y.; Zhang, T.; Ren, L.; Jing, S.; Li, Z.; Zuo, P.; Li, T.; Wang, Y.; Zhang, J.; Wei, Z. Cucurbitacin IIb induces apoptosis and cell cycle arrest through regulating EGFR/MAPK pathway. Env. Toxicol. Pharmacol. 2021, 81, 103542. [Google Scholar] [CrossRef] [PubMed]
- Cao, W.; Yao, S.; Li, A.; Chen, H.; Zhang, E.; Cao, L.; Zhang, J.; Hou, Y.; Dai, Z.; Chen, J.; et al. CUDC-101 as a dual-target inhibitor of EGFR and HDAC enhances the anti-myeloma effects of bortezomib by regulating G2/M cell cycle arrest. J. Zhejiang Univ. Sci. B 2023, 24, 442–454. [Google Scholar] [CrossRef] [PubMed] [PubMed Central]
- Zhang, Y.J.; Xu, Z.G.; Li, S.Q.; He, L.J.; Tang, Y.; Chen, Z.Z.; Yang, D.L. Benzimidazoisoquinoline derivatives inhibit glioblastoma cell proliferation through down-regulating Raf/MEK/ERK and PI3K/AKT pathways. Cancer Cell Int. 2018, 18, 90. [Google Scholar] [CrossRef] [PubMed] [PubMed Central]
- Wen, N.; Guo, B.; Zheng, H.; Xu, L.; Liang, H.; Wang, Q.; Wang, D.; Chen, X.; Zhang, S.; Li, Y.; et al. Bromodomain inhibitor jq1 induces cell cycle arrest and apoptosis of glioma stem cells through the VEGF/PI3K/AKT signaling pathway. Int. J. Oncol. 2019, 55, 879–895. [Google Scholar] [CrossRef] [PubMed] [PubMed Central]
- Yang, K.; Tang, X.J.; Xu, F.F.; Liu, J.H.; Tan, Y.Q.; Gao, L.; Sun, Q.; Ding, X.; Liu, B.H.; Chen, Q.X. PI3K/mTORC1/2 inhibitor PQR309 inhibits proliferation and induces apoptosis in human glioblastoma cells. Oncol. Rep. 2020, 43, 773–782. [Google Scholar] [CrossRef] [PubMed] [PubMed Central]
- Zhang, L.; Li, C.; Marhaba Aziz Zhu, R.; Jiapaer, Z. ITF2357 induces cell cycle arrest and apoptosis of meningioma cells via the PI3K-Akt pathway. Med. Oncol. 2022, 40, 21. [Google Scholar] [CrossRef] [PubMed]
- Ji, M.; Wang, D.; Lin, S.; Wang, C.; Li, L.; Zhang, Z.; Jin, J.; Wu, D.; Dong, Y.; Xu, H.; et al. A novel PI3K inhibitor XH30 suppresses orthotopic glioblastoma and brain metastasis in mice models. Acta Pharm. Sin. B 2022, 12, 774–786. [Google Scholar] [CrossRef] [PubMed] [PubMed Central]
- Stein, G.H. T98G: An anchorage-independent human tumor cell line that exhibits stationary phase G1 arrest in vitro. J. Cell Physiol. 1979, 99, 43–54. [Google Scholar] [CrossRef] [PubMed]
- Anttila, J.V.; Shubin, M.; Cairns, J.; Borse, F.; Guo, Q.; Mononen, T.; Vázquez-García, I.; Pulkkinen, O.; Mustonen, V. Contrasting the impact of cytotoxic and cytostatic drug therapies on tumor progression. PLoS Comput. Biol. 2019, 15, e1007493. [Google Scholar] [CrossRef] [PubMed] [PubMed Central]
- Böttger, F.; Vallés-Martí, A.; Cahn, L.; Jimenez, C.R. High-dose intravenous vitamin C, a promising multi-targeting agent in the treatment of cancer. J. Exp. Clin. Cancer Res. 2021, 40, 343. [Google Scholar] [CrossRef] [PubMed] [PubMed Central]
- Nguyen, T.D.; Bordeau, B.M.; Balthasar, J.P. Mechanisms of ADC Toxicity and Strategies to Increase ADC Tolerability. Cancers 2023, 15, 713. [Google Scholar] [CrossRef] [PubMed] [PubMed Central]
- Anand, U.; Dey, A.; Chandel, A.K.S.; Sanyal, R.; Mishra, A.; Pandey, D.K.; De Falco, V.; Upadhyay, A.; Kandimalla, R.; Chaudhary, A.; et al. Cancer chemotherapy and Beyond Current status, drug candidates, associated risks, and progress in targeted therapeutics. Genes Dis. 2022, 10, 1367–1401. [Google Scholar] [CrossRef] [PubMed] [PubMed Central]
- Katta, B.; Vijayakumar, C.; Dutta, S.; Dubashi, B.; Nelamangala Ramakrishnaiah, V.P. The Incidence and Severity of Patient-Reported Side Effects of Chemotherapy in Routine Clinical Care: A Prospective Observational Study. Cureus 2023, 15, e38301. [Google Scholar] [CrossRef] [PubMed] [PubMed Central]
- Vieira, B.M.; de São José, V.S.; Niemeyer Filho, P.S.; Moura-Neto, V. Eosinophils induces glioblastoma cell suppression and apoptosis—Roles of GM-CSF and cysteinyl-leukotrienes. Int. Immunopharmacol. 2023, 123, 110729. [Google Scholar] [CrossRef] [PubMed]
- Franco, C. Multi-Targeting Approach in Glioblastoma Using Computer-Assisted Drug Discovery Tools to Overcome the Blood-Brain Barrier and Target EGFR/PI3Kp110β Signaling. Cancers 2022, 14, 3506. [Google Scholar] [CrossRef]
- Chao, W.W.; Cheng, Y.W.; Chen, Y.R.; Lee, S.H.; Chiou, C.Y.; Shyur, L.F. Phyto-sesquiterpene lactone deoxyelephantopin and cisplatin synergistically suppress lung metastasis of B16 melanoma in mice with reduced nephrotoxicity. Phytomedicine 2019, 56, 194–206. [Google Scholar] [CrossRef] [PubMed]
- Liang, C.C.; Park, A.Y.; Guan, J.L. In vitro scratch assay: A convenient and inexpensive method for analysis of cell migration in vitro. Nat. Protoc. 2007, 2, 329–333. [Google Scholar] [CrossRef] [PubMed]




| 24 h | 72 h | 72 h | |||
|---|---|---|---|---|---|
| PKI-587 | %Emáx | CC50 (μM) | %Emáx | CC50 (μM) | SI |
| GBM 02 | 57.7 | 54.2(22.1–534.7) | 96.7 | 0.14(0.03–0.6) | 200 |
| GBM03 | 87.4 | 23.1(14.6–38.35) | 95.5 | 0.08(0.02–0.4) | 329.4 |
| GBM95 | 82.2 | 2.1(0.63–8.4) | 99.7 | 0.03(0.01–0.1) | 933.3 |
| T98G | 98.4 | 5.1(1.45–14.34) | 96.8 | 0.20(0.11–0.4) | 140 |
| A172 | 92.4 | 2.8(0.53–14.22) | 98.5 | 0.55(0.2–1.5) | 51 |
| hASTR | - | - | 53 | 28 | - |
| LASSBio 1971 | %Emáx | CC50 (μM) | %Emáx | CC50 (μM) | SI |
| GBM 02 | 64.3 | 69.1(56.1–86.9) | 89.4 | 16.1(7.9–22.8) | 3.25 |
| GBM03 | 70.3 | 43.7(39.6–48.2) | 85.4 | 17.1(12–24.2) | 3.05 |
| GBM95 | 67.8 | 59(48.4–71.7) | 99.7 | 9.6(7.8–10.8) | 5.45 |
| T98G | 85.6 | 35(24.9–46.83) | 91 | 2.3(8.12–16.9) | 4.25 |
| A172 | 59 | 56.2(40.6–84.72) | 87.2 | 15(10.1–21.2) | 3.49 |
| hASTR | - | - | 75 | 52.3 | - |
Disclaimer/Publisher’s Note: The statements, opinions and data contained in all publications are solely those of the individual author(s) and contributor(s) and not of MDPI and/or the editor(s). MDPI and/or the editor(s) disclaim responsibility for any injury to people or property resulting from any ideas, methods, instructions or products referred to in the content. |
© 2025 by the authors. Licensee MDPI, Basel, Switzerland. This article is an open access article distributed under the terms and conditions of the Creative Commons Attribution (CC BY) license (https://creativecommons.org/licenses/by/4.0/).
Share and Cite
de São José, V.S.; Vieira, B.M.; de Figueiredo, C.S.; Valdivieso Gelves, L.G.; Neto, V.M.; Lima, L.M. A Pharmacologic Approach Against Glioblastoma—A Synergistic Combination of a Quinoxaline-Based and a PI3K/mTOR Dual Inhibitor. Int. J. Mol. Sci. 2025, 26, 6392. https://doi.org/10.3390/ijms26136392
de São José VS, Vieira BM, de Figueiredo CS, Valdivieso Gelves LG, Neto VM, Lima LM. A Pharmacologic Approach Against Glioblastoma—A Synergistic Combination of a Quinoxaline-Based and a PI3K/mTOR Dual Inhibitor. International Journal of Molecular Sciences. 2025; 26(13):6392. https://doi.org/10.3390/ijms26136392
Chicago/Turabian Stylede São José, Vitória Santório, Bruno Marques Vieira, Camila Saggioro de Figueiredo, Luis Gabriel Valdivieso Gelves, Vivaldo Moura Neto, and Lídia Moreira Lima. 2025. "A Pharmacologic Approach Against Glioblastoma—A Synergistic Combination of a Quinoxaline-Based and a PI3K/mTOR Dual Inhibitor" International Journal of Molecular Sciences 26, no. 13: 6392. https://doi.org/10.3390/ijms26136392
APA Stylede São José, V. S., Vieira, B. M., de Figueiredo, C. S., Valdivieso Gelves, L. G., Neto, V. M., & Lima, L. M. (2025). A Pharmacologic Approach Against Glioblastoma—A Synergistic Combination of a Quinoxaline-Based and a PI3K/mTOR Dual Inhibitor. International Journal of Molecular Sciences, 26(13), 6392. https://doi.org/10.3390/ijms26136392

