CD44 Marks Dormant Tumor Cells After HER2 Inhibition in Breast Cancer Cells
Abstract
1. Introduction
2. Results
2.1. HER2-Amplified Breast Cancer Cells Display Dormancy After Therapy
2.2. Dormant Cells Are Predominantly CD24-Negative and CD44-Positive
2.3. Early CD44 Induction Precedes Loss of Viability After HER2 Inhibition
CD44-Expressing Tumor Cells Exhibit Sustained Proliferative Potential Following HER2 Inhibition
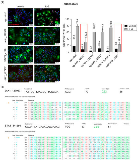
2.4. Effect of Inhibiting the JAK1–STAT3 Axis in CD44-Positive Populations
3. Methods
3.1. In Vitro Assays
3.2. Plasmids and Lentiviral Production
3.3. Immunofluorescence
3.4. Flow Cytometry
3.5. Statistical Analysis
4. Discussion
4.1. Implications for Therapy Resistance and Clinical Strategies
4.2. Limitations and Future Directions
Author Contributions
Funding
Institutional Review Board Statement
Informed Consent Statement
Data Availability Statement
Acknowledgments
Conflicts of Interest
References
- Pan, H.; Gray, R.; Braybrooke, J.; Davies, C.; Taylor, C.; McGale, P.; Peto, R.; Pritchard, K.I.; Bergh, J.; Dowsett, M.; et al. 20-Year Risks of Breast-Cancer Recurrence after Stopping Endocrine Therapy at 5 Years. N. Engl. J. Med. 2017, 377, 1836–1846. [Google Scholar] [CrossRef] [PubMed]
- Bray, F.; Laversanne, M.; Sung, H.; Ferlay, J.; Siegel, R.L.; Soerjomataram, I.; Jemal, A. Global Cancer Statistics 2022: GLOBOCAN Estimates of Incidence and Mortality Worldwide for 36 Cancers in 185 Countries. CA Cancer J. Clin. 2024, 74, 229–263. [Google Scholar] [CrossRef]
- Pedersen, R.N.; Esen, B.Ö.; Mellemkjær, L.; Christiansen, P.; Ejlertsen, B.; Lash, T.L.; Nørgaard, M.; Cronin-Fenton, D. The Incidence of Breast Cancer Recurrence 10-32 Years after Primary Diagnosis. J. Natl. Cancer Inst. 2022, 114, 391–399. [Google Scholar] [CrossRef]
- Ren, Q.; Khoo, W.H.; Corr, A.P.; Phan, T.G.; Croucher, P.I.; Stewart, S.A. Gene Expression Predicts Dormant Metastatic Breast Cancer Cell Phenotype. Breast Cancer Res. 2022, 24, 10. [Google Scholar] [CrossRef] [PubMed]
- Dalla, E.; Sreekumar, A.; Aguirre-Ghiso, J.A.; Chodosh, L.A. Dormancy in Breast Cancer. Cold Spring Harb. Perspect. Med. 2023, 13. [Google Scholar] [CrossRef] [PubMed]
- Naumov, G.N.; MacDonald, I.C.; Chambers, A.F.; Groom, A.C. Solitary Cancer Cells as a Possible Source of Tumour Dormancy? Semin. Cancer Biol. 2001, 11, 271–276. [Google Scholar] [CrossRef]
- Aguirre-Ghiso, J.A.; Liu, D.; Mignatti, A.; Kovalski, K.; Ossowski, L. Urokinase Receptor and Fibronectin Regulate the ERKMAPK to P38MAPK Activity Ratios That Determine Carcinoma Cell Proliferation or Dormancy in Vivo. Mol. Biol. Cell 2001, 12, 863–879. [Google Scholar] [CrossRef]
- Dwyer, S.; Ruth, J.; Seidel, H.E.; Raz, A.A.; Chodosh, L.A. Autophagy Is Required for Mammary Tumor Recurrence by Promoting Dormant Tumor Cell Survival Following Therapy. Breast Cancer Res. 2024, 26, 143. [Google Scholar] [CrossRef]
- Abravanel, D.L.; Belka, G.K.; Pan, T.C.; Pant, D.K.; Collins, M.A.; Sterner, C.J.; Chodosh, L.A. Notch Promotes Recurrence of Dormant Tumor Cells Following HER2/Neu-Targeted Therapy. J. Clin. Investig. 2015, 125, 2484–2496. [Google Scholar] [CrossRef]
- Gunther, E.J.; Belka, G.K.; Wertheim, G.B.W.; Wang, J.; Hartman, J.L.; Boxer, R.B.; Chodosh, L.A. A Novel Doxycycline-inducible System for the Transgenic Analysis of Mammary Gland Biology. FASEB J. 2002, 16, 283–292. [Google Scholar] [CrossRef]
- Ruth, J.R.; Pant, D.K.; Pan, T.C.; Seidel, H.E.; Baksh, S.C.; Keister, B.A.; Singh, R.; Sterner, C.J.; Bakewell, S.J.; Moody, S.E.; et al. Cellular Dormancy in Minimal Residual Disease Following Targeted Therapy. Breast Cancer Res. 2021, 23, 63. [Google Scholar] [CrossRef]
- Sreekumar, A.; Lu, M.; Choudhury, B.; Pan, T.; Pant, D.K.; Lawrence-Paul, M.R.; Sterner, C.J.; Belka, G.K.; Toriumi, T.; Benz, B.A.; et al. B3GALT6 Promotes Dormant Breast Cancer Cell Survival and Recurrence by Enabling Heparan Sulfate-Mediated FGF Signaling. Cancer Cell 2024, 42, 52–69.e7. [Google Scholar] [CrossRef]
- Paul, M.R.; Pan, T.C.; Pant, D.K.; Shih, N.N.C.; Chen, Y.; Harvey, K.L.; Solomon, A.; Lieberman, D.; Morrissette, J.J.D.; Soucier-Ernst, D.; et al. Genomic Landscape of Metastatic Breast Cancer Identifies Preferentially Dysregulated Pathways and Targets. J. Clin. Investig. 2020, 140, 4252–4265. [Google Scholar] [CrossRef] [PubMed]
- Chen, S.; Paul, M.R.; Sterner, C.J.; Belka, G.K.; Wang, D.; Xu, P.; Sreekumar, A.; Pan, T.C.; Pant, D.K.; Makhlin, I.; et al. PAQR8 Promotes Breast Cancer Recurrence and Confers Resistance to Multiple Therapies. Breast Cancer Res. 2023, 25. [Google Scholar] [CrossRef]
- Borgen, E.; Rypdal, M.C.; Sosa, M.S.; Renolen, A.; Schlichting, E.; Lønning, P.E.; Synnestvedt, M.; Aguirre-Ghiso, J.A.; Naume, B. NR2F1 Stratifies Dormant Disseminated Tumor Cells in Breast Cancer Patients. Breast Cancer Res. 2018, 20. [Google Scholar] [CrossRef] [PubMed]
- Kobayashi, A.; Okuda, H.; Xing, F.; Pandey, P.R.; Watabe, M.; Hirota, S.; Pai, S.K.; Liu, W.; Fukuda, K.; Chambers, C.; et al. Bone Morphogenetic Protein 7 in Dormancy and Metastasis of Prostate Cancer Stem-like Cells in Bone. J. Exp. Med. 2012, 209, 639. [Google Scholar] [CrossRef]
- Yeung, T.M.; Gandhi, S.C.; Wilding, J.L.; Muschel, R.; Bodmer, W.F. Cancer Stem Cells from Colorectal Cancer-Derived Cell Lines. Proc. Natl. Acad. Sci. USA 2010, 107, 3722–3727. [Google Scholar] [CrossRef]
- Nobre, A.R.; Dalla, E.; Yang, J.; Huang, X.; Wullkopf, L.; Risson, E.; Razghandi, P.; Anton, M.L.; Zheng, W.; Seoane, J.A.; et al. ZFP281 Drives a Mesenchymal-like Dormancy Program in Early Disseminated Breast Cancer Cells That Prevents Metastatic Outgrowth in the Lung. Nat. Cancer 2022, 3, 1165–1180. [Google Scholar] [CrossRef]
- Da Costa, W.H.; Rocha, R.M.; da Cunha, I.W.; Guimaraes, G.C.; de Cássio Zequi, S. Immunohistochemical Expression of CD44S in Renal Cell Carcinoma Lacks Independent Prognostic Significance. Int. Braz. J. Urol. 2012, 38, 456–465. [Google Scholar] [CrossRef]
- Williams, K.; Motiani, K.; Giridhar, P.V.; Kasper, S. CD44 Integrates Signaling in Normal Stem Cell, Cancer Stem Cell and (Pre)Metastatic Niches. Exp. Biol. Med. 2013, 238, 324–338. [Google Scholar] [CrossRef]
- Su, Y.J.; Lai, H.M.; Chang, Y.W.; Chen, G.Y.; Lee, J.L. Direct Reprogramming of Stem Cell Properties in Colon Cancer Cells by CD44. EMBO J. 2011, 30, 3186–3199. [Google Scholar] [CrossRef]
- Ryspayeva, D.E.; Smolanka, I.I.; Dudnichenko, A.S.; Lyashenko, A.A.; Grinevich, Y.A.; Gurianov, V.G.; Koshubarova, M.V.; Seleznev, A.A. Are CD44+/CD24-Cells the Assumed Cancer Stem Cells in Breast Cancer? Exp. Oncol. 2017, 39, 224–228. [Google Scholar] [CrossRef]
- Sung, J.Y.; Kim, G.Y.; Park, Y.K.; Lee, J.; Kim, Y.W.; Lim, S.J. Clinicopathological Significance of Invasive Ductal Carcinoma with High Prevalence of CD44+/CD24-/Low Tumor Cells in Breast Cancer. Korean J. Pathol. 2010, 44, 390–396. [Google Scholar] [CrossRef]
- Liu, X.; Taftaf, R.; Kawaguchi, M.; Chang, Y.F.; Chen, W.; Entenberg, D.; Zhang, Y.; Gerratana, L.; Huang, S.; Patel, D.B.; et al. Homophilic CD44 Interactions Mediate Tumor Cell Aggregation and Polyclonal Metastasis in Patient-Derived Breast Cancer Models. Cancer Discov. 2019, 9, 96–113. [Google Scholar] [CrossRef] [PubMed]
- Molejon, M.I.; Tellechea, J.I.; Loncle, C.; Gayet, O.; Gilabert, M.; Duconseil, P.; Lopez-Millan, M.B.; Moutardier, V.; Gasmi, M.; Garcia, S.; et al. Deciphering the Cellular Source of Tumor Relapse Identifies CD44 as a Major Therapeutic Target in Pancreatic Adenocarcinoma. Oncotarget 2015, 6, 7408–7423. [Google Scholar] [CrossRef] [PubMed]
- Korkaya, H.; Kim, G.I.; Davis, A.; Malik, F.; Henry, N.L.; Ithimakin, S.; Quraishi, A.A.; Tawakkol, N.; D’Angelo, R.; Paulson, A.K.; et al. Activation of an IL6 Inflammatory Loop Mediates Trastuzumab Resistance in HER2+ Breast Cancer by Expanding the Cancer Stem Cell Population. Mol. Cell 2012, 47, 570–584. [Google Scholar] [CrossRef] [PubMed]
- Harrison, H.; Farnie, G.; Howell, S.J.; Rock, R.E.; Stylianou, S.; Brennan, K.R.; Bundred, N.J.; Clarke, R.B. Regulation of Breast Cancer Stem Cell Activity by Signaling through the Notch4 Receptor. Cancer Res. 2010, 70, 709–718. [Google Scholar] [CrossRef]
- Liu, L.; Greger, J.; Shi, H.; Liu, Y.; Greshock, J.; Annan, R.; Halsey, W.; Sathe, G.M.; Martin, A.M.; Gilmer, T.M. Novel Mechanism of Lapatinib Resistance in HER2-Positive Breast Tumor Cells: Activation of AXL. Cancer Res. 2009, 69, 6871–6878. [Google Scholar] [CrossRef]
- Scaltriti, M.; Verma, C.; Guzman, M.; Jimenez, J.; Parra, J.L.; Pedersen, K.; Smith, D.J.; Landolfi, S.; Ramon Y Cajal, S.; Arribas, J.; et al. Lapatinib, a HER2 Tyrosine Kinase Inhibitor, Induces Stabilization and Accumulation of HER2 and Potentiates Trastuzumab-Dependent Cell Cytotoxicity. Oncogene 2009, 28, 803–814. [Google Scholar] [CrossRef]
- Mukherjee, A.; Dhadda, A.S.; Shehata, M.; Chan, S. Lapatinib: A Tyrosine Kinase Inhibitor with Clinical Role in Breast Cancer. Expert Opin. Pharmacother. 2007, 8, 2189–2204. [Google Scholar] [CrossRef]
- Huang, A. A Review of Lapatinib, a Tyrosine Kinase Inhibitor, in HER2+ Metastatic Breast Cancer Treatment Development. Theor. Nat. Sci. 2023, 6, 147–157. [Google Scholar] [CrossRef]
- Conant, D.; Hsiau, T.; Rossi, N.; Oki, J.; Maures, T.; Waite, K.; Yang, J.; Joshi, S.; Kelso, R.; Holden, K.; et al. Inference of CRISPR Edits from Sanger Trace Data. Cris. J. 2022, 5, 123–130. [Google Scholar] [CrossRef]
- Giancotti, F.G. XMechanisms Governing Metastatic Dormancy and Reactivation. Cell 2013, 155, 750. [Google Scholar] [CrossRef] [PubMed]
- Ghajar, C.M.; Peinado, H.; Mori, H.; Matei, I.R.; Evason, K.J.; Brazier, H.; Almeida, D.; Koller, A.; Hajjar, K.A.; Stainier, D.Y.R.; et al. The Perivascular Niche Regulates Breast Tumour Dormancy. Nat. Cell Biol. 2013, 15, 807–817. [Google Scholar] [CrossRef] [PubMed]
- Gawrzak, S.; Rinaldi, L.; Gregorio, S.; Arenas, E.J.; Salvador, F.; Urosevic, J.; Figueras-Puig, C.; Rojo, F.; Del Barco Barrantes, I.; Cejalvo, J.M.; et al. MSK1 Regulates Luminal Cell Differentiation and Metastatic Dormancy in ER + Breast Cancer. Nat. Cell Biol. 2018, 20, 211–221. [Google Scholar] [CrossRef] [PubMed]
- Sosa, M.S.; Parikh, F.; Maia, A.G.; Estrada, Y.; Bosch, A.; Bragado, P.; Ekpin, E.; George, A.; Zheng, Y.; Lam, H.M.; et al. NR2F1 Controls Tumour Cell Dormancy via SOX9- and RARβ-Driven Quiescence Programmes. Nat. Commun. 2015, 6, 6170. [Google Scholar] [CrossRef]
- Johnson, R.W.; Finger, E.C.; Olcina, M.M.; Vilalta, M.; Aguilera, T.; Miao, Y.; Merkel, A.R.; Johnson, J.R.; Sterling, J.A.; Wu, J.Y.; et al. Induction of LIFR Confers a Dormancy Phenotype in Breast Cancer Cells Disseminated to the Bone Marrow. Nat. Cell Biol. 2016, 18, 1078–1089. [Google Scholar] [CrossRef]
- Goodman, C.R.; Sato, T.; Peck, A.R.; Girondo, M.A.; Yang, N.; Liu, C.; Yanac, A.F.; Kovatich, A.J.; Hooke, J.A.; Shriver, C.D.; et al. Steroid Induction of Therapy-Resistant Cytokeratin-5-Positive Cells in Estrogen Receptor-Positive Breast Cancer through a BCL6-Dependent Mechanism. Oncogene 2016, 35, 1373–1385. [Google Scholar] [CrossRef]
- Liu, D.; Sun, J.; Zhu, J.; Zhou, H.; Zhang, X.; Zhang, Y. Expression and Clinical Significance of Colorectal Cancer Stem Cell Marker EpCAMhigh/CD44+ in Colorectal Cancer. Oncol. Lett. 2014, 7, 1544–1548. [Google Scholar] [CrossRef]
- Ricci, F.; Fratelli, M.; Guffanti, F.; Porcu, L.; Spriano, F.; Dell’Anna, T.; Fruscio, R.; Damia, G.; Ricci, F.; Fratelli, M.; et al. Patient-Derived Ovarian Cancer Xenografts Re-Growing after a Cisplatinum Treatment Are Less Responsive to a Second Drug Re-Challenge: A New Experimental Setting to Study Response to Therapy. Oncotarget 2016, 8, 7441–7451. [Google Scholar] [CrossRef]
- Nam, K.S.; Oh, S.; Lee, K.-m.; Yoo, S.-a.; Shin, I. CD44 Regulates Cell Proliferation, Migration, and Invasion via Modulation of c-Src Transcription in Human Breast Cancer Cells. Cell Signal 2015, 27, 1882–1894. [Google Scholar] [CrossRef]
- Vadhan, A.; Hou, M.F.; Vijayaraghavan, P.; Wu, Y.C.; Hu, S.C.S.; Wang, Y.M.; Cheng, T.L.; Wang, Y.Y.; Yuan, S.S.F. CD44 Promotes Breast Cancer Metastasis through AKT-Mediated Downregulation of Nuclear FOXA2. Biomedicines 2022, 10, 2488. [Google Scholar] [CrossRef] [PubMed]
- McFarlane, S.; Coulter, J.A.; Tibbits, P.; O’Grady, A.; McFarlane, C.; Montgomery, N.; Hill, A.; McCarthy, H.O.; Young, L.S.; Kay, E.W.; et al. CD44 Increases the Efficiency of Distant Metastasis of Breast Cancer. Oncotarget 2015, 6, 11465–11476. [Google Scholar] [CrossRef] [PubMed]
- Marotta, L.L.C.; Almendro, V.; Marusyk, A.; Shipitsin, M.; Schemme, J.; Walker, S.R.; Bloushtain-Qimron, N.; Kim, J.J.; Choudhury, S.A.; Maruyama, R.; et al. The JAK2/STAT3 Signaling Pathway Is Required for Growth of CD44 +CD24- Stem Cell-like Breast Cancer Cells in Human Tumors. J. Clin. Investig. 2011, 121, 2723–2735. [Google Scholar] [CrossRef]
- Xu, Y.; Bai, Z.; Lan, T.; Fu, C.; Cheng, P. CD44 and Its Implication in Neoplastic Diseases. MedComm 2024, 5. [Google Scholar] [CrossRef]
- Thapa, R.; Wilson, G.D. The Importance of CD44 as a Stem Cell Biomarker and Therapeutic Target in Cancer. Stem Cells Int. 2016, 2016. [Google Scholar] [CrossRef]
- Van Pham, P.; Vu, N.B.; Duong, T.T.; Nguyen, T.T.; Truong, N.H.; Phan, N.L.C.; Vuong, T.G.; Pham, V.Q.; Nguyen, H.M.; Nguyen, K.T.; et al. Suppression of Human Breast Tumors in NOD/SCID Mice by CD44 ShRNA Gene Therapy Combined with Doxorubicin Treatment. Onco Targets Ther. 2012, 5, 77–84. [Google Scholar] [CrossRef] [PubMed]
- Van Phuc, P.; Nhan, P.L.C.; Nhung, T.H.; Tam, N.T.; Hoang, N.M.; Tue, V.G.; Thuy, D.T.; Ngoc, P.K. Downregulation of CD44 Reduces Doxorubicin Resistance of CD44+CD24− Breast Cancer Cells. Onco Targets Ther. 2011, 4, 71–78. [Google Scholar] [CrossRef]
- Vahidian, F.; Safarzadeh, E.; Mohammadi, A.; Najjary, S.; Mansoori, B.; Majidi, J.; Babaloo, Z.; Aghanejad, A.; Shadbad, M.A.; Mokhtarzadeh, A.; et al. SiRNA-Mediated Silencing of CD44 Delivered by Jet Pei Enhanced Doxorubicin Chemo Sensitivity and Altered MiRNA Expression in Human Breast Cancer Cell Line (MDA-MB468). Mol. Biol. Rep. 2020, 47, 9541–9551. [Google Scholar] [CrossRef]
- Krause, D.S.; Lazarides, K.; Von Andrian, U.H.; Van Etten, R.A. Requirement for CD44 in Homing and Engraftment of BCR-ABL-Expressing Leukemic Stem Cells. Nat. Med. 2006, 12, 1175–1180. [Google Scholar] [CrossRef]
- Verkaik, N.S.; Van Steenbrugge, G.J.; Van Weerden, W.M.; Bussemakers, M.J.; Van Der Kwast, T.H. Silencing of CD44 Expression in Prostate Cancer by Hypermethylation of the CD44 Promoter Region. Lab. Investig. 2000, 80, 1291–1298. [Google Scholar] [CrossRef] [PubMed]
- Li, L.; Hao, X.; Qin, J.; Tang, W.; He, F.; Smith, A.; Zhang, M.; Simeone, D.M.; Qiao, X.T.; Chen, Z.N.; et al. Antibody against CD44s Inhibits Pancreatic Tumor Initiation and Postradiation Recurrence in Mice. Gastroenterology 2014, 146, 1108–1118.e12. [Google Scholar] [CrossRef] [PubMed]
- Marangoni, E.; Lecomte, N.; Durand, L.; De Pinieux, G.; Decaudin, D.; Chomienne, C.; Smadja-Joffe, F.; Poupon, M.F. CD44 Targeting Reduces Tumour Growth and Prevents Post-Chemotherapy Relapse of Human Breast Cancers Xenografts. Br. J. Cancer 2009, 100, 918–922. [Google Scholar] [CrossRef]
- DeMichele, A.; Clark, A. CLEVER Pilot Trial: A Phase II Pilot Trial of HydroxyChLoroquine, EVErolimus or the Combination for Prevention of Recurrent Breast Cancer. Available online: https://clinicaltrials.gov/ (accessed on 2 May 2025).
- Yang, S.; Seo, J.; Choi, J.; Kim, S.-H.; Kuk, Y.; Park, K.C.; Kang, M.; Byun, S.; Joo, J.-Y. Towards Understanding Cancer Dormancy over Strategic Hitching up Mechanisms to Technologies. Mol. Cancer 2025, 24, 47. [Google Scholar] [CrossRef] [PubMed]







Disclaimer/Publisher’s Note: The statements, opinions and data contained in all publications are solely those of the individual author(s) and contributor(s) and not of MDPI and/or the editor(s). MDPI and/or the editor(s) disclaim responsibility for any injury to people or property resulting from any ideas, methods, instructions or products referred to in the content. |
© 2025 by the authors. Licensee MDPI, Basel, Switzerland. This article is an open access article distributed under the terms and conditions of the Creative Commons Attribution (CC BY) license (https://creativecommons.org/licenses/by/4.0/).
Share and Cite
Vargas, C.; Aguirre-Ducler, A.; Cereceda, K.; Quijada, S.; Escobar-Gómez, N.; Castillo, R.L.; Escobar-Aguirre, M. CD44 Marks Dormant Tumor Cells After HER2 Inhibition in Breast Cancer Cells. Int. J. Mol. Sci. 2025, 26, 4907. https://doi.org/10.3390/ijms26104907
Vargas C, Aguirre-Ducler A, Cereceda K, Quijada S, Escobar-Gómez N, Castillo RL, Escobar-Aguirre M. CD44 Marks Dormant Tumor Cells After HER2 Inhibition in Breast Cancer Cells. International Journal of Molecular Sciences. 2025; 26(10):4907. https://doi.org/10.3390/ijms26104907
Chicago/Turabian StyleVargas, Carla, Adam Aguirre-Ducler, Karina Cereceda, Sebastián Quijada, Nicolás Escobar-Gómez, Rodrigo L. Castillo, and Matías Escobar-Aguirre. 2025. "CD44 Marks Dormant Tumor Cells After HER2 Inhibition in Breast Cancer Cells" International Journal of Molecular Sciences 26, no. 10: 4907. https://doi.org/10.3390/ijms26104907
APA StyleVargas, C., Aguirre-Ducler, A., Cereceda, K., Quijada, S., Escobar-Gómez, N., Castillo, R. L., & Escobar-Aguirre, M. (2025). CD44 Marks Dormant Tumor Cells After HER2 Inhibition in Breast Cancer Cells. International Journal of Molecular Sciences, 26(10), 4907. https://doi.org/10.3390/ijms26104907

